JRC4558 Dual Operational Amplifier: Equivalent, Datasheet and Pinout
JRC4558 datasheet pdf and Unclassified product details from Gcore stock available at Utmel









The JRC4558 is a high-performance monolithic dual operational amplifier. This article enforces pinout, datasheet, equivalent, circuit diagram, and other details about JRC4558 op-amp. Furthermore, there is a huge range of semiconductors, capacitors, resistors, and Ics in stock. Welcome your RFQ!

The Best Preamplifier JRC4558
JRC4558 Pinout

JRC4558 Pinout
| Pin Number | Pin Name | Description |
| 1 | OUT (A) | The output pin of the Op-amp A |
| 2 | Inverting Input (A) | The Inverting input pin of the Op-Amp A |
| 3 | Non- Inverting Input (A) | The Non - Inverting Input Pin of Amplifier A |
| 4 | Power (-Vs) | Negative supply terminal |
| 5 | Reference | The Non - Inverting Input Pin of Amplifier B |
| 6 | Output | The Inverting input pin of the Op-Amp B |
| 7 | Power (+Vs) | The output pin of the Op-amp B |
| 8 | '+V S | Positive supply terminal |
Overview of JRC4558
The JRC4558 is a monolithic dual operational amplifier with exceptional performance. Internally adjusted and built on a single silicon chip, the JRC4558 It's ideal for pedal circuit designs because of its high voltage gain (100 dB typ. ), good input impedance (5 M typ. ), and adaptable power supply (4 to 18 Volts).
JRC4558 CAD Model
Symbol

JRC4558 Symbol
Footprint

JRC4558 Footprint
JRC4558 Features
No frequency compensation required
No latch-up
Large common mode and differential voltage range
Parameter tracking over the temperature range
Gain and phase match between amplifiers
Internally frequency compensated
Low noise input transistors
Pinto pin-compatible with MC1458/LM358
JRC4558 Block Diagram

JRC4558 Block Diagram
Specifications
- TypeParameter
- Package / Case
refers to the protective housing that encases an electronic component, providing mechanical support, electrical connections, and thermal management.
DIP-8 - RoHS Status
RoHS means “Restriction of Certain Hazardous Substances” in the “Hazardous Substances Directive” in electrical and electronic equipment.
RoHS Compliant
JRC4558 Applications
Comparators
Function Generators
Instrumentation Amplifiers
Ground Referenced Single Amplifiers in Automobile and
Portable Instrumentation
Sample and Hold Amplifiers
Photocurrent Instrumentation
Intrusion Alarm System
Long Duration Timers/Multivibrators (Microseconds Minutes-Hours)
JRC4558 Alternatives
LM747,LM158, LM158A, LM358, LM358A, LM2904, LM2904Q, LM4558
Where to Use JRC4558
The JRC4558 IC is a general-purpose op-amp that can be utilized in circuits such as comparator, differential amplification, and mathematical computations. Furthermore, the device is developed specifically for applications such as transducer amplifiers and dc amplification blocks, making it easier to install in single-supply-voltage systems. These devices, for example, can be powered directly from the normal 5V supply used in digital electronics without the need for a separate -5V supply. Because the gadget has two of such op-amps on board, it may execute two separate functions at the same time, which is useful in applications. Because of its inexpensive cost and high performance, the device is popular among hobbyists and engineers.
JRC4558 Input Stage
A Long-Tailed Pair (LTP) differential amplifier with a current mirror forms the input stage. Q1, Q2, Q3, Q4, Q5, R1, R2, R3, and C1 make up this stage, which is outlined in red.

JRC4558 Input Stage
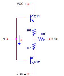
JRC4558 Output Stage
The Vbe Multiplier sets the bias current for the Output Stage (OPS), which is a Class AB push-pull emitter follower amplifier. Q11, Q12, R6, R7, and R8 make up this block, which is outlined in blue:

JRC4558 Output Stage
The Output Stage's job is to produce enough current gain for the VAS voltage potential to exist across the low load output impedance.
The VAS efficiently drives this stage. Crossover distortion and quiescent current may be prone to significant variance due to variations in bias with temperature or amongst parts with the same type number. Because of the Vbe of the output transistors, Q11 and Q12, the JRC4558's output range is around 1.5 volts less than the supply voltage.

JRC4558 Output Stage
The output resistors R6, R7, and R8, which are inserted between output pair emitters and are also known as ballast resistors, are used to smooth out discrepancies in internal emitter resistances of transistors, allowing for better current sharing. The resistor values are typically low, which improves thermal stability, prevents complementary transistors from loading each other directly, and keeps quiescent current steady.
JRC4558 Dimension

JRC4558 Dimension
JRC4558 Manufacturer
GCORE provides a platform for connection, collaboration, education, and risk management for students, fieldworkers, and universities. We bring everything our members need into one place, connect peers and businesses in a new way, and maximize the impact of research by keeping researchers, journalists, and aid workers safe, effective, and efficient in the field.
What is a JRC4558 IC used in?
This general-purpose dual op-amp is used to perform general-purpose op-amp operation circuits like comparator, mathematical operations, or differential amplification. The high common-mode i/p voltage range & the lack of latch-up will make these ICs perfect for the applications of voltage-follower.
What is the difference between JRC4558D, YG4558, F4558, 4558D four operational amplifiers?
F4558 is domestically produced, 4558D is imported, the internal structure and parameters are the same, but the quality is different.
Can jrc4558 and rc4558p be directly replaced?
The two 4558s are just different products, but they can be replaced.
Can jrc4558 be replaced by ne5532?
Yes, it can.
LF356 op-amp: Package, Pinout and Datasheet22 June 20217903
74HCT14 Hex Inverter: Pinout, Equivalent and Datasheet20 November 20212417
LM5122 Boost Controller: Application, Datasheet, Circuit08 April 20223567
SS54 DIODE SCHOTTKY 5A 40V SMA[Video+FAQ]23 April 20228513
AD8418 Current Sense Amplifier: Pinout, Equivalent and Datasheet17 January 20223311
SG3525A PWM Controller: Pinout, Equivalent and Datasheet25 October 202112972
AO3400A 30V N-Channel MOSFET, 5.7A SOT23-3L and AO3400A Equivalents24 February 20229032
J108 JFET N Channel Transistor: J108 Transistor, Price, Datasheet11 January 20223515
Nearly 60% of the Industry Believes That the Chip Shortage Will Be Solved in 2023 at the Earliest21 April 2022883
A Simple Method to Build a Programmable Oscillator27 May 20225261
Is Electromagnetic Radiation from Base Stations Terrible?06 December 20213087
Explain in Detail the Three Sharp Weapons to Eliminate EMC: Capacitors/Inductors/Magnetic Beads24 December 20213065
Dynamic On-Resistance and its Impact on Power Converters28 August 20232392
Electronic Components in Aerospace Aircraft15 March 20243473
Laser diodes or LEDs what sets them apart14 July 2025920
What is a Piezoelectric Sensor?26 August 202016660
Gcore
In Stock
United States
China
Canada
Japan
Russia
Germany
United Kingdom
Singapore
Italy
Hong Kong(China)
Taiwan(China)
France
Korea
Mexico
Netherlands
Malaysia
Austria
Spain
Switzerland
Poland
Thailand
Vietnam
India
United Arab Emirates
Afghanistan
Åland Islands
Albania
Algeria
American Samoa
Andorra
Angola
Anguilla
Antigua & Barbuda
Argentina
Armenia
Aruba
Australia
Azerbaijan
Bahamas
Bahrain
Bangladesh
Barbados
Belarus
Belgium
Belize
Benin
Bermuda
Bhutan
Bolivia
Bonaire, Sint Eustatius and Saba
Bosnia & Herzegovina
Botswana
Brazil
British Indian Ocean Territory
British Virgin Islands
Brunei
Bulgaria
Burkina Faso
Burundi
Cabo Verde
Cambodia
Cameroon
Cayman Islands
Central African Republic
Chad
Chile
Christmas Island
Cocos (Keeling) Islands
Colombia
Comoros
Congo
Congo (DRC)
Cook Islands
Costa Rica
Côte d’Ivoire
Croatia
Cuba
Curaçao
Cyprus
Czechia
Denmark
Djibouti
Dominica
Dominican Republic
Ecuador
Egypt
El Salvador
Equatorial Guinea
Eritrea
Estonia
Eswatini
Ethiopia
Falkland Islands
Faroe Islands
Fiji
Finland
French Guiana
French Polynesia
Gabon
Gambia
Georgia
Ghana
Gibraltar
Greece
Greenland
Grenada
Guadeloupe
Guam
Guatemala
Guernsey
Guinea
Guinea-Bissau
Guyana
Haiti
Honduras
Hungary
Iceland
Indonesia
Iran
Iraq
Ireland
Isle of Man
Israel
Jamaica
Jersey
Jordan
Kazakhstan
Kenya
Kiribati
Kosovo
Kuwait
Kyrgyzstan
Laos
Latvia
Lebanon
Lesotho
Liberia
Libya
Liechtenstein
Lithuania
Luxembourg
Macao(China)
Madagascar
Malawi
Maldives
Mali
Malta
Marshall Islands
Martinique
Mauritania
Mauritius
Mayotte
Micronesia
Moldova
Monaco
Mongolia
Montenegro
Montserrat
Morocco
Mozambique
Myanmar
Namibia
Nauru
Nepal
New Caledonia
New Zealand
Nicaragua
Niger
Nigeria
Niue
Norfolk Island
North Korea
North Macedonia
Northern Mariana Islands
Norway
Oman
Pakistan
Palau
Palestinian Authority
Panama
Papua New Guinea
Paraguay
Peru
Philippines
Pitcairn Islands
Portugal
Puerto Rico
Qatar
Réunion
Romania
Rwanda
Samoa
San Marino
São Tomé & Príncipe
Saudi Arabia
Senegal
Serbia
Seychelles
Sierra Leone
Sint Maarten
Slovakia
Slovenia
Solomon Islands
Somalia
South Africa
South Sudan
Sri Lanka
St Helena, Ascension, Tristan da Cunha
St. Barthélemy
St. Kitts & Nevis
St. Lucia
St. Martin
St. Pierre & Miquelon
St. Vincent & Grenadines
Sudan
Suriname
Svalbard & Jan Mayen
Sweden
Syria
Tajikistan
Tanzania
Timor-Leste
Togo
Tokelau
Tonga
Trinidad & Tobago
Tunisia
Turkey
Turkmenistan
Turks & Caicos Islands
Tuvalu
U.S. Outlying Islands
U.S. Virgin Islands
Uganda
Ukraine
Uruguay
Uzbekistan
Vanuatu
Vatican City
Venezuela
Wallis & Futuna
Yemen
Zambia
Zimbabwe


