LM231 Precision Voltage-to-Frequency Converter: Pinout and Datasheet
2.54mm 5V PMIC LM231 100kHz 5V 8-DIP (0.300, 7.62mm)
LM331 is basically a precision voltage-to-frequency converter. This article provides you with a basic overview of the LM331 converter, including its pin descriptions, functions and specifications, circuits, etc., to help you quickly understand what LM331 is.

An Olympiad Level Problem with basic concepts - LM231
LM231 Overview
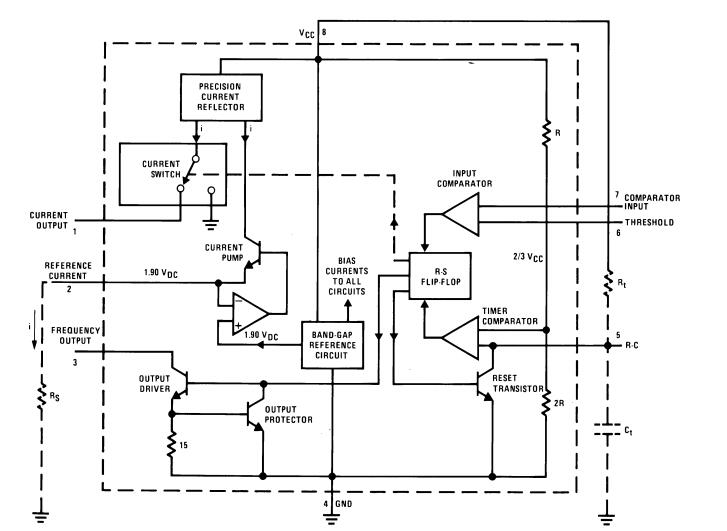
The LM231 /LM331 family of voltage-to-frequency converters are ideally suited for use in simple low-cost circuits for analog-to-digital conversion, precision frequency-to-voltage conversion, long-term integration, linear frequency modulation, or demodulation, and many other functions. The output when used as a voltage-to-frequency converter is a pulse train at a frequency precisely proportional to the applied input voltage.
Thus, it provides all the inherent advantages of the voltage-to-frequency conversion techniques and is easy to apply in all standard voltage-to-frequency converter applications. Further, the LM231A/LM331A attain a new high level of accuracy versus temperature which could only be attained with expensive voltage-to-frequency modules. Additionally, the LM231 /331 is ideally suited for use in digital systems at low power supply voltages and can provide low-cost analog-to-digital conversion in microprocessor-controlled systems.
And, the frequency from a battery-powered voltage-to-frequency converter can be easily channeled through a simple photo isolator to provide isolation against high common-mode levels. The LM231/LM331 utilizes a new temperature-compensated band-gap reference circuit, to provide excellent accuracy over the full operating temperature range, at power supplies as low as 4.0V.
The precision timer circuit has low bias currents without degrading the quick response necessary for 100 kHz voltage-to-frequency conversion, And the output is capable of driving 3 TTL loads, or a high voltage output up to 40V, yet is short-circuit-proof against Vcc-.
LM231 Features
Guaranteed linearity 0.01% max
Improved performance in existing voltage-to-frequency conversion applications
Split or single supply operation
Operates on a single 5V supply
Pulse output compatible with all logic forms
Excellent temperature stability: ±50 ppm/˚C max
Low power consumption: 15 mW typical at 5V
Wide dynamic range, 100 dB min at 10 kHz full-scale frequency
Wide range of full-scale frequency: 1 Hz to 100 kHz
Low cost
LM231 CAD Models

Symbol

Footprint

3D
LM231 Pinout

Specifications
- TypeParameter
- Mount
In electronic components, the term "Mount" typically refers to the method or process of physically attaching or fixing a component onto a circuit board or other electronic device. This can involve soldering, adhesive bonding, or other techniques to secure the component in place. The mounting process is crucial for ensuring proper electrical connections and mechanical stability within the electronic system. Different components may have specific mounting requirements based on their size, shape, and function, and manufacturers provide guidelines for proper mounting procedures to ensure optimal performance and reliability of the electronic device.
Through Hole - Mounting Type
The "Mounting Type" in electronic components refers to the method used to attach or connect a component to a circuit board or other substrate, such as through-hole, surface-mount, or panel mount.
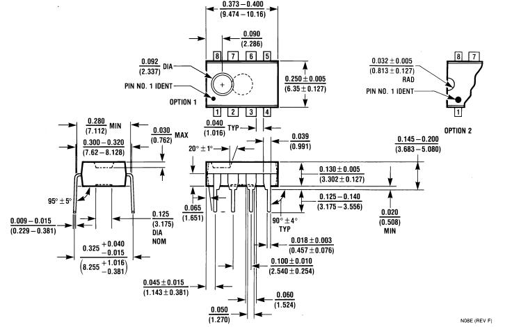
Through Hole - Package / Case
refers to the protective housing that encases an electronic component, providing mechanical support, electrical connections, and thermal management.
8-DIP (0.300, 7.62mm) - Number of Pins8
- Packaging
Semiconductor package is a carrier / shell used to contain and cover one or more semiconductor components or integrated circuits. The material of the shell can be metal, plastic, glass or ceramic.
Tube - JESD-609 Code
The "JESD-609 Code" in electronic components refers to a standardized marking code that indicates the lead-free solder composition and finish of electronic components for compliance with environmental regulations.
e0 - Pbfree Code
The "Pbfree Code" parameter in electronic components refers to the code or marking used to indicate that the component is lead-free. Lead (Pb) is a toxic substance that has been widely used in electronic components for many years, but due to environmental concerns, there has been a shift towards lead-free alternatives. The Pbfree Code helps manufacturers and users easily identify components that do not contain lead, ensuring compliance with regulations and promoting environmentally friendly practices. It is important to pay attention to the Pbfree Code when selecting electronic components to ensure they meet the necessary requirements for lead-free applications.
no - Part Status
Parts can have many statuses as they progress through the configuration, analysis, review, and approval stages.
Obsolete - Moisture Sensitivity Level (MSL)
Moisture Sensitivity Level (MSL) is a standardized rating that indicates the susceptibility of electronic components, particularly semiconductors, to moisture-induced damage during storage and the soldering process, defining the allowable exposure time to ambient conditions before they require special handling or baking to prevent failures
1 (Unlimited) - Number of Terminations8
- ECCN Code
An ECCN (Export Control Classification Number) is an alphanumeric code used by the U.S. Bureau of Industry and Security to identify and categorize electronic components and other dual-use items that may require an export license based on their technical characteristics and potential for military use.
EAR99 - TypeVoltage to Frequency
- Terminal Finish
Terminal Finish refers to the surface treatment applied to the terminals or leads of electronic components to enhance their performance and longevity. It can improve solderability, corrosion resistance, and overall reliability of the connection in electronic assemblies. Common finishes include nickel, gold, and tin, each possessing distinct properties suitable for various applications. The choice of terminal finish can significantly impact the durability and effectiveness of electronic devices.
Tin/Lead (Sn/Pb) - Max Operating Temperature
The Maximum Operating Temperature is the maximum body temperature at which the thermistor is designed to operate for extended periods of time with acceptable stability of its electrical characteristics.
85°C - Min Operating Temperature
The "Min Operating Temperature" parameter in electronic components refers to the lowest temperature at which the component is designed to operate effectively and reliably. This parameter is crucial for ensuring the proper functioning and longevity of the component, as operating below this temperature may lead to performance issues or even damage. Manufacturers specify the minimum operating temperature to provide guidance to users on the environmental conditions in which the component can safely operate. It is important to adhere to this parameter to prevent malfunctions and ensure the overall reliability of the electronic system.
-25°C - Terminal Position
In electronic components, the term "Terminal Position" refers to the physical location of the connection points on the component where external electrical connections can be made. These connection points, known as terminals, are typically used to attach wires, leads, or other components to the main body of the electronic component. The terminal position is important for ensuring proper connectivity and functionality of the component within a circuit. It is often specified in technical datasheets or component specifications to help designers and engineers understand how to properly integrate the component into their circuit designs.
DUAL - Number of Functions1
- Supply Voltage
Supply voltage refers to the electrical potential difference provided to an electronic component or circuit. It is crucial for the proper operation of devices, as it powers their functions and determines performance characteristics. The supply voltage must be within specified limits to ensure reliability and prevent damage to components. Different electronic devices have specific supply voltage requirements, which can vary widely depending on their design and intended application.
5V - Terminal Pitch
The center distance from one pole to the next.
2.54mm - Frequency
In electronic components, the parameter "Frequency" refers to the rate at which a signal oscillates or cycles within a given period of time. It is typically measured in Hertz (Hz) and represents how many times a signal completes a full cycle in one second. Frequency is a crucial aspect in electronic components as it determines the behavior and performance of various devices such as oscillators, filters, and communication systems. Understanding the frequency characteristics of components is essential for designing and analyzing electronic circuits to ensure proper functionality and compatibility with other components in a system.
100kHz - Base Part Number
The "Base Part Number" (BPN) in electronic components serves a similar purpose to the "Base Product Number." It refers to the primary identifier for a component that captures the essential characteristics shared by a group of similar components. The BPN provides a fundamental way to reference a family or series of components without specifying all the variations and specific details.
LM231 - Pin Count
a count of all of the component leads (or pins)
8 - Power Supplies
an electronic circuit that converts the voltage of an alternating current (AC) into a direct current (DC) voltage.?
5V - Temperature Grade
Temperature grades represent a tire's resistance to heat and its ability to dissipate heat when tested under controlled laboratory test conditions.
OTHER - Max Supply Voltage
In general, the absolute maximum common-mode voltage is VEE-0.3V and VCC+0.3V, but for products without a protection element at the VCC side, voltages up to the absolute maximum rated supply voltage (i.e. VEE+36V) can be supplied, regardless of supply voltage.
40V - Min Supply Voltage
The minimum supply voltage (V min ) is explored for sequential logic circuits by statistically simulating the impact of within-die process variations and gate-dielectric soft breakdown on data retention and hold time.
4V - Nominal Supply Current
Nominal current is the same as the rated current. It is the current drawn by the motor while delivering rated mechanical output at its shaft.
3mA - Linearity
In electronic components, linearity refers to the relationship between the input and output signals of the component. A component is said to be linear if its output is directly proportional to its input over a specified range. In other words, when the input signal changes, the output signal changes in a consistent and predictable manner without introducing distortion or non-linear effects.Linearity is an important parameter in electronic components such as amplifiers, filters, and sensors, as it determines the accuracy and fidelity of signal processing. Non-linearities in components can lead to signal distortion, harmonic generation, and other undesirable effects that can degrade the performance of electronic systems.Engineers often characterize the linearity of components by measuring parameters such as gain error, harmonic distortion, and intermodulation distortion. By ensuring that components exhibit good linearity characteristics, designers can create electronic systems that accurately process signals and faithfully reproduce the desired output.
±0.01% - Positive Input Voltage-Max
Positive Input Voltage-Max refers to the maximum allowable voltage that can be applied to the input of an electronic component without causing damage or malfunction. Exceeding this voltage can result in failure of the component or degraded performance. It is a crucial parameter in designing circuits to ensure reliability and longevity of the electronic device. This value is typically specified in volts and should be carefully considered to maintain safe operation within the specified limits.
3V - Negative Input Voltage-Max
Negative Input Voltage-Max is a parameter in electronic components that specifies the maximum allowable negative voltage that can be applied to the input of the component without causing damage. This parameter is important for ensuring the proper functioning and longevity of the component, as exceeding the specified negative input voltage can lead to breakdown or failure. It is typically expressed in volts and serves as a guideline for users to prevent overvoltage conditions that could potentially harm the component. It is crucial to adhere to the manufacturer's specifications regarding the negative input voltage-max to avoid any potential damage to the electronic component.
-0.2V - Full Scale
In electronics and signal processing, full scale represents the maximum amplitude a system can represent.
±150ppm/°C - Width7.62mm
- Radiation Hardening
Radiation hardening is the process of making electronic components and circuits resistant to damage or malfunction caused by high levels of ionizing radiation, especially for environments in outer space (especially beyond the low Earth orbit), around nuclear reactors and particle accelerators, or during nuclear accidents or nuclear warfare.
No - RoHS Status
RoHS means “Restriction of Certain Hazardous Substances” in the “Hazardous Substances Directive” in electrical and electronic equipment.
Non-RoHS Compliant - Lead Free
Lead Free is a term used to describe electronic components that do not contain lead as part of their composition. Lead is a toxic material that can have harmful effects on human health and the environment, so the electronics industry has been moving towards lead-free components to reduce these risks. Lead-free components are typically made using alternative materials such as silver, copper, and tin. Manufacturers must comply with regulations such as the Restriction of Hazardous Substances (RoHS) directive to ensure that their products are lead-free and environmentally friendly.
Contains Lead
LM231 Applications
Voltage to Frequency Conversions
Frequency to Voltage Conversions
Remote-Sensor Monitoring
Tachometers
LM231 Functional Block Diagram

LM231 Scematic Diagram

LM231 Equivalents
LM231 Manufacturer
Texas Instruments Inc. (TI) is a technology company based in the United States that designs and manufactures semiconductors and various integrated circuits, which it sells to electronics designers and manufacturers worldwide. Its headquarters are located in Dallas, Texas, in the United States. Based on sales volume, TI is one of the top ten semiconductor companies in the world. Texas Instruments' primary focus is on analog chips and embedded processors, which account for more than 80% of its revenue. TI also manufactures TI digital light processing (DLP) technology as well as educational technology products such as calculators, microcontrollers, and multi-core processors. TI currently holds over 43,000 patents worldwide.
LM231 Package

Trend Analysis
Datasheet PDF
- PCN Obsolescence/ EOL :
- Datasheets :
Parts with Similar Specs
- ImagePart NumberManufacturerPackage / CaseNumber of PinsMin Supply VoltageSupply VoltageMax Supply VoltageMountTerminal PitchView Compare
LM231N
8-DIP (0.300, 7.62mm)
8
4 V
5 V
40 V
Through Hole
2.54 mm
8-DIP (0.300, 7.62mm)
8
4 V
5 V
40 V
Through Hole
2.54 mm
8-DIP (0.300, 7.62mm)
8
4 V
5 V
40 V
Through Hole
2.54 mm
8-DIP (0.300, 7.62mm)
8
4 V
5 V
40 V
Through Hole
2.54 mm
PDIP
8
4 V
15 V
36 V
Through Hole
2.54 mm
How many pins does LM231 have?
8 pins.
What’s the LM231 recommended operation temperature?
It’s between -25 and 85℃.
What’s LM231 Power Dissipation?
1.25W
What’s the package of LM231?
8-Lead Plastic DIP
What’s the DRV8876PWPR operating supply voltage?
40V
Understanding the Renesas RH850/F1L Microcontroller for Automotive Body Applications29 February 20242815
LM331 V-F Converter: Circuit, Price and Pinout26 July 20216694
A Comprehensive Guide to GOLDELOX Microcontroller by 4D Systems Pty Ltd07 March 2024292
LM2576T Regulator: Circuit, Pinout, and Datasheet03 December 202118722
W25Q80DVSNIG: Features, Applications and Datasheet23 December 20231850
TMC2209 Motor Driver IC: Datasheet, Pinout and Schematic03 September 202114481
TL081 Series JFET-Input Operational Amplifier Design Guide20 January 2026596
NTE987 Operational Amplifier: Datasheet, Pinout and Equivalent16 September 20212569
How Can Memory Adapt and Influence the Smart Age of the Future?11 October 20222418
Introduction to Optical Zoom and Digital Zoom19 June 20218903
Introduction to Flash Memory31 October 20258864
What Determines the Maximum Operating Frequency of a Diode?29 June 202212678
PMIC: Basic Types and Applications [Video]27 October 20205213
Development of Ultra-wide Band-gap Ga2O3 Semiconductor Materials in Power MOSFETs21 October 20223921
All You Need to Know about Ultrasonic Sensors25 October 202512084
What is Comparator?11 April 20226528
Texas Instruments
In Stock: 20
United States
China
Canada
Japan
Russia
Germany
United Kingdom
Singapore
Italy
Hong Kong(China)
Taiwan(China)
France
Korea
Mexico
Netherlands
Malaysia
Austria
Spain
Switzerland
Poland
Thailand
Vietnam
India
United Arab Emirates
Afghanistan
Åland Islands
Albania
Algeria
American Samoa
Andorra
Angola
Anguilla
Antigua & Barbuda
Argentina
Armenia
Aruba
Australia
Azerbaijan
Bahamas
Bahrain
Bangladesh
Barbados
Belarus
Belgium
Belize
Benin
Bermuda
Bhutan
Bolivia
Bonaire, Sint Eustatius and Saba
Bosnia & Herzegovina
Botswana
Brazil
British Indian Ocean Territory
British Virgin Islands
Brunei
Bulgaria
Burkina Faso
Burundi
Cabo Verde
Cambodia
Cameroon
Cayman Islands
Central African Republic
Chad
Chile
Christmas Island
Cocos (Keeling) Islands
Colombia
Comoros
Congo
Congo (DRC)
Cook Islands
Costa Rica
Côte d’Ivoire
Croatia
Cuba
Curaçao
Cyprus
Czechia
Denmark
Djibouti
Dominica
Dominican Republic
Ecuador
Egypt
El Salvador
Equatorial Guinea
Eritrea
Estonia
Eswatini
Ethiopia
Falkland Islands
Faroe Islands
Fiji
Finland
French Guiana
French Polynesia
Gabon
Gambia
Georgia
Ghana
Gibraltar
Greece
Greenland
Grenada
Guadeloupe
Guam
Guatemala
Guernsey
Guinea
Guinea-Bissau
Guyana
Haiti
Honduras
Hungary
Iceland
Indonesia
Iran
Iraq
Ireland
Isle of Man
Israel
Jamaica
Jersey
Jordan
Kazakhstan
Kenya
Kiribati
Kosovo
Kuwait
Kyrgyzstan
Laos
Latvia
Lebanon
Lesotho
Liberia
Libya
Liechtenstein
Lithuania
Luxembourg
Macao(China)
Madagascar
Malawi
Maldives
Mali
Malta
Marshall Islands
Martinique
Mauritania
Mauritius
Mayotte
Micronesia
Moldova
Monaco
Mongolia
Montenegro
Montserrat
Morocco
Mozambique
Myanmar
Namibia
Nauru
Nepal
New Caledonia
New Zealand
Nicaragua
Niger
Nigeria
Niue
Norfolk Island
North Korea
North Macedonia
Northern Mariana Islands
Norway
Oman
Pakistan
Palau
Palestinian Authority
Panama
Papua New Guinea
Paraguay
Peru
Philippines
Pitcairn Islands
Portugal
Puerto Rico
Qatar
Réunion
Romania
Rwanda
Samoa
San Marino
São Tomé & Príncipe
Saudi Arabia
Senegal
Serbia
Seychelles
Sierra Leone
Sint Maarten
Slovakia
Slovenia
Solomon Islands
Somalia
South Africa
South Sudan
Sri Lanka
St Helena, Ascension, Tristan da Cunha
St. Barthélemy
St. Kitts & Nevis
St. Lucia
St. Martin
St. Pierre & Miquelon
St. Vincent & Grenadines
Sudan
Suriname
Svalbard & Jan Mayen
Sweden
Syria
Tajikistan
Tanzania
Timor-Leste
Togo
Tokelau
Tonga
Trinidad & Tobago
Tunisia
Turkey
Turkmenistan
Turks & Caicos Islands
Tuvalu
U.S. Outlying Islands
U.S. Virgin Islands
Uganda
Ukraine
Uruguay
Uzbekistan
Vanuatu
Vatican City
Venezuela
Wallis & Futuna
Yemen
Zambia
Zimbabwe


Product
Brand
Articles
Tools













