MAX3237EAI Transceiver: Circuits, Pinout, and Datasheet
28 Terminations 28 Pin MAX3237 Receivers 5/3 Drivers/Receivers 3 Functions









28 Terminations 28 Pin MAX3237 Receivers 5/3 Drivers/Receivers 3 Functions
The MAX3237EAI transceiver offers a patented low-dropout transmitter output stage that enables genuine RS-232 performance from a 3.0V to 5.5V supply. This article mainly introduces Circuits, Pinout, Datasheet and other detailed information about Maxim Integrated MAX3237EAI.

What is TRANSCEIVER? What does TRANSCEIVER mean? TRANSCEIVER meaning, definition & explanation
MAX3237EAI Description
With a twin charge pump, the MAX3237EAI transceiver offers a patented low-dropout transmitter output stage that enables genuine RS-232 performance from a 3.0V to 5.5V supply. Only four modest 0.1F external charge-pump capacitors are required for the devices. The MAX3237EAI ensures that data speeds of 120kbps are maintained while preserving RS-232 output levels. In normal working mode, the MAX3237EAI is guaranteed to run at 250kbps, and in MegaBaudTM mode, it is guaranteed to run at 1Mbps.
Three receivers and five drivers are included in the MAX3237EAI. In addition to the usual outputs, receiver R1 (MAX3237EAI) features additional outputs. These additional outputs are constantly active, allowing external devices to be monitored without forward biasing protection diodes in circuits with no VCC.
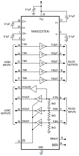
MAX3237EAI Pinout
The following figure is MAX3237EAI Pinout.

Pinout
| Pin Number | Pin Name | Description |
| 13 | EN | Receiver Enable. Active low. |
| 28 | C1+ | Positive Terminal of Voltage-Doubler Charge-Pump Capacitor |
| 27 | V+ | +5.5V Generated by the Charge Pump |
| 25 | C1- | Negative Terminal of Voltage-Doubler Charge-Pump Capacitor |
| 1 | C2+ | Positive Terminal of Inverting Charge-Pump Capacitor |
| 3 | C2- | Negative Terminal of Inverting Charge-Pump Capacitor |
| 4 | V- | -5.5V Generated by the Charge Pump |
| 5, 6, 7, 10, 12 | T_OUT | RS-232 Transmitter Outputs |
| 8, 9, 11 | R_IN | RS-232 Receiver Inputs |
| 18, 20, 21 | R_OUT | TTL/CMOS Receiver Outputs |
| 17, 19, 22, 23, 24 | T_IN | TTL/CMOS Transmitter Inputs |
| 2 | GND | Ground |
| 26 | VCC | +3.0V to +5.5V Supply Voltage |
| 14 | SHDN | Shutdown Control. Active low. |
| 15 | MBAUD | MegaBaud Control Input. Connect to GND for normal operation; connect to VCC for 1Mbps transmission rates. |
| 16 | R_OUTB | Noninverting Complementary Receiver Outputs. Always active. |
MAX3237EAI CAD Model
The followings are MAX3237EAI Symbol, Footprint and 3D Model.

Symbol

Footprint

3D Model
MAX3237EAI Features
• Integrated Features Saves Board Space and Simplifies Design
-Charge Pump Circuitry Eliminates the Need for a Bipolar ±12V Supply
-Wide Single-Supply Operation From +3V to +5.5V Supply
-Always-On Extra Outputs Enable Monitoring of External Devices
• Power Saving Extends Battery Life
-1µA Supply Current in Shutdown Mode While Receiver is Active
Specifications
- TypeParameter
- Factory Lead Time6 Weeks
- Mount
In electronic components, the term "Mount" typically refers to the method or process of physically attaching or fixing a component onto a circuit board or other electronic device. This can involve soldering, adhesive bonding, or other techniques to secure the component in place. The mounting process is crucial for ensuring proper electrical connections and mechanical stability within the electronic system. Different components may have specific mounting requirements based on their size, shape, and function, and manufacturers provide guidelines for proper mounting procedures to ensure optimal performance and reliability of the electronic device.
Surface Mount - Mounting Type
The "Mounting Type" in electronic components refers to the method used to attach or connect a component to a circuit board or other substrate, such as through-hole, surface-mount, or panel mount.
Surface Mount - Package / Case
refers to the protective housing that encases an electronic component, providing mechanical support, electrical connections, and thermal management.
28-SSOP (0.209, 5.30mm Width) - Number of Pins28
- Number of I/Os16
- Operating Temperature
The operating temperature is the range of ambient temperature within which a power supply, or any other electrical equipment, operate in. This ranges from a minimum operating temperature, to a peak or maximum operating temperature, outside which, the power supply may fail.
-40°C~85°C - Packaging
Semiconductor package is a carrier / shell used to contain and cover one or more semiconductor components or integrated circuits. The material of the shell can be metal, plastic, glass or ceramic.
Tube - Published2007
- JESD-609 Code
The "JESD-609 Code" in electronic components refers to a standardized marking code that indicates the lead-free solder composition and finish of electronic components for compliance with environmental regulations.
e3 - Pbfree Code
The "Pbfree Code" parameter in electronic components refers to the code or marking used to indicate that the component is lead-free. Lead (Pb) is a toxic substance that has been widely used in electronic components for many years, but due to environmental concerns, there has been a shift towards lead-free alternatives. The Pbfree Code helps manufacturers and users easily identify components that do not contain lead, ensuring compliance with regulations and promoting environmentally friendly practices. It is important to pay attention to the Pbfree Code when selecting electronic components to ensure they meet the necessary requirements for lead-free applications.
yes - Part Status
Parts can have many statuses as they progress through the configuration, analysis, review, and approval stages.
Active - Moisture Sensitivity Level (MSL)
Moisture Sensitivity Level (MSL) is a standardized rating that indicates the susceptibility of electronic components, particularly semiconductors, to moisture-induced damage during storage and the soldering process, defining the allowable exposure time to ambient conditions before they require special handling or baking to prevent failures
1 (Unlimited) - Number of Terminations28
- ECCN Code
An ECCN (Export Control Classification Number) is an alphanumeric code used by the U.S. Bureau of Industry and Security to identify and categorize electronic components and other dual-use items that may require an export license based on their technical characteristics and potential for military use.
EAR99 - TypeTransceiver
- Terminal Finish
Terminal Finish refers to the surface treatment applied to the terminals or leads of electronic components to enhance their performance and longevity. It can improve solderability, corrosion resistance, and overall reliability of the connection in electronic assemblies. Common finishes include nickel, gold, and tin, each possessing distinct properties suitable for various applications. The choice of terminal finish can significantly impact the durability and effectiveness of electronic devices.
Matte Tin (Sn) - Voltage - Supply
Voltage - Supply refers to the range of voltage levels that an electronic component or circuit is designed to operate with. It indicates the minimum and maximum supply voltage that can be applied for the device to function properly. Providing supply voltages outside this range can lead to malfunction, damage, or reduced performance. This parameter is critical for ensuring compatibility between different components in a circuit.
3V~5.5V - Terminal Position
In electronic components, the term "Terminal Position" refers to the physical location of the connection points on the component where external electrical connections can be made. These connection points, known as terminals, are typically used to attach wires, leads, or other components to the main body of the electronic component. The terminal position is important for ensuring proper connectivity and functionality of the component within a circuit. It is often specified in technical datasheets or component specifications to help designers and engineers understand how to properly integrate the component into their circuit designs.
DUAL - Terminal Form
Occurring at or forming the end of a series, succession, or the like; closing; concluding.
GULL WING - Peak Reflow Temperature (Cel)
Peak Reflow Temperature (Cel) is a parameter that specifies the maximum temperature at which an electronic component can be exposed during the reflow soldering process. Reflow soldering is a common method used to attach electronic components to a circuit board. The Peak Reflow Temperature is crucial because it ensures that the component is not damaged or degraded during the soldering process. Exceeding the specified Peak Reflow Temperature can lead to issues such as component failure, reduced performance, or even permanent damage to the component. It is important for manufacturers and assemblers to adhere to the recommended Peak Reflow Temperature to ensure the reliability and functionality of the electronic components.
260 - Number of Functions3
- Supply Voltage
Supply voltage refers to the electrical potential difference provided to an electronic component or circuit. It is crucial for the proper operation of devices, as it powers their functions and determines performance characteristics. The supply voltage must be within specified limits to ensure reliability and prevent damage to components. Different electronic devices have specific supply voltage requirements, which can vary widely depending on their design and intended application.
3.3V - Time@Peak Reflow Temperature-Max (s)
Time@Peak Reflow Temperature-Max (s) refers to the maximum duration that an electronic component can be exposed to the peak reflow temperature during the soldering process, which is crucial for ensuring reliable solder joint formation without damaging the component.
30 - Base Part Number
The "Base Part Number" (BPN) in electronic components serves a similar purpose to the "Base Product Number." It refers to the primary identifier for a component that captures the essential characteristics shared by a group of similar components. The BPN provides a fundamental way to reference a family or series of components without specifying all the variations and specific details.
MAX3237 - Pin Count
a count of all of the component leads (or pins)
28 - Interface
In electronic components, the term "Interface" refers to the point at which two different systems, devices, or components connect and interact with each other. It can involve physical connections such as ports, connectors, or cables, as well as communication protocols and standards that facilitate the exchange of data or signals between the connected entities. The interface serves as a bridge that enables seamless communication and interoperability between different parts of a system or between different systems altogether. Designing a reliable and efficient interface is crucial in ensuring proper functionality and performance of electronic components and systems.
RS-232 - Nominal Supply Current
Nominal current is the same as the rated current. It is the current drawn by the motor while delivering rated mechanical output at its shaft.
2mA - Propagation Delay
the flight time of packets over the transmission link and is limited by the speed of light.
150 ns - Logic Function
In electronic components, the term "Logic Function" refers to the specific operation or behavior of a component based on its input signals. It describes how the component processes the input signals to produce the desired output. Logic functions are fundamental to digital circuits and are used to perform logical operations such as AND, OR, NOT, and XOR.Each electronic component, such as logic gates or flip-flops, is designed to perform a specific logic function based on its internal circuitry. By understanding the logic function of a component, engineers can design and analyze complex digital systems to ensure proper functionality and performance. Different logic functions can be combined to create more complex operations, allowing for the creation of sophisticated digital devices and systems.
Receiver, Transceiver - Data Rate
Data Rate is defined as the amount of data transmitted during a specified time period over a network. It is the speed at which data is transferred from one device to another or between a peripheral device and the computer. It is generally measured in Mega bits per second(Mbps) or Mega bytes per second(MBps).
250kbps - Differential Output
a differential output voltage in electronics is the difference between the values of two AC voltages, 180° out of phase, present at the output terminals of an amplifier when you apply a differential input voltage to the input terminals of an amplifier.
NO - Output Polarity
Output polarity in electronic components refers to the orientation of the output signal in relation to the ground or reference voltage. It indicates whether the output voltage is positive or negative with respect to the ground. Positive output polarity means the signal is higher than the ground potential, while negative output polarity signifies that the signal is lower than the ground. This characteristic is crucial for determining compatibility with other components in a circuit and ensuring proper signal processing.
INVERTED - Protocol
In electronic components, the parameter "Protocol" refers to a set of rules and standards that govern the communication between devices. It defines the format, timing, sequencing, and error checking methods for data exchange between different components or systems. Protocols ensure that devices can understand and interpret data correctly, enabling them to communicate effectively with each other. Common examples of protocols in electronics include USB, Ethernet, SPI, I2C, and Bluetooth, each with its own specifications for data transmission. Understanding and adhering to protocols is essential for ensuring compatibility and reliable communication between electronic devices.
RS232 - Input Characteristics
In electronic components, "Input Characteristics" refer to the set of specifications that describe how the component behaves in response to signals or inputs applied to it. These characteristics typically include parameters such as input voltage, input current, input impedance, input capacitance, and input frequency range. Understanding the input characteristics of a component is crucial for designing circuits and systems, as it helps ensure compatibility and proper functioning. By analyzing these parameters, engineers can determine how the component will interact with the signals it receives and make informed decisions about its use in a particular application.
SCHMITT TRIGGER - Number of Drivers/Receivers5/3
- Duplex
In the context of electronic components, "Duplex" refers to a type of communication system that allows for bidirectional data flow. It enables two devices to communicate with each other simultaneously, allowing for both sending and receiving of data at the same time. Duplex communication can be further categorized into two types: half-duplex, where data can be transmitted in both directions but not at the same time, and full-duplex, where data can be sent and received simultaneously. This parameter is crucial in networking and telecommunications systems to ensure efficient and effective data transmission between devices.
Full - Receiver Hysteresis
Receiver hysteresis is?commonly used to ensure glitch-free reception even when differential noise is present. This application report compares the noise immunity of the SN65HVD37 to similar devices available from competitors. Contents.
300mV - Number of Drivers5
- Number of Transceivers1
- Number of Receivers3
- Height1.78mm
- Length10.33mm
- Width5.38mm
- REACH SVHC
The parameter "REACH SVHC" in electronic components refers to the compliance with the Registration, Evaluation, Authorization, and Restriction of Chemicals (REACH) regulation regarding Substances of Very High Concern (SVHC). SVHCs are substances that may have serious effects on human health or the environment, and their use is regulated under REACH to ensure their safe handling and minimize their impact.Manufacturers of electronic components need to declare if their products contain any SVHCs above a certain threshold concentration and provide information on the safe use of these substances. This information allows customers to make informed decisions about the potential risks associated with using the components and take appropriate measures to mitigate any hazards.Ensuring compliance with REACH SVHC requirements is essential for electronics manufacturers to meet regulatory standards, protect human health and the environment, and maintain transparency in their supply chain. It also demonstrates a commitment to sustainability and responsible manufacturing practices in the electronics industry.
No SVHC - Radiation Hardening
Radiation hardening is the process of making electronic components and circuits resistant to damage or malfunction caused by high levels of ionizing radiation, especially for environments in outer space (especially beyond the low Earth orbit), around nuclear reactors and particle accelerators, or during nuclear accidents or nuclear warfare.
No - RoHS Status
RoHS means “Restriction of Certain Hazardous Substances” in the “Hazardous Substances Directive” in electrical and electronic equipment.
ROHS3 Compliant - Lead Free
Lead Free is a term used to describe electronic components that do not contain lead as part of their composition. Lead is a toxic material that can have harmful effects on human health and the environment, so the electronics industry has been moving towards lead-free components to reduce these risks. Lead-free components are typically made using alternative materials such as silver, copper, and tin. Manufacturers must comply with regulations such as the Restriction of Hazardous Substances (RoHS) directive to ensure that their products are lead-free and environmentally friendly.
Lead Free
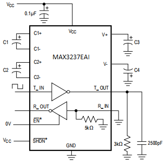
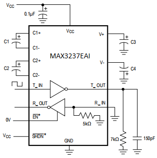
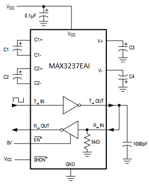
MAX3237EAI Test Circuits
The MAX3237EAI Test Circuits are shown as follows.

Minimum Slew-rate Test Circuit

Maximum Slew-rate Test Circuit

Loopback Test Circuit
MAX3237EAI Typical Operating Circuit
The following figure is MAX3237EAI Typical Operating Circuit.

Typical Operating Circuit
MAX3237EAI Alternatives
| Part Number | Description | Manufacturer |
| TRSF3238CDWG4DRIVERS AND INTERFACES | 5 LINE TRANSCEIVER, PDSO28, GREEN, PLASTIC, SOIC-28 | Texas Instruments |
| ICL3217CADRIVERS AND INTERFACES | TRIPLE LINE TRANSCEIVER, PDSO24, PLASTIC, MO-150AG, SSOP-24 | Intersil Corporation |
| TRS3238ECDBRG4DRIVERS AND INTERFACES | 3-V to 5.5-V Multichannel RS-232 Line Driver/Receiver With +/-15-kV ESD (HBM) Protection 28-SSOP 0 to 70 | Texas Instruments |
| SP3238EA-L/TRDRIVERS AND INTERFACES | Line Transceiver, 3 Func, 5 Driver, 3 Rcvr, PDSO28, LEAD FREE, PLASTIC, SSOP-28 | Sipex Corporation |
| ISL83239EIVDRIVERS AND INTERFACES | Line Transceiver | Renesas Electronics Corporation |
| MAX3218EWPDRIVERS AND INTERFACES | LINE TRANSCEIVER, PDSO20, 0.300 INCH, SO-20 | Rochester Electronics LLC |
| SP3239EEA/TRDRIVERS AND INTERFACES | Line Transceiver, 3 Func, 5 Driver, 3 Rcvr, CMOS, PDSO28, MO-150AH, SSOP-28 | Sipex Corporation |
| MAX3238EIDWRG4DRIVERS AND INTERFACES | TRIPLE LINE TRANSCEIVER, PDSO28, GREEN, PLASTIC, SOIC-28 | Texas Instruments |
| SP3249ECY-L/TRDRIVERS AND INTERFACES | Line Transceiver, 3 Func, 5 Driver, 3 Rcvr, CMOS, PDSO24, LEAD FREE, MO-153AD, TSSOP-24 | Sipex Corporation |
| MAX3218CWP+DRIVERS AND INTERFACES | Line Transceiver, 1 Func, 2 Driver, 2 Rcvr, CMOS, PDSO20, 0.300 INCH, SO-20 | Maxim Integrated Products |
MAX3237EAI Applications
● Battery-Powered Equipment
● Hand-Held Equipment
● Peripherals
● Datacom Equipment
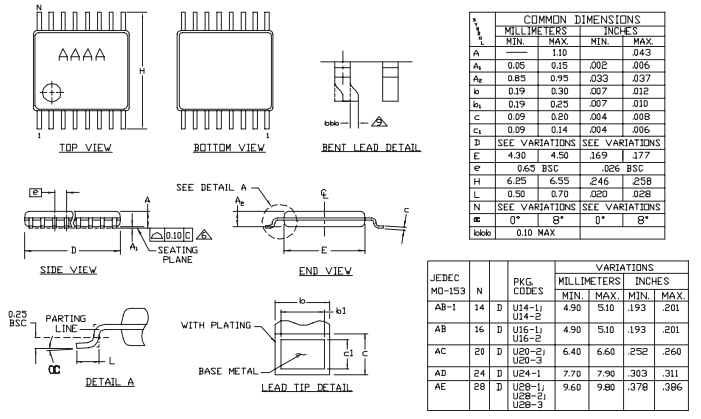
MAX3237EAI Package
The following figure shows MAX3237EAI Package.

Package
MAX3237EAI Manufacturer
Analog Devices' Maxim Integrated designs, manufactures and sells analog and mixed-signal integrated circuits for automotive, industrial, communications, consumer, and computing applications. Power and battery management ICs, sensors, analog ICs, interface ICs, communications solutions, digital ICs, embedded security, and microcontrollers are all part of Maxim's product line. The company includes design centers, manufacturing facilities, and sales offices all around the world, with its headquarters in San Jose, California.
Trend Analysis
Datasheet PDF
- Datasheets :
- Application Notes :
- ConflictMineralStatement :
What is a transceiver used for?
The transceiver is an important part of a fiber optics network and is used to convert electrical signals to optical (light) signals and optical signals to electrical signals. It can be plugged into or embedded into another device within a data network that can send and receive a signal.
What does the MAX3237EAI transceiver offer?
Low-dropout transmitter output stage.
How many external charge-pump capacitors are required for the MAX3237EAI?
Four.
What is the data speed of the MAX3237EAI?
120kbps.
What is the MAX3237EAI guaranteed to run in normal working mode?
250kbps.
How many receivers are included in the MAX3237EAI?
Three.
What is the name of the receiver that features additional outputs?
R1 (MAX3237EAI).
What does the MAX3237EAI allow external devices to be monitored without in circuits with no VCC?
Forward biasing protection diodes.
A Comprehensive Guide to the PIC18F4520IML Microcontroller29 February 2024296
AD7701BNZ ADC: Pinout, Specification, and Datasheet01 June 2021991
STM32F103VCT6 Microcontroller: 72MHz, 100-LQFP, Pinout and Datasheet09 February 20224221
SN74LVC2G17DCKR Dual Schmitt-Trigger Buffer: Circuit, Pinout, and Datasheet29 March 20222910
LM3914N Display Driver: Datasheet, Pinout and Comparison02 August 20217086
TE Connectivity 172165-1: Small Plug, Big Impact30 September 2025554
LTC3305 Battery Balancer: Datasheet, Price, and Typical Application06 November 20212787
MSP430 Mixed-Signal Microcontroller: MSP430 Features, Pinout and Datasheet [FAQ]13 January 20223862
Battery Management System (BMS) Implementation Form and Chip Performance Analysis28 April 20223648
Volkswagen CFO: Chip Supply Shortage Will Continue Until 202411 April 20224733
Image Sensor: How do CCD and CMOS Sensors work?24 October 202512864
Introduction to IC Packaging08 January 202615406
Exploring the Strengths and Hurdles of Wide Bandgap Devices in Alternating Current Electric Drives19 January 20243264
MEMS Basics: System Features and Classifications11 June 20216740
PMIC - Gate Drivers: A Purpose-Built Integrated Circuit22 February 20233052
Classification and Characteristics of Microwave Filter14 December 20218276
Maxim Integrated
In Stock: 95
United States
China
Canada
Japan
Russia
Germany
United Kingdom
Singapore
Italy
Hong Kong(China)
Taiwan(China)
France
Korea
Mexico
Netherlands
Malaysia
Austria
Spain
Switzerland
Poland
Thailand
Vietnam
India
United Arab Emirates
Afghanistan
Åland Islands
Albania
Algeria
American Samoa
Andorra
Angola
Anguilla
Antigua & Barbuda
Argentina
Armenia
Aruba
Australia
Azerbaijan
Bahamas
Bahrain
Bangladesh
Barbados
Belarus
Belgium
Belize
Benin
Bermuda
Bhutan
Bolivia
Bonaire, Sint Eustatius and Saba
Bosnia & Herzegovina
Botswana
Brazil
British Indian Ocean Territory
British Virgin Islands
Brunei
Bulgaria
Burkina Faso
Burundi
Cabo Verde
Cambodia
Cameroon
Cayman Islands
Central African Republic
Chad
Chile
Christmas Island
Cocos (Keeling) Islands
Colombia
Comoros
Congo
Congo (DRC)
Cook Islands
Costa Rica
Côte d’Ivoire
Croatia
Cuba
Curaçao
Cyprus
Czechia
Denmark
Djibouti
Dominica
Dominican Republic
Ecuador
Egypt
El Salvador
Equatorial Guinea
Eritrea
Estonia
Eswatini
Ethiopia
Falkland Islands
Faroe Islands
Fiji
Finland
French Guiana
French Polynesia
Gabon
Gambia
Georgia
Ghana
Gibraltar
Greece
Greenland
Grenada
Guadeloupe
Guam
Guatemala
Guernsey
Guinea
Guinea-Bissau
Guyana
Haiti
Honduras
Hungary
Iceland
Indonesia
Iran
Iraq
Ireland
Isle of Man
Israel
Jamaica
Jersey
Jordan
Kazakhstan
Kenya
Kiribati
Kosovo
Kuwait
Kyrgyzstan
Laos
Latvia
Lebanon
Lesotho
Liberia
Libya
Liechtenstein
Lithuania
Luxembourg
Macao(China)
Madagascar
Malawi
Maldives
Mali
Malta
Marshall Islands
Martinique
Mauritania
Mauritius
Mayotte
Micronesia
Moldova
Monaco
Mongolia
Montenegro
Montserrat
Morocco
Mozambique
Myanmar
Namibia
Nauru
Nepal
New Caledonia
New Zealand
Nicaragua
Niger
Nigeria
Niue
Norfolk Island
North Korea
North Macedonia
Northern Mariana Islands
Norway
Oman
Pakistan
Palau
Palestinian Authority
Panama
Papua New Guinea
Paraguay
Peru
Philippines
Pitcairn Islands
Portugal
Puerto Rico
Qatar
Réunion
Romania
Rwanda
Samoa
San Marino
São Tomé & Príncipe
Saudi Arabia
Senegal
Serbia
Seychelles
Sierra Leone
Sint Maarten
Slovakia
Slovenia
Solomon Islands
Somalia
South Africa
South Sudan
Sri Lanka
St Helena, Ascension, Tristan da Cunha
St. Barthélemy
St. Kitts & Nevis
St. Lucia
St. Martin
St. Pierre & Miquelon
St. Vincent & Grenadines
Sudan
Suriname
Svalbard & Jan Mayen
Sweden
Syria
Tajikistan
Tanzania
Timor-Leste
Togo
Tokelau
Tonga
Trinidad & Tobago
Tunisia
Turkey
Turkmenistan
Turks & Caicos Islands
Tuvalu
U.S. Outlying Islands
U.S. Virgin Islands
Uganda
Ukraine
Uruguay
Uzbekistan
Vanuatu
Vatican City
Venezuela
Wallis & Futuna
Yemen
Zambia
Zimbabwe


Product
Brand
Articles
Tools




