STMPE811QTR Microcontroller: 6.5MHz,16-VFQFN, Pinout and Features
0.5mm Tin Touch Screen Controller S-Touch™ Series STMPE811 16-VFQFN Exposed Pad
Unit Price: $2.440927
Ext Price: $2.44









0.5mm Tin Touch Screen Controller S-Touch™ Series STMPE811 16-VFQFN Exposed Pad
STMPE811QTR is a 32-bit ARM® Cortex®-M4 series Microcontroller. This article will go into more detail about STMPE811QTR, including pinout, CAD model, block diagram, features, and so on.

20211110icchip
STMPE811QTR Description
The STMPE811QTR is a GPIO (general purpose input/output) port expander able to interface a main digital ASIC via the two-line bidirectional bus (I2C). A separate GPIO expander is often used in mobile multimedia platforms to solve the problems of the limited amount of GPIOs typically available on the digital engine.
The STMPE811QTR offers great flexibility, as each I/O can be configured as input, output, or specific functions. The device has been designed with a very low quiescent current and includes a wakeup feature for each I/O, to optimize the power consumption of the device.
A 4-wire touchscreen controller is built into the STMPE811QTR The touchscreen controller is enhanced with a movement tracking algorithm (to avoid excessive data), a 128 x 32-bit buffer, and a programmable active window feature.
STMPE811QTR Interface

STMPE811QTR Interface
STMPE811QTR CAD Model

STMPE811QTR Symbol

STMPE811QTR Footprint

STMPE811QTR 3D Model
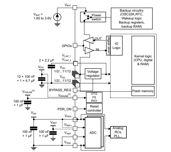
STMPE811QTR Block Diagram

STMPE811QTR Block Diagram
STMPE811QTR Power Supply Scheme

STMPE811QTR Power Supply Scheme
Specifications
- TypeParameter
- Factory Lead Time14 Weeks
- Contact Plating
Contact plating (finish) provides corrosion protection for base metals and optimizes the mechanical and electrical properties of the contact interfaces.
Tin - Mount
In electronic components, the term "Mount" typically refers to the method or process of physically attaching or fixing a component onto a circuit board or other electronic device. This can involve soldering, adhesive bonding, or other techniques to secure the component in place. The mounting process is crucial for ensuring proper electrical connections and mechanical stability within the electronic system. Different components may have specific mounting requirements based on their size, shape, and function, and manufacturers provide guidelines for proper mounting procedures to ensure optimal performance and reliability of the electronic device.
Surface Mount - Mounting Type
The "Mounting Type" in electronic components refers to the method used to attach or connect a component to a circuit board or other substrate, such as through-hole, surface-mount, or panel mount.
Surface Mount - Package / Case
refers to the protective housing that encases an electronic component, providing mechanical support, electrical connections, and thermal management.
16-VFQFN Exposed Pad - Weight57.09594mg
- Operating Temperature
The operating temperature is the range of ambient temperature within which a power supply, or any other electrical equipment, operate in. This ranges from a minimum operating temperature, to a peak or maximum operating temperature, outside which, the power supply may fail.
-40°C~85°C - Packaging
Semiconductor package is a carrier / shell used to contain and cover one or more semiconductor components or integrated circuits. The material of the shell can be metal, plastic, glass or ceramic.
Tape & Reel (TR) - Series
In electronic components, the "Series" refers to a group of products that share similar characteristics, designs, or functionalities, often produced by the same manufacturer. These components within a series typically have common specifications but may vary in terms of voltage, power, or packaging to meet different application needs. The series name helps identify and differentiate between various product lines within a manufacturer's catalog.
S-Touch™ - JESD-609 Code
The "JESD-609 Code" in electronic components refers to a standardized marking code that indicates the lead-free solder composition and finish of electronic components for compliance with environmental regulations.
e3 - Part Status
Parts can have many statuses as they progress through the configuration, analysis, review, and approval stages.
Active - Moisture Sensitivity Level (MSL)
Moisture Sensitivity Level (MSL) is a standardized rating that indicates the susceptibility of electronic components, particularly semiconductors, to moisture-induced damage during storage and the soldering process, defining the allowable exposure time to ambient conditions before they require special handling or baking to prevent failures
1 (Unlimited) - Number of Terminations16
- ECCN Code
An ECCN (Export Control Classification Number) is an alphanumeric code used by the U.S. Bureau of Industry and Security to identify and categorize electronic components and other dual-use items that may require an export license based on their technical characteristics and potential for military use.
EAR99 - HTS Code
HTS (Harmonized Tariff Schedule) codes are product classification codes between 8-1 digits. The first six digits are an HS code, and the countries of import assign the subsequent digits to provide additional classification. U.S. HTS codes are 1 digits and are administered by the U.S. International Trade Commission.
8542.39.00.01 - Voltage - Supply
Voltage - Supply refers to the range of voltage levels that an electronic component or circuit is designed to operate with. It indicates the minimum and maximum supply voltage that can be applied for the device to function properly. Providing supply voltages outside this range can lead to malfunction, damage, or reduced performance. This parameter is critical for ensuring compatibility between different components in a circuit.
1.8V~3.3V - Terminal Position
In electronic components, the term "Terminal Position" refers to the physical location of the connection points on the component where external electrical connections can be made. These connection points, known as terminals, are typically used to attach wires, leads, or other components to the main body of the electronic component. The terminal position is important for ensuring proper connectivity and functionality of the component within a circuit. It is often specified in technical datasheets or component specifications to help designers and engineers understand how to properly integrate the component into their circuit designs.
QUAD - Peak Reflow Temperature (Cel)
Peak Reflow Temperature (Cel) is a parameter that specifies the maximum temperature at which an electronic component can be exposed during the reflow soldering process. Reflow soldering is a common method used to attach electronic components to a circuit board. The Peak Reflow Temperature is crucial because it ensures that the component is not damaged or degraded during the soldering process. Exceeding the specified Peak Reflow Temperature can lead to issues such as component failure, reduced performance, or even permanent damage to the component. It is important for manufacturers and assemblers to adhere to the recommended Peak Reflow Temperature to ensure the reliability and functionality of the electronic components.
260 - Number of Functions1
- Terminal Pitch
The center distance from one pole to the next.
0.5mm - Base Part Number
The "Base Part Number" (BPN) in electronic components serves a similar purpose to the "Base Product Number." It refers to the primary identifier for a component that captures the essential characteristics shared by a group of similar components. The BPN provides a fundamental way to reference a family or series of components without specifying all the variations and specific details.
STMPE811 - Pin Count
a count of all of the component leads (or pins)
16 - JESD-30 Code
JESD-30 Code refers to a standardized descriptive designation system established by JEDEC for semiconductor-device packages. This system provides a systematic method for generating designators that convey essential information about the package's physical characteristics, such as size and shape, which aids in component identification and selection. By using JESD-30 codes, manufacturers and engineers can ensure consistency and clarity in the specification of semiconductor packages across various applications and industries.
S-XQCC-N16 - Operating Supply Voltage
The voltage level by which an electrical system is designated and to which certain operating characteristics of the system are related.
3.6V - Power Supplies
an electronic circuit that converts the voltage of an alternating current (AC) into a direct current (DC) voltage.?
1.8/3.3V - Supply Voltage-Min (Vsup)
The parameter "Supply Voltage-Min (Vsup)" in electronic components refers to the minimum voltage level required for the component to operate within its specified performance range. This parameter indicates the lowest voltage that can be safely applied to the component without risking damage or malfunction. It is crucial to ensure that the supply voltage provided to the component meets or exceeds this minimum value to ensure proper functionality and reliability. Failure to adhere to the specified minimum supply voltage may result in erratic behavior, reduced performance, or even permanent damage to the component.
1.65V - Interface
In electronic components, the term "Interface" refers to the point at which two different systems, devices, or components connect and interact with each other. It can involve physical connections such as ports, connectors, or cables, as well as communication protocols and standards that facilitate the exchange of data or signals between the connected entities. The interface serves as a bridge that enables seamless communication and interoperability between different parts of a system or between different systems altogether. Designing a reliable and efficient interface is crucial in ensuring proper functionality and performance of electronic components and systems.
I2C, SPI - Operating Supply Current
Operating Supply Current, also known as supply current or quiescent current, is a crucial parameter in electronic components that indicates the amount of current required for the device to operate under normal conditions. It represents the current drawn by the component from the power supply while it is functioning. This parameter is important for determining the power consumption of the component and is typically specified in datasheets to help designers calculate the overall power requirements of their circuits. Understanding the operating supply current is essential for ensuring proper functionality and efficiency of electronic systems.
500nA - Nominal Supply Current
Nominal current is the same as the rated current. It is the current drawn by the motor while delivering rated mechanical output at its shaft.
2.8mA - Output Current
The rated output current is the maximum load current that a power supply can provide at a specified ambient temperature. A power supply can never provide more current that it's rated output current unless there is a fault, such as short circuit at the load.
2mA - Max Frequency
Max Frequency refers to the highest frequency at which an electronic component can operate effectively without degradation of performance. It is a critical parameter for devices such as transistors, capacitors, and oscillators, indicating their limitations in speed and response time. Exceeding the max frequency can lead to issues like signal distortion, heat generation, and potential failure of the component. Understanding this parameter is essential for designing circuits to ensure reliable and efficient operation.
6.5MHz - Consumer IC Type
Consumer IC Type refers to the specific type of integrated circuit (IC) that is designed for use in consumer electronic devices. These ICs are typically optimized for applications in products such as smartphones, tablets, televisions, and other consumer electronics. They are often characterized by features such as low power consumption, small form factor, and high performance to meet the demands of modern consumer devices. Consumer IC types may include microcontrollers, audio amplifiers, display drivers, and other specialized chips tailored for consumer electronics applications. Manufacturers develop and market these ICs to meet the unique requirements of the consumer electronics industry, providing solutions for a wide range of functions and applications in modern devices.
CONSUMER CIRCUIT - Resolution (Bits)
Resolution (Bits) in electronic components refers to the number of bits used to represent the analog signal in digital form. It indicates the level of detail or precision with which the analog signal can be converted into digital data. A higher resolution means more bits are used, allowing for finer distinctions to be made between different signal levels. For example, an 8-bit resolution can represent 256 different levels, while a 16-bit resolution can represent 65,536 levels. In general, a higher resolution leads to better accuracy and fidelity in the digital representation of the original analog signal.
12 b - Touchscreen
A touchscreen is a type of input device that allows users to interact with electronic devices by touching the display screen directly with their fingers or a stylus. It is a user-friendly interface that enables users to navigate through menus, input data, and perform various functions by simply touching the screen. Touchscreens can be found in a wide range of electronic devices such as smartphones, tablets, laptops, and interactive kiosks. They are designed to be intuitive and responsive, providing a more engaging and efficient user experience compared to traditional input methods like keyboards and mice. Touchscreens can be either resistive or capacitive, each with its own advantages and limitations in terms of accuracy, sensitivity, and durability.
4 Wire Resistive - Voltage Reference
In electronic components, a Voltage Reference is a crucial parameter that refers to a stable and precise voltage source used as a point of reference for other circuitry. It provides a known voltage level that remains constant despite changes in temperature, power supply variations, or other external factors. Voltage references are commonly used in various applications such as analog-to-digital converters, voltage regulators, and sensor interfaces to ensure accurate and reliable operation. The accuracy and stability of the voltage reference directly impact the overall performance and reliability of the electronic system in which it is used.
Internal - Length3mm
- Height Seated (Max)
Height Seated (Max) is a parameter in electronic components that refers to the maximum allowable height of the component when it is properly seated or installed on a circuit board or within an enclosure. This specification is crucial for ensuring proper fit and alignment within the overall system design. Exceeding the maximum seated height can lead to mechanical interference, electrical shorts, or other issues that may impact the performance and reliability of the electronic device. Manufacturers provide this information to help designers and engineers select components that will fit within the designated space and function correctly in the intended application.
1mm - Width3mm
- Radiation Hardening
Radiation hardening is the process of making electronic components and circuits resistant to damage or malfunction caused by high levels of ionizing radiation, especially for environments in outer space (especially beyond the low Earth orbit), around nuclear reactors and particle accelerators, or during nuclear accidents or nuclear warfare.
No - RoHS Status
RoHS means “Restriction of Certain Hazardous Substances” in the “Hazardous Substances Directive” in electrical and electronic equipment.
ROHS3 Compliant - Lead Free
Lead Free is a term used to describe electronic components that do not contain lead as part of their composition. Lead is a toxic material that can have harmful effects on human health and the environment, so the electronics industry has been moving towards lead-free components to reduce these risks. Lead-free components are typically made using alternative materials such as silver, copper, and tin. Manufacturers must comply with regulations such as the Restriction of Hazardous Substances (RoHS) directive to ensure that their products are lead-free and environmentally friendly.
Lead Free
STMPE811QTR Features
■ 8 GPIOs
■ 1.8 - 3.3 V operating voltage
■ Integrated 4-wire touchscreen controller
■ Interrupt output pin
■ Wakeup feature on each I/O
■ SPI and I2C interface
■ Up to 2 devices sharing the same bus in
12C mode (1 address line)
■ 8-input 12-bit ADC
■ 128-depth buffer touchscreen controller
■ Touchscreen movement detection algorithm
■ 25 kV air-gap ESD protection (system level)
■ 4 kV HBM ESD protection (device level)
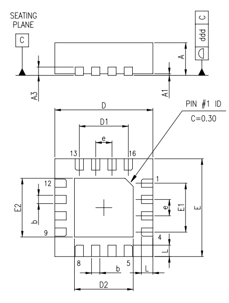
STMPE811QTR Package Dimension

STMPE811QTR Package Dimension
STMPE811QTR Manufacturer
STMicroelectronics is a global independent semiconductor company and is a leader in developing and delivering semiconductor solutions across the spectrum of microelectronics applications. An unrivaled combination of silicon and system expertise, manufacturing strength, Intellectual Property (IP) portfolio, and strategic partners positions the Company at the forefront of System-on-Chip (SoC) technology, and its products play a key role in enabling today's convergence trends.
Parts with Similar Specs
Trend Analysis
Datasheet PDF
- Datasheets :
What type of technology is STMicroelectronics at the forefront of?
System-on-Chip
What company is a leader in developing and delivering semiconductor solutions across the spectrum of microelectronics applications?
STMicroelectronics
What does the STMPE811QTR feature?
Standard and advanced communication interfaces and a Floating point unit (FPU) single precision supports all Arm single-precision data-processing instructions and data types.
LF356N Operational Amplifier: Pinout, Datasheet, and Circuits03 August 20216824
MIC2951 Low-Dropout Voltage Regulator: Pinout, Equivalent and Datasheet09 March 20223183
How to Fix Issues with the STM32F091RCT6 Step by Step24 July 2025276
AOZ1280CI 1.2 A Simple Buck Regulator, SOT-23-6 1.5 MHz EZ Buck12 February 20224029
1N4004 Rectifier Diode: Pinout, Equivalent and Datasheet09 July 20217633
Beginner's tutorial for STM32F429IGT6 microcontroller setup24 July 2025192
SN74HC08N AND gate: Pinout, Applications and Datasheet17 October 20234286
DS18S20 Temperature Sensor: Datasheet, Pinout and Comparison01 November 20212655
Will Sodium-ion Battery be the Next Gen of Battery?29 September 20214059
Coping with Radiation-Induced Deterioration in Wide and UltraWide Bandgap Semiconductors01 December 20232029
Semiconductor Cleaning: Processes, Methods and Reasons20 April 202218338
Everything You Need to Know About Fuse Resistors30 July 20252141
Methodologies for Increasing Efficiency of Fuel Stack Technology for Energy Generation19 November 20242576
13 kinds of sensors in mobile phones and what are recorded by the sensors26 November 2025117137
Infrared Thermometer: How it Works? How to Use it?12 August 20218622
Introduction to BAW Filter25 September 202111202
STMicroelectronics
In Stock: 5575
Minimum: 1 Multiples: 1
Qty
Unit Price
Ext Price
1
$2.440927
$2.44
10
$2.302761
$23.03
100
$2.172416
$217.24
500
$2.049449
$1,024.72
1000
$1.933443
$1,933.44
Not the price you want? Send RFQ Now and we'll contact you ASAP.
Inquire for More Quantity


Product
Brand
Articles
Tools





