TLC59116IRHBR 16-Channel LED Driver: Features and Datasheet
3.3/5V Gold PMIC TLC59116 32 Pin 25MHz 3.3V 32-VFQFN Exposed Pad
The TLC59116IRHBR is a 16-channel LED driver with an I2C interface that is optimized for red/green/blue/amber (RGBA) color mixing and backlighting. This passage is going to introduce TLC59116IRHBR from the perspectives of the datasheet, pinout, and other ways.
- TLC59116IRHBR Description
- Specifications
- TLC59116IRHBR Feature
- TLC59116IRHBR CAD Models
- TLC59116IRHBR Pins and Pins Functions
- TLC59116IRHBR Applications
- TLC59116IRHBR Application circuit
- TLC59116IRHBR Manufacturer
- TLC59116IRHBR Package
- TLC59116IRHBR Advantages
- TLC59116IRHBR Dimensions
- TLC59116IRHBR Alternatives
- Trend Analysis
- Datasheet PDF
- Parts with Similar Specs
TLC59116IRHBR Description
The TLC59116IRHBR is a 16 -channel LED driver with an I2C interface that is optimized for red/green/blue/amber (RGBA) color mixing and backlighting. Each LED output has its own fixed-frequency individual PWM controller with an 8 -bit resolution (256 steps) that runs at 97 kHz with a duty cycle range of 0 % to 99.6 %. Each LED can be tuned to a different brightness level using the individual PWM controller. A group PWM controller with an additional 8 -bit resolution (256 steps) includes a fixed frequency of 190 Hz and an adjustable frequency between 24 Hz and once every 10.73 seconds, as well as a duty cycle that can be adjusted from 0 % to 99.6 %. The group PWM controller dims or blinks all of the LED s at the same time with the same value.
Specifications
- TypeParameter
- Lifecycle Status
Lifecycle Status refers to the current stage of an electronic component in its product life cycle, indicating whether it is active, obsolete, or transitioning between these states. An active status means the component is in production and available for purchase. An obsolete status indicates that the component is no longer being manufactured or supported, and manufacturers typically provide a limited time frame for support. Understanding the lifecycle status is crucial for design engineers to ensure continuity and reliability in their projects.
ACTIVE (Last Updated: 5 days ago) - Factory Lead Time6 Weeks
- Contact Plating
Contact plating (finish) provides corrosion protection for base metals and optimizes the mechanical and electrical properties of the contact interfaces.
Gold - Mounting Type
The "Mounting Type" in electronic components refers to the method used to attach or connect a component to a circuit board or other substrate, such as through-hole, surface-mount, or panel mount.
Surface Mount - Package / Case
refers to the protective housing that encases an electronic component, providing mechanical support, electrical connections, and thermal management.
32-VFQFN Exposed Pad - Surface Mount
having leads that are designed to be soldered on the side of a circuit board that the body of the component is mounted on.
YES - Number of Pins32
- SwitchingFrequency1MHz
- Operating Temperature
The operating temperature is the range of ambient temperature within which a power supply, or any other electrical equipment, operate in. This ranges from a minimum operating temperature, to a peak or maximum operating temperature, outside which, the power supply may fail.
-40°C~85°C TA - Packaging
Semiconductor package is a carrier / shell used to contain and cover one or more semiconductor components or integrated circuits. The material of the shell can be metal, plastic, glass or ceramic.
Tape & Reel (TR) - JESD-609 Code
The "JESD-609 Code" in electronic components refers to a standardized marking code that indicates the lead-free solder composition and finish of electronic components for compliance with environmental regulations.
e4 - Pbfree Code
The "Pbfree Code" parameter in electronic components refers to the code or marking used to indicate that the component is lead-free. Lead (Pb) is a toxic substance that has been widely used in electronic components for many years, but due to environmental concerns, there has been a shift towards lead-free alternatives. The Pbfree Code helps manufacturers and users easily identify components that do not contain lead, ensuring compliance with regulations and promoting environmentally friendly practices. It is important to pay attention to the Pbfree Code when selecting electronic components to ensure they meet the necessary requirements for lead-free applications.
yes - Part Status
Parts can have many statuses as they progress through the configuration, analysis, review, and approval stages.
Active - Moisture Sensitivity Level (MSL)
Moisture Sensitivity Level (MSL) is a standardized rating that indicates the susceptibility of electronic components, particularly semiconductors, to moisture-induced damage during storage and the soldering process, defining the allowable exposure time to ambient conditions before they require special handling or baking to prevent failures
2 (1 Year) - Number of Terminations32
- ECCN Code
An ECCN (Export Control Classification Number) is an alphanumeric code used by the U.S. Bureau of Industry and Security to identify and categorize electronic components and other dual-use items that may require an export license based on their technical characteristics and potential for military use.
EAR99 - TypeLinear
- Applications
The parameter "Applications" in electronic components refers to the specific uses or functions for which a component is designed. It encompasses various fields such as consumer electronics, industrial automation, telecommunications, automotive, and medical devices. Understanding the applications helps in selecting the right components for a particular design based on performance, reliability, and compatibility requirements. This parameter also guides manufacturers in targeting their products to relevant markets and customer needs.
Backlight - HTS Code
HTS (Harmonized Tariff Schedule) codes are product classification codes between 8-1 digits. The first six digits are an HS code, and the countries of import assign the subsequent digits to provide additional classification. U.S. HTS codes are 1 digits and are administered by the U.S. International Trade Commission.
8542.39.00.01 - Max Power Dissipation
The maximum power that the MOSFET can dissipate continuously under the specified thermal conditions.
1.207W - Terminal Position
In electronic components, the term "Terminal Position" refers to the physical location of the connection points on the component where external electrical connections can be made. These connection points, known as terminals, are typically used to attach wires, leads, or other components to the main body of the electronic component. The terminal position is important for ensuring proper connectivity and functionality of the component within a circuit. It is often specified in technical datasheets or component specifications to help designers and engineers understand how to properly integrate the component into their circuit designs.
QUAD - Peak Reflow Temperature (Cel)
Peak Reflow Temperature (Cel) is a parameter that specifies the maximum temperature at which an electronic component can be exposed during the reflow soldering process. Reflow soldering is a common method used to attach electronic components to a circuit board. The Peak Reflow Temperature is crucial because it ensures that the component is not damaged or degraded during the soldering process. Exceeding the specified Peak Reflow Temperature can lead to issues such as component failure, reduced performance, or even permanent damage to the component. It is important for manufacturers and assemblers to adhere to the recommended Peak Reflow Temperature to ensure the reliability and functionality of the electronic components.
260 - Number of Functions1
- Supply Voltage
Supply voltage refers to the electrical potential difference provided to an electronic component or circuit. It is crucial for the proper operation of devices, as it powers their functions and determines performance characteristics. The supply voltage must be within specified limits to ensure reliability and prevent damage to components. Different electronic devices have specific supply voltage requirements, which can vary widely depending on their design and intended application.
3.3V - Frequency
In electronic components, the parameter "Frequency" refers to the rate at which a signal oscillates or cycles within a given period of time. It is typically measured in Hertz (Hz) and represents how many times a signal completes a full cycle in one second. Frequency is a crucial aspect in electronic components as it determines the behavior and performance of various devices such as oscillators, filters, and communication systems. Understanding the frequency characteristics of components is essential for designing and analyzing electronic circuits to ensure proper functionality and compatibility with other components in a system.
25MHz - Base Part Number
The "Base Part Number" (BPN) in electronic components serves a similar purpose to the "Base Product Number." It refers to the primary identifier for a component that captures the essential characteristics shared by a group of similar components. The BPN provides a fundamental way to reference a family or series of components without specifying all the variations and specific details.
TLC59116 - Pin Count
a count of all of the component leads (or pins)
32 - Number of Outputs16
- Power Supplies
an electronic circuit that converts the voltage of an alternating current (AC) into a direct current (DC) voltage.?
3.3/5V - Max Supply Voltage
In general, the absolute maximum common-mode voltage is VEE-0.3V and VCC+0.3V, but for products without a protection element at the VCC side, voltages up to the absolute maximum rated supply voltage (i.e. VEE+36V) can be supplied, regardless of supply voltage.
5.5V - Min Supply Voltage
The minimum supply voltage (V min ) is explored for sequential logic circuits by statistically simulating the impact of within-die process variations and gate-dielectric soft breakdown on data retention and hold time.
3V - Nominal Supply Current
Nominal current is the same as the rated current. It is the current drawn by the motor while delivering rated mechanical output at its shaft.
3.7mA - Power Dissipation
the process by which an electronic or electrical device produces heat (energy loss or waste) as an undesirable derivative of its primary action.
3.08W - Output Current
The rated output current is the maximum load current that a power supply can provide at a specified ambient temperature. A power supply can never provide more current that it's rated output current unless there is a fault, such as short circuit at the load.
120mA - Max Supply Current
Max Supply Current refers to the maximum amount of electrical current that a component can draw from its power supply under normal operating conditions. It is a critical parameter that ensures the component operates reliably without exceeding its thermal limits or damaging internal circuitry. Exceeding this current can lead to overheating, performance degradation, or failure of the component. Understanding this parameter is essential for designing circuits that provide adequate power while avoiding overload situations.
37mA - Voltage - Output
Voltage - Output is a parameter that refers to the electrical potential difference between the output terminal or pin of an electronic component and a reference point, typically ground. It indicates the level of voltage that the component is capable of providing at its output under specified operating conditions. This parameter is crucial in determining the performance and functionality of the component in a circuit, as it directly affects the signal or power being delivered to other components or devices connected to the output. Engineers and designers use the voltage output specification to ensure compatibility and proper functioning of the component within the overall system.
17V - Topology
In the context of electronic components, "topology" refers to the arrangement or configuration of the components within a circuit or system. It defines how the components are connected to each other and how signals flow between them. The choice of topology can significantly impact the performance, efficiency, and functionality of the electronic system. Common topologies include series, parallel, star, mesh, and hybrid configurations, each with its own advantages and limitations. Designers carefully select the appropriate topology based on the specific requirements of the circuit to achieve the desired performance and functionality.
Boost - Min Input Voltage
The parameter "Min Input Voltage" in electronic components refers to the minimum voltage level that must be applied to the component for it to operate within its specified parameters. This value is crucial as providing a voltage below this minimum threshold may result in the component malfunctioning or not functioning at all. It is important to adhere to the specified minimum input voltage to ensure the proper operation and longevity of the electronic component. Failure to meet this requirement may lead to potential damage to the component or the overall system in which it is used.
3V - Max Input Voltage
Max Input Voltage refers to the maximum voltage level that an electronic component can safely handle without getting damaged. This parameter is crucial for ensuring the proper functioning and longevity of the component. Exceeding the specified maximum input voltage can lead to overheating, electrical breakdown, or permanent damage to the component. It is important to carefully adhere to the manufacturer's guidelines regarding the maximum input voltage to prevent any potential issues and maintain the reliability of the electronic device.
5.5V - Output Characteristics
Output characteristics in electronic components refer to the relationship between the output voltage and output current across a range of input conditions. This parameter is essential for understanding how a device, such as a transistor or operational amplifier, behaves under various loads and operating points. It provides insights into the efficiency, performance, and limitations of the component, helping designers to make informed choices for circuits and applications.
CONSTANT-CURRENT - Output Current per Channel
Output Current per Channel is a specification commonly found in electronic components such as amplifiers, audio interfaces, and power supplies. It refers to the maximum amount of electrical current that can be delivered by each individual output channel of the component. This parameter is important because it determines the capacity of the component to drive connected devices or loads. A higher output current per channel means the component can deliver more power to connected devices, while a lower output current may limit the performance or functionality of the component in certain applications. It is crucial to consider the output current per channel when selecting electronic components to ensure they can meet the power requirements of the intended system or setup.
120mA - Input Characteristics
In electronic components, "Input Characteristics" refer to the set of specifications that describe how the component behaves in response to signals or inputs applied to it. These characteristics typically include parameters such as input voltage, input current, input impedance, input capacitance, and input frequency range. Understanding the input characteristics of a component is crucial for designing circuits and systems, as it helps ensure compatibility and proper functioning. By analyzing these parameters, engineers can determine how the component will interact with the signals it receives and make informed decisions about its use in a particular application.
STANDARD - Internal Switch(s)
The term "Internal Switch(s)" in electronic components typically refers to a built-in mechanism within a device that allows for the control of electrical current flow. These internal switches can be used to turn circuits on or off, change the direction of current, or regulate the flow of electricity within the component. They are often designed to be controlled externally, either manually or automatically, to enable various functions or operations within the electronic device. Internal switches play a crucial role in the overall functionality and performance of electronic components by providing a means to manage and manipulate electrical signals effectively.
Yes - Low Level Output Current
The current into the output terminal with input conditions applied that, according to the product specification, will establish a low level at the output.
30mA - Dimming
Dimming is a feature in electronic components, such as LED lights or display screens, that allows the user to adjust the brightness level of the device. It is a method of controlling the amount of light output by the component, typically by varying the voltage or current supplied to it. Dimming can be achieved through various techniques, such as pulse-width modulation (PWM) or analog dimming. This feature is commonly used to save energy, create ambiance, or enhance visual comfort in different applications.
I2C - Number of Segments16
- Multiplexed Display Capability
Multiplexed Display Capability refers to the ability of an electronic component or system to control multiple display elements using fewer input/output lines. This is achieved by rapidly switching between different displays or segments, allowing for efficient communication and reduced wiring complexity. In multiplexed systems, each display is activated sequentially, creating the illusion of simultaneous display to the user. This capability is commonly utilized in devices like LED matrices and LCD screens to enhance functionality while conserving space and resources.
NO - Height1mm
- Length5mm
- Width5mm
- Thickness
Thickness in electronic components refers to the measurement of how thick a particular material or layer is within the component structure. It can pertain to various aspects, such as the thickness of a substrate, a dielectric layer, or conductive traces. This parameter is crucial as it impacts the electrical, mechanical, and thermal properties of the component, influencing its performance and reliability in electronic circuits.
900μm - REACH SVHC
The parameter "REACH SVHC" in electronic components refers to the compliance with the Registration, Evaluation, Authorization, and Restriction of Chemicals (REACH) regulation regarding Substances of Very High Concern (SVHC). SVHCs are substances that may have serious effects on human health or the environment, and their use is regulated under REACH to ensure their safe handling and minimize their impact.Manufacturers of electronic components need to declare if their products contain any SVHCs above a certain threshold concentration and provide information on the safe use of these substances. This information allows customers to make informed decisions about the potential risks associated with using the components and take appropriate measures to mitigate any hazards.Ensuring compliance with REACH SVHC requirements is essential for electronics manufacturers to meet regulatory standards, protect human health and the environment, and maintain transparency in their supply chain. It also demonstrates a commitment to sustainability and responsible manufacturing practices in the electronics industry.
No SVHC - Radiation Hardening
Radiation hardening is the process of making electronic components and circuits resistant to damage or malfunction caused by high levels of ionizing radiation, especially for environments in outer space (especially beyond the low Earth orbit), around nuclear reactors and particle accelerators, or during nuclear accidents or nuclear warfare.
No - RoHS Status
RoHS means “Restriction of Certain Hazardous Substances” in the “Hazardous Substances Directive” in electrical and electronic equipment.
ROHS3 Compliant - Lead Free
Lead Free is a term used to describe electronic components that do not contain lead as part of their composition. Lead is a toxic material that can have harmful effects on human health and the environment, so the electronics industry has been moving towards lead-free components to reduce these risks. Lead-free components are typically made using alternative materials such as silver, copper, and tin. Manufacturers must comply with regulations such as the Restriction of Hazardous Substances (RoHS) directive to ensure that their products are lead-free and environmentally friendly.
Lead Free
TLC59116IRHBR Feature
Four hardware address pins allow 14 TLC59116 devices to be connected to the same I²C bus
Software reset feature (SWRST call) allows the device to be reset through the I²C-bus
Open-load and over-temperature detection mode to detect individual LED errors
Output current adjusted through an external resistor
25MHz internal oscillator requires no external components
Internal power-on reset
Noise filter on SCL and SDA inputs
No glitch on power-up
Active-low reset
Supports hot insertion
Low standby current consumption
5V Tolerant input
Green product and no Sb/Br
TLC59116IRHBR CAD Models
Symbol

Footprint

3D Models

TLC59116IRHBR Pins and Pins Functions

| PIN | I/O | DESCRIPTION | |
| NAME | RHB NO. | ||
| REXT | 30 | I | Input terminal used to connect an external resistor for setting up all output currents |
| A0 | 31 | I | Address input 0 |
| A1 | 32 | I | Address input 1 |
| A2 | 1 | I | Address input 2 |
| A3 | 2 | I | Address input 3 |
| OUT0 | 3 | O | Constant current output 0 |
| OUT1 | 4 | O | Constant current output 1 |
| OUT2 | 5 | O | Constant current output 2 |
| OUT3 | 6 | O | Constant current output 3 |
| GND | 7 | O | Ground |
| OUT4 | 8 | O | Constant current output 4 |
| OUT5 | 9 | O | Constant current output 5 |
| OUT6 | 10 | O | Constant current output 6 |
| OUT7 | 11 | O | Constant current output 7 |
| OUT8 | 14 | O | Constant current output 8 |
| OUT9 | 15 | O | Constant current output 9 |
| OUT10 | 16 | O | Constant current output 10 |
| OUT11 | 17 | O | Constant current output 11 |
| GND | 18 | Ground | |
| OUT12 | 19 | O | Constant current output 12 |
| OUT13 | 20 | O | Constant current output 13 |
| OUT14 | 21 | O | Constant current output 14 |
| OUT15 | 22 | O | Constant current output 15 |
| GND | 23 | Ground | |
| RESET | 24 | I | Active-low reset input |
| SCL | 25 | I | Serial clock input |
| SDA | 26 | I/O | Serial data input/output |
| VCC | 27 | - | Power supply |
| NC | 12,13,28,29 | - | No internal connection |
TLC59116IRHBR Applications
• Gaming
• Small Signage
• Industrial Equipment
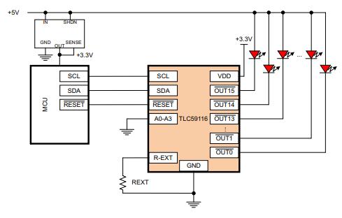
TLC59116IRHBR Application circuit

TLC59116IRHBR Manufacturer
Texas Instruments Incorporated (TI) is an American technology company based in Dallas, Texas, that designs and manufactures semiconductors and integrated circuits for electronic designers and manufacturers around the world. Based on sales volume, it is one of the top ten semiconductor companies in the world. Analog chips and embedded processors, which account for more than 80 % of the company's revenue, are the company's main focus. TI also makes calculators, microcontrollers, and multi-core processors, as well as TI digital light processing technology and education technology, As of 2016, the company had 45,000 patents worldwide.
TLC59116IRHBR Package
TLC59116IRHBR Advantages
1. Open-Circuit Detection
The TLC59116IRHBR LED open-circuit detection compares the effective current level IOUT with the open load detection threshold current IOUT,Th.
2. Over-temperature Detection and Shutdown
The TLC59116IRHBR LED is equipped with a global over-temperature sensor and 16 individual channel-selective over-temperature sensors. When the global sensor reaches the trip temperature, all output channels are shut down, and the error status
is stored in the internal Error Status register of every channel.
3. Power-On Reset (POR)
When power is applied to VCC, an internal power-on reset holds the TLC59116IRHBR in a reset condition until VCC reaches VPOR. At this point, the reset condition is released and the TLC59116IRHBR registers and I2C bus state machine are initialized to their default states (all zeroes), causing all the channels to be deselected. Thereafter, VCC must be lowered below 0.2 V to reset the device.
4. External Reset
A reset can be accomplished by holding the RESET pin low for a minimum of tW. The TLC59116IRHBR registers and I2C state machine are held in their default states until the RESET input is again high. This input requires a pull-up resistor to VCC if no active connection is used.
5. Software Reset
The Software Reset Call (SWRST Call) allows all the devices in the I2C bus to be reset to the power-up state value through a specific I2C bus command.
6. Individual Brightness Control With Group Dimming/Blinking
A 97-kHz fixed-frequency signal with a programmable duty cycle (8 bits, 256 steps) is used to control the individual brightness for each LED,
TLC59116IRHBR Dimensions
| Height | 1mm |
| Length | 5mm |
| Thickness | 900μm |
| Width | 5mm |
TLC59116IRHBR Alternatives
Trend Analysis
Datasheet PDF
- Datasheets :
Parts with Similar Specs
- ImagePart NumberManufacturerPackage / CaseNumber of PinsNumber of OutputsMin Input VoltageMax Input VoltageVoltage - OutputMax Supply VoltagePbfree CodeView Compare
TLC59116IRHBR
32-VFQFN Exposed Pad
32
16
3 V
5.5 V
17V
5.5 V
yes
32-VFQFN Exposed Pad
32
-
3 V
5.5 V
17V
5.5 V
yes
32-VFQFN Exposed Pad
32
-
3 V
5.5 V
17V
5.5 V
yes
32-VFQFN Exposed Pad
32
16
3 V
5.5 V
17V
5.5 V
yes
Can TLC59116IRHBR be operated in 100℃?
No, its operating temperature is between -40 and 85℃.
What is TLC59116IRHBR?
The TLC59116IRHBR is a 16-channel LED driver with an I2C interface that is optimized for red/green/blue/amber (RGBA) color mixing and backlighting.
What’s the main parameters of TLC59116IRHBR?
The main parameters of this part are: 16-bit Fast-Mode Plus (FM+) I2C-Bus constant-current LED sink driver 32-VQFN -40 to 85.
Where is TLC59116IRHBR made from?
It is made by an American company-Texas Instruments Incorporated.
How many pins does TLC59116IRHBR have?
32
TSOP4838: Description, datasheet, and features15 March 20223324
MCP73831T Controller: Pinout, Datasheet and Circuit22 July 2021985
ZiLOG ZLP12840 OTP MCU: Product Overview29 February 2024193
Analog Devices AD8032 Selection Guide for Your Projects04 July 2025176
LM393DR: LM393, 36V, Pinout, Datasheet15 March 20223432
LD39200PUR Ultra Low Drop Linear Regulator: 2A, 6DFN, LD39200PUR Datasheet22 January 20221720
LTC3533 Converter: Pinout, Equivalent and Datasheet [FAQ & Video]27 May 2022421
IRF1010E N-Channel MOSFET: Datasheet, Pinout, Equivalent17 November 202113661
How to Use the Oscilloscope's X-Y Display Correctly19 September 202213909
The Strongest Introductory Science on Semiconductor Storage10 October 20223007
An Introduction to DIACs21 May 20254375
Laser diodes or LEDs what sets them apart14 July 2025974
Neural Processing Unit (NPU) Explained15 October 202559827
How to Design a High-precision ADC?13 December 20212288
Top Picks for Circuit Breakers This Year10 July 20254244
How Do We Seize Investment Opportunities on the Eve of the Ultimate Human Energy Final?12 July 20222171
Texas Instruments
In Stock: 6083
United States
China
Canada
Japan
Russia
Germany
United Kingdom
Singapore
Italy
Hong Kong(China)
Taiwan(China)
France
Korea
Mexico
Netherlands
Malaysia
Austria
Spain
Switzerland
Poland
Thailand
Vietnam
India
United Arab Emirates
Afghanistan
Åland Islands
Albania
Algeria
American Samoa
Andorra
Angola
Anguilla
Antigua & Barbuda
Argentina
Armenia
Aruba
Australia
Azerbaijan
Bahamas
Bahrain
Bangladesh
Barbados
Belarus
Belgium
Belize
Benin
Bermuda
Bhutan
Bolivia
Bonaire, Sint Eustatius and Saba
Bosnia & Herzegovina
Botswana
Brazil
British Indian Ocean Territory
British Virgin Islands
Brunei
Bulgaria
Burkina Faso
Burundi
Cabo Verde
Cambodia
Cameroon
Cayman Islands
Central African Republic
Chad
Chile
Christmas Island
Cocos (Keeling) Islands
Colombia
Comoros
Congo
Congo (DRC)
Cook Islands
Costa Rica
Côte d’Ivoire
Croatia
Cuba
Curaçao
Cyprus
Czechia
Denmark
Djibouti
Dominica
Dominican Republic
Ecuador
Egypt
El Salvador
Equatorial Guinea
Eritrea
Estonia
Eswatini
Ethiopia
Falkland Islands
Faroe Islands
Fiji
Finland
French Guiana
French Polynesia
Gabon
Gambia
Georgia
Ghana
Gibraltar
Greece
Greenland
Grenada
Guadeloupe
Guam
Guatemala
Guernsey
Guinea
Guinea-Bissau
Guyana
Haiti
Honduras
Hungary
Iceland
Indonesia
Iran
Iraq
Ireland
Isle of Man
Israel
Jamaica
Jersey
Jordan
Kazakhstan
Kenya
Kiribati
Kosovo
Kuwait
Kyrgyzstan
Laos
Latvia
Lebanon
Lesotho
Liberia
Libya
Liechtenstein
Lithuania
Luxembourg
Macao(China)
Madagascar
Malawi
Maldives
Mali
Malta
Marshall Islands
Martinique
Mauritania
Mauritius
Mayotte
Micronesia
Moldova
Monaco
Mongolia
Montenegro
Montserrat
Morocco
Mozambique
Myanmar
Namibia
Nauru
Nepal
New Caledonia
New Zealand
Nicaragua
Niger
Nigeria
Niue
Norfolk Island
North Korea
North Macedonia
Northern Mariana Islands
Norway
Oman
Pakistan
Palau
Palestinian Authority
Panama
Papua New Guinea
Paraguay
Peru
Philippines
Pitcairn Islands
Portugal
Puerto Rico
Qatar
Réunion
Romania
Rwanda
Samoa
San Marino
São Tomé & Príncipe
Saudi Arabia
Senegal
Serbia
Seychelles
Sierra Leone
Sint Maarten
Slovakia
Slovenia
Solomon Islands
Somalia
South Africa
South Sudan
Sri Lanka
St Helena, Ascension, Tristan da Cunha
St. Barthélemy
St. Kitts & Nevis
St. Lucia
St. Martin
St. Pierre & Miquelon
St. Vincent & Grenadines
Sudan
Suriname
Svalbard & Jan Mayen
Sweden
Syria
Tajikistan
Tanzania
Timor-Leste
Togo
Tokelau
Tonga
Trinidad & Tobago
Tunisia
Turkey
Turkmenistan
Turks & Caicos Islands
Tuvalu
U.S. Outlying Islands
U.S. Virgin Islands
Uganda
Ukraine
Uruguay
Uzbekistan
Vanuatu
Vatican City
Venezuela
Wallis & Futuna
Yemen
Zambia
Zimbabwe


Product
Brand
Articles
Tools



















