TMC2100 VS DRV8825 VS A4988
2.087mm mm 2.79mm mm Motor Drivers 28 3.3V V 35V V 4 4.5mm mm
TMC2100, DRV8825, and A4988 are all stepper motor drivers. This article is going to talk about the pinout, block diagram, and features of TMC2100, DRV8825, and A4988, and interpret the differences between them.

DIY Arduino Camera Slider - TMC2100 VS DRV8825 VS A4988
- Overview of TMC2100
- Overview of DRV8825
- Overview of A4988
- TMC2100 VS DRV8825 VS A4988 Pinout
- TMC2100 VS DRV8825 VS A4988 Features
- TMC2100 VS DRV8825 VS A4988 Schematic Diagram
- TMC2100 VS DRV8825 VS A4988 Control Input
- TMC2100 VS DRV8825 VS A4988 Applications
- Related Articles
- TMC2100 VS DRV8825 VS A4988 Datasheet
- A4988 Manufacturer
- Popularity by Region
Overview of TMC2100
For 3D printing, cameras, scanners, and other automated equipment applications, the TMC2100 delivers an integrated motor driver solution. The device is designed to operate a bipolar stepper motor and includes an integrated microstepping indexer as well as the entirely noiseless current control mode StealthChopTM. To drive the motor windings, the output driver block consists of low RDSon N-Channel power MOSFETs configured as full H-bridges. Each of the TMC2100's outputs may drive up to 2.5A of current (with proper heatsinking). The TMC2100 requires a 5V-46V supply voltage.
Overview of DRV8825
Because DRV8825 is a carrier board or breakout board for the DRV8825 stepper motor driver from Texas Instruments, we recommend that you read the datasheet before using it. One bipolar stepper motor with an output current of up to 2.2 amps per coil can be controlled with this stepper motor driver (see the Power Dissipation Considerations section below for more information).
Overview of A4988
Allegro's A4988 DMOS Microstepping Driver with Translator and Overcurrent Protection has a carrier board or breakout board. Please read the A4988 datasheet before using this product (380k pdf). This stepper motor driver lets you operate one bipolar stepper motor with up to 2 A of output current per coil (see the Power Dissipation Considerations section below for more information).
TMC2100 VS DRV8825 VS A4988 Pinout

TMC2100 Pinout

A4988 Pinout

DRV8825 Pinout
TMC2100 VS DRV8825 VS A4988 Features
TMC2100 Features
2-phase stepper motors up to 2.0A coil current (2.5A peak)
Standalone Driver
Step/Dir Interface with micro-steps interpolation
MicroPlyer™
Voltage Range 4.75… 46V DC
The highest Resolution is 256 micro-steps per full step
StealthChop™ for extremely quiet operation and smooth motion
SpreadCycle™ highly dynamic motor control chopper
Integrated Current Sense Option
Standstill Current Reduction
Full Protection & Diagnostics (two outputs)
Small Size 5x6mm2 QFN36 package or TQFP48 package
DRV8825 Features
Simple step and direction control interface
Six different step resolutions: full-step, half-step, 1/4-step, 1/8-step, 1/16-step, and 1/32-step
Adjustable current control lets you set the maximum current output with a potentiometer, which lets you use voltages above your stepper motor’s rated voltage to achieve higher step rates
Intelligent chopping control that automatically selects the correct current decay mode (fast decay or slow decay)
45 V maximum supply voltage
Built-in regulator (no external logic voltage supply needed)
Can interface directly with 3.3 V and 5 V systems
Over-temperature thermal shutdown, over-current shutdown, and under-voltage lockout
Short-to-ground and shorted-load protection
4-layer, 2 oz copper PCB for improved heat dissipation
Exposed solderable ground pad below the driver IC on the bottom of the PCB
Module size, pinout, and interface match those of our A4988 stepper motor driver carriers in most respects (see the bottom of this page for more information)
A4988 Features
Simple step and direction control interface
Five different step resolutions: full-step, half-step, quarter-step, eighth-step, and sixteenth-step
Adjustable current control lets you set the maximum current output with a potentiometer, which lets you use voltages above your stepper motor’s rated voltage to achieve higher step rates
Intelligent chopping control that automatically selects the correct current decay mode (fast decay or slow decay)
Over-temperature thermal shutdown, under-voltage lockout, and crossover-current protection
Short-to-ground and shorted-load protection (this feature is not available on the A4983)
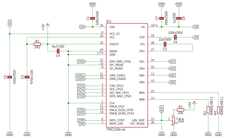
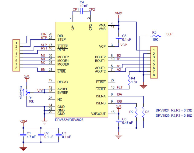
TMC2100 VS DRV8825 VS A4988 Schematic Diagram

TMC2100 Schematic Diagram

DRV8825 Schematic Diagram

A4988 Schematic Diagram
TMC2100 VS DRV8825 VS A4988 Control Input
TMC2100 Control input:

The driver is controlled by the STEP/DIR inputs. The TMC2100 can be used in either SpreadCycle or StealthChop mode. Microstep interpolation and automated standstill current reduction are included. Problem denotes a driver error, while INDEX denotes the position of the microstrip table index (low active open-drain outputs).
A4988 Control inputs:
Each pulse to the STEP input causes the stepper motor to move one micro-step in the direction indicated by the DIR pin. You should not leave the STEP or DIR pins floating in your application because they are not internally pulled to any certain voltage. DIR can be connected straight to VCC or GND if you only want rotation in one direction. RST, SLP, and EN are the three inputs used to regulate the chip's various power states. Check the datasheet for further information on these power states. Please notice that the RST pin is floating; if not in use, connect it to the neighboring SLP pin on the PCB to bring it high. If you are not using the pin, you can connect it to the adjacent SLP pin on the PCB to bring it high and enable the board.
DRV8825 Control inputs:
RESET, SLEEP, and ENBL are the three inputs that govern the chip's power states. See the datasheet for further information on these power states. The SLEEP pin is pulled low with an internal 1M pull-down resistor, while the RESET and ENBL pins are pulled low using internal 100k pull-down resistors. Both of these pins must be high to enable the driver (they can be directly linked to a logic "high" voltage between 2.2 and 5.25 V, or they can be dynamically regulated via connections to digital outputs of an MCU). The default state of the ENBL pin is to enable the driver, so this pin can be left disconnected.
TMC2100 VS DRV8825 VS A4988 Applications
TMC2100 Applications
3D printers
Textile, Sewing Machines
Office Automation
Consumer, Home
CCTV, Security
ATM, Cash recycler
POS
Printers & Scanners
DRV8825 Applications
Automatic Teller Machines
Money Handling Machines
Video Security Cameras
Printers
Scanners
Office Automation Machines
Gaming Machines
Factory Automation
Robotics
A4988 Applications
The A4988 is a bipolar stepper motor micro-stepping driver with a built-in translator for simple operation. This implies we can control the stepper motor with just two pins from our controller, one for rotation direction and the other for steps.
Related Articles
TMC2100 VS DRV8825 VS A4988 Datasheet
A4988 Manufacturer
Allegro MicroSystems, LLC is a market leader in high-performance semiconductor development, manufacturing, and marketing. Allegro's cutting-edge solutions cater to high-growth applications in the automotive industry, as well as office automation, and industrial, and consumer/communications solutions. Allegro has design, application, and sales support centers all throughout the world, with its headquarters in Worcester, Massachusetts (USA).
Popularity by Region
Is DRV8825 better than A4988?
The DRV8825 has a greater maximum supply voltage than the A4988 (45 V vs. 35 V), allowing it to be utilized safely at higher voltages and reducing the risk of LC voltage spike damage.
Is TMC2209 compatible with A4988?
Because the most significant adjustments may be adjusted via pins, the TMC2209 has the best compatibility with basic drivers (such as A4988 or DRV8825).
What is the A4988 tepper motor?
The A4988 is a comprehensive micro-stepping motor driver with an easy-to-use built-in translator. With an output drive capacity of up to 35 V and 2 A, it can operate bipolar stepper motors in full, half, quarter, eighth, and sixteenth-step modes.
What is the use of A4988?
The A4988 is a bipolar stepper motor micro-stepping driver with a built-in translator for simple operation. This implies we can control the stepper motor with just two pins from our controller, one for rotation direction and the other for steps.
What is the use of DRV8825?
The DRV8825 is a micro-stepping driver with a built-in translator for easy use that can control bipolar stepper motors. With just two pins from our controller, we can control the stepper motor. The STEP pin will control the steps while the DIR pin will control the rotation direction.
2N7002V N-Channel MOSFET: Pinout, Datasheet and Application09 July 2021478
max31855 Cold-Junction Converter:Pinout Benefits and Application22 September 20213248
IRLZ34N N-Channel Power MOSFET: Pinout, Equivalent and Datasheet22 October 20218446
LD39200PUR Ultra Low Drop Linear Regulator: 2A, 6DFN, LD39200PUR Datasheet22 January 20221564
TIP121 NPN Transistor: Darlington NPN, TIP121 Datasheet, Pinout05 May 20223132
MMBT2907A PNP Transistor: 60V 0.8A, SOT-23 MMBT2907A Bipolar Transistor and Datasheet pdf20 January 20221802
A Comprehensive Guide to Intel RealSense 82635DSITR50P Linear Video Processing Chip11 March 2024397
23LCV512 SPI Serial SRAM: Pinout, Equivalent and Datasheet20 April 20221231
What is a Motherboard Chipset? A Guide to 2025 Architecture25 December 20253658
Unveiling the Potential of GaN Semiconductor-Enabled Three-Phase Propulsion Inverters for Enhanced EV Performance09 August 20231450
Semiconductor Equipment Industry Research25 March 20244299
What is an Operational Amplifier?27 March 20253108
All About Video Connectors and Their Uses in Today’s Technology02 July 2025989
Pulse Sensor-Definition, Working and Applications28 January 20214380
The Art of Microchips: A Journey from Sand to Silicon12 September 20232409
What is an Electrical Connector?19 November 20256468
Allegro MicroSystems
In Stock: 35000
United States
China
Canada
Japan
Russia
Germany
United Kingdom
Singapore
Italy
Hong Kong(China)
Taiwan(China)
France
Korea
Mexico
Netherlands
Malaysia
Austria
Spain
Switzerland
Poland
Thailand
Vietnam
India
United Arab Emirates
Afghanistan
Åland Islands
Albania
Algeria
American Samoa
Andorra
Angola
Anguilla
Antigua & Barbuda
Argentina
Armenia
Aruba
Australia
Azerbaijan
Bahamas
Bahrain
Bangladesh
Barbados
Belarus
Belgium
Belize
Benin
Bermuda
Bhutan
Bolivia
Bonaire, Sint Eustatius and Saba
Bosnia & Herzegovina
Botswana
Brazil
British Indian Ocean Territory
British Virgin Islands
Brunei
Bulgaria
Burkina Faso
Burundi
Cabo Verde
Cambodia
Cameroon
Cayman Islands
Central African Republic
Chad
Chile
Christmas Island
Cocos (Keeling) Islands
Colombia
Comoros
Congo
Congo (DRC)
Cook Islands
Costa Rica
Côte d’Ivoire
Croatia
Cuba
Curaçao
Cyprus
Czechia
Denmark
Djibouti
Dominica
Dominican Republic
Ecuador
Egypt
El Salvador
Equatorial Guinea
Eritrea
Estonia
Eswatini
Ethiopia
Falkland Islands
Faroe Islands
Fiji
Finland
French Guiana
French Polynesia
Gabon
Gambia
Georgia
Ghana
Gibraltar
Greece
Greenland
Grenada
Guadeloupe
Guam
Guatemala
Guernsey
Guinea
Guinea-Bissau
Guyana
Haiti
Honduras
Hungary
Iceland
Indonesia
Iran
Iraq
Ireland
Isle of Man
Israel
Jamaica
Jersey
Jordan
Kazakhstan
Kenya
Kiribati
Kosovo
Kuwait
Kyrgyzstan
Laos
Latvia
Lebanon
Lesotho
Liberia
Libya
Liechtenstein
Lithuania
Luxembourg
Macao(China)
Madagascar
Malawi
Maldives
Mali
Malta
Marshall Islands
Martinique
Mauritania
Mauritius
Mayotte
Micronesia
Moldova
Monaco
Mongolia
Montenegro
Montserrat
Morocco
Mozambique
Myanmar
Namibia
Nauru
Nepal
New Caledonia
New Zealand
Nicaragua
Niger
Nigeria
Niue
Norfolk Island
North Korea
North Macedonia
Northern Mariana Islands
Norway
Oman
Pakistan
Palau
Palestinian Authority
Panama
Papua New Guinea
Paraguay
Peru
Philippines
Pitcairn Islands
Portugal
Puerto Rico
Qatar
Réunion
Romania
Rwanda
Samoa
San Marino
São Tomé & Príncipe
Saudi Arabia
Senegal
Serbia
Seychelles
Sierra Leone
Sint Maarten
Slovakia
Slovenia
Solomon Islands
Somalia
South Africa
South Sudan
Sri Lanka
St Helena, Ascension, Tristan da Cunha
St. Barthélemy
St. Kitts & Nevis
St. Lucia
St. Martin
St. Pierre & Miquelon
St. Vincent & Grenadines
Sudan
Suriname
Svalbard & Jan Mayen
Sweden
Syria
Tajikistan
Tanzania
Timor-Leste
Togo
Tokelau
Tonga
Trinidad & Tobago
Tunisia
Turkey
Turkmenistan
Turks & Caicos Islands
Tuvalu
U.S. Outlying Islands
U.S. Virgin Islands
Uganda
Ukraine
Uruguay
Uzbekistan
Vanuatu
Vatican City
Venezuela
Wallis & Futuna
Yemen
Zambia
Zimbabwe



















