TPS1H200AQDGNRQ1 High-Side Switch: Diagram, Pinout, and Datasheet
N-Channel 0.65mm PMIC Automotive, AEC-Q100 Series TPS1H200 8-TSSOP, 8-MSOP (0.118, 3.00mm Width) Exposed Pad









N-Channel 0.65mm PMIC Automotive, AEC-Q100 Series TPS1H200 8-TSSOP, 8-MSOP (0.118, 3.00mm Width) Exposed Pad
The TPS1H200AQDGNRQ1 is a single-channel high-side power switch with an inbuilt 200-m NMOS power FET that is fully shielded. This article mainly introduces Diagram, Pinout, Datasheet and other detailed information about Texas Instruments TPS1H200AQDGNRQ1.

How to Build a High Side Switch
- TPS1H200AQDGNRQ1 Description
- TPS1H200AQDGNRQ1 Pinout
- TPS1H200AQDGNRQ1 CAD Model
- TPS1H200AQDGNRQ1 Features
- Specifications
- TPS1H200AQDGNRQ1 Typical Block Diagram
- TPS1H200AQDGNRQ1 Functional Block Diagram
- TPS1H200AQDGNRQ1 Typical Application
- TPS1H200AQDGNRQ1 Layout
- TPS1H200AQDGNRQ1 Applications
- TPS1H200AQDGNRQ1 Package
- TPS1H200AQDGNRQ1 Manufacturer
- Trend Analysis
- Datasheet PDF
TPS1H200AQDGNRQ1 Description
The TPS1H200AQDGNRQ1 is a single-channel high-side power switch with an inbuilt 200-m NMOS power FET that is fully shielded.
By restricting the inrush or overload current, an adjustable current limit increases system reliability. The current limit's excellent accuracy increases overload protection while simplifying the front-stage power architecture. Aside from the current limit, configurable features allow design freedom in terms of functionality, cost, and thermal dissipation.
With the digital status output, the gadget offers complete diagnostics. In both the ON and OFF settings, open-load detection is provided. The gadget can be used with or without an MCU. Isolated systems can use the device in stand-alone mode.
TPS1H200AQDGNRQ1 Pinout
The TPS1H200AQDGNRQ1 Pinout is shown as follows.

Pinout
| Pin Number | Pin Name | Description |
| 4 | CL | Adjustable current limit. Connect to device GND if external current limit is not used. |
| 5 | DELAY | Function configuration when current limit; internal pullup |
| 2 | DIAG_EN | Enable the diagnostic function |
| 3 | FAULT | Open-drain diagnostic status output. Leave floating if not used |
| 6 | GND | Ground |
| 1 | IN | Input control for output activation; internal pulldown |
| 7 | OUT | Output, source of the high-side switch, connected to the load |
| 8 | VS | Power supply, drain for the high-side switch |
| Thermal pad | Thermal pad. Connect to device GND or leave floating |
TPS1H200AQDGNRQ1 CAD Model
TPS1H200AQDGNRQ1 Features
• Qualified for automotive applications
• AEC-Q100 qualified with the following results:
– Device temperature grade 1: –40°C to +125°C ambient operating temperature range
– Device HBM ESD Classification Level H2
– Device CDM ESD Classification Level C4B
• Functional Safety-Capable
– Documentation available to aid functional safety system design
• Single-channel 200-mω smart high-side switch
• Wide operating voltage: 3.4 V to 40 V
• Ultra-low standby current, < 500 nA
• Adjustable current limit with external resistor
– ±15% when ≥ 500 mA
– ±10% when ≥ 1.5 A
• Configurable behavior after current limit
– Holding mode
– Latch-off mode with adjustable delay time
– Auto-retry mode
• Supports stand-alone operation without an MCU
• Protection:
– Short-to-GND and overload protection
– Thermal shutdown and thermal swing
– Negative voltage clamp for inductive loads
– Loss of GND and loss of battery protection
• Diagnostics:
– Overload and short-to-GND detection
– Open-load and short-to-battery detection in ON or OFF state
– Thermal shutdown and thermal swing
Specifications
- TypeParameter
- Factory Lead Time12 Weeks
- Mounting Type
The "Mounting Type" in electronic components refers to the method used to attach or connect a component to a circuit board or other substrate, such as through-hole, surface-mount, or panel mount.
Surface Mount - Package / Case
refers to the protective housing that encases an electronic component, providing mechanical support, electrical connections, and thermal management.
8-TSSOP, 8-MSOP (0.118, 3.00mm Width) Exposed Pad - Surface Mount
having leads that are designed to be soldered on the side of a circuit board that the body of the component is mounted on.
YES - Operating Temperature
The operating temperature is the range of ambient temperature within which a power supply, or any other electrical equipment, operate in. This ranges from a minimum operating temperature, to a peak or maximum operating temperature, outside which, the power supply may fail.
-40°C~125°C - Packaging
Semiconductor package is a carrier / shell used to contain and cover one or more semiconductor components or integrated circuits. The material of the shell can be metal, plastic, glass or ceramic.
Tape & Reel (TR) - Series
In electronic components, the "Series" refers to a group of products that share similar characteristics, designs, or functionalities, often produced by the same manufacturer. These components within a series typically have common specifications but may vary in terms of voltage, power, or packaging to meet different application needs. The series name helps identify and differentiate between various product lines within a manufacturer's catalog.
Automotive, AEC-Q100 - Pbfree Code
The "Pbfree Code" parameter in electronic components refers to the code or marking used to indicate that the component is lead-free. Lead (Pb) is a toxic substance that has been widely used in electronic components for many years, but due to environmental concerns, there has been a shift towards lead-free alternatives. The Pbfree Code helps manufacturers and users easily identify components that do not contain lead, ensuring compliance with regulations and promoting environmentally friendly practices. It is important to pay attention to the Pbfree Code when selecting electronic components to ensure they meet the necessary requirements for lead-free applications.
yes - Part Status
Parts can have many statuses as they progress through the configuration, analysis, review, and approval stages.
Active - Moisture Sensitivity Level (MSL)
Moisture Sensitivity Level (MSL) is a standardized rating that indicates the susceptibility of electronic components, particularly semiconductors, to moisture-induced damage during storage and the soldering process, defining the allowable exposure time to ambient conditions before they require special handling or baking to prevent failures
2 (1 Year) - Number of Terminations8
- ECCN Code
An ECCN (Export Control Classification Number) is an alphanumeric code used by the U.S. Bureau of Industry and Security to identify and categorize electronic components and other dual-use items that may require an export license based on their technical characteristics and potential for military use.
EAR99 - Terminal Position
In electronic components, the term "Terminal Position" refers to the physical location of the connection points on the component where external electrical connections can be made. These connection points, known as terminals, are typically used to attach wires, leads, or other components to the main body of the electronic component. The terminal position is important for ensuring proper connectivity and functionality of the component within a circuit. It is often specified in technical datasheets or component specifications to help designers and engineers understand how to properly integrate the component into their circuit designs.
DUAL - Terminal Form
Occurring at or forming the end of a series, succession, or the like; closing; concluding.
GULL WING - Number of Functions1
- Terminal Pitch
The center distance from one pole to the next.
0.65mm - Base Part Number
The "Base Part Number" (BPN) in electronic components serves a similar purpose to the "Base Product Number." It refers to the primary identifier for a component that captures the essential characteristics shared by a group of similar components. The BPN provides a fundamental way to reference a family or series of components without specifying all the variations and specific details.
TPS1H200 - JESD-30 Code
JESD-30 Code refers to a standardized descriptive designation system established by JEDEC for semiconductor-device packages. This system provides a systematic method for generating designators that convey essential information about the package's physical characteristics, such as size and shape, which aids in component identification and selection. By using JESD-30 codes, manufacturers and engineers can ensure consistency and clarity in the specification of semiconductor packages across various applications and industries.
S-PDSO-G8 - Number of Outputs1
- Output Type
The "Output Type" parameter in electronic components refers to the type of signal or data that is produced by the component as an output. This parameter specifies the nature of the output signal, such as analog or digital, and can also include details about the voltage levels, current levels, frequency, and other characteristics of the output signal. Understanding the output type of a component is crucial for ensuring compatibility with other components in a circuit or system, as well as for determining how the output signal can be utilized or processed further. In summary, the output type parameter provides essential information about the nature of the signal that is generated by the electronic component as its output.
N-Channel - Supply Voltage-Max (Vsup)
The parameter "Supply Voltage-Max (Vsup)" in electronic components refers to the maximum voltage that can be safely applied to the component without causing damage. It is an important specification to consider when designing or using electronic circuits to ensure the component operates within its safe operating limits. Exceeding the maximum supply voltage can lead to overheating, component failure, or even permanent damage. It is crucial to adhere to the specified maximum supply voltage to ensure the reliable and safe operation of the electronic component.
40V - Supply Voltage-Min (Vsup)
The parameter "Supply Voltage-Min (Vsup)" in electronic components refers to the minimum voltage level required for the component to operate within its specified performance range. This parameter indicates the lowest voltage that can be safely applied to the component without risking damage or malfunction. It is crucial to ensure that the supply voltage provided to the component meets or exceeds this minimum value to ensure proper functionality and reliability. Failure to adhere to the specified minimum supply voltage may result in erratic behavior, reduced performance, or even permanent damage to the component.
4V - Interface
In electronic components, the term "Interface" refers to the point at which two different systems, devices, or components connect and interact with each other. It can involve physical connections such as ports, connectors, or cables, as well as communication protocols and standards that facilitate the exchange of data or signals between the connected entities. The interface serves as a bridge that enables seamless communication and interoperability between different parts of a system or between different systems altogether. Designing a reliable and efficient interface is crucial in ensuring proper functionality and performance of electronic components and systems.
On/Off - Output Configuration
Output Configuration in electronic components refers to the arrangement or setup of the output pins or terminals of a device. It defines how the output signals are structured and how they interact with external circuits or devices. The output configuration can determine the functionality and compatibility of the component in a circuit design. Common types of output configurations include single-ended, differential, open-drain, and push-pull configurations, each serving different purposes and applications in electronic systems. Understanding the output configuration of a component is crucial for proper integration and operation within a circuit.
High Side - Voltage - Supply (Vcc/Vdd)
Voltage - Supply (Vcc/Vdd) is a key parameter in electronic components that specifies the voltage level required for the proper operation of the device. It represents the power supply voltage that needs to be provided to the component for it to function correctly. This parameter is crucial as supplying the component with the correct voltage ensures that it operates within its specified limits and performance characteristics. It is typically expressed in volts (V) and is an essential consideration when designing and using electronic circuits to prevent damage and ensure reliable operation.
4V~40V - Input Type
Input type in electronic components refers to the classification of the signal or data that a component can accept for processing or conversion. It indicates whether the input is analog, digital, or a specific format such as TTL or CMOS. Understanding input type is crucial for ensuring compatibility between different electronic devices and circuits, as it determines how signals are interpreted and interacted with.
Non-Inverting - Switch Type
Based on their characteristics, there are basically three types of switches: Linear switches, tactile switches and clicky switches.
Relay, Solenoid Driver - Ratio - Input:Output
The parameter "Ratio - Input:Output" in electronic components refers to the relationship between the input and output quantities of a device or system. It is a measure of how the input signal or energy is transformed or converted into the output signal or energy. This ratio is often expressed as a numerical value or percentage, indicating the efficiency or effectiveness of the component in converting the input to the desired output. A higher ratio typically signifies better performance or higher efficiency, while a lower ratio may indicate losses or inefficiencies in the conversion process. Understanding and optimizing the input-output ratio is crucial in designing and evaluating electronic components for various applications.
1:1 - Fault Protection
Protection against electric shock under. single fault conditions.
Current Limiting (Adjustable), Open Load Detect, Over Load, Over Temperature, Reverse Current, Short Circuit, UVLO - Turn On Time
The time that it takes a gate circuit to allow a current to reach its full value.
90 µs - Output Peak Current Limit-Nom
Output Peak Current Limit-Nom is a parameter in electronic components that specifies the maximum current that can be delivered by the output under normal operating conditions. This limit is typically set to protect the component from damage due to excessive current flow. It ensures that the component operates within its safe operating limits and prevents overheating or other potential issues. Designers and engineers use this parameter to ensure proper functioning and reliability of the electronic system in which the component is used.
4.8A - Rds On (Typ)
The parameter "Rds On (Typ)" in electronic components refers to the typical on-state resistance of a MOSFET (Metal-Oxide-Semiconductor Field-Effect Transistor) when it is fully conducting. This parameter indicates the resistance encountered by the current flowing through the MOSFET when it is in the on-state, which affects the power dissipation and efficiency of the component. A lower Rds On value indicates better conduction and lower power loss in the MOSFET. Designers often consider this parameter when selecting components for applications where minimizing power loss and maximizing efficiency are critical factors.
200m Ω - Turn Off Time
Turn Off Time is a parameter in electronic components, particularly in devices like transistors and diodes. It refers to the time taken for the component to switch from an ON state to an OFF state when a control signal is applied. This parameter is crucial in determining the speed and efficiency of the component's operation. A shorter turn off time indicates faster switching speeds, which is important in applications where rapid switching is required, such as in power electronics and digital circuits. Manufacturers provide this specification in datasheets to help engineers and designers select the right components for their specific requirements.
90 µs - Built-in Protections
Built-in protections in electronic components refer to the safety features and mechanisms that are integrated into the component to prevent damage or malfunction in various situations. These protections are designed to safeguard the component from overvoltage, overcurrent, overheating, short circuits, and other potential hazards that could occur during operation. By having built-in protections, electronic components can operate more reliably and safely, extending their lifespan and reducing the risk of failure. These protections are essential for ensuring the overall performance and longevity of electronic devices and systems.
TRANSIENT; OVER CURRENT; THERMAL - Output Current Flow Direction
Output Current Flow Direction refers to the orientation of current flowing out of a component or circuit. It indicates whether the current is being sourced from the component or sent to another component in the circuit. This parameter is crucial for understanding how electronic components interact within a circuit and ensures correct connectivity and functionality in circuit design. The direction can affect the operation and performance of the overall system.
SINK - Features
In the context of electronic components, the term "Features" typically refers to the specific characteristics or functionalities that a particular component offers. These features can vary depending on the type of component and its intended use. For example, a microcontroller may have features such as built-in memory, analog-to-digital converters, and communication interfaces like UART or SPI.When evaluating electronic components, understanding their features is crucial in determining whether they meet the requirements of a particular project or application. Engineers and designers often look at features such as operating voltage, speed, power consumption, and communication protocols to ensure compatibility and optimal performance.In summary, the "Features" parameter in electronic components describes the unique attributes and capabilities that differentiate one component from another, helping users make informed decisions when selecting components for their electronic designs.
Auto Restart - Length3mm
- Width3mm
- RoHS Status
RoHS means “Restriction of Certain Hazardous Substances” in the “Hazardous Substances Directive” in electrical and electronic equipment.
ROHS3 Compliant
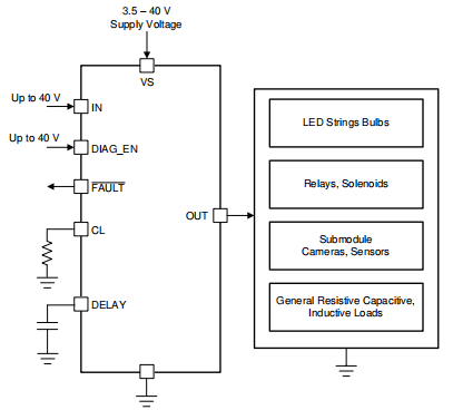
TPS1H200AQDGNRQ1 Typical Block Diagram
TPS1H200AQDGNRQ1 Functional Block Diagram
TPS1H200AQDGNRQ1 Typical Application
The following figure shows an example of how to design the external circuitry parameters.

Typical Application Circuitry
TPS1H200AQDGNRQ1 Layout
TJ must be less than 175°C to avoid a thermal shutdown. The power dissipation can be significant if the output current is high. The PCB layout, on the other hand, is critical. A good PCB design improves heat transfer, which is critical for the device's long-term durability.
• Increase the heat conductivity of the board by increasing the copper covering on the PCB. The copper on the PCB is the primary heat-flow channel from the package to the ambient. When no heat sinks are mounted to the PCB on the opposite side of the board from the package, maximum copper is critical.
• To improve the board's thermal conductivity, place as many thermal vias as feasible directly beneath the package ground pad.
• To prevent solder voids, all thermal vias must be plated shut or plugged and sealed on both sides of the board. Solder coverage must be at least 85% to assure reliability and performance.

Layout
TPS1H200AQDGNRQ1 Applications
• Body Lighting
• Infotainment System
• Advanced Driver Assistance Systems (ADAS)
• Single-channel High-side Switch for Submodules
• General Resistive, Inductive, and Capacitive Loads
TPS1H200AQDGNRQ1 Package
TPS1H200AQDGNRQ1 Manufacturer
Texas Instruments Incorporated (TI) is an American technology corporation based in Dallas, Texas, that creates and manufactures semiconductors and integrated circuits for electronic designers and manufacturers around the world. Based on sales volume, it is one among the top ten semiconductor businesses in the world. Analog chips and embedded processors, which account for more than 80% of the company's revenue, are the company's main focus. TI also makes calculators, microcontrollers, and multi-core processors, as well as TI digital light processing technologies and education technology.
Trend Analysis
Datasheet PDF
- PCN Design/Specification :
How large is the NMOS power FET?
200-m.
What increases system reliability?
Adjustable current limit.
What does the current limits excellent accuracy increase while simplifying the front-stage power architecture?
Overload protection.
What does the configurable features of the TPS1H200AQDGNRQ1 allow in terms of functionality?
Design freedom.
What does the TPS1H200AQDGNRQ1 offer with the digital status output?
Complete diagnostics.
What is provided in both the ON and OFF settings?
Open-load detection.
What device can be used with the TPS1H200AQDGNRQ1?
MCU.
What mode can Isolated systems use the TPS1H200AQDGNRQ1?
Stand-alone mode.
STM32F407ZET6 Microcontroller: Features, Applications and Datasheet24 November 20235670
The Guide to BAV70 High-speed switching double diode [FAQ]22 April 20223360
2N2219 NPN Transistor: Datasheet, Equivalent and Pinout21 July 20254787
TDA7295 80V - 80W DMOS Audio Amplifier: Pinout, Equivalent and Datasheet24 November 202114302
Designing with ATTINY13A: Datasheet, Pinout, and Motor Control Guide31 January 2026184
PIC10F200/202/204/206 Microcontrollers: Technical Insights29 February 2024184
RN42-I/RM Bluetooth Bluetooth v2.1 +EDR Transceiver Module[Video]: Datasheet, Features, and Pinout16 March 20222048
Unraveling the Texas Instruments MSP430F1612IPM Microcontroller: A Comprehensive Technical Analysis29 February 2024156
Reconfigurable Antennas: Improving Efficiency in Modern Communication24 December 20242900
Long Life Small Volume Detector Switch for Intelligent Applications16 March 20224769
What is LED Drive Power?18 March 2022779
ON Semiconductor Provides Soft Fourth-Quarter Guidance. The Stock Drops.13 March 20242986
An Overview of Fiber Optic Cable10 August 20216755
Introduction to BAW Filter25 September 202111789
Global Ceramic Capacitors Market In-Depth Analysis to 202510 December 20256426
What is an Accelerometer: Definition, Types and Applications02 April 20229850
Texas Instruments
In Stock: 12800
United States
China
Canada
Japan
Russia
Germany
United Kingdom
Singapore
Italy
Hong Kong(China)
Taiwan(China)
France
Korea
Mexico
Netherlands
Malaysia
Austria
Spain
Switzerland
Poland
Thailand
Vietnam
India
United Arab Emirates
Afghanistan
Åland Islands
Albania
Algeria
American Samoa
Andorra
Angola
Anguilla
Antigua & Barbuda
Argentina
Armenia
Aruba
Australia
Azerbaijan
Bahamas
Bahrain
Bangladesh
Barbados
Belarus
Belgium
Belize
Benin
Bermuda
Bhutan
Bolivia
Bonaire, Sint Eustatius and Saba
Bosnia & Herzegovina
Botswana
Brazil
British Indian Ocean Territory
British Virgin Islands
Brunei
Bulgaria
Burkina Faso
Burundi
Cabo Verde
Cambodia
Cameroon
Cayman Islands
Central African Republic
Chad
Chile
Christmas Island
Cocos (Keeling) Islands
Colombia
Comoros
Congo
Congo (DRC)
Cook Islands
Costa Rica
Côte d’Ivoire
Croatia
Cuba
Curaçao
Cyprus
Czechia
Denmark
Djibouti
Dominica
Dominican Republic
Ecuador
Egypt
El Salvador
Equatorial Guinea
Eritrea
Estonia
Eswatini
Ethiopia
Falkland Islands
Faroe Islands
Fiji
Finland
French Guiana
French Polynesia
Gabon
Gambia
Georgia
Ghana
Gibraltar
Greece
Greenland
Grenada
Guadeloupe
Guam
Guatemala
Guernsey
Guinea
Guinea-Bissau
Guyana
Haiti
Honduras
Hungary
Iceland
Indonesia
Iran
Iraq
Ireland
Isle of Man
Israel
Jamaica
Jersey
Jordan
Kazakhstan
Kenya
Kiribati
Kosovo
Kuwait
Kyrgyzstan
Laos
Latvia
Lebanon
Lesotho
Liberia
Libya
Liechtenstein
Lithuania
Luxembourg
Macao(China)
Madagascar
Malawi
Maldives
Mali
Malta
Marshall Islands
Martinique
Mauritania
Mauritius
Mayotte
Micronesia
Moldova
Monaco
Mongolia
Montenegro
Montserrat
Morocco
Mozambique
Myanmar
Namibia
Nauru
Nepal
New Caledonia
New Zealand
Nicaragua
Niger
Nigeria
Niue
Norfolk Island
North Korea
North Macedonia
Northern Mariana Islands
Norway
Oman
Pakistan
Palau
Palestinian Authority
Panama
Papua New Guinea
Paraguay
Peru
Philippines
Pitcairn Islands
Portugal
Puerto Rico
Qatar
Réunion
Romania
Rwanda
Samoa
San Marino
São Tomé & Príncipe
Saudi Arabia
Senegal
Serbia
Seychelles
Sierra Leone
Sint Maarten
Slovakia
Slovenia
Solomon Islands
Somalia
South Africa
South Sudan
Sri Lanka
St Helena, Ascension, Tristan da Cunha
St. Barthélemy
St. Kitts & Nevis
St. Lucia
St. Martin
St. Pierre & Miquelon
St. Vincent & Grenadines
Sudan
Suriname
Svalbard & Jan Mayen
Sweden
Syria
Tajikistan
Tanzania
Timor-Leste
Togo
Tokelau
Tonga
Trinidad & Tobago
Tunisia
Turkey
Turkmenistan
Turks & Caicos Islands
Tuvalu
U.S. Outlying Islands
U.S. Virgin Islands
Uganda
Ukraine
Uruguay
Uzbekistan
Vanuatu
Vatican City
Venezuela
Wallis & Futuna
Yemen
Zambia
Zimbabwe


Product
Brand
Articles
Tools













