TPS7A11 Voltage Regulator: Pinout, Datasheet, Alternatives
0.65mm TPS7A1110 PMIC
This post will cover TPS7A11's pinout, datasheet, circuit, and more details about TPS7A11.
TPS7A11 Pinout

TPS7A11 Pinout
Pin NO. | Pin Description |
Pin 1 | the regulated output pin OUT |
Pin 2 | the NC pin which is not connected internally. This pin can be left floating or can be connected to the ground for good thermal dissipation. |
Pin 3 | the enable pin EN. To enable the device this pin is raised high and by making the pin low the device can be disabled. |
Pin 4 | the bias pin BIAS. Low-input voltage and low-output voltage conditions enable using this pin. |
Pin 5 | the ground pin GND. |
Pin 6 | the input pin IN. For stability, a capacitor should be connected from this input pin to the ground. |
TPS7A11 CAD Model
Symbol

TPS7A1110PDRVR Symbol
Footprint

TPS7A1110PDRVR Footprint
3D Model

TPS7A1110PDRVR 3D Model
TPS7A11 Description
TPS7A11 is a voltage regulator with a low dropout. It is available as an ultra-small, low quiescent current integrated circuit. This IC can be powered at as little as 140 mV above the output voltage.
TPS7A11 can support very low input voltages thanks to the VBIAS rail, which powers the device's internal circuitry. TPS7A11 is an excellent choice for battery-powered applications due to these characteristics.
TPS7A11 Alternatives
TPS7A26 is an IC that can be used in place of TPS7A11.
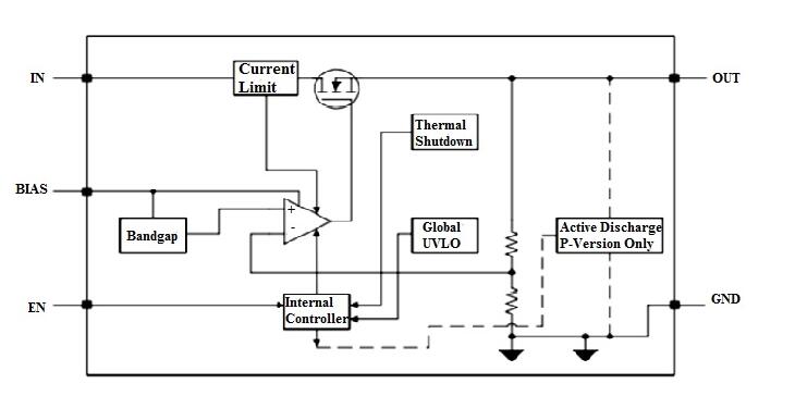
TPS7A11 Block Diagram

TPS7A11 Block Diagram
TPS7A11 Application Circuit

TPS7A11 Application Circuit
Specifications
- TypeParameter
- Factory Lead Time6 Weeks
- Surface Mount
having leads that are designed to be soldered on the side of a circuit board that the body of the component is mounted on.
YES - Packaging
Semiconductor package is a carrier / shell used to contain and cover one or more semiconductor components or integrated circuits. The material of the shell can be metal, plastic, glass or ceramic.
Tape & Reel (TR) - JESD-609 Code
The "JESD-609 Code" in electronic components refers to a standardized marking code that indicates the lead-free solder composition and finish of electronic components for compliance with environmental regulations.
e4 - Pbfree Code
The "Pbfree Code" parameter in electronic components refers to the code or marking used to indicate that the component is lead-free. Lead (Pb) is a toxic substance that has been widely used in electronic components for many years, but due to environmental concerns, there has been a shift towards lead-free alternatives. The Pbfree Code helps manufacturers and users easily identify components that do not contain lead, ensuring compliance with regulations and promoting environmentally friendly practices. It is important to pay attention to the Pbfree Code when selecting electronic components to ensure they meet the necessary requirements for lead-free applications.
yes - Part Status
Parts can have many statuses as they progress through the configuration, analysis, review, and approval stages.
Active - Moisture Sensitivity Level (MSL)
Moisture Sensitivity Level (MSL) is a standardized rating that indicates the susceptibility of electronic components, particularly semiconductors, to moisture-induced damage during storage and the soldering process, defining the allowable exposure time to ambient conditions before they require special handling or baking to prevent failures
2 (1 Year) - Number of Terminations6
- Terminal Finish
Terminal Finish refers to the surface treatment applied to the terminals or leads of electronic components to enhance their performance and longevity. It can improve solderability, corrosion resistance, and overall reliability of the connection in electronic assemblies. Common finishes include nickel, gold, and tin, each possessing distinct properties suitable for various applications. The choice of terminal finish can significantly impact the durability and effectiveness of electronic devices.
Nickel/Palladium/Gold (Ni/Pd/Au) - Terminal Position
In electronic components, the term "Terminal Position" refers to the physical location of the connection points on the component where external electrical connections can be made. These connection points, known as terminals, are typically used to attach wires, leads, or other components to the main body of the electronic component. The terminal position is important for ensuring proper connectivity and functionality of the component within a circuit. It is often specified in technical datasheets or component specifications to help designers and engineers understand how to properly integrate the component into their circuit designs.
DUAL - Terminal Form
Occurring at or forming the end of a series, succession, or the like; closing; concluding.
NO LEAD - Number of Functions1
- Terminal Pitch
The center distance from one pole to the next.
0.65mm - Base Part Number
The "Base Part Number" (BPN) in electronic components serves a similar purpose to the "Base Product Number." It refers to the primary identifier for a component that captures the essential characteristics shared by a group of similar components. The BPN provides a fundamental way to reference a family or series of components without specifying all the variations and specific details.
TPS7A1110 - JESD-30 Code
JESD-30 Code refers to a standardized descriptive designation system established by JEDEC for semiconductor-device packages. This system provides a systematic method for generating designators that convey essential information about the package's physical characteristics, such as size and shape, which aids in component identification and selection. By using JESD-30 codes, manufacturers and engineers can ensure consistency and clarity in the specification of semiconductor packages across various applications and industries.
S-PDSO-N6 - Number of Outputs1
- Output Voltage 1
Output Voltage 1 is a parameter commonly found in electronic components such as voltage regulators, power supplies, and amplifiers. It refers to the voltage level that is produced or delivered by the component at a specific output terminal or pin. This parameter is crucial for determining the performance and functionality of the component in a circuit. The specified output voltage should meet the requirements of the connected devices or components to ensure proper operation and compatibility. It is important to carefully consider and verify the output voltage 1 specification when selecting and using electronic components in a design or application.
1V - Input Voltage (Min)
Input Voltage (Min) is a parameter in electronic components that specifies the minimum voltage level required for the component to operate properly. It indicates the lowest voltage that can be safely applied to the component without causing damage or malfunction. This parameter is crucial for ensuring the reliable and safe operation of the component within its specified operating range. It is important for designers and engineers to consider the minimum input voltage requirement when selecting and using electronic components in their circuits to prevent potential issues such as underperformance or failure.
1.5V - Input Voltage (Max)
Input Voltage (Max) refers to the maximum voltage that an electronic component can safely handle without getting damaged. This parameter is crucial for ensuring the proper functioning and longevity of the component. Exceeding the maximum input voltage can lead to overheating, electrical breakdown, or even permanent damage to the component. It is important to carefully consider and adhere to the specified maximum input voltage when designing or using electronic circuits to prevent any potential issues or failures.
3.3V - Dropout Voltage1-Nom
Dropout Voltage1-Nom is a parameter commonly found in voltage regulators and power management ICs. It refers to the minimum voltage difference required between the input voltage and the output voltage for the regulator to maintain regulation. In other words, it is the minimum voltage drop that the regulator can handle while still providing a stable output voltage. This parameter is important to consider when designing power supply circuits to ensure that the regulator can operate within its specified voltage range and maintain proper regulation under varying load conditions.
0.13V - Output Voltage1-Max
Output Voltage1-Max refers to the maximum voltage level that a specific output pin of an electronic component can deliver under specified conditions. It indicates the highest voltage that can be safely provided without risking damage to the device or affecting its operation. This parameter is crucial for designing circuits to ensure compatibility and prevent over-voltage situations that could lead to failure or malfunction of connected components.
1.015V - Output Voltage1-Min
Output Voltage1-Min is a parameter in electronic components that specifies the minimum acceptable output voltage level that the component can provide under specified operating conditions. This parameter is crucial for ensuring the proper functioning of the component within a circuit or system. It helps designers and engineers determine the reliability and performance of the component in delivering the required voltage output. Meeting or exceeding the specified minimum output voltage ensures that the component operates within its intended range and meets the requirements of the overall system design.
0.985V - Regulator Type
In electronic components, the "Regulator Type" parameter refers to the specific type of voltage regulator used in a circuit. Voltage regulators are devices that maintain a constant output voltage regardless of changes in input voltage or load conditions. The regulator type can vary based on the design and functionality of the voltage regulator, such as linear regulators, switching regulators, or programmable regulators. Each type has its own advantages and limitations in terms of efficiency, cost, size, and performance characteristics. Selecting the appropriate regulator type is crucial to ensure stable and reliable operation of the electronic circuit.
FIXED POSITIVE SINGLE OUTPUT LDO REGULATOR - Output Current1-Max
Output Current1-Max refers to the maximum current output that a specific electronic component, such as a power supply or regulator, can deliver under standard operating conditions. It is a critical specification that indicates the highest level of current the device can provide to a load without risking damage or performance degradation. Exceeding this limit can lead to overheating, component failure, or reduced operational lifespan. This parameter is essential for ensuring compatibility with connected devices and for maintaining circuit stability.
0.5A - Dropout Voltage1-Max
Dropout Voltage1-Max is a parameter used to describe the minimum input voltage required for a voltage regulator to maintain a stable output voltage. It represents the difference between the input voltage and the output voltage at which the regulator can no longer regulate the output voltage effectively. In other words, it is the maximum voltage drop that the regulator can tolerate while still providing the desired output voltage. This parameter is important for ensuring proper operation of the voltage regulator and preventing voltage fluctuations that could potentially damage connected electronic components.
0.14V - Operating Temperature TJ-Max
The parameter "Operating Temperature TJ-Max" in electronic components refers to the maximum temperature at which the component can safely operate without risking damage or performance degradation. It is a critical specification that indicates the upper limit of temperature that the component can withstand during normal operation. Exceeding the TJ-Max can lead to overheating, reduced lifespan, and potential failure of the component. Designers and engineers must consider the TJ-Max when designing electronic systems to ensure proper thermal management and reliable operation under specified conditions.
125°C - Adjustability
Adjustability in electronic components refers to the ability of the component to be modified or fine-tuned to meet specific requirements or operating conditions. This parameter indicates the extent to which the component can be adjusted, either manually or electronically, to optimize its performance. Components with high adjustability offer greater flexibility in terms of customization and can be tailored to suit different applications or environments. Adjustability is an important consideration in electronic design, as it allows for precise control and optimization of the component's functionality.
FIXED - Operating Temperature TJ-Min
The parameter "Operating Temperature TJ-Min" in electronic components refers to the minimum temperature at which the component is designed to operate safely and reliably. This specification is crucial for determining the environmental conditions under which the component can function optimally without risking damage or performance degradation. Operating below the specified minimum temperature may result in improper functioning or failure of the component. It is important for designers and engineers to consider this parameter when selecting and using electronic components to ensure proper operation and longevity of the overall system.
-40°C - Length2mm
- Height Seated (Max)
Height Seated (Max) is a parameter in electronic components that refers to the maximum allowable height of the component when it is properly seated or installed on a circuit board or within an enclosure. This specification is crucial for ensuring proper fit and alignment within the overall system design. Exceeding the maximum seated height can lead to mechanical interference, electrical shorts, or other issues that may impact the performance and reliability of the electronic device. Manufacturers provide this information to help designers and engineers select components that will fit within the designated space and function correctly in the intended application.
0.8mm - Width2mm
- RoHS Status
RoHS means “Restriction of Certain Hazardous Substances” in the “Hazardous Substances Directive” in electrical and electronic equipment.
ROHS3 Compliant
TPS54302DDCR: Synchronous Buck Converter, Pinout25 February 20224874
A Comprehensive Introduction of LM3521 June 20225589
Texas Instruments MSP430F2122TRTV: A Technical Overview29 February 2024103
ATmega2560 Design Guide: High-Pin Count 8-bit Microcontrollers20 January 2026470
rj11 vs rj45: What’s the difference?30 March 20224479
BCM857BS Transistor: SOT363 Package, BCM857BS Datasheet, Pinout21 February 20223153
The LM2596S-5.0 Voltage Regulator: Pinout, Datasheet, Equivalent29 July 202120269
LTC6905IS5-133#TRPBF: Programmable Timer and Oscillator for Precision Timing Applications06 March 2024189
Increasing the Efficiency through Wide-Bandgap Semiconductors (SiC & GaN)24 October 20222419
Introduction to TFT Displays29 August 20208902
What are the Different Types of Fingerprint Sensors?16 December 20209250
The Energy Internet - A New Era of Energy Management and Distribution11 July 20235045
Advanced Wide-Bandgap Semiconductor Ultraviolet Photodetectors for Enhanced Detection and Imaging04 December 20231716
Understanding of Coaxial Cable06 August 202138572
How to Choose the Right Spade Connector for Any Project18 July 20255394
What is a 18650 Lithium Battery?15 December 20218150
Texas Instruments
In Stock: 293
Minimum: 1 Multiples: 1
Qty
Unit Price
Ext Price
1
$0.923626
$0.92
10
$0.871345
$8.71
100
$0.822024
$82.20
500
$0.775494
$387.75
1000
$0.731598
$731.60
Not the price you want? Send RFQ Now and we'll contact you ASAP.
Inquire for More Quantity


Product
Brand
Articles
Tools

















