A Comprehensive Introduction of LM35
Tape & Reel (TR) Analog, Local 4V~30V Through Hole -55°C~150°C Analog Voltage ±1°C (±1.5°C) 10mV/°C 1 (Unlimited)









Tape & Reel (TR) Analog, Local 4V~30V Through Hole -55°C~150°C Analog Voltage ±1°C (±1.5°C) 10mV/°C 1 (Unlimited)
LM35 is a type of commonly used temperature sensor, that can be used to measure temperature with an electrical output compared to the temperature in (°C). This article covers the LM35 Temperature Sensor pinout, datasheet, equivalent, features, and other information on how to use and where to use this device.

LM35 with Arduino | Temperature Sensor | SdevElectronics
- LM35 Description
- LM35 Pinout and configurations
- LM35 CAD Models
- Specifications
- LM35 Features
- LM35 Applications
- LM35 Functional block diagram
- LM35 Equivalents
- LM35 Manufacturer
- How to use LM35 Temperature Sensor
- How the LM35 Temperature Sensor Measures Temperature
- How does the LM35 Temperature Sensor Works in our Circuit
- LM35 Package
- Trend Analysis
- Datasheet PDF
- Parts with Similar Specs
LM35 Description
The LM35 is a common temperature sensor that displays results as output volts rather than degrees Celsius. It displays higher voltage values than thermocouples and may not require the output voltage to be amplified.
The output voltage of LM35 is proportional to the temperature of Celsius. The scale factor is 0.01 V/°C. One of the most important characteristics of LM35 is that it draws only 60 microamps from its supply and has a low self-heating capacity.
The LM35 temperature sensor is available in a variety of packages, such as the T0-46 metal transistor-like package, the TO-92 plastic transistor-like package, and the 8-lead surface mounted SO-8 small outline package.
LM35 Pinout and configurations

| Pin Number | Pin Name | Description |
| 1 | Vcc | Input voltage is +5V for typical applications |
| 2 | Analog Out | There will be an increase of 10mV for raise of every 1°C. Can range from -1V(-55°C) to 6V(150°C) |
| 3 | Ground | Connected to the ground of the circuit |
LM35 CAD Models
Symbol

Footprint

Specifications
- TypeParameter
- Lifecycle Status
Lifecycle Status refers to the current stage of an electronic component in its product life cycle, indicating whether it is active, obsolete, or transitioning between these states. An active status means the component is in production and available for purchase. An obsolete status indicates that the component is no longer being manufactured or supported, and manufacturers typically provide a limited time frame for support. Understanding the lifecycle status is crucial for design engineers to ensure continuity and reliability in their projects.
ACTIVE (Last Updated: 5 days ago) - Factory Lead Time6 Weeks
- Mount
In electronic components, the term "Mount" typically refers to the method or process of physically attaching or fixing a component onto a circuit board or other electronic device. This can involve soldering, adhesive bonding, or other techniques to secure the component in place. The mounting process is crucial for ensuring proper electrical connections and mechanical stability within the electronic system. Different components may have specific mounting requirements based on their size, shape, and function, and manufacturers provide guidelines for proper mounting procedures to ensure optimal performance and reliability of the electronic device.
Through Hole - Mounting Type
The "Mounting Type" in electronic components refers to the method used to attach or connect a component to a circuit board or other substrate, such as through-hole, surface-mount, or panel mount.
Through Hole - Package / Case
refers to the protective housing that encases an electronic component, providing mechanical support, electrical connections, and thermal management.
TO-206AB, TO-46-3 Metal Can - Number of Pins3
- Test Conditions25°C (150°C)
- Operating Temperature
The operating temperature is the range of ambient temperature within which a power supply, or any other electrical equipment, operate in. This ranges from a minimum operating temperature, to a peak or maximum operating temperature, outside which, the power supply may fail.
-55°C~150°C - Packaging
Semiconductor package is a carrier / shell used to contain and cover one or more semiconductor components or integrated circuits. The material of the shell can be metal, plastic, glass or ceramic.
Tape & Reel (TR) - Pbfree Code
The "Pbfree Code" parameter in electronic components refers to the code or marking used to indicate that the component is lead-free. Lead (Pb) is a toxic substance that has been widely used in electronic components for many years, but due to environmental concerns, there has been a shift towards lead-free alternatives. The Pbfree Code helps manufacturers and users easily identify components that do not contain lead, ensuring compliance with regulations and promoting environmentally friendly practices. It is important to pay attention to the Pbfree Code when selecting electronic components to ensure they meet the necessary requirements for lead-free applications.
yes - Part Status
Parts can have many statuses as they progress through the configuration, analysis, review, and approval stages.
Active - Moisture Sensitivity Level (MSL)
Moisture Sensitivity Level (MSL) is a standardized rating that indicates the susceptibility of electronic components, particularly semiconductors, to moisture-induced damage during storage and the soldering process, defining the allowable exposure time to ambient conditions before they require special handling or baking to prevent failures
1 (Unlimited) - Number of Terminations3
- ECCN Code
An ECCN (Export Control Classification Number) is an alphanumeric code used by the U.S. Bureau of Industry and Security to identify and categorize electronic components and other dual-use items that may require an export license based on their technical characteristics and potential for military use.
EAR99 - Temperature Coefficient
The resistance-change factor per degree Celsius of temperature change is called the temperature coefficient of resistance. This factor is represented by the Greek lower-case letter “alpha” (α). A positive coefficient for a material means that its resistance increases with an increase in temperature.
POSITIVE ppm/°C - Voltage - Supply
Voltage - Supply refers to the range of voltage levels that an electronic component or circuit is designed to operate with. It indicates the minimum and maximum supply voltage that can be applied for the device to function properly. Providing supply voltages outside this range can lead to malfunction, damage, or reduced performance. This parameter is critical for ensuring compatibility between different components in a circuit.
4V~30V - Base Part Number
The "Base Part Number" (BPN) in electronic components serves a similar purpose to the "Base Product Number." It refers to the primary identifier for a component that captures the essential characteristics shared by a group of similar components. The BPN provides a fundamental way to reference a family or series of components without specifying all the variations and specific details.
LM35 - Output Type
The "Output Type" parameter in electronic components refers to the type of signal or data that is produced by the component as an output. This parameter specifies the nature of the output signal, such as analog or digital, and can also include details about the voltage levels, current levels, frequency, and other characteristics of the output signal. Understanding the output type of a component is crucial for ensuring compatibility with other components in a circuit or system, as well as for determining how the output signal can be utilized or processed further. In summary, the output type parameter provides essential information about the nature of the signal that is generated by the electronic component as its output.
Analog Voltage - Interface
In electronic components, the term "Interface" refers to the point at which two different systems, devices, or components connect and interact with each other. It can involve physical connections such as ports, connectors, or cables, as well as communication protocols and standards that facilitate the exchange of data or signals between the connected entities. The interface serves as a bridge that enables seamless communication and interoperability between different parts of a system or between different systems altogether. Designing a reliable and efficient interface is crucial in ensuring proper functionality and performance of electronic components and systems.
Analog - Termination Type
Termination Type in electronic components refers to the method used to connect the component to a circuit board or other electronic devices. It specifies how the component's leads or terminals are designed for soldering or mounting onto a PCB. Common termination types include through-hole, surface mount, and wire lead terminations. The termination type is an important consideration when selecting components for a circuit design, as it determines how the component will be physically connected within the circuit. Different termination types offer varying levels of durability, ease of assembly, and suitability for specific applications.
SOLDER - Quiescent Current
The quiescent current is defined as the current level in the amplifier when it is producing an output of zero.
56μA - Resolution
Resolution in electronic components refers to the smallest increment of measurement or change that can be detected or represented by the component. It is a crucial specification in devices such as sensors, displays, and converters, as it determines the level of detail or accuracy that can be achieved. For example, in a digital camera, resolution refers to the number of pixels that make up an image, with higher resolution indicating a greater level of detail. In analog-to-digital converters, resolution is the number of discrete values that can be represented in the digital output, determining the precision of the conversion process. Overall, resolution plays a significant role in determining the performance and capabilities of electronic components in various applications.
10mV/°C - Sensor Type
In electronic components, the parameter "Sensor Type" refers to the specific type of sensor technology used in a particular component to detect and measure physical phenomena such as light, temperature, pressure, motion, or proximity. Different sensor types utilize various principles and mechanisms to convert the detected input into an electrical signal that can be processed by the electronic component. Common sensor types include photodiodes, thermistors, accelerometers, and proximity sensors, each designed for specific applications and environments. Understanding the sensor type is crucial for selecting the right component for a given task and ensuring accurate and reliable sensing capabilities in electronic systems.
Analog, Local - Accuracy - Highest (Lowest)
In electronic components, "Accuracy - Highest (Lowest)" refers to the range within which the actual value of a parameter can deviate from the ideal or specified value. The term "Highest" indicates the upper limit of this range, while "Lowest" indicates the lower limit. For example, if a component has an accuracy of ±5%, the highest accuracy would mean that the actual value could be within 5% above the specified value, while the lowest accuracy would mean it could be within 5% below the specified value. This parameter is crucial for ensuring the reliability and performance of electronic devices by determining how closely the component's output matches the desired value.
±1°C (±1.5°C) - Sensing Temperature - Local
Sensing Temperature - Local refers to the capability of an electronic component to measure the temperature in its immediate environment or vicinity. This parameter is crucial for applications that require monitoring of temperature for performance, safety, or stability purposes. It often involves temperature sensors integrated within components like microcontrollers, power regulators, or other integrated circuits. The local sensing allows for accurate temperature readings that help in adjusting operational conditions, ensuring optimal performance, and preventing thermal-related failures.
-55°C~150°C - Accuracy-Max
Accuracy-Max refers to the maximum permissible error in the output of an electronic component or system, typically expressed as a percentage of the nominal value. It indicates the extent to which the measured or calculated value can deviate from the true value under specified conditions. This parameter is crucial for ensuring reliable performance, especially in applications where precision is critical. A lower Accuracy-Max signifies better accuracy and higher quality in measurement and control processes.
1 Cel - R0-Nom
R0-Nom is a parameter commonly found in electronic components, particularly resistors. It refers to the nominal resistance value of the component under standard operating conditions. This value is typically specified by the manufacturer and represents the resistance that the component is designed to have within a certain tolerance range. Knowing the R0-Nom value is important for accurately calculating and designing circuits, as it ensures that the component will perform as expected within the specified parameters. It is essential to consider the R0-Nom value when selecting components for a circuit to ensure proper functionality and performance.
0.4 Ω - Height2.667mm
- Length4.699mm
- Width4.699mm
- Thickness
Thickness in electronic components refers to the measurement of how thick a particular material or layer is within the component structure. It can pertain to various aspects, such as the thickness of a substrate, a dielectric layer, or conductive traces. This parameter is crucial as it impacts the electrical, mechanical, and thermal properties of the component, influencing its performance and reliability in electronic circuits.
2.362mm - Radiation Hardening
Radiation hardening is the process of making electronic components and circuits resistant to damage or malfunction caused by high levels of ionizing radiation, especially for environments in outer space (especially beyond the low Earth orbit), around nuclear reactors and particle accelerators, or during nuclear accidents or nuclear warfare.
No - RoHS Status
RoHS means “Restriction of Certain Hazardous Substances” in the “Hazardous Substances Directive” in electrical and electronic equipment.
ROHS3 Compliant - Lead Free
Lead Free is a term used to describe electronic components that do not contain lead as part of their composition. Lead is a toxic material that can have harmful effects on human health and the environment, so the electronics industry has been moving towards lead-free components to reduce these risks. Lead-free components are typically made using alternative materials such as silver, copper, and tin. Manufacturers must comply with regulations such as the Restriction of Hazardous Substances (RoHS) directive to ensure that their products are lead-free and environmentally friendly.
Lead Free
LM35 Features
Minimum and Maximum Input Voltage are 35V and -2V respectively. Typically 5V.
Can measure temperatures ranging from -55°C to 150°C
The output voltage is directly proportional (Linear) to temperature (i.e.) there will be a rise of 10mV (0.01V) for every 1°C rise in temperature.
±0.5°C Accuracy
The drain current is less than 60uA
Low-cost temperature sensor
Small and hence suitable for remote applications
Available in TO-92, TO-220, TO-CAN, and SOIC package
LM35 Applications
Measuring the temperature of a particular environment
Providing thermal shutdown for a circuit/component
Monitoring Battery Temperature
Measuring Temperatures for HVAC applications
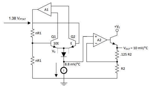
LM35 Functional block diagram

LM35 Manufacturer
Texas Instruments Incorporated (TI) is an American technology company headquartered in Dallas, Texas, that designs and manufactures semiconductors and various integrated circuits, which it sells to electronics designers and manufacturers globally. It is one of the top 10 semiconductor companies worldwide based on sales volume. The company's focus is on developing analog chips and embedded processors, which account for more than 80% of its revenue.TI also produces TI digital light processing technology and education technology products including calculators, microcontrollers, and multi-core processors.
How to use LM35 Temperature Sensor
The LM35 is an Integrated Circuit Temperature Sensor whose output voltage fluctuates with temperature. It is a compact and inexpensive integrated circuit that can measure temperatures ranging from -55°C to 150°C. It can be readily interfaced with any ADC-capable microcontroller or programming platform such as Arduino.

Power the IC by applying a regulated voltage like +5V (VS) to the input pin and connecting the ground pin to the ground of the circuit. Now, you can measure the temperature in the form of a voltage as shown below.

How the LM35 Temperature Sensor Measures Temperature
The LM35 temperature sensor measures a predetermined temperature value using the basic idea of a diode. As we all know from semiconductor physics, the voltage across a diode grows at a known pace as the temperature rises. We can simply generate a voltage signal that is directly proportional to the surrounding temperature by accurately magnifying the voltage change. According to the datasheet, the internal schematic of the LM35 temperature sensor IC is shown in the screenshot below.

In actuality, the diode used to gauge temperature is not a PN Junction diode, but rather a diode-connected transistor. That is why the forward voltage and transistor relationship is so linear. The temperature coefficient versus collector current graph below can help you understand the process better.

How does the LM35 Temperature Sensor Works in our Circuit
The LM35 Temperature Sensor operates in a straightforward and uncomplicated manner. Simply connect 5V and Ground to the sensor and measure the output voltage from the output pin.
According to the device's datasheet, the sensor should provide 10mv/°C. So, if the room temperature is 18°C, the sensor should provide 180mV at the output pin, as seen in the video above. If you connect a multimeter to the sensor's output pin and measure the output voltage, you should obtain something similar.
LM35 Package

Trend Analysis
Datasheet PDF
- Datasheets :
- PCN Assembly/Origin :
Parts with Similar Specs
- ImagePart NumberManufacturerPackage / CaseNumber of PinsMountOperating TemperatureInterfaceR0-NomMoisture Sensitivity Level (MSL)Lead FreeView Compare
LM35H/NOPB
TO-206AB, TO-46-3 Metal Can
3
Through Hole
-55°C ~ 150°C
Analog
0.4 Ω
1 (Unlimited)
Lead Free
TO-206AB, TO-46-3 Metal Can
3
Through Hole
-40°C ~ 110°C
Analog
0.4 Ω
1 (Unlimited)
Lead Free
TO-206AB, TO-46-3 Metal Can
3
Through Hole
0°C ~ 70°C
Analog
0.4 Ω
1 (Unlimited)
Lead Free
TO-206AB, TO-46-3 Metal Can
3
Through Hole
-40°C ~ 110°C
Analog
0.4 Ω
1 (Unlimited)
Lead Free
What is LM35?
The LM35 series are precision integrated-circuit temperature devices with an output voltage linearly proportional to the Centigrade temperature.
How does LM35 temperatrure sensor work?
The LM35 is an integrated circuit sensor that can be used to measure temperature with an electrical output proportional to the temperature (in °C). It can measure temperature more accurately than using a thermistor.
What are the advantages and disadvantages of thermistors over LM35?
The main advantages of the thermistor are the large temperature coefficient of resistance, high sensitivity, small heat capacity, and fast response; but the main disadvantages are poor interchangeability and non-linearity of thermoelectric characteristics which is to expand the measurement.
What is the LM35 temperature sensor used for?
Like any other temperature sensor, it can be used for many different applications, mainly you can use it to measure the body temperature of an object, and also it can measure ambient temperature.
Is LM35 a thermistor?
Thermistors have some benefits over other kinds of temperature sensors such as analog output chips (LM35/TMP36 ) or digital temperature sensor chips (DS18B20) or thermocouples.
2N2369 Switching Transistor: Pinout, Datasheet and Replacement13 October 20213837
Microchip MCP6004-ISL Rail to Rail,3V,5V,14-Pin SOIC: Datasheet, Pinout, 3D Model17 January 20222055
STM32F411RET6 Microcontrollers: Pinout, Features and Application13 July 20215576
PMV65XP Trench MOSFET: Datasheet, Alternatives, Pinout, SOT-2312 February 20223450
AD9516-4 Clock Generator: Pinout, Equivalent and Datasheet09 April 2022360
Enhancing Server Efficiency with BCM957412A4120AC Setup Tips15 July 2025189
STM32F429ZIT6 Microcontroller: 180MHz,144-LQFP, Pinout and Features12 February 20224060
CD4013 Dual D Flip-Flop: Circuits, Flip Datasheet pdf and Equivalents03 December 20218152
Three-Level Integration of Circuits05 May 20223409
What Makes a CPU?30 March 20221598
ON Semiconductor's Transformation and SiC Rollout Positions it for High-Growth Opportunities25 September 20231904
Long Life Small Volume Detector Switch for Intelligent Applications16 March 20224422
OLED, QLED, MicroLED: Who is the Next Generation Display Technology?02 September 20223039
Is Digital Radio Frequency Memory (DRFM) Suitable for Spoofing Interference?12 November 20214857
Switching Power Supply Debugging: 10 Most Common Problems26 December 202520839
Advancements and Challenges of High Frequency Converters19 June 20231835
Texas Instruments
In Stock: 354
United States
China
Canada
Japan
Russia
Germany
United Kingdom
Singapore
Italy
Hong Kong(China)
Taiwan(China)
France
Korea
Mexico
Netherlands
Malaysia
Austria
Spain
Switzerland
Poland
Thailand
Vietnam
India
United Arab Emirates
Afghanistan
Åland Islands
Albania
Algeria
American Samoa
Andorra
Angola
Anguilla
Antigua & Barbuda
Argentina
Armenia
Aruba
Australia
Azerbaijan
Bahamas
Bahrain
Bangladesh
Barbados
Belarus
Belgium
Belize
Benin
Bermuda
Bhutan
Bolivia
Bonaire, Sint Eustatius and Saba
Bosnia & Herzegovina
Botswana
Brazil
British Indian Ocean Territory
British Virgin Islands
Brunei
Bulgaria
Burkina Faso
Burundi
Cabo Verde
Cambodia
Cameroon
Cayman Islands
Central African Republic
Chad
Chile
Christmas Island
Cocos (Keeling) Islands
Colombia
Comoros
Congo
Congo (DRC)
Cook Islands
Costa Rica
Côte d’Ivoire
Croatia
Cuba
Curaçao
Cyprus
Czechia
Denmark
Djibouti
Dominica
Dominican Republic
Ecuador
Egypt
El Salvador
Equatorial Guinea
Eritrea
Estonia
Eswatini
Ethiopia
Falkland Islands
Faroe Islands
Fiji
Finland
French Guiana
French Polynesia
Gabon
Gambia
Georgia
Ghana
Gibraltar
Greece
Greenland
Grenada
Guadeloupe
Guam
Guatemala
Guernsey
Guinea
Guinea-Bissau
Guyana
Haiti
Honduras
Hungary
Iceland
Indonesia
Iran
Iraq
Ireland
Isle of Man
Israel
Jamaica
Jersey
Jordan
Kazakhstan
Kenya
Kiribati
Kosovo
Kuwait
Kyrgyzstan
Laos
Latvia
Lebanon
Lesotho
Liberia
Libya
Liechtenstein
Lithuania
Luxembourg
Macao(China)
Madagascar
Malawi
Maldives
Mali
Malta
Marshall Islands
Martinique
Mauritania
Mauritius
Mayotte
Micronesia
Moldova
Monaco
Mongolia
Montenegro
Montserrat
Morocco
Mozambique
Myanmar
Namibia
Nauru
Nepal
New Caledonia
New Zealand
Nicaragua
Niger
Nigeria
Niue
Norfolk Island
North Korea
North Macedonia
Northern Mariana Islands
Norway
Oman
Pakistan
Palau
Palestinian Authority
Panama
Papua New Guinea
Paraguay
Peru
Philippines
Pitcairn Islands
Portugal
Puerto Rico
Qatar
Réunion
Romania
Rwanda
Samoa
San Marino
São Tomé & Príncipe
Saudi Arabia
Senegal
Serbia
Seychelles
Sierra Leone
Sint Maarten
Slovakia
Slovenia
Solomon Islands
Somalia
South Africa
South Sudan
Sri Lanka
St Helena, Ascension, Tristan da Cunha
St. Barthélemy
St. Kitts & Nevis
St. Lucia
St. Martin
St. Pierre & Miquelon
St. Vincent & Grenadines
Sudan
Suriname
Svalbard & Jan Mayen
Sweden
Syria
Tajikistan
Tanzania
Timor-Leste
Togo
Tokelau
Tonga
Trinidad & Tobago
Tunisia
Turkey
Turkmenistan
Turks & Caicos Islands
Tuvalu
U.S. Outlying Islands
U.S. Virgin Islands
Uganda
Ukraine
Uruguay
Uzbekistan
Vanuatu
Vatican City
Venezuela
Wallis & Futuna
Yemen
Zambia
Zimbabwe










