AD5592RBRUZ Analog Devices ADC/DAC 12BIT: Datasheet, Pinout, 3D Model
Tube Active 12 b b 400k k Special Purpose ADCs/DACs SPI 2.7V~5.5V V 16-TSSOP (0.173, 4.40mm Width) Surface Mount









Tube Active 12 b b 400k k Special Purpose ADCs/DACs SPI 2.7V~5.5V V 16-TSSOP (0.173, 4.40mm Width) Surface Mount
AD5592RBRUZ is an integrated circuit. This article is going to introduce pinout, applications, features, and more details about AD5592RBRUZ.

Reliable AD5592RBRUZ Supplier and AD5592RBRUZ Distributor in China - Rantle East Electronic
What is the AD5592RBRUZ?
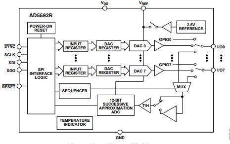
The AD5592RBRUZ has eight I/Ox pins (I/O0 to I/O7) that can be independently configured as digital-to-analog converter (DAC) outputs, analog-to-digital converter (ADC) inputs, digital outputs, or digital inputs. When an I/Ox pin is configured as an analog output, it is driven by a 12-bit DAC. The output range of the DAC is 0 V to VREF or 0 V to 2 × VREF. When an I/Ox pin is configured as an analog input, it is connected to a 12-bit ADC via an analog multiplexer.
AD5592RBRUZ Features
8-channel, configurable ADC/DAC/GPIO
Configurable as any combination of 8 × 12-bit DAC channels, 8 × 12-bit ADC channels, 8 × general-purpose digital input/output pins
Integrated temperature sensor
SPI interface
Available in 16-ball, 2 mm × 2 mm WLCSP, 16-lead, 3 mm × 3 mm LFCSP, 16-lead TSSOP
AD5592RBRUZ Pinout

AD5592RBRUZ Pinout
AD5592RBRUZ Block Diagram

AD5592RBRUZ Block Diagram
AD5592RBRUZ 3D Model

AD5592RBRUZ 3D Model
AD5592RBRUZ Outline Dimension

AD5592RBRUZ Outline Dimension
AD5592RBRUZ Application
Control and monitoring
General-purpose analog and digital inputs/outputs
Data Acquisition Systems
AD5592RBRUZ Manufacturer
Analog Devices (NASDAQ: ADI) is a world leader in the design, manufacture, and marketing of a broad portfolio of high-performance analog, mixed-signal, and digital signal processing (DSP) integrated circuits (ICs) used in virtually all types of electronic equipment. Since our inception in 1965, we have focused on solving the engineering challenges associated with signal processing in electronic equipment. Used by over 100,000 customers worldwide, our signal processing products play a fundamental role in converting, conditioning, and processing real-world phenomena such as temperature, pressure, sound, light, speed, and motion into electrical signals to be used in a wide array of electronic devices.
Datasheet PDF
- Datasheets :
- ConflictMineralStatement :
Popularity by Region
Parts with Similar Specs
- ImagePart NumberManufacturerPackage / CaseNumber of PinsNumber of BitsSettling TimeInterfaceIntegral Nonlinearity (INL)Number of ADC ChannelsSupply VoltageView Compare
AD5592RBRUZ
16-TSSOP (0.173, 4.40mm Width)
16
12
6 μs
SPI, Serial
2 LSB
8
3 V
16-TSSOP (0.173, 4.40mm Width)
16
10
6μs
SPI
2 LSB
-
3 V
16-TSSOP (0.173, 4.40mm Width)
16
12
6 μs
I2C, SPI, Serial
2 LSB
-
3 V
16-WFQFN Exposed Pad
16
10
6μs
SPI
2 LSB
-
3 V
16-TSSOP (0.173, 4.40mm Width)
16
10
6μs
SPI
2 LSB
-
3 V
How many pins of AD5592RBRUZ ?
16 pins.
What’s the operating temperature of the AD5592RBRUZ ?
-40°C~105°C
AT45DB321E SPI Serial Flash Memory: Pinout, Features and Datasheet11 January 20222394
SN74HC164N: Features, Applications, and Datasheet07 December 20232443
Unveiling the SANYO LC87F5R96B 8-Bit Microcontroller: An In-depth Exploration29 February 2024124
MAX3600A Laser Driver: Datasheet, Pinout, Circuit31 August 2021345
AT24C02 Two Wire Serial EEPROM: Pinout, Equivalent and Datasheet23 April 20223627
LM3915 Dot/Bar Display Driver: Circuit, Price and Application29 July 20215385
TPS5430DDAR Converter: Features, Applications and Datasheet06 December 20232054
LTC6950IUHH#TRPBF Clock Generator: A Comprehensive Overview06 March 2024231
‘6G Networks’ - Pioneering the Next Era of Connectivity And Innovation18 March 20243395
The Key Role of Electronic Components in IoT Devices01 September 20235193
VRLA Battery: Working Principle, Capacity and Maintenance12 March 20219838
The Energy Internet - A New Era of Energy Management and Distribution11 July 20235103
Working Principle and Application of Infrared Sensors27 October 202516247
Neural Processing Unit (NPU) Explained15 October 202560900
What is a Tactile Sensor?21 October 20213817
Arduino Authorized Distributor | UTMEL Electronics22 February 20257319
Analog Devices Inc.
In Stock: 2
United States
China
Canada
Japan
Russia
Germany
United Kingdom
Singapore
Italy
Hong Kong(China)
Taiwan(China)
France
Korea
Mexico
Netherlands
Malaysia
Austria
Spain
Switzerland
Poland
Thailand
Vietnam
India
United Arab Emirates
Afghanistan
Åland Islands
Albania
Algeria
American Samoa
Andorra
Angola
Anguilla
Antigua & Barbuda
Argentina
Armenia
Aruba
Australia
Azerbaijan
Bahamas
Bahrain
Bangladesh
Barbados
Belarus
Belgium
Belize
Benin
Bermuda
Bhutan
Bolivia
Bonaire, Sint Eustatius and Saba
Bosnia & Herzegovina
Botswana
Brazil
British Indian Ocean Territory
British Virgin Islands
Brunei
Bulgaria
Burkina Faso
Burundi
Cabo Verde
Cambodia
Cameroon
Cayman Islands
Central African Republic
Chad
Chile
Christmas Island
Cocos (Keeling) Islands
Colombia
Comoros
Congo
Congo (DRC)
Cook Islands
Costa Rica
Côte d’Ivoire
Croatia
Cuba
Curaçao
Cyprus
Czechia
Denmark
Djibouti
Dominica
Dominican Republic
Ecuador
Egypt
El Salvador
Equatorial Guinea
Eritrea
Estonia
Eswatini
Ethiopia
Falkland Islands
Faroe Islands
Fiji
Finland
French Guiana
French Polynesia
Gabon
Gambia
Georgia
Ghana
Gibraltar
Greece
Greenland
Grenada
Guadeloupe
Guam
Guatemala
Guernsey
Guinea
Guinea-Bissau
Guyana
Haiti
Honduras
Hungary
Iceland
Indonesia
Iran
Iraq
Ireland
Isle of Man
Israel
Jamaica
Jersey
Jordan
Kazakhstan
Kenya
Kiribati
Kosovo
Kuwait
Kyrgyzstan
Laos
Latvia
Lebanon
Lesotho
Liberia
Libya
Liechtenstein
Lithuania
Luxembourg
Macao(China)
Madagascar
Malawi
Maldives
Mali
Malta
Marshall Islands
Martinique
Mauritania
Mauritius
Mayotte
Micronesia
Moldova
Monaco
Mongolia
Montenegro
Montserrat
Morocco
Mozambique
Myanmar
Namibia
Nauru
Nepal
New Caledonia
New Zealand
Nicaragua
Niger
Nigeria
Niue
Norfolk Island
North Korea
North Macedonia
Northern Mariana Islands
Norway
Oman
Pakistan
Palau
Palestinian Authority
Panama
Papua New Guinea
Paraguay
Peru
Philippines
Pitcairn Islands
Portugal
Puerto Rico
Qatar
Réunion
Romania
Rwanda
Samoa
San Marino
São Tomé & Príncipe
Saudi Arabia
Senegal
Serbia
Seychelles
Sierra Leone
Sint Maarten
Slovakia
Slovenia
Solomon Islands
Somalia
South Africa
South Sudan
Sri Lanka
St Helena, Ascension, Tristan da Cunha
St. Barthélemy
St. Kitts & Nevis
St. Lucia
St. Martin
St. Pierre & Miquelon
St. Vincent & Grenadines
Sudan
Suriname
Svalbard & Jan Mayen
Sweden
Syria
Tajikistan
Tanzania
Timor-Leste
Togo
Tokelau
Tonga
Trinidad & Tobago
Tunisia
Turkey
Turkmenistan
Turks & Caicos Islands
Tuvalu
U.S. Outlying Islands
U.S. Virgin Islands
Uganda
Ukraine
Uruguay
Uzbekistan
Vanuatu
Vatican City
Venezuela
Wallis & Futuna
Yemen
Zambia
Zimbabwe


Product
Brand
Articles
Tools









