DAC081S101CIMKXNOPB:DAC, Piniout, Full-Featured
DAC Voltage - Buffered Surface Mount String DAC R 1 B B 1.1mm μm 1.6mm mm









DAC Voltage - Buffered Surface Mount String DAC R 1 B B 1.1mm μm 1.6mm mm
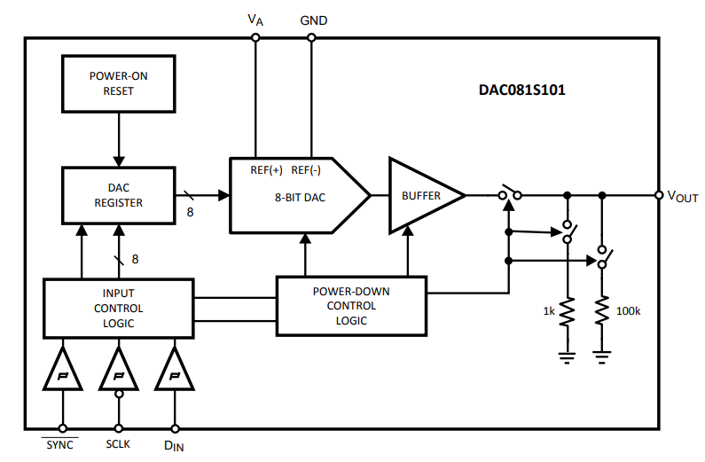
The DAC081S101 is a full-featured, general-purpose 8-bit voltage-output digital-to-analog converter (DAC) that runs on a single +2.7V to 5.5V supply and draws just 175A at 3.6 Volts. The article will introduce the features, pinout, and other details of the device.
DAC081S101CIMKXNOPB Description
The DAC081S101CIMKX/NOPB is a full-featured, general-purpose 8-bit voltage-output digital-to-analog converter (DAC) that runs on a single +2.7V to 5.5V supply and draws just 175A at 3.6 Volts. The three-wire serial interface functions at a clock speed up to 30 MHz throughout the specified supply voltage range and is compatible with standard SPITM, QSPI, MICROWIRE, and DSP interfaces, and the on-chip output amplifier enables rail-to-rail output swing. At supply voltages ranging from 2.7V to 3.6V, competitive devices are limited to clock rates of 20 MHz.
The DAC081S101CIMKX/NOPB's supply voltage acts as its voltage reference, allowing for the largest possible output dynamic range. A power-on reset circuit ensures that the DAC output powers up to zero volts and stays that way until the device is written to. Power usage is reduced to less than a microWatt via a power-down feature.
The DAC081S101CIMKX/NOPB is an ideal candidate for use in battery-operated devices because to its low power consumption and small package size.
DAC081S101CIMKX/NOPB Pinout

DAC081S101CIMKX/NOPB CAD Model
Symbol

Footprint

3D Model

DAC081S101CIMKX/NOPB Features
• Guaranteed Monotonicity
• Low Power Operation
• Rail-to-Rail Voltage Output
• Power-on Reset to Zero Volts Output
• SYNC Interrupt Facility
• Wide Power Supply Range (+2.7V to +5.5V)
• Small Packages
• Power Down Feature
DAC081S101CIMKX/NOPB Functional Block Diagram

Specifications
- TypeParameter
- Lifecycle Status
Lifecycle Status refers to the current stage of an electronic component in its product life cycle, indicating whether it is active, obsolete, or transitioning between these states. An active status means the component is in production and available for purchase. An obsolete status indicates that the component is no longer being manufactured or supported, and manufacturers typically provide a limited time frame for support. Understanding the lifecycle status is crucial for design engineers to ensure continuity and reliability in their projects.
ACTIVE (Last Updated: 3 days ago) - Factory Lead Time6 Weeks
- Mount
In electronic components, the term "Mount" typically refers to the method or process of physically attaching or fixing a component onto a circuit board or other electronic device. This can involve soldering, adhesive bonding, or other techniques to secure the component in place. The mounting process is crucial for ensuring proper electrical connections and mechanical stability within the electronic system. Different components may have specific mounting requirements based on their size, shape, and function, and manufacturers provide guidelines for proper mounting procedures to ensure optimal performance and reliability of the electronic device.
Surface Mount - Mounting Type
The "Mounting Type" in electronic components refers to the method used to attach or connect a component to a circuit board or other substrate, such as through-hole, surface-mount, or panel mount.
Surface Mount - Package / Case
refers to the protective housing that encases an electronic component, providing mechanical support, electrical connections, and thermal management.
SOT-23-6 Thin, TSOT-23-6 - Number of Pins6
- Operating Temperature
The operating temperature is the range of ambient temperature within which a power supply, or any other electrical equipment, operate in. This ranges from a minimum operating temperature, to a peak or maximum operating temperature, outside which, the power supply may fail.
-40°C~105°C - Packaging
Semiconductor package is a carrier / shell used to contain and cover one or more semiconductor components or integrated circuits. The material of the shell can be metal, plastic, glass or ceramic.
Tape & Reel (TR) - JESD-609 Code
The "JESD-609 Code" in electronic components refers to a standardized marking code that indicates the lead-free solder composition and finish of electronic components for compliance with environmental regulations.
e3 - Pbfree Code
The "Pbfree Code" parameter in electronic components refers to the code or marking used to indicate that the component is lead-free. Lead (Pb) is a toxic substance that has been widely used in electronic components for many years, but due to environmental concerns, there has been a shift towards lead-free alternatives. The Pbfree Code helps manufacturers and users easily identify components that do not contain lead, ensuring compliance with regulations and promoting environmentally friendly practices. It is important to pay attention to the Pbfree Code when selecting electronic components to ensure they meet the necessary requirements for lead-free applications.
yes - Part Status
Parts can have many statuses as they progress through the configuration, analysis, review, and approval stages.
Active - Moisture Sensitivity Level (MSL)
Moisture Sensitivity Level (MSL) is a standardized rating that indicates the susceptibility of electronic components, particularly semiconductors, to moisture-induced damage during storage and the soldering process, defining the allowable exposure time to ambient conditions before they require special handling or baking to prevent failures
1 (Unlimited) - Number of Terminations6
- ECCN Code
An ECCN (Export Control Classification Number) is an alphanumeric code used by the U.S. Bureau of Industry and Security to identify and categorize electronic components and other dual-use items that may require an export license based on their technical characteristics and potential for military use.
EAR99 - Terminal Finish
Terminal Finish refers to the surface treatment applied to the terminals or leads of electronic components to enhance their performance and longevity. It can improve solderability, corrosion resistance, and overall reliability of the connection in electronic assemblies. Common finishes include nickel, gold, and tin, each possessing distinct properties suitable for various applications. The choice of terminal finish can significantly impact the durability and effectiveness of electronic devices.
Matte Tin (Sn) - Terminal Position
In electronic components, the term "Terminal Position" refers to the physical location of the connection points on the component where external electrical connections can be made. These connection points, known as terminals, are typically used to attach wires, leads, or other components to the main body of the electronic component. The terminal position is important for ensuring proper connectivity and functionality of the component within a circuit. It is often specified in technical datasheets or component specifications to help designers and engineers understand how to properly integrate the component into their circuit designs.
DUAL - Terminal Form
Occurring at or forming the end of a series, succession, or the like; closing; concluding.
GULL WING - Peak Reflow Temperature (Cel)
Peak Reflow Temperature (Cel) is a parameter that specifies the maximum temperature at which an electronic component can be exposed during the reflow soldering process. Reflow soldering is a common method used to attach electronic components to a circuit board. The Peak Reflow Temperature is crucial because it ensures that the component is not damaged or degraded during the soldering process. Exceeding the specified Peak Reflow Temperature can lead to issues such as component failure, reduced performance, or even permanent damage to the component. It is important for manufacturers and assemblers to adhere to the recommended Peak Reflow Temperature to ensure the reliability and functionality of the electronic components.
260 - Number of Functions1
- Supply Voltage
Supply voltage refers to the electrical potential difference provided to an electronic component or circuit. It is crucial for the proper operation of devices, as it powers their functions and determines performance characteristics. The supply voltage must be within specified limits to ensure reliability and prevent damage to components. Different electronic devices have specific supply voltage requirements, which can vary widely depending on their design and intended application.
3V - Terminal Pitch
The center distance from one pole to the next.
0.95mm - Base Part Number
The "Base Part Number" (BPN) in electronic components serves a similar purpose to the "Base Product Number." It refers to the primary identifier for a component that captures the essential characteristics shared by a group of similar components. The BPN provides a fundamental way to reference a family or series of components without specifying all the variations and specific details.
DAC081S101 - Pin Count
a count of all of the component leads (or pins)
6 - Output Type
The "Output Type" parameter in electronic components refers to the type of signal or data that is produced by the component as an output. This parameter specifies the nature of the output signal, such as analog or digital, and can also include details about the voltage levels, current levels, frequency, and other characteristics of the output signal. Understanding the output type of a component is crucial for ensuring compatibility with other components in a circuit or system, as well as for determining how the output signal can be utilized or processed further. In summary, the output type parameter provides essential information about the nature of the signal that is generated by the electronic component as its output.
Voltage - Buffered - Power Supplies
an electronic circuit that converts the voltage of an alternating current (AC) into a direct current (DC) voltage.?
3/5V - Interface
In electronic components, the term "Interface" refers to the point at which two different systems, devices, or components connect and interact with each other. It can involve physical connections such as ports, connectors, or cables, as well as communication protocols and standards that facilitate the exchange of data or signals between the connected entities. The interface serves as a bridge that enables seamless communication and interoperability between different parts of a system or between different systems altogether. Designing a reliable and efficient interface is crucial in ensuring proper functionality and performance of electronic components and systems.
SPI - Max Supply Voltage
In general, the absolute maximum common-mode voltage is VEE-0.3V and VCC+0.3V, but for products without a protection element at the VCC side, voltages up to the absolute maximum rated supply voltage (i.e. VEE+36V) can be supplied, regardless of supply voltage.
5.5V - Min Supply Voltage
The minimum supply voltage (V min ) is explored for sequential logic circuits by statistically simulating the impact of within-die process variations and gate-dielectric soft breakdown on data retention and hold time.
2.7V - Number of Bits8
- Architecture
In electronic components, the parameter "Architecture" refers to the overall design and structure of the component. It encompasses the arrangement of internal components, the layout of circuitry, and the physical form of the component. The architecture of an electronic component plays a crucial role in determining its functionality, performance, and compatibility with other components in a system. Different architectures can result in variations in power consumption, speed, size, and other key characteristics of the component. Designers often consider the architecture of electronic components carefully to ensure optimal performance and integration within a larger system.
String DAC - Converter Type
The parameter "Converter Type" in electronic components refers to the classification of devices that convert one form of energy or signal to another. This includes devices such as analog-to-digital converters (ADCs), digital-to-analog converters (DACs), and various types of signal converters used in communication, power management, and measurement systems. Each converter type is designed to facilitate the manipulation or transformation of signals to meet specific application requirements. The choice of converter type typically depends on factors such as the signal characteristics, required accuracy, and conversion speed.
D/A CONVERTER - Supply Type
Supply Type in electronic components refers to the classification of power sources used to operate the component. It indicates whether the component requires DC or AC power, and if DC, specifies the voltage levels such as low, medium, or high. Different supply types can affect the performance, compatibility, and application of the component in electronic circuits. Understanding the supply type is crucial for proper component selection and integration into electronic designs.
Single - Reference Type
a code object that is not stored directly where it is created, but that acts as a kind of pointer to a value stored elsewhere.
Supply - Data Interface
A Data Interface in EDQ is a template of a set of attributes representing a given entity, used to create processes that read from, or write to, interfaces rather than directly from or to sources or targets of data.
SPI, DSP - Differential Output
a differential output voltage in electronics is the difference between the values of two AC voltages, 180° out of phase, present at the output terminals of an amplifier when you apply a differential input voltage to the input terminals of an amplifier.
No - Resolution
Resolution in electronic components refers to the smallest increment of measurement or change that can be detected or represented by the component. It is a crucial specification in devices such as sensors, displays, and converters, as it determines the level of detail or accuracy that can be achieved. For example, in a digital camera, resolution refers to the number of pixels that make up an image, with higher resolution indicating a greater level of detail. In analog-to-digital converters, resolution is the number of discrete values that can be represented in the digital output, determining the precision of the conversion process. Overall, resolution plays a significant role in determining the performance and capabilities of electronic components in various applications.
1 B - Voltage - Supply, Analog
Voltage - Supply, Analog is a parameter in electronic components that specifies the range of voltage levels required to power the analog circuitry within the component. This parameter indicates the minimum and maximum voltage levels that the component can accept for proper operation of its analog functions. It is crucial to ensure that the voltage supplied to the component falls within this specified range to prevent damage and ensure optimal performance. Understanding and adhering to the "Voltage - Supply, Analog" parameter is essential for the proper functioning of analog circuits in electronic components.
2.7V~5.5V - Voltage - Supply, Digital
Voltage - Supply, Digital is a parameter that specifies the voltage level required to power the digital circuitry within an electronic component, such as an integrated circuit or a microcontroller. This parameter is crucial for ensuring proper operation of the digital components, as supplying the correct voltage level is essential for reliable performance. The specified voltage range typically includes both minimum and maximum values within which the component can operate safely and efficiently. It is important to adhere to the recommended voltage supply range to prevent damage to the component and to maintain the integrity of the digital signals being processed.
2.7V~5.5V - Settling Time
In control theory the settling time of a dynamical system such as an amplifier or other output device is the time elapsed from the application of an ideal instantaneous step input to the time at which the amplifier output has entered and remained within a specified error band.
5μs - Linearity Error-Max (EL)
Linearity Error-Max (EL) is a parameter used to quantify the deviation of a device's output from a straight line response over its specified input range. It measures the maximum difference between the ideal output and the actual output of the component when subjected to varying input levels. A smaller linearity error indicates better performance, as it signifies more accurate and consistent output behavior across the input spectrum. This parameter is critical in applications requiring precision, such as analog-to-digital converters and other signal processing components.
0.293% - Integral Nonlinearity (INL)
Integral Nonlinearity (INL) is a measure of the deviation of a transfer function from a straight line when considering the entire output range of a device, such as a digital-to-analog converter or an analog-to-digital converter. It is quantified as the maximum deviation of the actual output from the ideal output across the entire input range, expressed as a percentage of the full-scale output. INL indicates how closely the output follows a linear model, influencing the accuracy of the signal representation in electronic components. A lower INL value signifies better linearity and higher precision in signal processing applications.
0.75 LSB - Input Bit Code
"Input Bit Code" is a parameter used in electronic components, particularly in digital devices such as microcontrollers and integrated circuits. It refers to the binary code or sequence of bits that are used to represent input data or commands to the component. The input bit code is typically specified by the manufacturer and is used to configure the behavior or functionality of the component.In simpler terms, the input bit code is like a set of instructions that the electronic component understands and acts upon accordingly. By providing the correct input bit code, users can control the operation of the component and make it perform specific tasks or functions. Understanding and correctly using the input bit code is essential for proper operation and integration of electronic components in various electronic systems and applications.
BINARY - Number of Converters1
- INL/DNL (LSB)
INL (Integral Non-Linearity) and DNL (Differential Non-Linearity) are parameters used to quantify the accuracy and performance of analog-to-digital converters (ADCs) and digital-to-analog converters (DACs). INL refers to the maximum deviation of the actual transfer function of a converter from a perfect straight line, representing the overall accuracy of the converter. DNL measures the difference between the actual step size of the output and the ideal step size, indicating the uniformity of the quantization levels. Both parameters are expressed in least significant bits (LSB), providing a standardized measure of the errors relative to the converter's resolution.
+0.16/-0.12, +0.04/-0.02 - Input Format
In electronic components, the Input Format parameter refers to the specific format or type of input signal that the component is designed to accept. This parameter is crucial for ensuring compatibility and proper functioning of the component within a larger electronic system. The Input Format may include details such as voltage levels, signal types (analog or digital), communication protocols, and physical connectors used for input connections. Understanding and specifying the correct Input Format is essential for integrating electronic components effectively and avoiding compatibility issues or damage to the components.
SERIAL - Height1.1mm
- Length2.9mm
- Width1.6mm
- Thickness
Thickness in electronic components refers to the measurement of how thick a particular material or layer is within the component structure. It can pertain to various aspects, such as the thickness of a substrate, a dielectric layer, or conductive traces. This parameter is crucial as it impacts the electrical, mechanical, and thermal properties of the component, influencing its performance and reliability in electronic circuits.
870μm - RoHS Status
RoHS means “Restriction of Certain Hazardous Substances” in the “Hazardous Substances Directive” in electrical and electronic equipment.
ROHS3 Compliant - Lead Free
Lead Free is a term used to describe electronic components that do not contain lead as part of their composition. Lead is a toxic material that can have harmful effects on human health and the environment, so the electronics industry has been moving towards lead-free components to reduce these risks. Lead-free components are typically made using alternative materials such as silver, copper, and tin. Manufacturers must comply with regulations such as the Restriction of Hazardous Substances (RoHS) directive to ensure that their products are lead-free and environmentally friendly.
Lead Free
DAC081S101CIMKX/NOPB Applications
• Battery-Powered Instruments
• Digital Gain and Offset Adjustment
• Programmable Voltage & Current Sources
• Programmable Attenuators
DAC081S101CIMKX/NOPB Manufacturer
Texas Instruments Incorporated (TI) is an American technology company based in Dallas, Texas, that designs and manufactures semiconductors and various integrated circuits, which it sells to electronics designers and manufacturers globally. It is one of the top 10 semiconductor companies worldwide based on sales volume. The company's focus is on developing analog chips and embedded processors, which account for more than 80% of its revenue. TI also produces TI digital light processing technology and education technology products including calculators, micro-controllers, and multi-core processors. The company boasts 45,000 patents around the globe as of 2016.
Trend Analysis
Parts with Similar Specs
- ImagePart NumberManufacturerPackage / CaseNumber of PinsNumber of BitsSettling TimeInterfaceIntegral Nonlinearity (INL)Min Supply VoltageSupply VoltageView Compare
DAC081S101CIMKX/NOPB
SOT-23-6 Thin, TSOT-23-6
6
8
5μs
SPI
0.75 LSB
2.7 V
3 V
SOT-23-6 Thin, TSOT-23-6
6
8
4.5μs
-
0.6 LSB
2.7 V
3 V
SOT-23-6 Thin, TSOT-23-6
6
10
7.5μs
SPI
2.8 LSB
2.7 V
3 V
SOT-23-6
6
8
8μs
-
1 LSB
2.7 V
3 V
SOT-23-6
6
10
6μs (Typ)
2-Wire, I2C, Serial
3.625 LSB
2.7 V
5.5 V
Datasheet PDF
- Datasheets :
- PCN Design/Specification :
What is DAC081S101CIMKX/NOPB?
The DAC081S101CIMKX/NOPB is a full-featured, general-purpose 8-bit voltage-output digital-to-analog converter (DAC) that runs on a single +2.7V to 5.5V supply and draws just 175A at 3.6 Volts. The three-wire serial interface functions at a clock speed up to 30 MHz throughout the specified supply voltage range and is compatible with standard SPITM, QSPI, MICROWIRE, and DSP interfaces, and the on-chip output amplifier enables rail-to-rail output swing. At supply voltages ranging from 2.7V to 3.6V, competitive devices are limited to clock rates of 20 MHz.
What is the recoomended operative of DAC081S101CIMKX/NOPB?
-40℃-105℃.
Top 7 Alternatives to the EPM7160STI100-10N CPLD07 June 2025216
PMEG10010ELRX Schottky Barrier Rectifier: 100V, 1A, Datasheet08 March 2022995
74HC08 Quadruple 2-Input AND Gates: Pinout, Equivalent and Datasheet05 November 202110514
MPSA42 NPN Transistor: Pinout, Datasheet and Replacement12 October 202112939
GRM21BR71C475KA73L Ceramic Capacitor: Datasheet, Price, GRM Series15 March 2022277
CC1101 Transceiver: Features, Pinout, and Datasheet27 December 202112043
STM32F303VCT6TR Microcontroller: 72MHz,100-LQFP, Pinout and Features22 January 2022973
LTC6930MPMS8-8.19#PBF Programmable Timer and Oscillator: Product Overview and Applications06 March 2024239
What is the Difference between MOM, MIM and MOS Capacitors?17 April 202564934
Introduction to Voltage Stabilizer03 September 202017818
What are the Commonly Used Anti-Jamming Technologies for Sensors?27 December 20211297
How to Generate Negative Voltage: 5V to -5V Circuit Analysis & Schemes05 January 20268519
Understanding the Crystal Oscillator: Construction, Working Principles and Applications08 July 20243212
0 Ohm Resistor Explained10 December 202117987
Ceramic Capacitor Failure Mode and Mechanism Analysis21 May 202212954
The Future of Semiconductors: Chiplets and Super NoCs30 August 20233418
Texas Instruments
In Stock: 3440
United States
China
Canada
Japan
Russia
Germany
United Kingdom
Singapore
Italy
Hong Kong(China)
Taiwan(China)
France
Korea
Mexico
Netherlands
Malaysia
Austria
Spain
Switzerland
Poland
Thailand
Vietnam
India
United Arab Emirates
Afghanistan
Åland Islands
Albania
Algeria
American Samoa
Andorra
Angola
Anguilla
Antigua & Barbuda
Argentina
Armenia
Aruba
Australia
Azerbaijan
Bahamas
Bahrain
Bangladesh
Barbados
Belarus
Belgium
Belize
Benin
Bermuda
Bhutan
Bolivia
Bonaire, Sint Eustatius and Saba
Bosnia & Herzegovina
Botswana
Brazil
British Indian Ocean Territory
British Virgin Islands
Brunei
Bulgaria
Burkina Faso
Burundi
Cabo Verde
Cambodia
Cameroon
Cayman Islands
Central African Republic
Chad
Chile
Christmas Island
Cocos (Keeling) Islands
Colombia
Comoros
Congo
Congo (DRC)
Cook Islands
Costa Rica
Côte d’Ivoire
Croatia
Cuba
Curaçao
Cyprus
Czechia
Denmark
Djibouti
Dominica
Dominican Republic
Ecuador
Egypt
El Salvador
Equatorial Guinea
Eritrea
Estonia
Eswatini
Ethiopia
Falkland Islands
Faroe Islands
Fiji
Finland
French Guiana
French Polynesia
Gabon
Gambia
Georgia
Ghana
Gibraltar
Greece
Greenland
Grenada
Guadeloupe
Guam
Guatemala
Guernsey
Guinea
Guinea-Bissau
Guyana
Haiti
Honduras
Hungary
Iceland
Indonesia
Iran
Iraq
Ireland
Isle of Man
Israel
Jamaica
Jersey
Jordan
Kazakhstan
Kenya
Kiribati
Kosovo
Kuwait
Kyrgyzstan
Laos
Latvia
Lebanon
Lesotho
Liberia
Libya
Liechtenstein
Lithuania
Luxembourg
Macao(China)
Madagascar
Malawi
Maldives
Mali
Malta
Marshall Islands
Martinique
Mauritania
Mauritius
Mayotte
Micronesia
Moldova
Monaco
Mongolia
Montenegro
Montserrat
Morocco
Mozambique
Myanmar
Namibia
Nauru
Nepal
New Caledonia
New Zealand
Nicaragua
Niger
Nigeria
Niue
Norfolk Island
North Korea
North Macedonia
Northern Mariana Islands
Norway
Oman
Pakistan
Palau
Palestinian Authority
Panama
Papua New Guinea
Paraguay
Peru
Philippines
Pitcairn Islands
Portugal
Puerto Rico
Qatar
Réunion
Romania
Rwanda
Samoa
San Marino
São Tomé & Príncipe
Saudi Arabia
Senegal
Serbia
Seychelles
Sierra Leone
Sint Maarten
Slovakia
Slovenia
Solomon Islands
Somalia
South Africa
South Sudan
Sri Lanka
St Helena, Ascension, Tristan da Cunha
St. Barthélemy
St. Kitts & Nevis
St. Lucia
St. Martin
St. Pierre & Miquelon
St. Vincent & Grenadines
Sudan
Suriname
Svalbard & Jan Mayen
Sweden
Syria
Tajikistan
Tanzania
Timor-Leste
Togo
Tokelau
Tonga
Trinidad & Tobago
Tunisia
Turkey
Turkmenistan
Turks & Caicos Islands
Tuvalu
U.S. Outlying Islands
U.S. Virgin Islands
Uganda
Ukraine
Uruguay
Uzbekistan
Vanuatu
Vatican City
Venezuela
Wallis & Futuna
Yemen
Zambia
Zimbabwe


Product
Brand
Articles
Tools












