How to Differentiate LM741 and LM358: LM741 vs. LM358
1 Channels 25mA per Channel 80nA 70 dB Instrumentational OP Amps 10V~36V ±5V~18V LM741 8-DIP (0.300, 7.62mm)









1 Channels 25mA per Channel 80nA 70 dB Instrumentational OP Amps 10V~36V ±5V~18V LM741 8-DIP (0.300, 7.62mm)
The LM741 and LM358 are two well-known op-amp designs. Despite the fact that they are both general-purpose op-amps, the LM358 is a much newer part than the LM741, and despite the fact that they are both general-purpose op-amps, there are significant differences between them that affect performance and applicability. We'll look at the internal and behavioural distinctions between the two in this essay.

LM358 IC / LM741 IC WORKING
LM741 vs. LM358 Pinout

LM741 vs. LM358 Pinout
LM741 vs. LM358 Description
The first visible difference is that the LM741 's stated supply voltage is bipolar, requiring both positive and negative power. The datasheet makes no mention of a single supply operation, which we'll discuss in the following section. The LM358, on the other hand, claims that the input can go down to 0V with a 30V single-ended supply, meaning that the input range extends to the negative supply pin. The top limit, on the other hand, is 1.5 volts below the positive supply pin.
The discrepancy in input bias current is also due to the op-internal amp's structure. Although 100nA running through 10kΩ may not seem like much, it yields an error voltage of 1mV, which may or may not be significant depending on the application.
LM741 vs. LM358 Specifications
The following table shows their different specifications:
Specification | LM741 | LM358 |
Supply voltage (max.) | ±22V | 32V (±16V) |
Input bias current (max.) | ~200nA | 100nA |
Input voltage range (max.) | ±13V (±15V supply) | 0V – (V+ - 1.5V) (30V supply) |
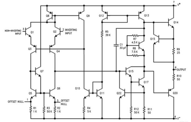
LM741 vs. LM358 Internal Circuit
The internal circuit of LM741 is given below:

LM741 Internal Circuit
One characteristic of this op-amp that explains all three deviations from the LM358 is the input stage.
The input stage of the LM741 consists of a pair of NPN transistors that buffer a PNP transconductance gain stage, a current mirror that equally distributes current between both legs of the differential amplifier, and a current source that supplies current to the input stage.
The current mirrors and PNP amplifiers take up two diode drops from the negative supply rail, while the input transistors take up another, therefore the input must be at least three diode drops (2V) above the negative supply rail to work properly. To ensure proper operation when using a single supply, the inputs must be kept above 1.5V.
Because the input stage is buffered by only one set of transistors, the bias current is quite high.
This following figure shows the internal circuit of LM358:

LM358 Internal Circuit
The input structure differs significantly from that of the LM741. The input stage is buffered "twice," resulting in reduced bias current. Because the input transistors are PNP, even when the input voltage is 0V, the emitters remain at 0.6V, ensuring correct operation. Consider it this way: the extra PNP buffer transistors protect the input current mirror from low input voltages by ensuring that at least one diode drop is maintained across them.
LM741 vs. LM358 Major Differences
The major differences between LM741 and LM358 are shown below:
LM741 | LM358 |
Dual supply operation | Single supply operation |
Input common-mode range does not include either supply rail, must be at least 2V above and below | Input common-mode range includes negative supply rail, goes up to 1.5V below positive supply rail |
Relatively higher bias current | Relatively lower bias current |
The older part, not recommended for new designs | Easily available and cheap, general-purpose |
The single amplifier in a package | Dual amplifiers in a single package, quad available |
Conclusion
Both the LM741 and the LM358 are popular general-purpose op-amps, but when the features are compared, the LM358 comes out on top in every category.
LM741 vs. LM358 Datasheet PDF
What are LM741 used for?
LM741 can be used as a comparator in order to determine the levels of applied input voltages i.e. either smaller or larger input voltages are applied at its input terminal. LM741 is an op-amp IC having 8 different pins, which will be explained later in this tutorial.
Is LM358 an op-amp?
The LM358 is a low-power dual Op-Amp with two independent high-gain and frequency compensated operational amplifiers. ... These Op-Amps are frequently used to buffer or amplify signals. They can be utilized in a wide range of circuits such as voltage comparators, active filters and voltage-controlled oscillators (VCOs).
What is the recommended maximum supply voltage for LM741?
Unless otherwise specified, these specifications apply for VS = ±15 V, −55°C ≤ TA ≤ +125°C (LM741/LM741A). For the LM741C/LM741E, these specifications are limited to 0°C ≤ TA ≤ +70°C.
CR2354 Lithium Battery: CR2354 Battery Equivalent, 3V Coin CR2354, and Replacement18 November 202118152
GRM21BR71C475KA73L Ceramic Capacitor: Datasheet, Price, GRM Series15 March 2022277
LM318 OP-AMP: Datasheet, Pinout, Alternatives and Circuit09 September 20216543
BC337 NPN Transistor: Pinout, Datasheet, and Equivalents10 August 202139693
Unveiling the Microchip PIC16F1938TI/SS Microcontroller29 February 2024103
STM32F103ZET6 Microcontroller: Specification, Pinout and Datasheet20 October 20214821
ATTINY1616 IC MCU 8BIT 16KB FLASH 20VQFN:Pinout, Block Diagram, and Datasheet26 April 20224981
Which works better, LR41 or SR41?21 July 202231277
Transfer Learning Method for detailed defect classification in semiconductor manufacturing based on Convolution Neural Network13 January 20233184
What is ToF Technology?22 January 20213198
Detailed Explanation About Twenty Kinds of Capacitor08 November 20218345
Photocoupler Basis: Description, Applications and Working Principle29 September 202110011
Top 10 IC Design Companies in China13 January 20228867
VFD Driving Guide: What to Do When Your MCU Runs Out of Pins?22 July 2025882
Chip Packaging Lead Time Has Grown to 50 Weeks07 April 20225518
Apple M1 Ultra -- The Technology Behind the Chip Interconnection12 March 20226337
ON Semiconductor
In Stock: 96
United States
China
Canada
Japan
Russia
Germany
United Kingdom
Singapore
Italy
Hong Kong(China)
Taiwan(China)
France
Korea
Mexico
Netherlands
Malaysia
Austria
Spain
Switzerland
Poland
Thailand
Vietnam
India
United Arab Emirates
Afghanistan
Åland Islands
Albania
Algeria
American Samoa
Andorra
Angola
Anguilla
Antigua & Barbuda
Argentina
Armenia
Aruba
Australia
Azerbaijan
Bahamas
Bahrain
Bangladesh
Barbados
Belarus
Belgium
Belize
Benin
Bermuda
Bhutan
Bolivia
Bonaire, Sint Eustatius and Saba
Bosnia & Herzegovina
Botswana
Brazil
British Indian Ocean Territory
British Virgin Islands
Brunei
Bulgaria
Burkina Faso
Burundi
Cabo Verde
Cambodia
Cameroon
Cayman Islands
Central African Republic
Chad
Chile
Christmas Island
Cocos (Keeling) Islands
Colombia
Comoros
Congo
Congo (DRC)
Cook Islands
Costa Rica
Côte d’Ivoire
Croatia
Cuba
Curaçao
Cyprus
Czechia
Denmark
Djibouti
Dominica
Dominican Republic
Ecuador
Egypt
El Salvador
Equatorial Guinea
Eritrea
Estonia
Eswatini
Ethiopia
Falkland Islands
Faroe Islands
Fiji
Finland
French Guiana
French Polynesia
Gabon
Gambia
Georgia
Ghana
Gibraltar
Greece
Greenland
Grenada
Guadeloupe
Guam
Guatemala
Guernsey
Guinea
Guinea-Bissau
Guyana
Haiti
Honduras
Hungary
Iceland
Indonesia
Iran
Iraq
Ireland
Isle of Man
Israel
Jamaica
Jersey
Jordan
Kazakhstan
Kenya
Kiribati
Kosovo
Kuwait
Kyrgyzstan
Laos
Latvia
Lebanon
Lesotho
Liberia
Libya
Liechtenstein
Lithuania
Luxembourg
Macao(China)
Madagascar
Malawi
Maldives
Mali
Malta
Marshall Islands
Martinique
Mauritania
Mauritius
Mayotte
Micronesia
Moldova
Monaco
Mongolia
Montenegro
Montserrat
Morocco
Mozambique
Myanmar
Namibia
Nauru
Nepal
New Caledonia
New Zealand
Nicaragua
Niger
Nigeria
Niue
Norfolk Island
North Korea
North Macedonia
Northern Mariana Islands
Norway
Oman
Pakistan
Palau
Palestinian Authority
Panama
Papua New Guinea
Paraguay
Peru
Philippines
Pitcairn Islands
Portugal
Puerto Rico
Qatar
Réunion
Romania
Rwanda
Samoa
San Marino
São Tomé & Príncipe
Saudi Arabia
Senegal
Serbia
Seychelles
Sierra Leone
Sint Maarten
Slovakia
Slovenia
Solomon Islands
Somalia
South Africa
South Sudan
Sri Lanka
St Helena, Ascension, Tristan da Cunha
St. Barthélemy
St. Kitts & Nevis
St. Lucia
St. Martin
St. Pierre & Miquelon
St. Vincent & Grenadines
Sudan
Suriname
Svalbard & Jan Mayen
Sweden
Syria
Tajikistan
Tanzania
Timor-Leste
Togo
Tokelau
Tonga
Trinidad & Tobago
Tunisia
Turkey
Turkmenistan
Turks & Caicos Islands
Tuvalu
U.S. Outlying Islands
U.S. Virgin Islands
Uganda
Ukraine
Uruguay
Uzbekistan
Vanuatu
Vatican City
Venezuela
Wallis & Futuna
Yemen
Zambia
Zimbabwe


Product
Brand
Articles
Tools


