M10385 FM Module:Datasheet, Application, Schematic
FM MODULE
Antenova’s M10385 is an internal FM antenna module, and this article will unlock more details about M10385.
M10385

M10385
M10385 Description
Antenova's M10385 is an internal FM antenna module designed to address the growing market for FM Radio functionality in mobile devices such as mobile phones, PNDs, PMPs, Digital Photo Frames and Media Tablets.
Specifications
- TypeParameter
- Mount
In electronic components, the term "Mount" typically refers to the method or process of physically attaching or fixing a component onto a circuit board or other electronic device. This can involve soldering, adhesive bonding, or other techniques to secure the component in place. The mounting process is crucial for ensuring proper electrical connections and mechanical stability within the electronic system. Different components may have specific mounting requirements based on their size, shape, and function, and manufacturers provide guidelines for proper mounting procedures to ensure optimal performance and reliability of the electronic device.
PCB, Surface Mount - Package / Case
refers to the protective housing that encases an electronic component, providing mechanical support, electrical connections, and thermal management.
Module - Packaging
Semiconductor package is a carrier / shell used to contain and cover one or more semiconductor components or integrated circuits. The material of the shell can be metal, plastic, glass or ceramic.
Bulk - Published2010
- Termination
Termination in electronic components refers to the practice of matching the impedance of a circuit to prevent signal reflections and ensure maximum power transfer. It involves the use of resistors or other components at the end of transmission lines or connections. Proper termination is crucial in high-frequency applications to maintain signal integrity and reduce noise.
Solder - Frequency
In electronic components, the parameter "Frequency" refers to the rate at which a signal oscillates or cycles within a given period of time. It is typically measured in Hertz (Hz) and represents how many times a signal completes a full cycle in one second. Frequency is a crucial aspect in electronic components as it determines the behavior and performance of various devices such as oscillators, filters, and communication systems. Understanding the frequency characteristics of components is essential for designing and analyzing electronic circuits to ensure proper functionality and compatibility with other components in a system.
108MHz - Gain
In electronic components, "Gain" refers to the ratio of the output signal amplitude to the input signal amplitude. It is a measure of the amplification provided by the component, such as a transistor or operational amplifier. Gain is typically expressed in decibels (dB) or as a numerical value, indicating how much the signal is amplified by the component.A higher gain value indicates a greater amplification of the input signal, while a lower gain value indicates less amplification. Gain is an important parameter in designing and analyzing electronic circuits, as it determines the overall performance and functionality of the system. Different components have different gain characteristics, and understanding the gain of a component is crucial for achieving the desired signal processing or amplification in electronic systems.
13.5 dB - Number of Bands1
- Height1.4986mm
- RoHS Status
RoHS means “Restriction of Certain Hazardous Substances” in the “Hazardous Substances Directive” in electrical and electronic equipment.
RoHS Compliant
M10385 Features
Low-cost single package Internal SMD FM
Antenna Module
Low 1.5mm height for thin devices
High performance
Easily interfaced to any FM receiver
Transmit + Receive through a single line
Built-in ESD protection ±20kV (contact)
Easy to integrate
Intended for SMD mounting
M10385 Block Diagram

Block Diagram
M10385 Application
Mobile phones / Smartphones
Portable Media Players (PMPs)
Portable Navigation Devices (PNDs)
Notebooks / Netbooks / Media Tablets
Digital Photo/Media Frames
FM transmitters for Music Players
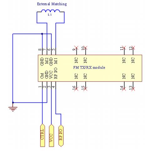
M10385 Application Schematic

Application Schematic
M10385 Manufacturer
Antenova is a prominent inventor and provider of high-performance antenna systems for mobile phones, laptop computers, and other portable devices. Antenova's patented High Dielectric Antenna (HDA®) and balanced antenna technology enable integrated antenna solutions and radio antenna modules for mobile handsets, portable devices, laptop applications, and peripheral devices that are smaller, more efficient, operate across multiple bands and offer more robust performance.
M10385 Package

Package
Datasheet PDF
- Datasheets :
What is the M10385?
Antenova’s M10385 is an internal FM antenna module designed to address the growing market for FM Radio functionality in mobile devices such as mobile phones, PNDs, PMPs, Digital Photo Frames and Media Tablets.
How to use M10385?
A minimum clearance of 2mm between the antenna and the host PCB ground plane is recommended for the best FM signal reception.
What is transmitting/receiving FM frequency of M10385?
The M10385 is capable of transmitting/receiving FM frequencies from 87.5 - 108 MHz and is intended to be planar mounted at the edge of the host PCB for minimum PCB space requirement.
A Deep Dive into LTC6909CMS#TRPBF Programmable Timer and Oscillator06 March 2024355
6N138 Optocouplers: Features, Pinout, and Datasheet15 December 20215985
TDA2004 Stereo Amplifier: Circuit, Datasheet, Working10 November 202113005
CD4081 Quad 2 Input AND Gate IC: Pinout, Datasheet and Circuit28 October 202110666
TMC2209 Motor Driver IC: Datasheet, Pinout and Schematic03 September 202113175
HC-06 vs. HC-05 Bluetooth Module: What is the difference between HC-06 and HC-05?24 November 202159700
ESP12E VS ESP12F: Which one is better?28 February 20226631
RG6 VS RG59: Who is the winner?28 March 202224648
Texas Semiconductor Summit: A Step Towards Overcoming Chip Shortage14 October 20232473
What is Inertial Measurement Unit (IMU)?15 October 20257537
The Future of Automated and Additive Manufacturing for Power Electronics24 May 20233080
Introduction to PCB Layout Principles13 November 20206412
An Overview of Top Semiconductor Companies17 October 202522360
Oregon's Semiconductor Boost: Governor Announces $240 Million Investment06 October 20232931
Humidity Sensor: Classification, Package and Application13 November 20254290
What is a Radar Sensor?04 September 202011052
Antenova
In Stock
United States
China
Canada
Japan
Russia
Germany
United Kingdom
Singapore
Italy
Hong Kong(China)
Taiwan(China)
France
Korea
Mexico
Netherlands
Malaysia
Austria
Spain
Switzerland
Poland
Thailand
Vietnam
India
United Arab Emirates
Afghanistan
Åland Islands
Albania
Algeria
American Samoa
Andorra
Angola
Anguilla
Antigua & Barbuda
Argentina
Armenia
Aruba
Australia
Azerbaijan
Bahamas
Bahrain
Bangladesh
Barbados
Belarus
Belgium
Belize
Benin
Bermuda
Bhutan
Bolivia
Bonaire, Sint Eustatius and Saba
Bosnia & Herzegovina
Botswana
Brazil
British Indian Ocean Territory
British Virgin Islands
Brunei
Bulgaria
Burkina Faso
Burundi
Cabo Verde
Cambodia
Cameroon
Cayman Islands
Central African Republic
Chad
Chile
Christmas Island
Cocos (Keeling) Islands
Colombia
Comoros
Congo
Congo (DRC)
Cook Islands
Costa Rica
Côte d’Ivoire
Croatia
Cuba
Curaçao
Cyprus
Czechia
Denmark
Djibouti
Dominica
Dominican Republic
Ecuador
Egypt
El Salvador
Equatorial Guinea
Eritrea
Estonia
Eswatini
Ethiopia
Falkland Islands
Faroe Islands
Fiji
Finland
French Guiana
French Polynesia
Gabon
Gambia
Georgia
Ghana
Gibraltar
Greece
Greenland
Grenada
Guadeloupe
Guam
Guatemala
Guernsey
Guinea
Guinea-Bissau
Guyana
Haiti
Honduras
Hungary
Iceland
Indonesia
Iran
Iraq
Ireland
Isle of Man
Israel
Jamaica
Jersey
Jordan
Kazakhstan
Kenya
Kiribati
Kosovo
Kuwait
Kyrgyzstan
Laos
Latvia
Lebanon
Lesotho
Liberia
Libya
Liechtenstein
Lithuania
Luxembourg
Macao(China)
Madagascar
Malawi
Maldives
Mali
Malta
Marshall Islands
Martinique
Mauritania
Mauritius
Mayotte
Micronesia
Moldova
Monaco
Mongolia
Montenegro
Montserrat
Morocco
Mozambique
Myanmar
Namibia
Nauru
Nepal
New Caledonia
New Zealand
Nicaragua
Niger
Nigeria
Niue
Norfolk Island
North Korea
North Macedonia
Northern Mariana Islands
Norway
Oman
Pakistan
Palau
Palestinian Authority
Panama
Papua New Guinea
Paraguay
Peru
Philippines
Pitcairn Islands
Portugal
Puerto Rico
Qatar
Réunion
Romania
Rwanda
Samoa
San Marino
São Tomé & Príncipe
Saudi Arabia
Senegal
Serbia
Seychelles
Sierra Leone
Sint Maarten
Slovakia
Slovenia
Solomon Islands
Somalia
South Africa
South Sudan
Sri Lanka
St Helena, Ascension, Tristan da Cunha
St. Barthélemy
St. Kitts & Nevis
St. Lucia
St. Martin
St. Pierre & Miquelon
St. Vincent & Grenadines
Sudan
Suriname
Svalbard & Jan Mayen
Sweden
Syria
Tajikistan
Tanzania
Timor-Leste
Togo
Tokelau
Tonga
Trinidad & Tobago
Tunisia
Turkey
Turkmenistan
Turks & Caicos Islands
Tuvalu
U.S. Outlying Islands
U.S. Virgin Islands
Uganda
Ukraine
Uruguay
Uzbekistan
Vanuatu
Vatican City
Venezuela
Wallis & Futuna
Yemen
Zambia
Zimbabwe


Product
Brand
Articles
Tools

















