MAX3600A Laser Driver: Datasheet, Pinout, Circuit
PMIC MAX3600 40 Pin 40-WFQFN Exposed Pad
This article will unlock more details about the MAX3600A, a laser driver for projects.
MAX3600A Pinout


MAX3600A CAD Model
Symbol

Footprint

MAX3600A Description
The MAX3600A laser driver for projectors supports video imaging with red, blue, and green lasers. Each output includes a 10-bit video digital-to-analogue converter (DAC) with programmable gain and offset. The MAX3600A guarantees higher full-scale output currents than the MAX3600 and is recommended for new designs.
Specifications
- TypeParameter
- Mount
In electronic components, the term "Mount" typically refers to the method or process of physically attaching or fixing a component onto a circuit board or other electronic device. This can involve soldering, adhesive bonding, or other techniques to secure the component in place. The mounting process is crucial for ensuring proper electrical connections and mechanical stability within the electronic system. Different components may have specific mounting requirements based on their size, shape, and function, and manufacturers provide guidelines for proper mounting procedures to ensure optimal performance and reliability of the electronic device.
Surface Mount - Mounting Type
The "Mounting Type" in electronic components refers to the method used to attach or connect a component to a circuit board or other substrate, such as through-hole, surface-mount, or panel mount.
Surface Mount - Package / Case
refers to the protective housing that encases an electronic component, providing mechanical support, electrical connections, and thermal management.
40-WFQFN Exposed Pad - Number of Pins40
- Operating Temperature
The operating temperature is the range of ambient temperature within which a power supply, or any other electrical equipment, operate in. This ranges from a minimum operating temperature, to a peak or maximum operating temperature, outside which, the power supply may fail.
0°C~70°C - Packaging
Semiconductor package is a carrier / shell used to contain and cover one or more semiconductor components or integrated circuits. The material of the shell can be metal, plastic, glass or ceramic.
Tape & Reel (TR) - Published2012
- JESD-609 Code
The "JESD-609 Code" in electronic components refers to a standardized marking code that indicates the lead-free solder composition and finish of electronic components for compliance with environmental regulations.
e3 - Pbfree Code
The "Pbfree Code" parameter in electronic components refers to the code or marking used to indicate that the component is lead-free. Lead (Pb) is a toxic substance that has been widely used in electronic components for many years, but due to environmental concerns, there has been a shift towards lead-free alternatives. The Pbfree Code helps manufacturers and users easily identify components that do not contain lead, ensuring compliance with regulations and promoting environmentally friendly practices. It is important to pay attention to the Pbfree Code when selecting electronic components to ensure they meet the necessary requirements for lead-free applications.
yes - Part Status
Parts can have many statuses as they progress through the configuration, analysis, review, and approval stages.
Obsolete - Moisture Sensitivity Level (MSL)
Moisture Sensitivity Level (MSL) is a standardized rating that indicates the susceptibility of electronic components, particularly semiconductors, to moisture-induced damage during storage and the soldering process, defining the allowable exposure time to ambient conditions before they require special handling or baking to prevent failures
1 (Unlimited) - TypeLaser Diode Driver
- Terminal Finish
Terminal Finish refers to the surface treatment applied to the terminals or leads of electronic components to enhance their performance and longevity. It can improve solderability, corrosion resistance, and overall reliability of the connection in electronic assemblies. Common finishes include nickel, gold, and tin, each possessing distinct properties suitable for various applications. The choice of terminal finish can significantly impact the durability and effectiveness of electronic devices.
Matte Tin (Sn) - Voltage - Supply
Voltage - Supply refers to the range of voltage levels that an electronic component or circuit is designed to operate with. It indicates the minimum and maximum supply voltage that can be applied for the device to function properly. Providing supply voltages outside this range can lead to malfunction, damage, or reduced performance. This parameter is critical for ensuring compatibility between different components in a circuit.
3.3V - Base Part Number
The "Base Part Number" (BPN) in electronic components serves a similar purpose to the "Base Product Number." It refers to the primary identifier for a component that captures the essential characteristics shared by a group of similar components. The BPN provides a fundamental way to reference a family or series of components without specifying all the variations and specific details.
MAX3600 - Number of Channels4
- Radiation Hardening
Radiation hardening is the process of making electronic components and circuits resistant to damage or malfunction caused by high levels of ionizing radiation, especially for environments in outer space (especially beyond the low Earth orbit), around nuclear reactors and particle accelerators, or during nuclear accidents or nuclear warfare.
No - RoHS Status
RoHS means “Restriction of Certain Hazardous Substances” in the “Hazardous Substances Directive” in electrical and electronic equipment.
ROHS3 Compliant
MAX3600A Features
Integrates Four Current-Output Laser Drivers
Compatible with Red, Blue, and Green Lasers
10-Bit Video DACs, fCLK = 1MHz to 160MHz
8-Bit Gain and Offset DACs
2ns Output Switching Time
Serial Port Control
Laser Enable
Random-Noise Generator and Periodic Off
5mm x 5mm, 40-Pin TQFN Package (0.4mm Pitch)
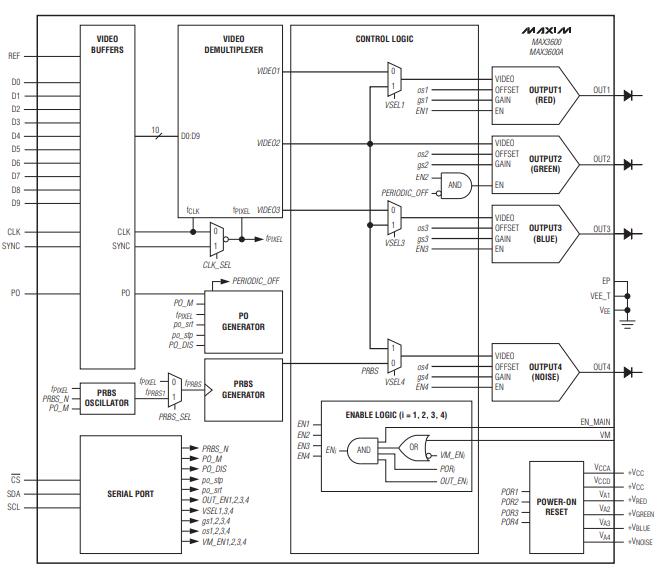
MAX3600A Functional Block Diagram
The laser driver for projectors supports video imaging with red, blue, and green lasers. Each output includes a 10-bit video DAC with programmable gain and offset. OUTPUT1, OUTPUT2, and OUTPUT3 support operation with red, green, and blue lasers. OUTPUT4 and the PRBS generator provide noise as required for certain synthetic green lasers.
The functional Block Diagram is shown below.

MAX3600A Application
RGB Pico Laser Projector
Up to WXGA and 1080p Resolution Projectors
Monochrome Blue, Green, or Red Pico Laser Projector
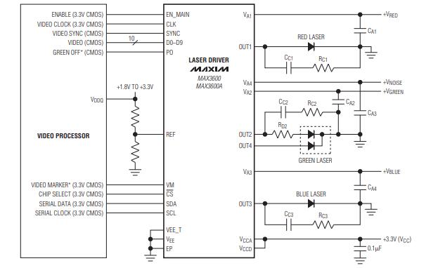
MAX3600A Typical Operating Circuit

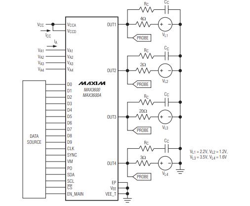
MAX3600A Test Circuit

MAX3600A Manufacturer
At Maxim Integrated, we’re solving engineering problems and empowering design innovation, enabling our customers to create products that shape our world. Our innovative and high-performance analog and mixed-signal products and technologies make systems smaller and smarter, with enhanced security and increased energy efficiency.
Datasheet PDF
- Datasheets :
- Application Notes :
- PCN Obsolescence/ EOL :
- ConflictMineralStatement :
Popularity by Region
What is the MAX3600A?
The MAX3600A laser driver for projectors supports video imaging with red, blue, and green lasers. Each output includes a 10-bit video digital-to-analogue converter (DAC) with programmable gain and offset. The MAX3600A guarantees higher full-scale output currents than the MAX3600 and is recommended for new designs.
How many pins does the MAX3600A have?
It has 40 pins.
What package is the MAX3600A available in?
The MAX3600A is available in a 5mm x 5mm, 40-Pin TQFN Package (0.4mm Pitch).
SG3524N IC REG CTRLR MULT TOPOLOGY 16DIP: Datasheet, Circuit, Pinout and Equivalents16 February 20229911
MGA-81563 Amplifier: Pinout, Equivalent and Datasheet07 April 20222126
SR626SW Battery, 1.55V Silver oxide battery, and SR626SW Battery Equivalent30 December 202120201
DL2025 And CR2025: Are they Equivalents In Most Cases?23 February 202227257
Top Tips for Getting Started with EP2C5T144C8N FPGA Boards23 July 2025177
A Practical Guide to STM32F429IIT6 in Embedded Systems24 July 2025152
EV2400 Evaluation and Demonstration Boards USB 2.0[FAQ]: Datasheet, EV2300 VS EV2400, and Features28 March 20226246
P82B96 Bipolar IC: Pinout, 3D Model and Datasheet02 November 20212663
Four Proximity Sensors PK, Who can Win?08 April 20222180
How Fast is Wi-Fi 6?07 June 20216694
What is a Great Choice for Digital Isolators to Build Isolation Barriers?31 March 20224746
Introduction to Step-down Transformers14 October 20208697
Silicon Carbide Semiconductor Devices at Ultra-high Voltages and their Applications04 January 20231898
What is a Decoupling Capacitor?23 October 202512123
Tough Times for Japanese Component Manufacturers10 August 20222838
A Hybrid SiC and GaN-Based DC-DC Converter for EVs20 September 20242408
Maxim Integrated
In Stock
United States
China
Canada
Japan
Russia
Germany
United Kingdom
Singapore
Italy
Hong Kong(China)
Taiwan(China)
France
Korea
Mexico
Netherlands
Malaysia
Austria
Spain
Switzerland
Poland
Thailand
Vietnam
India
United Arab Emirates
Afghanistan
Åland Islands
Albania
Algeria
American Samoa
Andorra
Angola
Anguilla
Antigua & Barbuda
Argentina
Armenia
Aruba
Australia
Azerbaijan
Bahamas
Bahrain
Bangladesh
Barbados
Belarus
Belgium
Belize
Benin
Bermuda
Bhutan
Bolivia
Bonaire, Sint Eustatius and Saba
Bosnia & Herzegovina
Botswana
Brazil
British Indian Ocean Territory
British Virgin Islands
Brunei
Bulgaria
Burkina Faso
Burundi
Cabo Verde
Cambodia
Cameroon
Cayman Islands
Central African Republic
Chad
Chile
Christmas Island
Cocos (Keeling) Islands
Colombia
Comoros
Congo
Congo (DRC)
Cook Islands
Costa Rica
Côte d’Ivoire
Croatia
Cuba
Curaçao
Cyprus
Czechia
Denmark
Djibouti
Dominica
Dominican Republic
Ecuador
Egypt
El Salvador
Equatorial Guinea
Eritrea
Estonia
Eswatini
Ethiopia
Falkland Islands
Faroe Islands
Fiji
Finland
French Guiana
French Polynesia
Gabon
Gambia
Georgia
Ghana
Gibraltar
Greece
Greenland
Grenada
Guadeloupe
Guam
Guatemala
Guernsey
Guinea
Guinea-Bissau
Guyana
Haiti
Honduras
Hungary
Iceland
Indonesia
Iran
Iraq
Ireland
Isle of Man
Israel
Jamaica
Jersey
Jordan
Kazakhstan
Kenya
Kiribati
Kosovo
Kuwait
Kyrgyzstan
Laos
Latvia
Lebanon
Lesotho
Liberia
Libya
Liechtenstein
Lithuania
Luxembourg
Macao(China)
Madagascar
Malawi
Maldives
Mali
Malta
Marshall Islands
Martinique
Mauritania
Mauritius
Mayotte
Micronesia
Moldova
Monaco
Mongolia
Montenegro
Montserrat
Morocco
Mozambique
Myanmar
Namibia
Nauru
Nepal
New Caledonia
New Zealand
Nicaragua
Niger
Nigeria
Niue
Norfolk Island
North Korea
North Macedonia
Northern Mariana Islands
Norway
Oman
Pakistan
Palau
Palestinian Authority
Panama
Papua New Guinea
Paraguay
Peru
Philippines
Pitcairn Islands
Portugal
Puerto Rico
Qatar
Réunion
Romania
Rwanda
Samoa
San Marino
São Tomé & Príncipe
Saudi Arabia
Senegal
Serbia
Seychelles
Sierra Leone
Sint Maarten
Slovakia
Slovenia
Solomon Islands
Somalia
South Africa
South Sudan
Sri Lanka
St Helena, Ascension, Tristan da Cunha
St. Barthélemy
St. Kitts & Nevis
St. Lucia
St. Martin
St. Pierre & Miquelon
St. Vincent & Grenadines
Sudan
Suriname
Svalbard & Jan Mayen
Sweden
Syria
Tajikistan
Tanzania
Timor-Leste
Togo
Tokelau
Tonga
Trinidad & Tobago
Tunisia
Turkey
Turkmenistan
Turks & Caicos Islands
Tuvalu
U.S. Outlying Islands
U.S. Virgin Islands
Uganda
Ukraine
Uruguay
Uzbekistan
Vanuatu
Vatican City
Venezuela
Wallis & Futuna
Yemen
Zambia
Zimbabwe


Product
Brand
Articles
Tools













