ADA4622-4 Precision Op-Amp: Features, Pinout and Datasheet
2pA 100 dB Instrumentational OP Amps 0.0015μA 4.5V~30V ±5V~15V ADA4622 14 Pins 14-SOIC (0.154, 3.90mm Width)









2pA 100 dB Instrumentational OP Amps 0.0015μA 4.5V~30V ±5V~15V ADA4622 14 Pins 14-SOIC (0.154, 3.90mm Width)
The ADA4622-4 is the next generation of the AD824 single-supply, rail-to-rail output (RRO), precision junction field effect transistors (JFET) input op amp. Furthermore, Huge range of Semiconductors, Capacitors, Resistors and IcS in stock. Welcome RFQ.

What does precision mean for an op amp?
ADA4622-4 Pinout

Pinout
| Pin No. | Mnemonic | Description |
| 1 | OUT A | Output, Channel A. |
| 2 | −IN A | Inverting Input, Channel A. |
| 3 | +IN A | Noninverting Input, Channel A. |
| 4 | V+ | Positive Supply Voltage. |
| 5 | +IN B | Noninverting Input, Channel B. |
| 6 | −IN B | Inverting Input, Channel B. |
| 7 | OUT B | Output, Channel B. |
| 8 | OUT C | Output, Channel C. |
| 9 | −IN C | Inverting Input, Channel C. |
| 10 | +IN C | Noninverting Input, Channel C. |
| 11 | V− | Negative Supply Voltage. |
| 12 | +IN D | Noninverting Input, Channel D. |
| 13 | −IN D | Inverting Input, Channel D. |
| 14 | OUT D | Output, Channel D. |
Pin Function Descriptions
ADA4622-4 CAD Model

PCB Symbol

PCB Footprint

3D Model
ADA4622-4 Overview
The ADA4622-4 is the next generation of the AD824 single-supply, rail-to-rail output (RRO), precision junction field effect transistors (JFET) input op amp. The ADA4622-4 includes many improvements that make it desirable as upgrades without compromising the flexibility and ease of use that makes the AD824 useful for a wide variety of applications. The ADA4622-4 is specified for operation over the extended industrial temperature range of −40°C to +125°C, and operate from 5 V to 30 V, with specifications at +5 V, ±5 V, and ±15 V. The ADA4622-4 is available in a 14-lead SOIC_N and a 16-lead, 4 × 4 mm LFCSP.
This article provides you with a basic overview of the ADA4622-4 Precision Op-Amp, including its pin descriptions, features and specifications, etc., to help you quickly understand what ADA4622-4 is.
ADA4622-4 Features
● Next generation of the AD824
● Wide gain bandwidth product: 8 MHz typical
● High slew rate
◆ 23 V/µs typical (low to high)
◆ −18 V/µs typical (high to low)
● Low input bias current: ±10 pA maximum at TA = 25°C
● Low offset voltage
◆ A grade: ±0.8 mV maximum at TA = 25°C
◆ B grade: ±0.35 mV maximum at TA = 25°C
● Low offset voltage drift
◆ A grade: ±2 µV/°C typical, ±15 µV/°C maximum
◆ B grade: ±2 µV/°C typical, ±5 µV/°C maximum
● Input voltage range includes Pin V−
● Rail-to-rail output
● Electromagnetic interference rejection ratio (EMIRR)
◆ 90 dB typical at f = 1000 MHz and f = 2400 MHz
● Industry-standard package and pinouts
ADA4622-4 Advantage
The input voltage range includes the negative supply and the output swings rail-to-rail. Input EMI filters increase the signal robustness in the face of closely located switching noise sources. The speed, in terms of bandwidth and slew rate, increases along with a strong output drive to improve settling time performance and enables the devicesto drive the inputs of modern singleended, successive approximation register (SAR) analog-todigital converters (ADCs). Voltage noise is reduced; although the supply current remains the same as the AD824, broadband noise is reduced by 25%, and 1/f is reduced by half. DC precision in the ADA4622-4 improved from the AD824 with half the offset and a maximum thermal drift specification added to the ADA4622-4. The common-mode rejection ratio (CMRR) is improved from the AD824 to make the ADA4622-4 more suitable when used in noninverting gain and difference amplifier configurations.
Specifications
- TypeParameter
- Lifecycle Status
Lifecycle Status refers to the current stage of an electronic component in its product life cycle, indicating whether it is active, obsolete, or transitioning between these states. An active status means the component is in production and available for purchase. An obsolete status indicates that the component is no longer being manufactured or supported, and manufacturers typically provide a limited time frame for support. Understanding the lifecycle status is crucial for design engineers to ensure continuity and reliability in their projects.
PRODUCTION (Last Updated: 1 month ago) - Factory Lead Time8 Weeks
- Mounting Type
The "Mounting Type" in electronic components refers to the method used to attach or connect a component to a circuit board or other substrate, such as through-hole, surface-mount, or panel mount.
Surface Mount - Package / Case
refers to the protective housing that encases an electronic component, providing mechanical support, electrical connections, and thermal management.
14-SOIC (0.154, 3.90mm Width) - Surface Mount
having leads that are designed to be soldered on the side of a circuit board that the body of the component is mounted on.
YES - Number of Pins14
- Operating Temperature
The operating temperature is the range of ambient temperature within which a power supply, or any other electrical equipment, operate in. This ranges from a minimum operating temperature, to a peak or maximum operating temperature, outside which, the power supply may fail.
-40°C~125°C - Packaging
Semiconductor package is a carrier / shell used to contain and cover one or more semiconductor components or integrated circuits. The material of the shell can be metal, plastic, glass or ceramic.
Tube - Pbfree Code
The "Pbfree Code" parameter in electronic components refers to the code or marking used to indicate that the component is lead-free. Lead (Pb) is a toxic substance that has been widely used in electronic components for many years, but due to environmental concerns, there has been a shift towards lead-free alternatives. The Pbfree Code helps manufacturers and users easily identify components that do not contain lead, ensuring compliance with regulations and promoting environmentally friendly practices. It is important to pay attention to the Pbfree Code when selecting electronic components to ensure they meet the necessary requirements for lead-free applications.
no - Part Status
Parts can have many statuses as they progress through the configuration, analysis, review, and approval stages.
Active - Moisture Sensitivity Level (MSL)
Moisture Sensitivity Level (MSL) is a standardized rating that indicates the susceptibility of electronic components, particularly semiconductors, to moisture-induced damage during storage and the soldering process, defining the allowable exposure time to ambient conditions before they require special handling or baking to prevent failures
1 (Unlimited) - Number of Terminations14
- Terminal Position
In electronic components, the term "Terminal Position" refers to the physical location of the connection points on the component where external electrical connections can be made. These connection points, known as terminals, are typically used to attach wires, leads, or other components to the main body of the electronic component. The terminal position is important for ensuring proper connectivity and functionality of the component within a circuit. It is often specified in technical datasheets or component specifications to help designers and engineers understand how to properly integrate the component into their circuit designs.
DUAL - Terminal Form
Occurring at or forming the end of a series, succession, or the like; closing; concluding.
GULL WING - Peak Reflow Temperature (Cel)
Peak Reflow Temperature (Cel) is a parameter that specifies the maximum temperature at which an electronic component can be exposed during the reflow soldering process. Reflow soldering is a common method used to attach electronic components to a circuit board. The Peak Reflow Temperature is crucial because it ensures that the component is not damaged or degraded during the soldering process. Exceeding the specified Peak Reflow Temperature can lead to issues such as component failure, reduced performance, or even permanent damage to the component. It is important for manufacturers and assemblers to adhere to the recommended Peak Reflow Temperature to ensure the reliability and functionality of the electronic components.
260 - Number of Functions4
- Supply Voltage
Supply voltage refers to the electrical potential difference provided to an electronic component or circuit. It is crucial for the proper operation of devices, as it powers their functions and determines performance characteristics. The supply voltage must be within specified limits to ensure reliability and prevent damage to components. Different electronic devices have specific supply voltage requirements, which can vary widely depending on their design and intended application.
15V - Terminal Pitch
The center distance from one pole to the next.
1.27mm - Time@Peak Reflow Temperature-Max (s)
Time@Peak Reflow Temperature-Max (s) refers to the maximum duration that an electronic component can be exposed to the peak reflow temperature during the soldering process, which is crucial for ensuring reliable solder joint formation without damaging the component.
30 - Base Part Number
The "Base Part Number" (BPN) in electronic components serves a similar purpose to the "Base Product Number." It refers to the primary identifier for a component that captures the essential characteristics shared by a group of similar components. The BPN provides a fundamental way to reference a family or series of components without specifying all the variations and specific details.
ADA4622 - Pin Count
a count of all of the component leads (or pins)
14 - Output Type
The "Output Type" parameter in electronic components refers to the type of signal or data that is produced by the component as an output. This parameter specifies the nature of the output signal, such as analog or digital, and can also include details about the voltage levels, current levels, frequency, and other characteristics of the output signal. Understanding the output type of a component is crucial for ensuring compatibility with other components in a circuit or system, as well as for determining how the output signal can be utilized or processed further. In summary, the output type parameter provides essential information about the nature of the signal that is generated by the electronic component as its output.
Rail-to-Rail - Number of Circuits4
- Current - Supply
Current - Supply is a parameter in electronic components that refers to the maximum amount of electrical current that the component can provide to the circuit it is connected to. It is typically measured in units of amperes (A) and is crucial for determining the power handling capability of the component. Understanding the current supply rating is important for ensuring that the component can safely deliver the required current without overheating or failing. It is essential to consider this parameter when designing circuits to prevent damage to the component and ensure proper functionality of the overall system.
715μA - Slew Rate
the maximum rate of output voltage change per unit time.
23V/μs - Amplifier Type
Amplifier Type refers to the classification or categorization of amplifiers based on their design, functionality, and characteristics. Amplifiers are electronic devices that increase the amplitude of a signal, such as voltage or current. The type of amplifier determines its specific application, performance capabilities, and operating characteristics. Common types of amplifiers include operational amplifiers (op-amps), power amplifiers, audio amplifiers, and radio frequency (RF) amplifiers. Understanding the amplifier type is crucial for selecting the right component for a particular circuit or system design.
J-FET - Common Mode Rejection Ratio
Common Mode Rejection Ratio (CMRR) is a measure of the ability of a differential amplifier to reject input signals that are common to both input terminals. It is defined as the ratio of the differential gain to the common mode gain. A high CMRR indicates that the amplifier can effectively eliminate noise and interference that affects both inputs simultaneously, enhancing the fidelity of the amplified signal. CMRR is typically expressed in decibels (dB), with higher values representing better performance in rejecting common mode signals.
100 dB - Current - Input Bias
The parameter "Current - Input Bias" in electronic components refers to the amount of current required at the input terminal of a device to maintain proper operation. It is a crucial specification as it determines the minimum input current needed for the component to function correctly. Input bias current can affect the performance and accuracy of the device, especially in precision applications where small signal levels are involved. It is typically specified in datasheets for operational amplifiers, transistors, and other semiconductor devices to provide users with important information for circuit design and analysis.
2pA - Voltage - Supply, Single/Dual (±)
The parameter "Voltage - Supply, Single/Dual (±)" in electronic components refers to the power supply voltage required for the proper operation of the component. This parameter indicates whether the component requires a single power supply voltage (e.g., 5V) or a dual power supply voltage (e.g., ±15V). For components that require a single power supply voltage, only one voltage level is needed for operation. On the other hand, components that require a dual power supply voltage need both positive and negative voltage levels to function correctly.Understanding the voltage supply requirements of electronic components is crucial for designing and integrating them into circuits to ensure proper functionality and prevent damage due to incorrect voltage levels.
4.5V~30V ±5V~15V - Gain Bandwidth Product
The gain–bandwidth product (designated as GBWP, GBW, GBP, or GB) for an amplifier is the product of the amplifier's bandwidth and the gain at which the bandwidth is measured.
8MHz - Neg Supply Voltage-Nom (Vsup)
The parameter "Neg Supply Voltage-Nom (Vsup)" in electronic components refers to the nominal negative supply voltage that the component requires to operate within its specified performance characteristics. This parameter indicates the minimum voltage level that must be provided to the component's negative supply pin for proper functionality. It is important to ensure that the negative supply voltage provided to the component does not exceed the maximum specified value to prevent damage or malfunction. Understanding and adhering to the specified negative supply voltage requirements is crucial for the reliable operation of the electronic component in a circuit.
-15V - Unity Gain BW-Nom
Unity Gain Bandwidth, often abbreviated as Unity Gain BW or UGBW, refers to the frequency at which an amplifier can provide a gain of one (0 dB). It is a critical parameter in assessing the performance of operational amplifiers and other amplifying devices, indicating the range of frequencies over which the amplifier can operate without distortion. Unity Gain BW is particularly important in applications where signal fidelity is crucial, as it helps determine the maximum frequency of operation for a given gain level. As the gain is reduced, the bandwidth typically increases, ensuring that the amplifier can still operate effectively across various signal frequencies.
7000 kHz - Average Bias Current-Max (IIB)
The parameter "Average Bias Current-Max (IIB)" in electronic components refers to the maximum average bias current that the component can handle without exceeding its specified operating limits. Bias current is the current that flows through a component when it is in its quiescent state or when it is not actively processing a signal. Exceeding the maximum average bias current can lead to overheating, reduced performance, or even damage to the component. Therefore, it is important to ensure that the bias current does not exceed the specified maximum value to maintain the reliability and longevity of the electronic component.
0.0015μA - Supply Voltage Limit-Max
The parameter "Supply Voltage Limit-Max" in electronic components refers to the maximum voltage that the component can safely handle without getting damaged. This specification is crucial for ensuring the reliable operation and longevity of the component within a given electrical system. Exceeding the maximum supply voltage limit can lead to overheating, electrical breakdown, or permanent damage to the component. It is important to carefully adhere to this limit when designing and operating electronic circuits to prevent potential failures and ensure the overall system's performance and safety.
18V - Voltage - Input Offset
Voltage - Input Offset is a parameter that refers to the difference in voltage between the input terminals of an electronic component, such as an operational amplifier, when the input voltage is zero. It is an important characteristic that can affect the accuracy and performance of the component in various applications. A low input offset voltage is desirable as it indicates that the component will have minimal error in its output when the input signal is near zero. Manufacturers typically provide this specification in the component's datasheet to help users understand the component's behavior and make informed decisions when designing circuits.
400μV - -3db Bandwidth
The "-3dB bandwidth" of an electronic component refers to the frequency range over which the component's output signal power is reduced by 3 decibels (dB) compared to its maximum output power. This parameter is commonly used to describe the frequency response of components such as amplifiers, filters, and other signal processing devices. The -3dB point is significant because it represents the half-power point, where the output signal power is reduced to half of its maximum value. Understanding the -3dB bandwidth is important for designing and analyzing electronic circuits to ensure that signals are accurately processed within the desired frequency range.
15.5MHz - Neg Supply Voltage-Max (Vsup)
Neg Supply Voltage-Max (Vsup) refers to the maximum negative supply voltage that an electronic component can tolerate without being damaged. It indicates the lowest voltage level that can be applied to the negative supply pin of the device. Exceeding this parameter can lead to functional failure or permanent damage to the component. This specification is crucial for ensuring proper operation and preventing circuit malfunction in designs that utilize negative voltage supplies.
-18V - Length8.65mm
- Height Seated (Max)
Height Seated (Max) is a parameter in electronic components that refers to the maximum allowable height of the component when it is properly seated or installed on a circuit board or within an enclosure. This specification is crucial for ensuring proper fit and alignment within the overall system design. Exceeding the maximum seated height can lead to mechanical interference, electrical shorts, or other issues that may impact the performance and reliability of the electronic device. Manufacturers provide this information to help designers and engineers select components that will fit within the designated space and function correctly in the intended application.
1.75mm - RoHS Status
RoHS means “Restriction of Certain Hazardous Substances” in the “Hazardous Substances Directive” in electrical and electronic equipment.
ROHS3 Compliant
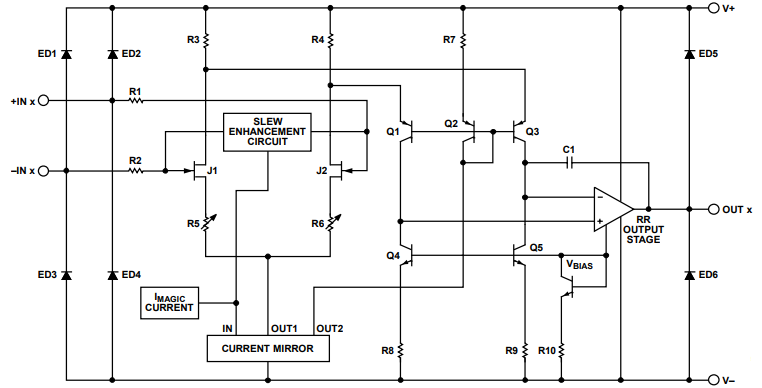
ADA4622-4 Functional Block Diagram

Simplified Circuit Diagram
ADA4622-4 Applications
● High output impedance sensor interfaces
● Photodiode sensor interfaces
● Transimpedance amplifiers
● ADC drivers
● Precision filters and signal conditioning
ADA4622-4 Package
![14-Lead Standard Small Outline Package [SOIC_N].png 14-Lead Standard Small Outline Package [SOIC_N].png](https://res.utmel.com/Images/UEditor/5baa5c87-be25-4aeb-a4fc-c4403cbade2c.png)
14-Lead Standard Small Outline Package [SOIC_N]
ADA4622-4 Manufacturer
Analog Devices (NASDAQ: ADI) is a world leader in the design, manufacture, and marketing of a broad portfolio of high performance analog, mixed-signal, and digital signal processing (DSP) integrated circuits (ICs) used in virtually all types of electronic equipment. Since our inception in 1965, we have focused on solving the engineering challenges associated with signal processing in electronic equipment. Used by over 100,000 customers worldwide, our signal processing products play a fundamental role in converting, conditioning, and processing real-world phenomena such as temperature, pressure, sound, light, speed, and motion into electrical signals to be used in a wide array of electronic devices.
Trend Analysis
Datasheet PDF
- Datasheets :
- ConflictMineralStatement :
What is the input level of ADA4622-4?
The ADA4622-4 input stage consists of N-channel JFETs that provide low offset, low noise, and high impedance.
How does ADA4622-4 relate to AD824?
The ADA4622-4 is the next generation of the AD824 single-supply, rail-to-rail output (RRO), precision junction field effect transistors (JFET) input op amp. The ADA4622-4 includes many improvements that make it desirable as upgrades without compromising the flexibility and ease of use that makes the AD824 useful for a wide variety of applications.
Does ADA4622-4 have an internal protection circuit? If the overvoltage lasts for more than a few seconds, will the amplifier be damaged?
The ADA4622-4 has internal protective circuitry that allows voltages as high as 0.3 V beyond the supplies applied at the input of either terminal without causing damage. Use a current-limiting resistor in series with the input of the ADA4622-4 if the input voltage exceeds 0.3 V beyond the supply rails of the amplifiers. If the overvoltage condition persists for more than a few seconds, damage to the amplifiers can result.
Can ADA4622-4 be used as a photodiode preamplifier? And if so, what are its advantages?
The ADA4622-4 is an excellent choice for photodiode preamplifier application. The low input bias current minimizes the dc error at the output of the preamplifier. In addition, the high gain bandwidth product and low input capacitance maximizes the signal bandwidth of the photodiode preamplifier.
SN75176BP: Bus Transceiver, Pinout, Circuit28 March 20222371
N25Q256A13ESF40G FLASH - NOR Memory IC 256Mb SPI 108 MHz: Datasheet, Features, And Pinout21 March 20221483
LMR400 VS LMR300: Which one to choose?|LMR® -400 VS LMR® -30012 June 20248877
ATTINY85 Microcontroller: Datasheet , Applications and Pinout23 September 20239930
STMPS2141STR Microcontroller: 40μA,500mA, Pinout and Features16 February 2022928
BY255 Silicon Rectifier Diode: Pinout, Datasheet and Equivalent29 September 20215173
INA219 Current Shunt and Power Monitor: Architecture & Design Guide17 January 2026614
2N2218 Bipolar NPN Transistor: 2N2218 40V 0.8A Transistor, Datasheet and Pinout27 December 20211658
What is a Transmitter?12 October 20215373
What is GDDR?25 November 202111919
Cryogenic Cooling Technology using SiC and GaN Devices07 July 20232322
Introduction to TVS Diodes07 August 202013104
Introduction to the Types of SDRAM13 July 202113090
LDO vs Buck Converter: Which Power Regulator Is Best For Your Application?16 May 20255326
What is UWB (Ultra-wideband)?04 June 20217856
What are the Types and Dielectric of Ceramic Capacitors?16 October 202511351
Analog Devices Inc.
In Stock: 3635
United States
China
Canada
Japan
Russia
Germany
United Kingdom
Singapore
Italy
Hong Kong(China)
Taiwan(China)
France
Korea
Mexico
Netherlands
Malaysia
Austria
Spain
Switzerland
Poland
Thailand
Vietnam
India
United Arab Emirates
Afghanistan
Åland Islands
Albania
Algeria
American Samoa
Andorra
Angola
Anguilla
Antigua & Barbuda
Argentina
Armenia
Aruba
Australia
Azerbaijan
Bahamas
Bahrain
Bangladesh
Barbados
Belarus
Belgium
Belize
Benin
Bermuda
Bhutan
Bolivia
Bonaire, Sint Eustatius and Saba
Bosnia & Herzegovina
Botswana
Brazil
British Indian Ocean Territory
British Virgin Islands
Brunei
Bulgaria
Burkina Faso
Burundi
Cabo Verde
Cambodia
Cameroon
Cayman Islands
Central African Republic
Chad
Chile
Christmas Island
Cocos (Keeling) Islands
Colombia
Comoros
Congo
Congo (DRC)
Cook Islands
Costa Rica
Côte d’Ivoire
Croatia
Cuba
Curaçao
Cyprus
Czechia
Denmark
Djibouti
Dominica
Dominican Republic
Ecuador
Egypt
El Salvador
Equatorial Guinea
Eritrea
Estonia
Eswatini
Ethiopia
Falkland Islands
Faroe Islands
Fiji
Finland
French Guiana
French Polynesia
Gabon
Gambia
Georgia
Ghana
Gibraltar
Greece
Greenland
Grenada
Guadeloupe
Guam
Guatemala
Guernsey
Guinea
Guinea-Bissau
Guyana
Haiti
Honduras
Hungary
Iceland
Indonesia
Iran
Iraq
Ireland
Isle of Man
Israel
Jamaica
Jersey
Jordan
Kazakhstan
Kenya
Kiribati
Kosovo
Kuwait
Kyrgyzstan
Laos
Latvia
Lebanon
Lesotho
Liberia
Libya
Liechtenstein
Lithuania
Luxembourg
Macao(China)
Madagascar
Malawi
Maldives
Mali
Malta
Marshall Islands
Martinique
Mauritania
Mauritius
Mayotte
Micronesia
Moldova
Monaco
Mongolia
Montenegro
Montserrat
Morocco
Mozambique
Myanmar
Namibia
Nauru
Nepal
New Caledonia
New Zealand
Nicaragua
Niger
Nigeria
Niue
Norfolk Island
North Korea
North Macedonia
Northern Mariana Islands
Norway
Oman
Pakistan
Palau
Palestinian Authority
Panama
Papua New Guinea
Paraguay
Peru
Philippines
Pitcairn Islands
Portugal
Puerto Rico
Qatar
Réunion
Romania
Rwanda
Samoa
San Marino
São Tomé & Príncipe
Saudi Arabia
Senegal
Serbia
Seychelles
Sierra Leone
Sint Maarten
Slovakia
Slovenia
Solomon Islands
Somalia
South Africa
South Sudan
Sri Lanka
St Helena, Ascension, Tristan da Cunha
St. Barthélemy
St. Kitts & Nevis
St. Lucia
St. Martin
St. Pierre & Miquelon
St. Vincent & Grenadines
Sudan
Suriname
Svalbard & Jan Mayen
Sweden
Syria
Tajikistan
Tanzania
Timor-Leste
Togo
Tokelau
Tonga
Trinidad & Tobago
Tunisia
Turkey
Turkmenistan
Turks & Caicos Islands
Tuvalu
U.S. Outlying Islands
U.S. Virgin Islands
Uganda
Ukraine
Uruguay
Uzbekistan
Vanuatu
Vatican City
Venezuela
Wallis & Futuna
Yemen
Zambia
Zimbabwe


Product
Brand
Articles
Tools







