HT7333 How to use a HT7333 IC?[Video]
HT7333 datasheet pdf and Unclassified product details from Holtek Semicon stock available at Utmel









The HT7333 is a three-terminal, low-power, high-voltage regulator that uses CMOS technology. This article is going to talk about the features, applications, and more detailed information about HT7333.

Altium CircuitMaker - Design Custom Component - HT7333 Voltage Regulator
- Overview of HT7333
- HT7333 Features
- HT7333 Pinout
- HT7333 Block diagram
- Specifications
- HT7333 Absolute Maximum Ratings
- HT7333 Application Circuit
- HT7333 Applications
- HT7333 Alternatives
- Why HT7333 is important in battery powered applications?
- How to use a HT7333 IC
- HT7333 Package information
- HT7333 Manufacturer
- Datasheet PDF
- Popularity by Region
Overview of HT7333
The HT7333 is a three-terminal, low-power, high-voltage regulator that uses CMOS technology. The series has a very low quiescent current, which is usually around 3.5A. It accepts input voltages of up to 12V. The device delivers a lot of current with a very low dropout voltage.
A high-precision voltage reference, an error-correcting circuit, and a current limiting output driver make up the HT7333. It comes with a variety of fixed output voltages ranging from 1.8 to 5.0 volts. Low dropout voltage and low current usage are ensured by CMOS technology. These devices can be combined with external components to generate variable voltages and currents while being designed primarily as fixed voltage regulators.
HT7333 Features
Ultra-low quiescent current: 3.5µA (Typ.)
High input voltage (up to 12V)
Output voltage: 1.8V, 2.5V, 2.7V, 3.0V, 3.3V, 3.5V, 4.15V, 5.0V
Output voltage accuracy: tolerance ±3%
Maximum output current: 250mA
Low dropout voltage
Low temperature coefficient
TO-92, SOT-89 package
HT7333 Pinout

HT7333 Pinout
| Pin No. | Pin Name | Description | |
| SOT89 | TO92 | ||
| 1 | 1 | GND | Ground pin |
| 2 | 2 | VIN | Input pin |
| 3 | 3 | VOUT | Output pin |
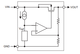
HT7333 Block diagram

HT7333 Block diagram
Specifications
- TypeParameter
- Package / Case
refers to the protective housing that encases an electronic component, providing mechanical support, electrical connections, and thermal management.
SOT-89(SOT-89-3) - RoHS Status
RoHS means “Restriction of Certain Hazardous Substances” in the “Hazardous Substances Directive” in electrical and electronic equipment.
RoHS Compliant
HT7333 Absolute Maximum Ratings
| Supply Voltage | VSS−0.3V to VSS+14V |
| Storage Temperature | −50°C to 125°C |
| Power Consumption | 500mW |
| Operating Temperature | −40°C to 85°C |
| Power Consumption | 500mW |
HT7333 Application Circuit

HT7333 Application Circuit
HT7333 Applications
Battery-powered equipment
Voltage regulator for microprocessor
Voltage regulator for LAN cards
Wireless Communication equipment
Audio/Video equipment
Why HT7333 is important in battery powered applications?
The HT7333 is a 3.3V linear voltage regulator with high efficiency. Because of its low quiescent current and low drop-out voltage, it delivers a regulated voltage of 3.3V with very minimal losses. Quiescent current is the current that leaks out of our regulator even when no load is connected; with the HT7333, this current is only 8uA. The voltage difference between the input and output voltage is known as dropout voltage, and it is also quite small for an HT733 IC. Both of these properties allow us to get the most juice out of a 3.7V Lithium coin cell like the RJD2450, which is why these ICs are so popular.
How to use a HT7333 IC
Supply the input voltage to the V-in pin of the HT7333, and we obtain a regulated 3.3V at the output pin, just like any other linear regulator. Ripple filtering is done with the input and output capacitors. Below is a diagram of a typical application circuit.

HT7333 Package information

HT7333 Package information
HT7333 Manufacturer
Holtek (Holtek Semiconductor) is built on a team that has been working in the field of semiconductor IC design since 1983 and has amassed a large number of intellectual property rights and patents. Local sales and technical service bases have been established in Taiwan, China, and the United States. Holtek Semiconductor, based in Hsinchu Science and Technology Industrial Park, is a professional semiconductor circuit design business. The company currently employs around 300 people, and its primary areas of focus include semiconductor circuit design, research and development, and sales.
Popularity by Region
How many pins of HT7333?
3 pins.
What’s the operating temperature of HT7333?
−40°C to 85°C.
What’s the power consumption of HT7333?
500mW.
74HC259 8-Bit Addressable Latch : Pinout, Application and Datasheet08 July 20212668
MCP23S17 Expander: Features, Pinout, and Datasheet13 December 20213611
ISO1050DUB Isolated CAN Transceiver: Pinout, Specification, and Datasheet07 July 20212630
TL064 Operational Amplifier: Features, Pinout and Datasheet16 July 20213322
PCA9615 Bus Buffer: Datasheet, Pinout and Applications03 September 20213087
MB10F Bridge Stack: Features, Pinout, and Datasheet [Video&FAQ]08 October 202122589
FT900 Embedded Microcontroller: Datasheet, Application, Pinout03 August 20211780
CD4051BE: Featurs, Applications, and Datasheet08 November 20231850
Semiconductor Material Industry Guide21 January 20224745
Demand for Automotive Chips Will Surge 300%09 April 20223509
What is PWM "Dead Band"?21 April 20226316
Taiwan's Semiconductor Dominance to Wane as Mainland China Gains Ground, IDC Predicts13 October 2023944
Introduction to DC Amplifier07 November 202514601
What Are Wi-Fi Modules and Their Uses in IoT Today04 June 2025635
What is a Decoupling Capacitor?23 October 202511367
50 Frequently Asked Questions about PCB Layout [Q&A]16 November 20215025
Holtek Semicon
In Stock: 125000
United States
China
Canada
Japan
Russia
Germany
United Kingdom
Singapore
Italy
Hong Kong(China)
Taiwan(China)
France
Korea
Mexico
Netherlands
Malaysia
Austria
Spain
Switzerland
Poland
Thailand
Vietnam
India
United Arab Emirates
Afghanistan
Åland Islands
Albania
Algeria
American Samoa
Andorra
Angola
Anguilla
Antigua & Barbuda
Argentina
Armenia
Aruba
Australia
Azerbaijan
Bahamas
Bahrain
Bangladesh
Barbados
Belarus
Belgium
Belize
Benin
Bermuda
Bhutan
Bolivia
Bonaire, Sint Eustatius and Saba
Bosnia & Herzegovina
Botswana
Brazil
British Indian Ocean Territory
British Virgin Islands
Brunei
Bulgaria
Burkina Faso
Burundi
Cabo Verde
Cambodia
Cameroon
Cayman Islands
Central African Republic
Chad
Chile
Christmas Island
Cocos (Keeling) Islands
Colombia
Comoros
Congo
Congo (DRC)
Cook Islands
Costa Rica
Côte d’Ivoire
Croatia
Cuba
Curaçao
Cyprus
Czechia
Denmark
Djibouti
Dominica
Dominican Republic
Ecuador
Egypt
El Salvador
Equatorial Guinea
Eritrea
Estonia
Eswatini
Ethiopia
Falkland Islands
Faroe Islands
Fiji
Finland
French Guiana
French Polynesia
Gabon
Gambia
Georgia
Ghana
Gibraltar
Greece
Greenland
Grenada
Guadeloupe
Guam
Guatemala
Guernsey
Guinea
Guinea-Bissau
Guyana
Haiti
Honduras
Hungary
Iceland
Indonesia
Iran
Iraq
Ireland
Isle of Man
Israel
Jamaica
Jersey
Jordan
Kazakhstan
Kenya
Kiribati
Kosovo
Kuwait
Kyrgyzstan
Laos
Latvia
Lebanon
Lesotho
Liberia
Libya
Liechtenstein
Lithuania
Luxembourg
Macao(China)
Madagascar
Malawi
Maldives
Mali
Malta
Marshall Islands
Martinique
Mauritania
Mauritius
Mayotte
Micronesia
Moldova
Monaco
Mongolia
Montenegro
Montserrat
Morocco
Mozambique
Myanmar
Namibia
Nauru
Nepal
New Caledonia
New Zealand
Nicaragua
Niger
Nigeria
Niue
Norfolk Island
North Korea
North Macedonia
Northern Mariana Islands
Norway
Oman
Pakistan
Palau
Palestinian Authority
Panama
Papua New Guinea
Paraguay
Peru
Philippines
Pitcairn Islands
Portugal
Puerto Rico
Qatar
Réunion
Romania
Rwanda
Samoa
San Marino
São Tomé & Príncipe
Saudi Arabia
Senegal
Serbia
Seychelles
Sierra Leone
Sint Maarten
Slovakia
Slovenia
Solomon Islands
Somalia
South Africa
South Sudan
Sri Lanka
St Helena, Ascension, Tristan da Cunha
St. Barthélemy
St. Kitts & Nevis
St. Lucia
St. Martin
St. Pierre & Miquelon
St. Vincent & Grenadines
Sudan
Suriname
Svalbard & Jan Mayen
Sweden
Syria
Tajikistan
Tanzania
Timor-Leste
Togo
Tokelau
Tonga
Trinidad & Tobago
Tunisia
Turkey
Turkmenistan
Turks & Caicos Islands
Tuvalu
U.S. Outlying Islands
U.S. Virgin Islands
Uganda
Ukraine
Uruguay
Uzbekistan
Vanuatu
Vatican City
Venezuela
Wallis & Futuna
Yemen
Zambia
Zimbabwe


