LM3900D Operational Amplifier: Feature, Specification, and Datasheet
LM3900D consists of four independent, high-gain frequency-compensated Norton operational amplifiers that were designed specifically to operate from a single supply over a wide range of voltages.

Homemade LM3900 Norton Op Amp Tester
LM3900D Description
Operation from split supplies is also possible. The low supply current drain is essentially independent of the magnitude of the supply voltage. These devices provide wide bandwidth and large output voltage swings. The LM3900 is characterized for operation from 0°C to 70°C.
LM3900D Features
Wide range of supply voltages, single or dual supplies
Wide bandwidth
Large output voltage swing
Output short-circuit protection
Internal frequency compensation
Low input bias current
Designed to be interchangeable with national semiconductor LM2900 and LM3900, Respectively
LM3900D Pinout

LM3900D CAD Model
Symbol

Footprint

3D Model

Specifications
- TypeParameter
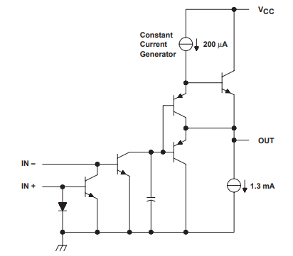
LM3900D Schematic Diagram

LM3900D Typical Applicaion


LM3900D Manufacturer
As a global semiconductor company operating in 35 countries, Texas Instruments (TI) is first and foremost a reflection of its people. From the TIer who unveiled the first working integrated circuit in 1958 to the more than 30,000 TIers around the world today who design, manufacture, and sell analog and embedded processing chips, we are problem-solvers collaborating to change the world through technology.
Trend Analysis
TL431CD Programmable Voltage Reference: Pinout, Features, and Datasheet15 May 20211552
STM32G070CBT6: Overview, Features, and Datasheet11 December 20232219
CD4027 JK Flip-Flop IC:Pinout, Diagram and Datasheet12 August 20216765
MCP1702 250 mA Low Quiescent Current LDO Regulator: Circuit, Datasheet pdf and Equivalents26 November 20212867
AT90CAN32 Microcontroller: Pinout, Equivalent and Datasheet23 February 20221331
BNO055 Orientation Sensor: Datasheet, Pinout and Features23 July 20218170
AD7091R-2 SAR ADC: Pinout, Features and Datasheet29 December 20211368
A Comprehensive Guide to LTC6993CDCB-3#TRMPBF Multivibrator IC06 March 2024234
When Designing a Power Supply, How to Consider the Selection of Topology?07 March 20223830
What are Weight Sensors?31 October 202516747
Will HBM replace DDR and become Computer Memory?09 September 202122965
Is ON Semiconductor's Stock Overvalued? A Detailed Analysis28 September 20231953
RF Mixer: Types, Applications, and Practical Guide12 May 20253190
Three-Phase WBG Resonant Converter Integrated with PCB Winding Transformer20 October 20232208
Clamp Diodes: Principles, Functions, and Applications17 January 202650882
What is RFID?23 March 20215101
In Stock
United States
China
Canada
Japan
Russia
Germany
United Kingdom
Singapore
Italy
Hong Kong(China)
Taiwan(China)
France
Korea
Mexico
Netherlands
Malaysia
Austria
Spain
Switzerland
Poland
Thailand
Vietnam
India
United Arab Emirates
Afghanistan
Åland Islands
Albania
Algeria
American Samoa
Andorra
Angola
Anguilla
Antigua & Barbuda
Argentina
Armenia
Aruba
Australia
Azerbaijan
Bahamas
Bahrain
Bangladesh
Barbados
Belarus
Belgium
Belize
Benin
Bermuda
Bhutan
Bolivia
Bonaire, Sint Eustatius and Saba
Bosnia & Herzegovina
Botswana
Brazil
British Indian Ocean Territory
British Virgin Islands
Brunei
Bulgaria
Burkina Faso
Burundi
Cabo Verde
Cambodia
Cameroon
Cayman Islands
Central African Republic
Chad
Chile
Christmas Island
Cocos (Keeling) Islands
Colombia
Comoros
Congo
Congo (DRC)
Cook Islands
Costa Rica
Côte d’Ivoire
Croatia
Cuba
Curaçao
Cyprus
Czechia
Denmark
Djibouti
Dominica
Dominican Republic
Ecuador
Egypt
El Salvador
Equatorial Guinea
Eritrea
Estonia
Eswatini
Ethiopia
Falkland Islands
Faroe Islands
Fiji
Finland
French Guiana
French Polynesia
Gabon
Gambia
Georgia
Ghana
Gibraltar
Greece
Greenland
Grenada
Guadeloupe
Guam
Guatemala
Guernsey
Guinea
Guinea-Bissau
Guyana
Haiti
Honduras
Hungary
Iceland
Indonesia
Iran
Iraq
Ireland
Isle of Man
Israel
Jamaica
Jersey
Jordan
Kazakhstan
Kenya
Kiribati
Kosovo
Kuwait
Kyrgyzstan
Laos
Latvia
Lebanon
Lesotho
Liberia
Libya
Liechtenstein
Lithuania
Luxembourg
Macao(China)
Madagascar
Malawi
Maldives
Mali
Malta
Marshall Islands
Martinique
Mauritania
Mauritius
Mayotte
Micronesia
Moldova
Monaco
Mongolia
Montenegro
Montserrat
Morocco
Mozambique
Myanmar
Namibia
Nauru
Nepal
New Caledonia
New Zealand
Nicaragua
Niger
Nigeria
Niue
Norfolk Island
North Korea
North Macedonia
Northern Mariana Islands
Norway
Oman
Pakistan
Palau
Palestinian Authority
Panama
Papua New Guinea
Paraguay
Peru
Philippines
Pitcairn Islands
Portugal
Puerto Rico
Qatar
Réunion
Romania
Rwanda
Samoa
San Marino
São Tomé & Príncipe
Saudi Arabia
Senegal
Serbia
Seychelles
Sierra Leone
Sint Maarten
Slovakia
Slovenia
Solomon Islands
Somalia
South Africa
South Sudan
Sri Lanka
St Helena, Ascension, Tristan da Cunha
St. Barthélemy
St. Kitts & Nevis
St. Lucia
St. Martin
St. Pierre & Miquelon
St. Vincent & Grenadines
Sudan
Suriname
Svalbard & Jan Mayen
Sweden
Syria
Tajikistan
Tanzania
Timor-Leste
Togo
Tokelau
Tonga
Trinidad & Tobago
Tunisia
Turkey
Turkmenistan
Turks & Caicos Islands
Tuvalu
U.S. Outlying Islands
U.S. Virgin Islands
Uganda
Ukraine
Uruguay
Uzbekistan
Vanuatu
Vatican City
Venezuela
Wallis & Futuna
Yemen
Zambia
Zimbabwe










