TLV75533PDBVR: Low-Dropout Regulator, Pinout, Circuit
Enable Fixed 0.95mm TLV75533 PMIC SC-74A, SOT-753
The TLV755P is a low-dropout regulator (LDO) with an ultra-small quiescent current and good line and load transient performance. The article is going to show the introduction of the component.
- TLV75533PDBVR Description
- TLV75533PDBVR Pinout
- TLV75533PDBVR CAD Model
- TLV75533PDBVR Features
- TLV75533PDBVR Functional Block Diagram
- TLV75533PDBVR Recommended Operating Conditions
- TLV75533PDBVR Equivalents
- Specifications
- TLV75533PDBVR Applications
- TLV75533PDBVR Typical Application Circuit
- TLV75533PDBVR Package
- TLV75533PDBVR Manufacturer
- Trend Analysis
TLV75533PDBVR Description
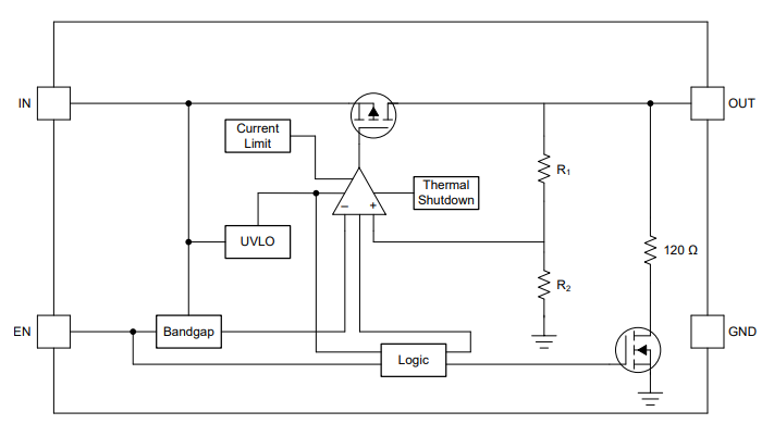
The TLV755P is a low-dropout regulator (LDO) with an ultra-small quiescent current and good line and load transient performance. The TLV755P is designed for a wide range of applications, with an input voltage range of 1.45 V to 5.5 V. The device is available in fixed output voltages ranging from 0.6 V to 5 V to support the lower core voltages of current microcontrollers, reducing cost and solution size (MCUs). Furthermore, the TLV755P has a low IQ and enable functionality to reduce standby power.
TLV75533PDBVR Pinout

TLV75533PDBVR CAD Model
Symbol

Footprint

3D Model

TLV75533PDBVR Features
• Input Voltage Range: 1.45 V to 5.5 V
• Low IQ: 25 µA (Typical)
• Low Dropout:
– 238 mV (Maximum) at 500 mA (3.3 VOUT)
• Output Accuracy: 1% (Maximum at 85°C)
• Built-In Soft-Start With Monotonic VOUT Rise
• Foldback Current Limit
• Active Output Discharge
• High PSRR: 46 dB at 100 kHz
• Stable With a 1-µF Ceramic Output Capacitor
• Packages:
– 2.9-mm × 1.6-mm SOT-23-5
– 1-mm x 1-mm X2SON-4
– 2 mm × 2 mm WSON-6
TLV75533PDBVR Functional Block Diagram

TLV75533PDBVR Recommended Operating Conditions
| MIN | NOM | MAX | UNIT | ||
| VIN | Input voltage | 1.45 | 5.5 | V | |
| vout | Output voltage | 0.6 | 5.0 | V | |
| VEN | Enable voltage | 0 | 5.5 | V | |
| IOUT | Output current | 0 | 500 | mA | |
| CIN | Input capacitor | 1 | “F | ||
| cout | Output capacitor | 1 | 200 | “F | |
| fEN | Enable toggle frequency | 10 | kHz | ||
| Tj | junction temperature | -40 | 125 | °C | |
TLV75533PDBVR Equivalents
| Part Number | Description | Manufacturer |
| TLV75533PDRVRPOWER CIRCUITS | 500-mA, high-PSRR, low-IQ, low-dropout voltage regulator with enable 6-WSON -40 to 125 | Texas Instruments |
| RP111N331B-TR-AEPOWER CIRCUITS | Fixed Positive LDO Regulator | Ricoh Electronic Devices Co Ltd |
| RP111N331B-TR-FEPOWER CIRCUITS | Fixed Positive LDO Regulator, 3.3V, 0.32V Dropout, CMOS, PDSO5, HALOGEN FREE AND LEAD FREE, SOT-23, 5 PIN | Ricoh Electronic Devices Co Ltd |
| TLV75533PDQNRPOWER CIRCUITS | 500-mA, high-PSRR, low-IQ, low-dropout voltage regulator with enable 4-X2SON -40 to 125 | Texas Instruments |
| RP111N331B-TR-YEPOWER CIRCUITS | Fixed Positive LDO Regulator | Ricoh Electronic Devices Co Ltd |
Specifications
- TypeParameter
- Factory Lead Time12 Weeks
- Mounting Type
The "Mounting Type" in electronic components refers to the method used to attach or connect a component to a circuit board or other substrate, such as through-hole, surface-mount, or panel mount.
Surface Mount - Package / Case
refers to the protective housing that encases an electronic component, providing mechanical support, electrical connections, and thermal management.
SC-74A, SOT-753 - Surface Mount
having leads that are designed to be soldered on the side of a circuit board that the body of the component is mounted on.
YES - Operating Temperature
The operating temperature is the range of ambient temperature within which a power supply, or any other electrical equipment, operate in. This ranges from a minimum operating temperature, to a peak or maximum operating temperature, outside which, the power supply may fail.
-40°C~125°C TJ - Packaging
Semiconductor package is a carrier / shell used to contain and cover one or more semiconductor components or integrated circuits. The material of the shell can be metal, plastic, glass or ceramic.
Tape & Reel (TR) - JESD-609 Code
The "JESD-609 Code" in electronic components refers to a standardized marking code that indicates the lead-free solder composition and finish of electronic components for compliance with environmental regulations.
e3 - Pbfree Code
The "Pbfree Code" parameter in electronic components refers to the code or marking used to indicate that the component is lead-free. Lead (Pb) is a toxic substance that has been widely used in electronic components for many years, but due to environmental concerns, there has been a shift towards lead-free alternatives. The Pbfree Code helps manufacturers and users easily identify components that do not contain lead, ensuring compliance with regulations and promoting environmentally friendly practices. It is important to pay attention to the Pbfree Code when selecting electronic components to ensure they meet the necessary requirements for lead-free applications.
yes - Part Status
Parts can have many statuses as they progress through the configuration, analysis, review, and approval stages.
Active - Moisture Sensitivity Level (MSL)
Moisture Sensitivity Level (MSL) is a standardized rating that indicates the susceptibility of electronic components, particularly semiconductors, to moisture-induced damage during storage and the soldering process, defining the allowable exposure time to ambient conditions before they require special handling or baking to prevent failures
1 (Unlimited) - Number of Terminations5
- ECCN Code
An ECCN (Export Control Classification Number) is an alphanumeric code used by the U.S. Bureau of Industry and Security to identify and categorize electronic components and other dual-use items that may require an export license based on their technical characteristics and potential for military use.
EAR99 - Terminal Finish
Terminal Finish refers to the surface treatment applied to the terminals or leads of electronic components to enhance their performance and longevity. It can improve solderability, corrosion resistance, and overall reliability of the connection in electronic assemblies. Common finishes include nickel, gold, and tin, each possessing distinct properties suitable for various applications. The choice of terminal finish can significantly impact the durability and effectiveness of electronic devices.
Matte Tin (Sn) - Terminal Position
In electronic components, the term "Terminal Position" refers to the physical location of the connection points on the component where external electrical connections can be made. These connection points, known as terminals, are typically used to attach wires, leads, or other components to the main body of the electronic component. The terminal position is important for ensuring proper connectivity and functionality of the component within a circuit. It is often specified in technical datasheets or component specifications to help designers and engineers understand how to properly integrate the component into their circuit designs.
DUAL - Terminal Form
Occurring at or forming the end of a series, succession, or the like; closing; concluding.
GULL WING - Peak Reflow Temperature (Cel)
Peak Reflow Temperature (Cel) is a parameter that specifies the maximum temperature at which an electronic component can be exposed during the reflow soldering process. Reflow soldering is a common method used to attach electronic components to a circuit board. The Peak Reflow Temperature is crucial because it ensures that the component is not damaged or degraded during the soldering process. Exceeding the specified Peak Reflow Temperature can lead to issues such as component failure, reduced performance, or even permanent damage to the component. It is important for manufacturers and assemblers to adhere to the recommended Peak Reflow Temperature to ensure the reliability and functionality of the electronic components.
260 - Number of Functions1
- Terminal Pitch
The center distance from one pole to the next.
0.95mm - Time@Peak Reflow Temperature-Max (s)
Time@Peak Reflow Temperature-Max (s) refers to the maximum duration that an electronic component can be exposed to the peak reflow temperature during the soldering process, which is crucial for ensuring reliable solder joint formation without damaging the component.
NOT SPECIFIED - Base Part Number
The "Base Part Number" (BPN) in electronic components serves a similar purpose to the "Base Product Number." It refers to the primary identifier for a component that captures the essential characteristics shared by a group of similar components. The BPN provides a fundamental way to reference a family or series of components without specifying all the variations and specific details.
TLV75533 - JESD-30 Code
JESD-30 Code refers to a standardized descriptive designation system established by JEDEC for semiconductor-device packages. This system provides a systematic method for generating designators that convey essential information about the package's physical characteristics, such as size and shape, which aids in component identification and selection. By using JESD-30 codes, manufacturers and engineers can ensure consistency and clarity in the specification of semiconductor packages across various applications and industries.
R-PDSO-G5 - Number of Outputs1
- Voltage - Input (Max)
Voltage - Input (Max) is a parameter in electronic components that specifies the maximum voltage that can be safely applied to the input of the component without causing damage. This parameter is crucial for ensuring the proper functioning and longevity of the component. Exceeding the maximum input voltage can lead to electrical overstress, which may result in permanent damage or failure of the component. It is important to carefully adhere to the specified maximum input voltage to prevent any potential issues and maintain the reliability of the electronic system.
5.5V - Output Type
The "Output Type" parameter in electronic components refers to the type of signal or data that is produced by the component as an output. This parameter specifies the nature of the output signal, such as analog or digital, and can also include details about the voltage levels, current levels, frequency, and other characteristics of the output signal. Understanding the output type of a component is crucial for ensuring compatibility with other components in a circuit or system, as well as for determining how the output signal can be utilized or processed further. In summary, the output type parameter provides essential information about the nature of the signal that is generated by the electronic component as its output.
Fixed - Output Configuration
Output Configuration in electronic components refers to the arrangement or setup of the output pins or terminals of a device. It defines how the output signals are structured and how they interact with external circuits or devices. The output configuration can determine the functionality and compatibility of the component in a circuit design. Common types of output configurations include single-ended, differential, open-drain, and push-pull configurations, each serving different purposes and applications in electronic systems. Understanding the output configuration of a component is crucial for proper integration and operation within a circuit.
Positive - Control Features
Control features in electronic components refer to specific functionalities or characteristics that allow users to manage and regulate the operation of the component. These features are designed to provide users with control over various aspects of the component's performance, such as adjusting settings, monitoring parameters, or enabling specific modes of operation. Control features can include options for input/output configurations, power management, communication protocols, and other settings that help users customize and optimize the component's behavior according to their requirements. Overall, control features play a crucial role in enhancing the flexibility, usability, and performance of electronic components in various applications.
Enable - Output Voltage 1
Output Voltage 1 is a parameter commonly found in electronic components such as voltage regulators, power supplies, and amplifiers. It refers to the voltage level that is produced or delivered by the component at a specific output terminal or pin. This parameter is crucial for determining the performance and functionality of the component in a circuit. The specified output voltage should meet the requirements of the connected devices or components to ensure proper operation and compatibility. It is important to carefully consider and verify the output voltage 1 specification when selecting and using electronic components in a design or application.
3.3V - Input Voltage (Min)
Input Voltage (Min) is a parameter in electronic components that specifies the minimum voltage level required for the component to operate properly. It indicates the lowest voltage that can be safely applied to the component without causing damage or malfunction. This parameter is crucial for ensuring the reliable and safe operation of the component within its specified operating range. It is important for designers and engineers to consider the minimum input voltage requirement when selecting and using electronic components in their circuits to prevent potential issues such as underperformance or failure.
3.8V - Voltage - Output (Min/Fixed)
Voltage - Output (Min/Fixed) refers to the minimum fixed output voltage level that an electronic component, such as a voltage regulator or power supply, is designed to provide under specified load conditions. This parameter ensures that the device consistently delivers a reliable voltage that meets the requirements of the connected circuits or components. It is critical for applications where stable and predictable voltage is necessary for proper operation.
3.3V - Number of Regulators
A regulator is a mechanism or device that controls something such as pressure, temperature, or fluid flow. The voltage regulator keeps the power level stabilized. A regulator is a mechanism or device that controls something such as pressure, temperature, or fluid flow.
1 - Protection Features
Protection features in electronic components refer to the built-in mechanisms or functionalities designed to safeguard the component and the overall system from various external factors or internal faults. These features are crucial for ensuring the reliability, longevity, and safety of the electronic device. Common protection features include overvoltage protection, overcurrent protection, reverse polarity protection, thermal protection, and short-circuit protection. By activating these features when necessary, the electronic component can prevent damage, malfunctions, or hazards that may arise from abnormal operating conditions or unforeseen events. Overall, protection features play a vital role in enhancing the robustness and resilience of electronic components in diverse applications.
Over Current, Over Temperature - Current - Quiescent (Iq)
The parameter "Current - Quiescent (Iq)" in electronic components refers to the amount of current consumed by a device when it is in a quiescent or idle state, meaning when it is not actively performing any tasks or operations. This parameter is important because it represents the baseline power consumption of the device even when it is not actively being used. A lower quiescent current (Iq) value is desirable as it indicates that the device is more energy-efficient and will consume less power when not in use, which can help extend battery life in portable devices and reduce overall power consumption in electronic systems. Designers often pay close attention to the quiescent current specification when selecting components for low-power applications or battery-operated devices.
31μA - Voltage Dropout (Max)
Voltage Dropout (Max) refers to the minimum voltage difference between the input and output of a voltage regulator or linear power supply needed to maintain proper regulation. It indicates the maximum allowable voltage drop across the device for it to function effectively without dropout. If the input voltage falls below this threshold, the output voltage may drop below the specified level, leading to potential operational issues for connected components. This parameter is critical for ensuring stable and reliable power delivery in electronic circuits.
0.238V @ 500mA - PSRR
PSRR stands for Power Supply Rejection Ratio. It is a measure of how well a device, such as an amplifier or a voltage regulator, can reject variations in the power supply voltage. A high PSRR value indicates that the device is able to maintain its performance even when the power supply voltage fluctuates. This parameter is important in ensuring stable and reliable operation of electronic components, especially in applications where the power supply voltage may not be perfectly regulated. A good PSRR helps to minimize noise and interference in the output signal of the device.
52dB (1kHz ~ 1MHz) - Dropout Voltage1-Nom
Dropout Voltage1-Nom is a parameter commonly found in voltage regulators and power management ICs. It refers to the minimum voltage difference required between the input voltage and the output voltage for the regulator to maintain regulation. In other words, it is the minimum voltage drop that the regulator can handle while still providing a stable output voltage. This parameter is important to consider when designing power supply circuits to ensure that the regulator can operate within its specified voltage range and maintain proper regulation under varying load conditions.
0.22V - Output Voltage1-Max
Output Voltage1-Max refers to the maximum voltage level that a specific output pin of an electronic component can deliver under specified conditions. It indicates the highest voltage that can be safely provided without risking damage to the device or affecting its operation. This parameter is crucial for designing circuits to ensure compatibility and prevent over-voltage situations that could lead to failure or malfunction of connected components.
3.3495V - Output Voltage1-Min
Output Voltage1-Min is a parameter in electronic components that specifies the minimum acceptable output voltage level that the component can provide under specified operating conditions. This parameter is crucial for ensuring the proper functioning of the component within a circuit or system. It helps designers and engineers determine the reliability and performance of the component in delivering the required voltage output. Meeting or exceeding the specified minimum output voltage ensures that the component operates within its intended range and meets the requirements of the overall system design.
3.2505V - Length2.9mm
- RoHS Status
RoHS means “Restriction of Certain Hazardous Substances” in the “Hazardous Substances Directive” in electrical and electronic equipment.
ROHS3 Compliant
TLV75533PDBVR Applications
• Set-Top Boxes, TV, and Gaming Consoles
• Portable and Battery-Powered Equipment
• Desktop, Notebooks, and Ultrabooks
• Tablets and Remote Controls
• White Goods and Appliances
• Grid Infrastructure and Protection Relays
• Camera Modules and Image Sensors
TLV75533PDBVR Typical Application Circuit

TLV75533PDBVR Typical Application Circuit
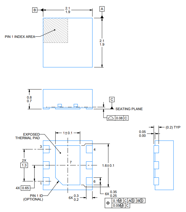
TLV75533PDBVR Package

TLV75533PDBVR Manufacturer
Texas Instruments Incorporated (TI) is an American technology company based in Dallas, Texas, that designs and manufactures semiconductors and various integrated circuits, which it sells to electronics designers and manufacturers globally. It is one of the top 10 semiconductor companies worldwide based on sales volume. The company's focus is on developing analog chips and embedded processors, which account for more than 80% of its revenue. TI also produces TI digital light processing technology and education technology products including calculators, micro-controllers, and multi-core processors. The company boasts 45,000 patents around the globe as of 2016.
Trend Analysis
Parts with Similar Specs
What is TLV75533PDBVR?
The TLV755P is a low-dropout regulator (LDO) with an ultra-small quiescent current and good line and load transient performance. The TLV755P is designed for a wide range of applications, with an input voltage range of 1.45 V to 5.5 V. The device is available in fixed output voltages ranging from 0.6 V to 5 V to support the lower core voltages of current microcontrollers, reducing cost and solution size (MCUs). Furthermore, the TLV755P has a low IQ and enable functionality to reduce standby power.
What is the recommended operating temperature of the component?
-40°C~125°C TJ.
What is the package of the device?
SC-74A, SOT-753.
SC-74A, SOT-753.
5.
DL4004 Glass Passivated Rectifier: Features, Pinout, and Datasheet09 February 2022572
UC3844 PWM Controller: Uses, Pinout and Datasheet11 August 20215317
NC7SZ125P5X: Overview, Features, and Applications19 December 2023572
LM3886TF Power Amplifier: Features, Applications and Datasheet14 October 20231525
IXBK55N300 Monolithic Bipolar MOS Transistor: Package, Pinout, and Datasheet01 March 2022667
SG3525 Pulse width modulation controller IC: Datasheet, and Pinout13 October 202221153
CR2016 vs. CR2032: Specifications, Applications, Differences04 November 202185872
MA700 Angular Sensor: Pinout, Features and Datasheet21 April 2025942
What is LED Drive Power?18 March 2022750
Comparing Popular Jumper Wires for Electronics Projects10 July 20251421
Unveiling the Potential of GaN Semiconductor-Enabled Three-Phase Propulsion Inverters for Enhanced EV Performance09 August 20231546
Step-by-Step Guide to 2.2 k Ohm Resistor Color Code in 202520 August 20252175
How to Identify the Perfect Proximity Sensor for Your Application19 July 20251014
Arm's IPO: A New Chapter in Chip Technology30 August 20232168
What is Inertial Measurement Unit (IMU)?15 October 20257509
Switching Diodes Basics: Working, Types and Circuit Analysis24 October 202541191
Texas Instruments
In Stock: 24582
United States
China
Canada
Japan
Russia
Germany
United Kingdom
Singapore
Italy
Hong Kong(China)
Taiwan(China)
France
Korea
Mexico
Netherlands
Malaysia
Austria
Spain
Switzerland
Poland
Thailand
Vietnam
India
United Arab Emirates
Afghanistan
Åland Islands
Albania
Algeria
American Samoa
Andorra
Angola
Anguilla
Antigua & Barbuda
Argentina
Armenia
Aruba
Australia
Azerbaijan
Bahamas
Bahrain
Bangladesh
Barbados
Belarus
Belgium
Belize
Benin
Bermuda
Bhutan
Bolivia
Bonaire, Sint Eustatius and Saba
Bosnia & Herzegovina
Botswana
Brazil
British Indian Ocean Territory
British Virgin Islands
Brunei
Bulgaria
Burkina Faso
Burundi
Cabo Verde
Cambodia
Cameroon
Cayman Islands
Central African Republic
Chad
Chile
Christmas Island
Cocos (Keeling) Islands
Colombia
Comoros
Congo
Congo (DRC)
Cook Islands
Costa Rica
Côte d’Ivoire
Croatia
Cuba
Curaçao
Cyprus
Czechia
Denmark
Djibouti
Dominica
Dominican Republic
Ecuador
Egypt
El Salvador
Equatorial Guinea
Eritrea
Estonia
Eswatini
Ethiopia
Falkland Islands
Faroe Islands
Fiji
Finland
French Guiana
French Polynesia
Gabon
Gambia
Georgia
Ghana
Gibraltar
Greece
Greenland
Grenada
Guadeloupe
Guam
Guatemala
Guernsey
Guinea
Guinea-Bissau
Guyana
Haiti
Honduras
Hungary
Iceland
Indonesia
Iran
Iraq
Ireland
Isle of Man
Israel
Jamaica
Jersey
Jordan
Kazakhstan
Kenya
Kiribati
Kosovo
Kuwait
Kyrgyzstan
Laos
Latvia
Lebanon
Lesotho
Liberia
Libya
Liechtenstein
Lithuania
Luxembourg
Macao(China)
Madagascar
Malawi
Maldives
Mali
Malta
Marshall Islands
Martinique
Mauritania
Mauritius
Mayotte
Micronesia
Moldova
Monaco
Mongolia
Montenegro
Montserrat
Morocco
Mozambique
Myanmar
Namibia
Nauru
Nepal
New Caledonia
New Zealand
Nicaragua
Niger
Nigeria
Niue
Norfolk Island
North Korea
North Macedonia
Northern Mariana Islands
Norway
Oman
Pakistan
Palau
Palestinian Authority
Panama
Papua New Guinea
Paraguay
Peru
Philippines
Pitcairn Islands
Portugal
Puerto Rico
Qatar
Réunion
Romania
Rwanda
Samoa
San Marino
São Tomé & Príncipe
Saudi Arabia
Senegal
Serbia
Seychelles
Sierra Leone
Sint Maarten
Slovakia
Slovenia
Solomon Islands
Somalia
South Africa
South Sudan
Sri Lanka
St Helena, Ascension, Tristan da Cunha
St. Barthélemy
St. Kitts & Nevis
St. Lucia
St. Martin
St. Pierre & Miquelon
St. Vincent & Grenadines
Sudan
Suriname
Svalbard & Jan Mayen
Sweden
Syria
Tajikistan
Tanzania
Timor-Leste
Togo
Tokelau
Tonga
Trinidad & Tobago
Tunisia
Turkey
Turkmenistan
Turks & Caicos Islands
Tuvalu
U.S. Outlying Islands
U.S. Virgin Islands
Uganda
Ukraine
Uruguay
Uzbekistan
Vanuatu
Vatican City
Venezuela
Wallis & Futuna
Yemen
Zambia
Zimbabwe


Product
Brand
Articles
Tools

















