ATTINY45 Microcontroller: Pinout, Specifications and Datasheet
4KB 2K x 16 FLASH AVR 8-Bit Microcontroller AVR® ATtiny Series ATTINY45 8 Pin 20MHz 5V 8-SOIC (0.209, 5.30mm Width)









4KB 2K x 16 FLASH AVR 8-Bit Microcontroller AVR® ATtiny Series ATTINY45 8 Pin 20MHz 5V 8-SOIC (0.209, 5.30mm Width)
The ATTINY45 is a low-power CMOS 8-bit microcontroller based on the AVR enhanced RISC architecture. In this article we are going to discuss about ATTINY45 microcontroller pinout, specifications, datasheet, features and other details about this microcontroller. Furthermore, Huge range of Semiconductors, Capacitors, Resistors and IcS in stock. Welcome RFQ.

Getting Started with Programming in AVR C | Attiny45 Blink LED Tutorial
- Description
- ATTINY45 Pinout
- ATTINY45 CAD Model
- Specifications
- ATTINY45 Features
- ATTINY45 Functional Block Diagram
- ATTINY45 Equivalent
- Where to Use ATTINY45?
- How to Use ATTINY45?
- ATTINY45 Getting long term performance
- Parts with Similar Specs
- ATTINY45 Applications
- ATTINY45 Package
- ATTINY45 Manufacturer
- Datasheet PDF
- Trend Analysis
Description
ATTINY45 is high performance, low power controller from ATMEL. It is an 8 bit controller based on Advanced RISC architecture. It is one of members of ATTINYXX series, popular because of its small size and features. ATTINY45 is one of the most popular microcontrollers due to its small size and multiple features.
This microcontroller available in multiple embedded systems and even you can find its applications at the industrial level. ATTINY45 microcontroller allows the designer to optimize power vs performance through programming. It is designed by using AVR and RSIC technology which makes it less power consumption controller and usage of its internal oscillator make it save more power.
ATTINY45 Pinout

Pinout
ATTINY45 CAD Model

Symbol

Footprint

3D Model
Specifications
- TypeParameter
- Factory Lead Time23 Weeks
- Contact Plating
Contact plating (finish) provides corrosion protection for base metals and optimizes the mechanical and electrical properties of the contact interfaces.
Tin - Mount
In electronic components, the term "Mount" typically refers to the method or process of physically attaching or fixing a component onto a circuit board or other electronic device. This can involve soldering, adhesive bonding, or other techniques to secure the component in place. The mounting process is crucial for ensuring proper electrical connections and mechanical stability within the electronic system. Different components may have specific mounting requirements based on their size, shape, and function, and manufacturers provide guidelines for proper mounting procedures to ensure optimal performance and reliability of the electronic device.
Surface Mount - Mounting Type
The "Mounting Type" in electronic components refers to the method used to attach or connect a component to a circuit board or other substrate, such as through-hole, surface-mount, or panel mount.
Surface Mount - Package / Case
refers to the protective housing that encases an electronic component, providing mechanical support, electrical connections, and thermal management.
8-SOIC (0.209, 5.30mm Width) - Number of Pins8
- Data ConvertersA/D 4x10b
- Number of I/Os6
- Watchdog TimersYes
- Operating Temperature
The operating temperature is the range of ambient temperature within which a power supply, or any other electrical equipment, operate in. This ranges from a minimum operating temperature, to a peak or maximum operating temperature, outside which, the power supply may fail.
-40°C~85°C TA - Packaging
Semiconductor package is a carrier / shell used to contain and cover one or more semiconductor components or integrated circuits. The material of the shell can be metal, plastic, glass or ceramic.
Tube - Series
In electronic components, the "Series" refers to a group of products that share similar characteristics, designs, or functionalities, often produced by the same manufacturer. These components within a series typically have common specifications but may vary in terms of voltage, power, or packaging to meet different application needs. The series name helps identify and differentiate between various product lines within a manufacturer's catalog.
AVR® ATtiny - Published2011
- JESD-609 Code
The "JESD-609 Code" in electronic components refers to a standardized marking code that indicates the lead-free solder composition and finish of electronic components for compliance with environmental regulations.
e3 - Pbfree Code
The "Pbfree Code" parameter in electronic components refers to the code or marking used to indicate that the component is lead-free. Lead (Pb) is a toxic substance that has been widely used in electronic components for many years, but due to environmental concerns, there has been a shift towards lead-free alternatives. The Pbfree Code helps manufacturers and users easily identify components that do not contain lead, ensuring compliance with regulations and promoting environmentally friendly practices. It is important to pay attention to the Pbfree Code when selecting electronic components to ensure they meet the necessary requirements for lead-free applications.
yes - Part Status
Parts can have many statuses as they progress through the configuration, analysis, review, and approval stages.
Active - Moisture Sensitivity Level (MSL)
Moisture Sensitivity Level (MSL) is a standardized rating that indicates the susceptibility of electronic components, particularly semiconductors, to moisture-induced damage during storage and the soldering process, defining the allowable exposure time to ambient conditions before they require special handling or baking to prevent failures
2 (1 Year) - Number of Terminations8
- Termination
Termination in electronic components refers to the practice of matching the impedance of a circuit to prevent signal reflections and ensure maximum power transfer. It involves the use of resistors or other components at the end of transmission lines or connections. Proper termination is crucial in high-frequency applications to maintain signal integrity and reduce noise.
SMD/SMT - Terminal Position
In electronic components, the term "Terminal Position" refers to the physical location of the connection points on the component where external electrical connections can be made. These connection points, known as terminals, are typically used to attach wires, leads, or other components to the main body of the electronic component. The terminal position is important for ensuring proper connectivity and functionality of the component within a circuit. It is often specified in technical datasheets or component specifications to help designers and engineers understand how to properly integrate the component into their circuit designs.
DUAL - Terminal Form
Occurring at or forming the end of a series, succession, or the like; closing; concluding.
GULL WING - Peak Reflow Temperature (Cel)
Peak Reflow Temperature (Cel) is a parameter that specifies the maximum temperature at which an electronic component can be exposed during the reflow soldering process. Reflow soldering is a common method used to attach electronic components to a circuit board. The Peak Reflow Temperature is crucial because it ensures that the component is not damaged or degraded during the soldering process. Exceeding the specified Peak Reflow Temperature can lead to issues such as component failure, reduced performance, or even permanent damage to the component. It is important for manufacturers and assemblers to adhere to the recommended Peak Reflow Temperature to ensure the reliability and functionality of the electronic components.
260 - Supply Voltage
Supply voltage refers to the electrical potential difference provided to an electronic component or circuit. It is crucial for the proper operation of devices, as it powers their functions and determines performance characteristics. The supply voltage must be within specified limits to ensure reliability and prevent damage to components. Different electronic devices have specific supply voltage requirements, which can vary widely depending on their design and intended application.
5V - Frequency
In electronic components, the parameter "Frequency" refers to the rate at which a signal oscillates or cycles within a given period of time. It is typically measured in Hertz (Hz) and represents how many times a signal completes a full cycle in one second. Frequency is a crucial aspect in electronic components as it determines the behavior and performance of various devices such as oscillators, filters, and communication systems. Understanding the frequency characteristics of components is essential for designing and analyzing electronic circuits to ensure proper functionality and compatibility with other components in a system.
20MHz - Time@Peak Reflow Temperature-Max (s)
Time@Peak Reflow Temperature-Max (s) refers to the maximum duration that an electronic component can be exposed to the peak reflow temperature during the soldering process, which is crucial for ensuring reliable solder joint formation without damaging the component.
40 - Base Part Number
The "Base Part Number" (BPN) in electronic components serves a similar purpose to the "Base Product Number." It refers to the primary identifier for a component that captures the essential characteristics shared by a group of similar components. The BPN provides a fundamental way to reference a family or series of components without specifying all the variations and specific details.
ATTINY45 - Supply Voltage-Max (Vsup)
The parameter "Supply Voltage-Max (Vsup)" in electronic components refers to the maximum voltage that can be safely applied to the component without causing damage. It is an important specification to consider when designing or using electronic circuits to ensure the component operates within its safe operating limits. Exceeding the maximum supply voltage can lead to overheating, component failure, or even permanent damage. It is crucial to adhere to the specified maximum supply voltage to ensure the reliable and safe operation of the electronic component.
5.5V - Power Supplies
an electronic circuit that converts the voltage of an alternating current (AC) into a direct current (DC) voltage.?
3/5V - Interface
In electronic components, the term "Interface" refers to the point at which two different systems, devices, or components connect and interact with each other. It can involve physical connections such as ports, connectors, or cables, as well as communication protocols and standards that facilitate the exchange of data or signals between the connected entities. The interface serves as a bridge that enables seamless communication and interoperability between different parts of a system or between different systems altogether. Designing a reliable and efficient interface is crucial in ensuring proper functionality and performance of electronic components and systems.
SPI - Memory Size
The memory capacity is the amount of data a device can store at any given time in its memory.
4kB - Oscillator Type
Wien Bridge Oscillator; RC Phase Shift Oscillator; Hartley Oscillator; Voltage Controlled Oscillator; Colpitts Oscillator; Clapp Oscillators; Crystal Oscillators; Armstrong Oscillator.
Internal - RAM Size
RAM size refers to the amount of random access memory (RAM) available in an electronic component, such as a computer or smartphone. RAM is a type of volatile memory that stores data and instructions that are actively being used by the device's processor. The RAM size is typically measured in gigabytes (GB) and determines how much data the device can store and access quickly for processing. A larger RAM size allows for smoother multitasking, faster loading times, and better overall performance of the electronic component. It is an important factor to consider when choosing a device, especially for tasks that require a lot of memory, such as gaming, video editing, or running multiple applications simultaneously.
256 x 8 - Voltage - Supply (Vcc/Vdd)
Voltage - Supply (Vcc/Vdd) is a key parameter in electronic components that specifies the voltage level required for the proper operation of the device. It represents the power supply voltage that needs to be provided to the component for it to function correctly. This parameter is crucial as supplying the component with the correct voltage ensures that it operates within its specified limits and performance characteristics. It is typically expressed in volts (V) and is an essential consideration when designing and using electronic circuits to prevent damage and ensure reliable operation.
2.7V~5.5V - uPs/uCs/Peripheral ICs Type
The parameter "uPs/uCs/Peripheral ICs Type" refers to the classification of various integrated circuits used in electronic devices. It encompasses microprocessors (uPs), microcontrollers (uCs), and peripheral integrated circuits that provide additional functionalities. This classification helps in identifying the specific type of chip used for processing tasks, controlling hardware, or interfacing with other components in a system. Understanding this parameter is essential for selecting the appropriate electronic components for a given application.
MICROCONTROLLER, RISC - Core Processor
The term "Core Processor" typically refers to the central processing unit (CPU) of a computer or electronic device. It is the primary component responsible for executing instructions, performing calculations, and managing data within the system. The core processor is often considered the brain of the device, as it controls the overall operation and functionality. It is crucial for determining the speed and performance capabilities of the device, as well as its ability to handle various tasks and applications efficiently. In modern devices, core processors can have multiple cores, allowing for parallel processing and improved multitasking capabilities.
AVR - Peripherals
In the context of electronic components, "Peripherals" refer to devices or components that are connected to a main system or device to enhance its functionality or provide additional features. These peripherals can include input devices such as keyboards, mice, and touchscreens, as well as output devices like monitors, printers, and speakers. Other examples of peripherals include external storage devices, network adapters, and cameras. Essentially, peripherals are external devices that expand the capabilities of a main electronic system or device.
Brown-out Detect/Reset, POR, PWM, WDT - Program Memory Type
Program memory typically refers to flash memory when it is used to hold the program (instructions). Program memory may also refer to a hard drive or solid state drive (SSD). Contrast with data memory.
FLASH - Core Size
Core size in electronic components refers to the physical dimensions of the core material used in devices such as inductors and transformers. The core size directly impacts the performance characteristics of the component, including its inductance, saturation current, and frequency response. A larger core size typically allows for higher power handling capabilities and lower core losses, while a smaller core size may result in a more compact design but with limitations on power handling and efficiency. Designers must carefully select the core size based on the specific requirements of the application to achieve optimal performance and efficiency.
8-Bit - Program Memory Size
Program Memory Size refers to the amount of memory available in an electronic component, such as a microcontroller or microprocessor, that is used to store program instructions. This memory is non-volatile, meaning that the data stored in it is retained even when the power is turned off. The program memory size determines the maximum amount of code that can be stored and executed by the electronic component. It is an important parameter to consider when selecting a component for a specific application, as insufficient program memory size may limit the functionality or performance of the device.
4KB 2K x 16 - Connectivity
In electronic components, "Connectivity" refers to the ability of a component to establish and maintain connections with other components or devices within a circuit. It is a crucial parameter that determines how easily signals can be transmitted between different parts of a circuit. Connectivity can be influenced by factors such as the number of input and output ports, the type of connectors used, and the overall design of the component. Components with good connectivity are essential for ensuring reliable and efficient operation of electronic systems.
USI - Bit Size
In electronic components, "Bit Size" refers to the number of bits that can be processed or stored by a particular component. A bit is the smallest unit of data in computing and can have a value of either 0 or 1. The Bit Size parameter is commonly used to describe the capacity or performance of components such as microprocessors, memory modules, and data buses. A larger Bit Size generally indicates a higher processing capability or storage capacity, allowing for more complex operations and larger amounts of data to be handled efficiently. It is an important specification to consider when selecting electronic components for specific applications that require certain levels of performance and data processing capabilities.
8 - Access Time
Access time in electronic components refers to the amount of time it takes for a system to retrieve data from memory or storage once a request has been made. It is typically measured in nanoseconds or microseconds and indicates the speed at which data can be accessed. Lower access time values signify faster performance, allowing for more efficient processing in computing systems. Access time is a critical parameter in determining the overall responsiveness of electronic devices, particularly in applications requiring quick data retrieval.
20 μs - Has ADC
Has ADC refers to the presence of an Analog-to-Digital Converter (ADC) in an electronic component. An ADC is a crucial component in many electronic devices as it converts analog signals, such as voltage or current, into digital data that can be processed by a digital system. Having an ADC allows the electronic component to interface with analog signals and convert them into a format that can be manipulated and analyzed digitally. This parameter is important for applications where analog signals need to be converted into digital form for further processing or control.
YES - DMA Channels
DMA (Direct Memory Access) Channels are a feature found in electronic components such as microcontrollers, microprocessors, and peripheral devices. DMA Channels allow data to be transferred directly between peripherals and memory without involving the CPU, thereby reducing the burden on the CPU and improving overall system performance. Each DMA Channel is typically assigned to a specific peripheral device or memory region, enabling efficient data transfer operations. The number of DMA Channels available in a system determines the concurrent data transfer capabilities and can vary depending on the specific hardware design. Overall, DMA Channels play a crucial role in optimizing data transfer efficiency and system performance in electronic devices.
NO - Data Bus Width
The data bus width in electronic components refers to the number of bits that can be transferred simultaneously between the processor and memory. It determines the amount of data that can be processed and transferred in a single operation. A wider data bus allows for faster data transfer speeds and improved overall performance of the electronic device. Common data bus widths include 8-bit, 16-bit, 32-bit, and 64-bit, with higher numbers indicating a larger capacity for data transfer. The data bus width is an important specification to consider when evaluating the speed and efficiency of a computer system or other electronic device.
8b - PWM Channels
PWM Channels, or Pulse Width Modulation Channels, refer to the number of independent PWM outputs available in an electronic component, such as a microcontroller or a motor driver. PWM is a technique used to generate analog-like signals by varying the duty cycle of a square wave signal. Each PWM channel can control the output of a specific device or component by adjusting the pulse width of the signal. Having multiple PWM channels allows for precise control of multiple devices simultaneously, making it a valuable feature in applications such as motor control, LED dimming, and audio signal generation. The number of PWM channels available in a component determines the flexibility and complexity of the system it can control.
YES - Number of Timers/Counters2
- Address Bus Width
A computer system has an address bus with 8 parallel lines. This means that the address bus width is 8 bits.
8b - EEPROM Size
EEPROM Size refers to the amount of memory capacity available in an Electrically Erasable Programmable Read-Only Memory (EEPROM) chip. This parameter indicates the total storage space in bytes or bits that can be used to store data in a non-volatile manner. The EEPROM size determines the maximum amount of information that can be written, read, and erased from the memory chip. It is an important specification to consider when selecting an EEPROM for a particular application, as it directly impacts the amount of data that can be stored and accessed by the electronic component.
256 x 8 - Number of Programmable I/O6
- Number of ADC Channels4
- Number of I2C Channels1
- Height1.91mm
- Length5.35mm
- Width5.4mm
- REACH SVHC
The parameter "REACH SVHC" in electronic components refers to the compliance with the Registration, Evaluation, Authorization, and Restriction of Chemicals (REACH) regulation regarding Substances of Very High Concern (SVHC). SVHCs are substances that may have serious effects on human health or the environment, and their use is regulated under REACH to ensure their safe handling and minimize their impact.Manufacturers of electronic components need to declare if their products contain any SVHCs above a certain threshold concentration and provide information on the safe use of these substances. This information allows customers to make informed decisions about the potential risks associated with using the components and take appropriate measures to mitigate any hazards.Ensuring compliance with REACH SVHC requirements is essential for electronics manufacturers to meet regulatory standards, protect human health and the environment, and maintain transparency in their supply chain. It also demonstrates a commitment to sustainability and responsible manufacturing practices in the electronics industry.
No SVHC - Radiation Hardening
Radiation hardening is the process of making electronic components and circuits resistant to damage or malfunction caused by high levels of ionizing radiation, especially for environments in outer space (especially beyond the low Earth orbit), around nuclear reactors and particle accelerators, or during nuclear accidents or nuclear warfare.
No - RoHS Status
RoHS means “Restriction of Certain Hazardous Substances” in the “Hazardous Substances Directive” in electrical and electronic equipment.
ROHS3 Compliant - Lead Free
Lead Free is a term used to describe electronic components that do not contain lead as part of their composition. Lead is a toxic material that can have harmful effects on human health and the environment, so the electronics industry has been moving towards lead-free components to reduce these risks. Lead-free components are typically made using alternative materials such as silver, copper, and tin. Manufacturers must comply with regulations such as the Restriction of Hazardous Substances (RoHS) directive to ensure that their products are lead-free and environmentally friendly.
Lead Free
ATTINY45 Features
• High efficiency design
• Low current consumption 300uA in use & 0.1uA in sleep mode on 1.8V.
• Total six analog inputs
• Built in 4 kbytes of flash memory
• Built in 256b of SRAM
• Built in 256b of EEPROM
• Circuitry contains 32 Registers
• Minimum cycles per instruction design or Advance RISC
• Programming lock feature for code security
• Built in two 8-bit timers one is high speed and other is compare mode.
• Total six I/O pins
• Universal Serial Interface feature
• Two pulse width modulation channels
• Watchdog programmable Timer and Oscillator
• Operating voltage as low as 1.8V DC to 5.5V DC max.
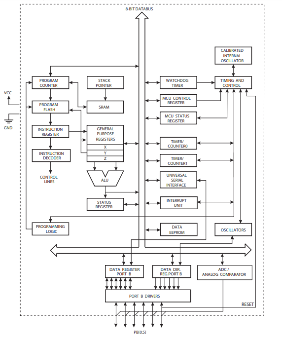
ATTINY45 Functional Block Diagram

Block Diagram
ATTINY45 Equivalent
ATTINY25 and ATTINY85 are the two most suitable alternatives of ATTINY45. But the internal Flash, SRAM and EEPROM values are different of all the three microcontrollers.
Where to Use ATTINY45?
•ATTINY45 is an 8 pin AVR controller and so application program can be developed in AVR IDE which has many references.
•Although we have many controllers, ATTINY is popular because it is one of cheapest.
•Also ATTINY provides many features in lesser pins.
•With program memoryof 4Kbytes the controller can be used in many applications.
•With variousPOWER SAVING modes it can work on MOBILE EMBEDDED SYSTEMS.
•With its small and compact size it can be put in many small boards.
•With Watchdog timer and other features the use on ATTINY45 is further promoted.
How to Use ATTINY45?
Like any other controller, ATTINY45 works based on application program, i.e. execute the application program saved in its memory.
The procedure to program an ATTINY45 microcontroller is described below:
1. First list the functions to be executed by controller.
2. Write the functions in programming language in IDE programs.
You can download the IDE program for free in company websites. IDE program for AVR controllers is ‘ATMEL STUDIO’. Link for ATMELSTUDIO is given below.
(Usually Atmel Studio 6.0 for Windows7 [http://atmel-studio.software.informer.com/6.0/], Atmel Studio 7 for Windows10 [https://www.microchip.com/avr-support/atmel-studio-7])
3. After writing the program compile it to eliminate errors.
4. Make the IDE generate HEX file for the written program after compiling.
5. This HEX file contains the machine code which should be saved in controller flash memory.
6. Choose the programming device (usually SPI programmer made for AVR controllers) which establishes communication between PC and ATTINY45. Programming ATTINY45 can also be done by using ARDUINO boards.
7. Run the programmer software and choose the appropriate hex file.
8. Burn the HEX file of written program in ATTINY45 flash memory using this program.
9. Disconnect the programmer, connect the appropriate peripherals for the controller and get the system started.
ATTINY45 Getting long term performance
The microcontroller chips are sensitive components therefore care must be taking while soldering and operating the device. Below are some of the guidelines to get best and long term performance from ATTINY45.
The maximum voltage of the chip is 5.5V, therefore do not provide more than that, always make sure to check the voltage with the multimeter before providing to the chip. The max current limit on single I/O pin is 40mA do not increased more than it. Moreover the max current requirement of the chip is 200mA.
Always check the chip pins placement in the circuit diagram before connecting in the circuit. Wrongly connecting the pins may result in internally damaging the chip. If you are soldering the chip directly to the circuit board do not provide more heat than the recommendation in the datasheet or use an IC socket to get rid of accidentally applying more than recommended heat to the chip.
Do not store the chip in temperature below -65 Celsius and above +150 Celsius and operate above -55 Celsius and below +125 Celsius.
Parts with Similar Specs
- ImagePart NumberManufacturerPackage / CaseNumber of PinsData Bus WidthNumber of I/OInterfaceMemory SizeSupply VoltagePeripheralsView Compare
ATTINY45-20SU
8-SOIC (0.209, 5.30mm Width)
8
8 b
6
SPI
4 kB
5 V
Brown-out Detect/Reset, POR, PWM, WDT
8-SOIC (0.209, 5.30mm Width)
8
8 b
6
SPI
1 kB
5 V
Brown-out Detect/Reset, POR, PWM, WDT
8-SOIC (0.154, 3.90mm Width)
8
8 b
6
SPI
2 kB
5 V
Brown-out Detect/Reset, POR, PWM, WDT
8-SOIC (0.154, 3.90mm Width)
8
8 b
6
SPI
2 kB
5 V
Brown-out Detect/Reset, POR, PWM, WDT
ATTINY45 Applications
● Machinery controlling systems in different industries
● Solar based projects
● Home, Office, factories IOT based applications
● Weather systems and applications
● Wireless data transfer and communication applications
● Security based projects
● Medical and health related devices
● Automobile applications
● Used in development boards.
● Hobby projects
● Drivers
● Industrial control systems.
● SMPS and Power Regulation systems.
● Analog signal measuring and manipulations.
● Embedded systems like coffee machine, vending machine.
● Display units.
● Peripheral Interface system.
ATTINY45 Package

Top view

Side view

End view
ATTINY45 Manufacturer
Microchip Technology Inc., is a leader that provides microcontroller and analog semiconductors. Microchip was headquartered in Chandler, Arizona. We are delicated to offering low-risk product development, reducing total system cost and accelerating time to market. We mainly serve for different fields of customers applications around the world. To provide prominent technical support along with reliable delivery and quality is our goal.
Datasheet PDF
- Datasheets :
- PCN Design/Specification :
- PCN Assembly/Origin :
- PCN Packaging :
- ConflictMineralStatement :
Trend Analysis
What is the nature of the ATTINY45?
The ATTINY45 is a low-power CMOS 8-bit microcontroller based on the AVR enhanced RISC architecture.
What system development tools is supported by ATTINY45 AVR?
The ATTINY45 AVR is supported with system development tools including: C Compilers, Macro Assemblers, Program Debugger/Simulators and Evaluation kits.
What are the analog-to-digital conversion pins on the ATTINY45?
Analog to Digital Converting pins on ATTINY45 are ADC0 – GPIO1, ADC1 – GPIO7, ADC2 – GPIO3 and ADC3 – GPIO2.
CR123A VS. RCR123A: Are They Interchangeable? [FAQ & Video]24 August 20229852
IRF5210 Power MOSFET: Datasheet, Price, Pinout18 March 20224328
AD7524: A High-Performance Digital to Analog Converter for Data Acquisition06 March 202493
The Review of W5500 Hardwired TCP IP Embedded Ethernet Controller14 April 20227787
74HC164 Register: Equivalent, Pinout and Truth Table09 September 20218768
TPS22918DBVR On-Resistance Load Switch: Layout, Pinout, and Datasheet07 April 20223439
TL074ID OP-AMP: Pinout, Specification, and Datasheet11 June 20213226
A Comprehensive Guide to LTC7813EUH#TRPBF DC DC Switching Controller06 March 2024142
How Does the A4988 Stepper Motor Driver Work27 February 20233928
Comparative Analysis of Si and SiC Devices for EV Traction Inverters10 March 20233581
What is a SAW Sensor? Types, Working and Applications29 March 202119040
What Is the Future of Brain-like Computing?26 April 20221020
MIT Technology Review Officially Released 2022 Top 10 Breakthrough Technologies in the World26 April 20225456
SEMI: Semiconductor Materials Market to Exceed US$70 Billion By 202327 September 20221223
Analyzing the Latest Electronic Components Trends and Their Functions 2023 – 202421 July 20252765
How Embedded Computers Drive Innovation in 202517 July 2025624
Microchip Technology
In Stock
United States
China
Canada
Japan
Russia
Germany
United Kingdom
Singapore
Italy
Hong Kong(China)
Taiwan(China)
France
Korea
Mexico
Netherlands
Malaysia
Austria
Spain
Switzerland
Poland
Thailand
Vietnam
India
United Arab Emirates
Afghanistan
Åland Islands
Albania
Algeria
American Samoa
Andorra
Angola
Anguilla
Antigua & Barbuda
Argentina
Armenia
Aruba
Australia
Azerbaijan
Bahamas
Bahrain
Bangladesh
Barbados
Belarus
Belgium
Belize
Benin
Bermuda
Bhutan
Bolivia
Bonaire, Sint Eustatius and Saba
Bosnia & Herzegovina
Botswana
Brazil
British Indian Ocean Territory
British Virgin Islands
Brunei
Bulgaria
Burkina Faso
Burundi
Cabo Verde
Cambodia
Cameroon
Cayman Islands
Central African Republic
Chad
Chile
Christmas Island
Cocos (Keeling) Islands
Colombia
Comoros
Congo
Congo (DRC)
Cook Islands
Costa Rica
Côte d’Ivoire
Croatia
Cuba
Curaçao
Cyprus
Czechia
Denmark
Djibouti
Dominica
Dominican Republic
Ecuador
Egypt
El Salvador
Equatorial Guinea
Eritrea
Estonia
Eswatini
Ethiopia
Falkland Islands
Faroe Islands
Fiji
Finland
French Guiana
French Polynesia
Gabon
Gambia
Georgia
Ghana
Gibraltar
Greece
Greenland
Grenada
Guadeloupe
Guam
Guatemala
Guernsey
Guinea
Guinea-Bissau
Guyana
Haiti
Honduras
Hungary
Iceland
Indonesia
Iran
Iraq
Ireland
Isle of Man
Israel
Jamaica
Jersey
Jordan
Kazakhstan
Kenya
Kiribati
Kosovo
Kuwait
Kyrgyzstan
Laos
Latvia
Lebanon
Lesotho
Liberia
Libya
Liechtenstein
Lithuania
Luxembourg
Macao(China)
Madagascar
Malawi
Maldives
Mali
Malta
Marshall Islands
Martinique
Mauritania
Mauritius
Mayotte
Micronesia
Moldova
Monaco
Mongolia
Montenegro
Montserrat
Morocco
Mozambique
Myanmar
Namibia
Nauru
Nepal
New Caledonia
New Zealand
Nicaragua
Niger
Nigeria
Niue
Norfolk Island
North Korea
North Macedonia
Northern Mariana Islands
Norway
Oman
Pakistan
Palau
Palestinian Authority
Panama
Papua New Guinea
Paraguay
Peru
Philippines
Pitcairn Islands
Portugal
Puerto Rico
Qatar
Réunion
Romania
Rwanda
Samoa
San Marino
São Tomé & Príncipe
Saudi Arabia
Senegal
Serbia
Seychelles
Sierra Leone
Sint Maarten
Slovakia
Slovenia
Solomon Islands
Somalia
South Africa
South Sudan
Sri Lanka
St Helena, Ascension, Tristan da Cunha
St. Barthélemy
St. Kitts & Nevis
St. Lucia
St. Martin
St. Pierre & Miquelon
St. Vincent & Grenadines
Sudan
Suriname
Svalbard & Jan Mayen
Sweden
Syria
Tajikistan
Tanzania
Timor-Leste
Togo
Tokelau
Tonga
Trinidad & Tobago
Tunisia
Turkey
Turkmenistan
Turks & Caicos Islands
Tuvalu
U.S. Outlying Islands
U.S. Virgin Islands
Uganda
Ukraine
Uruguay
Uzbekistan
Vanuatu
Vatican City
Venezuela
Wallis & Futuna
Yemen
Zambia
Zimbabwe











