CY7C4255V Low Voltage Deep Sync FIFOs: Pinout, Equivalent and Datasheet
64 Terminations 3.3V 64 Pin 7C4255 FIFO memory IC CY7C Series 144K 8K x 18 10ns









64 Terminations 3.3V 64 Pin 7C4255 FIFO memory IC CY7C Series 144K 8K x 18 10ns
The CY7C4255V is high speed, low power, first-in first-out (FIFO) memory with clocked read and write interfaces. It is 18 bits wide and is pin and functionally compatible to the CY7C42X5V Synchronous FIFO family. The CY7C4255V can be cascaded to increase FIFO depth. Furthermore, Huge range of Semiconductors, Capacitors, Resistors and IcS in stock. Welcome RFQ.

Synchronous FIFO / FIFO-part ll
CY7C4255V Pinout
The following figure is the diagram of CY7C4255V Pinout.

Pinout
CY7C4255V CAD Model
The followings are CY7C4255V Footprint and 3D Model.

Footprint

3D Model
CY7C4255V Description
The CY7C4255V is high speed, low power, first-in first-out (FIFO) memory with clocked read and write interfaces. It is 18 bits wide and is pin and functionally compatible to the CY7C42X5V Synchronous FIFO family. The CY7C4255V can be cascaded to increase FIFO depth. Programmable features include Almost Full/Almost Empty flags. These FIFOs provide solutions for a wide variety of data buffering needs, including high speed data acquisition, multiprocessor interfaces, and communications buffering.
This article provides you with a basic overview of the CY7C4255V Low Voltage Deep Sync FIFOs, including its pin descriptions, features and specifications, etc., to help you quickly understand what CY7C4255V is.
CY7C4255V Features
● 3.3 V operation for low power consumption and easy integration into low voltage systems
● High speed, low power, first-in first-out (FIFO) memories
● 8K × 18
● 0.35 micron CMOS for optimum speed and power
● High speed 100 MHz operation (10 ns read/write cycle times)
● Low power
◆ ICC = 30 mA
◆ ISB = 4 mA
● Fully asynchronous and simultaneous read and write operation
● Empty, Full, Half Full, and programmable Almost Empty and Almost Full status flags
● Retransmit function
● Output Enable pin
● Independent read and write enable pins
● Supports free running 50% duty cycle clock inputs
● Width Expansion Capability
● Depth Expansion Capability
● 64-pin 10 × 10 STQFP
● Pin compatible density upgrade to CY7C42X5V-ASC families
● Pin compatible 3.3 V solutions for CY7C4255V
Specifications
- TypeParameter
- Factory Lead Time13 Weeks
- Contact Plating
Contact plating (finish) provides corrosion protection for base metals and optimizes the mechanical and electrical properties of the contact interfaces.
Gold, Tin - Mount
In electronic components, the term "Mount" typically refers to the method or process of physically attaching or fixing a component onto a circuit board or other electronic device. This can involve soldering, adhesive bonding, or other techniques to secure the component in place. The mounting process is crucial for ensuring proper electrical connections and mechanical stability within the electronic system. Different components may have specific mounting requirements based on their size, shape, and function, and manufacturers provide guidelines for proper mounting procedures to ensure optimal performance and reliability of the electronic device.
Surface Mount - Mounting Type
The "Mounting Type" in electronic components refers to the method used to attach or connect a component to a circuit board or other substrate, such as through-hole, surface-mount, or panel mount.
Surface Mount - Package / Case
refers to the protective housing that encases an electronic component, providing mechanical support, electrical connections, and thermal management.
64-LQFP - Number of Pins64
- Operating Temperature
The operating temperature is the range of ambient temperature within which a power supply, or any other electrical equipment, operate in. This ranges from a minimum operating temperature, to a peak or maximum operating temperature, outside which, the power supply may fail.
0°C~70°C - Packaging
Semiconductor package is a carrier / shell used to contain and cover one or more semiconductor components or integrated circuits. The material of the shell can be metal, plastic, glass or ceramic.
Tray - Series
In electronic components, the "Series" refers to a group of products that share similar characteristics, designs, or functionalities, often produced by the same manufacturer. These components within a series typically have common specifications but may vary in terms of voltage, power, or packaging to meet different application needs. The series name helps identify and differentiate between various product lines within a manufacturer's catalog.
CY7C - Published1996
- JESD-609 Code
The "JESD-609 Code" in electronic components refers to a standardized marking code that indicates the lead-free solder composition and finish of electronic components for compliance with environmental regulations.
e3 - Part Status
Parts can have many statuses as they progress through the configuration, analysis, review, and approval stages.
Obsolete - Moisture Sensitivity Level (MSL)
Moisture Sensitivity Level (MSL) is a standardized rating that indicates the susceptibility of electronic components, particularly semiconductors, to moisture-induced damage during storage and the soldering process, defining the allowable exposure time to ambient conditions before they require special handling or baking to prevent failures
3 (168 Hours) - Number of Terminations64
- ECCN Code
An ECCN (Export Control Classification Number) is an alphanumeric code used by the U.S. Bureau of Industry and Security to identify and categorize electronic components and other dual-use items that may require an export license based on their technical characteristics and potential for military use.
EAR99 - Terminal Finish
Terminal Finish refers to the surface treatment applied to the terminals or leads of electronic components to enhance their performance and longevity. It can improve solderability, corrosion resistance, and overall reliability of the connection in electronic assemblies. Common finishes include nickel, gold, and tin, each possessing distinct properties suitable for various applications. The choice of terminal finish can significantly impact the durability and effectiveness of electronic devices.
Matte Tin (Sn) - Additional Feature
Any Feature, including a modified Existing Feature, that is not an Existing Feature.
RETRANSMIT - Voltage - Supply
Voltage - Supply refers to the range of voltage levels that an electronic component or circuit is designed to operate with. It indicates the minimum and maximum supply voltage that can be applied for the device to function properly. Providing supply voltages outside this range can lead to malfunction, damage, or reduced performance. This parameter is critical for ensuring compatibility between different components in a circuit.
3V~3.6V - Terminal Position
In electronic components, the term "Terminal Position" refers to the physical location of the connection points on the component where external electrical connections can be made. These connection points, known as terminals, are typically used to attach wires, leads, or other components to the main body of the electronic component. The terminal position is important for ensuring proper connectivity and functionality of the component within a circuit. It is often specified in technical datasheets or component specifications to help designers and engineers understand how to properly integrate the component into their circuit designs.
QUAD - Terminal Form
Occurring at or forming the end of a series, succession, or the like; closing; concluding.
GULL WING - Peak Reflow Temperature (Cel)
Peak Reflow Temperature (Cel) is a parameter that specifies the maximum temperature at which an electronic component can be exposed during the reflow soldering process. Reflow soldering is a common method used to attach electronic components to a circuit board. The Peak Reflow Temperature is crucial because it ensures that the component is not damaged or degraded during the soldering process. Exceeding the specified Peak Reflow Temperature can lead to issues such as component failure, reduced performance, or even permanent damage to the component. It is important for manufacturers and assemblers to adhere to the recommended Peak Reflow Temperature to ensure the reliability and functionality of the electronic components.
260 - Supply Voltage
Supply voltage refers to the electrical potential difference provided to an electronic component or circuit. It is crucial for the proper operation of devices, as it powers their functions and determines performance characteristics. The supply voltage must be within specified limits to ensure reliability and prevent damage to components. Different electronic devices have specific supply voltage requirements, which can vary widely depending on their design and intended application.
3.3V - Terminal Pitch
The center distance from one pole to the next.
0.5mm - Frequency
In electronic components, the parameter "Frequency" refers to the rate at which a signal oscillates or cycles within a given period of time. It is typically measured in Hertz (Hz) and represents how many times a signal completes a full cycle in one second. Frequency is a crucial aspect in electronic components as it determines the behavior and performance of various devices such as oscillators, filters, and communication systems. Understanding the frequency characteristics of components is essential for designing and analyzing electronic circuits to ensure proper functionality and compatibility with other components in a system.
66.7MHz - Time@Peak Reflow Temperature-Max (s)
Time@Peak Reflow Temperature-Max (s) refers to the maximum duration that an electronic component can be exposed to the peak reflow temperature during the soldering process, which is crucial for ensuring reliable solder joint formation without damaging the component.
20 - Base Part Number
The "Base Part Number" (BPN) in electronic components serves a similar purpose to the "Base Product Number." It refers to the primary identifier for a component that captures the essential characteristics shared by a group of similar components. The BPN provides a fundamental way to reference a family or series of components without specifying all the variations and specific details.
7C4255 - Function
The parameter "Function" in electronic components refers to the specific role or purpose that the component serves within an electronic circuit. It defines how the component interacts with other elements, influences the flow of electrical signals, and contributes to the overall behavior of the system. Functions can include amplification, signal processing, switching, filtering, and energy storage, among others. Understanding the function of each component is essential for designing effective and efficient electronic systems.
Synchronous - Operating Supply Voltage
The voltage level by which an electrical system is designated and to which certain operating characteristics of the system are related.
3.3V - Supply Voltage-Max (Vsup)
The parameter "Supply Voltage-Max (Vsup)" in electronic components refers to the maximum voltage that can be safely applied to the component without causing damage. It is an important specification to consider when designing or using electronic circuits to ensure the component operates within its safe operating limits. Exceeding the maximum supply voltage can lead to overheating, component failure, or even permanent damage. It is crucial to adhere to the specified maximum supply voltage to ensure the reliable and safe operation of the electronic component.
3.6V - Supply Voltage-Min (Vsup)
The parameter "Supply Voltage-Min (Vsup)" in electronic components refers to the minimum voltage level required for the component to operate within its specified performance range. This parameter indicates the lowest voltage that can be safely applied to the component without risking damage or malfunction. It is crucial to ensure that the supply voltage provided to the component meets or exceeds this minimum value to ensure proper functionality and reliability. Failure to adhere to the specified minimum supply voltage may result in erratic behavior, reduced performance, or even permanent damage to the component.
3V - Number of Circuits2
- Memory Size
The memory capacity is the amount of data a device can store at any given time in its memory.
144K 8K x 18 - Element Configuration
The distribution of electrons of an atom or molecule (or other physical structure) in atomic or molecular orbitals.
Dual - Nominal Supply Current
Nominal current is the same as the rated current. It is the current drawn by the motor while delivering rated mechanical output at its shaft.
30mA - Max Supply Current
Max Supply Current refers to the maximum amount of electrical current that a component can draw from its power supply under normal operating conditions. It is a critical parameter that ensures the component operates reliably without exceeding its thermal limits or damaging internal circuitry. Exceeding this current can lead to overheating, performance degradation, or failure of the component. Understanding this parameter is essential for designing circuits that provide adequate power while avoiding overload situations.
30mA - Access Time
Access time in electronic components refers to the amount of time it takes for a system to retrieve data from memory or storage once a request has been made. It is typically measured in nanoseconds or microseconds and indicates the speed at which data can be accessed. Lower access time values signify faster performance, allowing for more efficient processing in computing systems. Access time is a critical parameter in determining the overall responsiveness of electronic devices, particularly in applications requiring quick data retrieval.
10ns - Data Bus Width
The data bus width in electronic components refers to the number of bits that can be transferred simultaneously between the processor and memory. It determines the amount of data that can be processed and transferred in a single operation. A wider data bus allows for faster data transfer speeds and improved overall performance of the electronic device. Common data bus widths include 8-bit, 16-bit, 32-bit, and 64-bit, with higher numbers indicating a larger capacity for data transfer. The data bus width is an important specification to consider when evaluating the speed and efficiency of a computer system or other electronic device.
18b - Direction
In electronic components, the parameter "Direction" refers to the orientation or alignment in which the component is designed to operate effectively. This parameter is particularly important for components such as diodes, transistors, and capacitors, which have specific polarity or orientation requirements for proper functionality. For example, diodes allow current flow in one direction only, so their direction parameter indicates the correct orientation for current flow. Similarly, polarized capacitors have a positive and negative terminal, requiring proper alignment for correct operation. Understanding and adhering to the direction parameter is crucial for ensuring the reliable and efficient performance of electronic components in a circuit.
Unidirectional - Organization
In the context of electronic components, the parameter "Organization" typically refers to the arrangement or structure of the internal components within a device or system. It can describe how various elements such as transistors, resistors, capacitors, and other components are physically arranged and interconnected on a circuit board or within a semiconductor chip.The organization of electronic components plays a crucial role in determining the functionality, performance, and efficiency of a device. It can impact factors such as signal propagation, power consumption, thermal management, and overall system complexity. Engineers carefully design the organization of components to optimize the operation of electronic devices and ensure reliable performance.Different types of electronic components may have specific organizational requirements based on the intended application and design considerations. For example, integrated circuits may have a highly compact and intricate organization to maximize functionality within a small footprint, while larger electronic systems may have a more modular and distributed organization to facilitate maintenance and scalability.
8KX18 - Memory Width
Memory width refers to the number of bits that can be read or written to memory at one time. It is an important specification in electronic components, particularly in memory devices like RAM and cache. A wider memory width allows for greater data throughput, enabling faster performance as more data can be processed simultaneously. Memory width can vary among different types of memory and can impact both the complexity and efficiency of data handling within electronic systems.
18 - Density
In electronic components, "Density" refers to the mass or weight of a material per unit volume. It is a physical property that indicates how tightly packed the atoms or molecules are within the material. The density of a component can affect its performance and characteristics, such as its strength, thermal conductivity, and electrical properties. Understanding the density of electronic components is important for designing and manufacturing processes to ensure optimal performance and reliability.
144 kb - Standby Current-Max
Standby Current-Max refers to the maximum amount of current that an electronic component or device consumes while in a low-power standby mode. This parameter is critical for power management, especially in battery-operated devices, as it indicates how efficiently the device can conserve energy when not actively in use. A lower Standby Current-Max value is typically desirable, as it contributes to longer battery life and reduced energy consumption. Manufacturers specify this value to help engineers select components that meet specific power efficiency requirements in their designs.
0.004A - Parallel/Serial
The parameter "Parallel/Serial" in electronic components refers to the method of data transmission or communication within the component. In parallel communication, multiple bits of data are transmitted simultaneously over multiple channels or wires. This allows for faster data transfer rates but requires more physical connections and can be more susceptible to signal interference.On the other hand, in serial communication, data is transmitted sequentially over a single channel or wire. While serial communication may have slower data transfer rates compared to parallel communication, it is more cost-effective, requires fewer connections, and is less prone to signal interference.The choice between parallel and serial communication depends on the specific requirements of the electronic component and the overall system design, balancing factors such as speed, cost, complexity, and reliability.
PARALLEL - Word Size
Word "size" refers to the amount of data a CPU's internal data registers can hold and process at one time.
18b - Memory IC Type
Memory IC Type refers to the specific type of integrated circuit (IC) used for storing data in electronic devices. Memory ICs are essential components in computers, smartphones, and other digital devices, as they provide temporary or permanent storage for data and instructions. Common types of memory ICs include dynamic random-access memory (DRAM), static random-access memory (SRAM), flash memory, and electrically erasable programmable read-only memory (EEPROM). Each type of memory IC has unique characteristics in terms of speed, capacity, power consumption, and data retention, making it suitable for different applications. Understanding the memory IC type is crucial for designing and selecting the appropriate memory solution for a specific electronic device or system.
OTHER FIFO - Bus Directional
Bus Directional is a parameter in electronic components that refers to the ability of a bus to transmit data bidirectionally, meaning it can send and receive data signals. In a bus system, multiple devices are connected to a common communication line, and the bus directional feature allows for efficient data transfer between these devices. This parameter is important for ensuring smooth and reliable communication within a system, as it enables devices to both send and receive data over the same bus line. Having a bus directional capability helps in simplifying the design of electronic systems and facilitates seamless data exchange between connected devices.
Uni-Directional - FWFT Support
FWFT Support stands for First Word Fall Through Support and is a feature found in certain electronic components, particularly in memory devices such as cache memories. This feature allows the first word of a memory access to be read out immediately, even before the rest of the data is fully accessed. It helps to improve the overall performance of the memory system by reducing latency and increasing data throughput. Essentially, FWFT Support enables faster access to data by allowing the initial word to be retrieved without waiting for the entire data block to be accessed.
No - Programmable Flags Support
Programmable Flags Support refers to a feature in electronic components that allows users to set specific flags or indicators based on certain conditions or events. These flags can be programmed to trigger actions, alerts, or responses within the component or system. By utilizing programmable flags support, users can customize the behavior of the component to suit their specific requirements or applications. This feature enhances flexibility, control, and automation in electronic systems, enabling more efficient and tailored operation.
Yes - Output Enable
Output Enable is a parameter in electronic components that refers to a control signal used to enable or disable the output of the component. When the Output Enable signal is active, the component will allow the output to function and provide the desired functionality. Conversely, when the Output Enable signal is inactive, the output will be disabled, preventing any signals or data from passing through the component. This feature is commonly used in integrated circuits, such as multiplexers, buffers, and memory devices, to control the flow of data and manage power consumption. By utilizing the Output Enable parameter, designers can effectively manage the operation of electronic components in a system.
YES - Expansion Type
Expansion Type in electronic components refers to the method by which a circuit can be expanded or enhanced to accommodate additional functionalities or increased performance. It typically involves the use of expansion slots or connectors that allow for the insertion of additional cards or modules. This enables the integration of extra features, such as increased memory, additional processing power, or specialized functions, while maintaining compatibility with the existing system architecture.
Depth, Width - Cycle Time
Cycle time in electronic components refers to the duration it takes for a circuit or system to complete one full cycle of operation. It encompasses the time needed to perform a series of tasks, such as processing, data transfer, or signal propagation. Shorter cycle times lead to increased throughput and improved performance in digital systems, while longer cycle times may result in delays and reduced efficiency. Cycle time is a critical parameter in the design and evaluation of various electronic devices and systems, influencing their speed and responsiveness.
15 ns - Length10mm
- Height Seated (Max)
Height Seated (Max) is a parameter in electronic components that refers to the maximum allowable height of the component when it is properly seated or installed on a circuit board or within an enclosure. This specification is crucial for ensuring proper fit and alignment within the overall system design. Exceeding the maximum seated height can lead to mechanical interference, electrical shorts, or other issues that may impact the performance and reliability of the electronic device. Manufacturers provide this information to help designers and engineers select components that will fit within the designated space and function correctly in the intended application.
1.6mm - RoHS Status
RoHS means “Restriction of Certain Hazardous Substances” in the “Hazardous Substances Directive” in electrical and electronic equipment.
ROHS3 Compliant - Lead Free
Lead Free is a term used to describe electronic components that do not contain lead as part of their composition. Lead is a toxic material that can have harmful effects on human health and the environment, so the electronics industry has been moving towards lead-free components to reduce these risks. Lead-free components are typically made using alternative materials such as silver, copper, and tin. Manufacturers must comply with regulations such as the Restriction of Hazardous Substances (RoHS) directive to ensure that their products are lead-free and environmentally friendly.
Lead Free
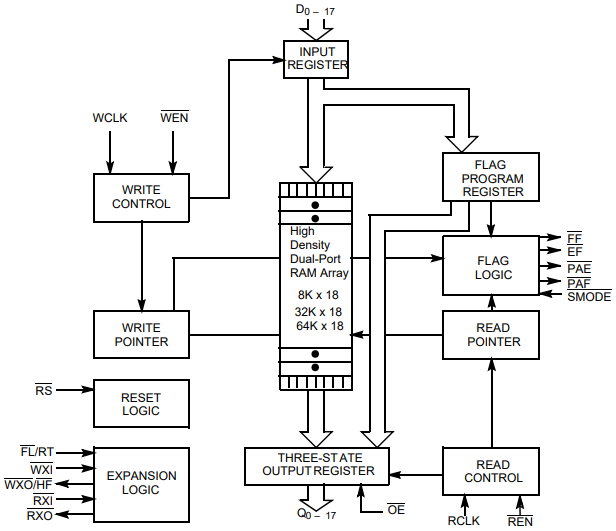
CY7C4255V Functional Block Diagram
The following is the Logic Block Diagram of CY7C4255V.

Logic Block Diagram
CY7C4255V Equivalent
| Model number | Manufacturer | Description |
| CY7C4255-10AI | Cypress Semiconductor | FIFO, 8KX18, 8ns, Synchronous, CMOS, PQFP64, 14 X 14 MM, 1.40 MM HEIGHT, PLASTIC, TQFP-64 |
| IDT72255L12TF | Integrated Device Technology Inc | FIFO, 8KX18, 9ns, Synchronous, CMOS, PQFP64, STQFP-64 |
| CY7C4255-15AXC | Cypress Semiconductor | FIFO, 8KX18, 10ns, Synchronous, CMOS, PQFP64, 14 X 14 MM, 1.40 MM HEIGHT, LEAD FREE, PLASTIC, TQFP-64 |
| IDT72255L12PF | Integrated Device Technology Inc | FIFO, 8KX18, 9ns, Synchronous, CMOS, PQFP64, TQFP-64 |
| CY7C4255-35AC | Cypress Semiconductor | FIFO, 8KX18, 20ns, Synchronous, CMOS, PQFP64, 14 X 14 MM, 1.40 MM HEIGHT, PLASTIC, TQFP-64 |
| CY7C4255V-15ASC | Cypress Semiconductor | FIFO, 8KX18, 10ns, Synchronous, CMOS, PQFP64, 10 X 10 MM, 1.40 MM HEIGHT, PLASTIC, STQFP-64 |
| CY7C4255V-15ASI | Cypress Semiconductor | FIFO, 8KX18, 10ns, Synchronous, CMOS, PQFP64, 10 X 10 MM, 1.40 MM HEIGHT, PLASTIC, STQFP-64 |
| CY7C4255V-25ASC | Rochester Electronics LLC | 8K X 18 OTHER FIFO, 15 ns, PQFP64, 10 X 10 MM, 1.40 MM HEIGHT, PLASTIC, TQFP-64 |
| CY7C4255-10ACT | Cypress Semiconductor | FIFO, 8KX18, 8ns, Synchronous, CMOS, PQFP64, 14 X 14 MM, 1.40 MM HEIGHT, PLASTIC, TQFP-64 |
Parts with Similar Specs
- ImagePart NumberManufacturerPackage / CaseNumber of PinsMemory SizeAccess TimeFrequencyBus DirectionalProgrammable Flags SupportFWFT SupportView Compare
CY7C4255V-15ASXC
64-LQFP
64
144K (8K x 18)
10ns
66.7 MHz
Uni-Directional
Yes
No
64-LQFP
64
576K (32K x 18)
10ns
66.7 MHz
Uni-Directional
Yes
No
64-LQFP
64
18K (1K x 18)
11ns
66.7 MHz
Uni-Directional
Yes
No
64-LQFP
64
1.125M (64K x 18)
10ns
66.7 MHz
Uni-Directional
Yes
No
TQFP
64
-
10 ns
66.7 MHz
Unidirectional
-
-
CY7C4255V Package
The following diagrams show the CY7C4255V Package.

View A

View B

Detail A
CY7C4255V Manufacturer
Cypress targets innovative markets growing faster than the overall semiconductor industry, including key segments of the automotive, industrial, home automation and appliances, medical products and consumer electronics businesses. With the help of Digi-Key Electronics, we supply customers with market-leading solutions based on our MCUs, wireless SoCs, memories, analog ICs and USB controllers. Our world-class wireless technology gives us an unparalleled position in the fast-growing Internet of Things, a business that cuts across our conventional markets and gives us a stake in exciting, next-generation segments such as connected and autonomous cars.
Datasheet PDF
- Datasheets :
- PCN Obsolescence/ EOL :
- Environmental Information :
- PCN Packaging :
How many pins of CY7C4255V-15ASXC?
64 Pins.
What’s the operating temperature of CY7C4255V-15ASXC?
0°C~70°C.
What is the essential property of the CY7C4255V?
The CY7C4255V is high speed, low power, first-in first-out (FIFO) memory with clocked read and write interfaces. It is 18 bits wide and is pin and functionally compatible to the CY7C42X5V Synchronous FIFO family.
How many state pins can the CY7C4255V provide?
The CY7C4255V provides five status pins. These pins are decoded to determine one of five states: Empty, Almost Empty, Half Full, Almost Full, and Full.
How many offset registers does the CY7C4255V device contain?
The CY7C4255V device contains two 16-bit offset registers.
ADXL337 Accelerometer:Datasheet, Pinout and Applications28 July 20212760
AD5700 HART Modem: Pinout, Features and Datasheet18 January 20222155
74HC73 Dual JK Flip-flop Trigger: Pinout, Equivalent and Datasheet26 November 202112343
CD4093BE: Features, Applications, and Datasheet25 October 20232041
IRL520 Power MOSFET: DV/DT, Vishay, IRL520 Datasheet30 December 20212391
PL602-21TI-R Clock Generator: Pinout, Equivalent and Datasheet12 March 2022385
STM32F56x/76x: Comprehensive Technical Overview29 February 2024233
What you need to know about the use of the BS250 P-Channel MOSFET[FAQ]31 March 20224387
What is Conductivity Sensor?20 June 202211078
EMC can also observe the waveform with an oscilloscope?04 March 20225544
Top 10 IC Design Companies in China13 January 20228869
PCB Design Guidelines21 December 20216912
Aluminum Electrolytic Capacitor: Structure and Features19 December 20204107
The Future of Automated and Additive Manufacturing for Power Electronics24 May 20233080
What is Solid-state Battery08 March 20215723
All You Need to Know About Rectifier Circuit24 April 202516213
Cypress Semiconductor Corp
In Stock: 42
United States
China
Canada
Japan
Russia
Germany
United Kingdom
Singapore
Italy
Hong Kong(China)
Taiwan(China)
France
Korea
Mexico
Netherlands
Malaysia
Austria
Spain
Switzerland
Poland
Thailand
Vietnam
India
United Arab Emirates
Afghanistan
Åland Islands
Albania
Algeria
American Samoa
Andorra
Angola
Anguilla
Antigua & Barbuda
Argentina
Armenia
Aruba
Australia
Azerbaijan
Bahamas
Bahrain
Bangladesh
Barbados
Belarus
Belgium
Belize
Benin
Bermuda
Bhutan
Bolivia
Bonaire, Sint Eustatius and Saba
Bosnia & Herzegovina
Botswana
Brazil
British Indian Ocean Territory
British Virgin Islands
Brunei
Bulgaria
Burkina Faso
Burundi
Cabo Verde
Cambodia
Cameroon
Cayman Islands
Central African Republic
Chad
Chile
Christmas Island
Cocos (Keeling) Islands
Colombia
Comoros
Congo
Congo (DRC)
Cook Islands
Costa Rica
Côte d’Ivoire
Croatia
Cuba
Curaçao
Cyprus
Czechia
Denmark
Djibouti
Dominica
Dominican Republic
Ecuador
Egypt
El Salvador
Equatorial Guinea
Eritrea
Estonia
Eswatini
Ethiopia
Falkland Islands
Faroe Islands
Fiji
Finland
French Guiana
French Polynesia
Gabon
Gambia
Georgia
Ghana
Gibraltar
Greece
Greenland
Grenada
Guadeloupe
Guam
Guatemala
Guernsey
Guinea
Guinea-Bissau
Guyana
Haiti
Honduras
Hungary
Iceland
Indonesia
Iran
Iraq
Ireland
Isle of Man
Israel
Jamaica
Jersey
Jordan
Kazakhstan
Kenya
Kiribati
Kosovo
Kuwait
Kyrgyzstan
Laos
Latvia
Lebanon
Lesotho
Liberia
Libya
Liechtenstein
Lithuania
Luxembourg
Macao(China)
Madagascar
Malawi
Maldives
Mali
Malta
Marshall Islands
Martinique
Mauritania
Mauritius
Mayotte
Micronesia
Moldova
Monaco
Mongolia
Montenegro
Montserrat
Morocco
Mozambique
Myanmar
Namibia
Nauru
Nepal
New Caledonia
New Zealand
Nicaragua
Niger
Nigeria
Niue
Norfolk Island
North Korea
North Macedonia
Northern Mariana Islands
Norway
Oman
Pakistan
Palau
Palestinian Authority
Panama
Papua New Guinea
Paraguay
Peru
Philippines
Pitcairn Islands
Portugal
Puerto Rico
Qatar
Réunion
Romania
Rwanda
Samoa
San Marino
São Tomé & Príncipe
Saudi Arabia
Senegal
Serbia
Seychelles
Sierra Leone
Sint Maarten
Slovakia
Slovenia
Solomon Islands
Somalia
South Africa
South Sudan
Sri Lanka
St Helena, Ascension, Tristan da Cunha
St. Barthélemy
St. Kitts & Nevis
St. Lucia
St. Martin
St. Pierre & Miquelon
St. Vincent & Grenadines
Sudan
Suriname
Svalbard & Jan Mayen
Sweden
Syria
Tajikistan
Tanzania
Timor-Leste
Togo
Tokelau
Tonga
Trinidad & Tobago
Tunisia
Turkey
Turkmenistan
Turks & Caicos Islands
Tuvalu
U.S. Outlying Islands
U.S. Virgin Islands
Uganda
Ukraine
Uruguay
Uzbekistan
Vanuatu
Vatican City
Venezuela
Wallis & Futuna
Yemen
Zambia
Zimbabwe


Product
Brand
Articles
Tools

