HMC980LP4E Bias Controller: Circuit, Pinout, and Datasheet [Video&FAQ]
24 Terminations 5V~16.5V 24 Pin HMC980 Specialized Power Management ICs 1 Functions









24 Terminations 5V~16.5V 24 Pin HMC980 Specialized Power Management ICs 1 Functions
The HMC980LP4E is an active bias controller that adjusts the gate voltage of an external amplifier to maintain a constant bias current. This article mainly introduces Circuit, Pinout, Datasheet and other detailed information about Analog Devices Inc. HMC980LP4E.

Controller Bias - PID
HMC980LP4E Description
The HMC980LP4E is an active bias controller that adjusts the gate voltage of an external amplifier to maintain a constant bias current. HMC980LP4E provides safe power on/off, disable/enable, and automatic supply sequencing with an integrated controller, ensuring the safety of the external amplifier. It provides a comprehensive biasing solution for any enhancement and depletion type amplifier operating in the Class-A domain with drain voltages (VDRAIN) ranging from 5V to 16.5V and drain currents (IDRAIN) ranging from 1.6 A.
The HMC980LP4E achieves high bias stability despite supply, temperature, and process fluctuations, and does so without the need for the normal calibration processes to prevent RF performance loss.
The HMC980LP4E is packaged in a RoHS -compliant 4x4 mm QFN leadless package with an exposed backside pad for better thermal performance.
HMC980LP4E Pinout
The HMC980LP4E Pinout is shown as follows.

Pinout
| Pin Number | Pin Name | Description | Interface Schematic |
| 1,2 | VDD | Bias supply Pin. Connect supply voltage to this pin with appropriate filtering. | |
| 3.4 | S0,S1 | Control pins for internal switch resistance. If left floating, default to HIGH. |
|
| 5 | EN | Enable pin. Bias control loop is enabled when Ven is HIGH(VDIG). If left floating, Ven defaults to HIGH (enabled). | |
| 6 | ALM | Over/under current alarm. Provides an active high signal (VDIG) if the quiescent bias exceed the upper threshold or drops below the lower threshold. |
|
| 19 | TRIGOUT | Trigger out signal. Generates a HIGH (3.3V) signal when the active bias system stabilizes. This signal can be used to trigger next device (ENABLE) if more than one HMC980LP4E is used in a daisy chain. | |
| 7 | CP_VDD | Bias supply for negative voltage generator. Connect supply voltage with appropriate filtering. CP_VDD supply voltage should be same as VDD | |
| 8 | CP_OUT | Negative voltage generator charge pump output. Nega tive voltage generator requires a flying capacitor, a reservoir capacitor and two diodes to operate. |
|
| 9 | VDIG | 3.3V-5V Digital Bias supply Pin. Connect supply voltage to this pin with appropriate filtering. | |
| 10 | VREF | 1.44V reference voltage. |
|
| 11 | VNEGFB | Feedback (Control) pin for Negative Voltage Generator Charge Pump. Float to activate the negative voltage generator / Short to GND to disable the negative voltage generator. |
|
| 12 | VGATEFB | Control pin for VGATEFB. Float VGATEFB when a depletion mode transistor is biased. Selects the mode of operation along with VNEGFB pin. | |
| 13 | VG2_CONT | Control voltage of the second gate pin VG2. Use a resistor divider between VDD and GND to set the volt age. VG2 is typically 1.3V lower than the VG2CONT |
|
| 14 | VG2 | Second gate control. | |
| 15 | VNEG | Negative input to the chip. Should be supplied with CPOUT when negative voltage generator is enabled, or connect to external VSS when negative voltage genera tor is enabled. Defaults to -2.5V. If a value different than -2.5V required, please contact factory. | |
| 16 | VGATE | Gate Control pin for external amplifier. Connect to the gate (base) of the external amplifier. In order to guar antee stability, a 2.2μF capacitor should be connected between the gate (base) terminal of the external ampli fier and GND as close to the amplifier as possible. |
|
| 17, 18 | VDRAIN | Drain voltage. Should be connected to the supply termi nal of the external amplifier. A minimum 10 nF capacitor has to be placed close to the external amplifier to improve load regulation. |
|
| 20 | ISENSE | Drain current adjustment pin. To adjust the bias current of the external amplifier connect a resistor (Rsense) from ISENSE pin to GND according to eqn(2). A high precision resistor (e.g. 0.5%, ±25 ppm TCR) is recommended for good bias accuracy |
|
| 21 | ALML | A high precision resistor (e.g. 0.5%, ±25 ppm TCR) to GND is recommended for good bias accuracy. The value of the resistor sets the threshold value for under current alarm. If alarm feature is not used ALML can be shorted to ISet. |
|
| 22 | ISET | A high precision resistor (e.g. 0.5%, ±25 ppm TCR) between ALML and ISet is recommended for good bias accuracy. The total external resistance from ISet pin to GND should always be equal to 5 k Ω. | |
| 23 | ALMH | A high precision resistor (e.g. 0.5%, ±25 ppm TCR) to ISet pin is recommended for good bias accuracy. The value of the resistor sets the threshold. If alarm feature is not used ALMH can be shorted to ISet. |
|
| 24 | FIXBIAS | A high precision (e.g. 0.5%, ±25 ppm TCR) 10K resistor to ground is recommended for good bias accuracy. |
|
HMC980LP4E CAD Model
HMC980LP4E Features
• Automatic Gate voltage adjustment (No Calibration required)
• Supply Voltage (5V to 16.5V)
• Bias both Enhancement or Depletion type devices
—Adjustable Drain Current up to 1.6 A
• Sink or source gate current
• Internal negative voltage generation
—Can be disabled to use external negative rail
• Fast Enable/Disable
• Trigger-out Output for Daisy Chain
• Power-Up and Power-Down Sequencing
• Over/Under Current Alarm with built-in hystresis
• 24 Lead 4mmx4mm QFN Package: 16mm2
Specifications
- TypeParameter
- Lifecycle Status
Lifecycle Status refers to the current stage of an electronic component in its product life cycle, indicating whether it is active, obsolete, or transitioning between these states. An active status means the component is in production and available for purchase. An obsolete status indicates that the component is no longer being manufactured or supported, and manufacturers typically provide a limited time frame for support. Understanding the lifecycle status is crucial for design engineers to ensure continuity and reliability in their projects.
PRODUCTION (Last Updated: 3 weeks ago) - Factory Lead Time12 Weeks
- Mount
In electronic components, the term "Mount" typically refers to the method or process of physically attaching or fixing a component onto a circuit board or other electronic device. This can involve soldering, adhesive bonding, or other techniques to secure the component in place. The mounting process is crucial for ensuring proper electrical connections and mechanical stability within the electronic system. Different components may have specific mounting requirements based on their size, shape, and function, and manufacturers provide guidelines for proper mounting procedures to ensure optimal performance and reliability of the electronic device.
Surface Mount - Mounting Type
The "Mounting Type" in electronic components refers to the method used to attach or connect a component to a circuit board or other substrate, such as through-hole, surface-mount, or panel mount.
Surface Mount - Package / Case
refers to the protective housing that encases an electronic component, providing mechanical support, electrical connections, and thermal management.
24-VFQFN Exposed Pad - Contact Plating
Contact plating (finish) provides corrosion protection for base metals and optimizes the mechanical and electrical properties of the contact interfaces.
Tin - Number of Pins24
- Usage LevelIndustrial grade
- Operating Temperature
The operating temperature is the range of ambient temperature within which a power supply, or any other electrical equipment, operate in. This ranges from a minimum operating temperature, to a peak or maximum operating temperature, outside which, the power supply may fail.
-55°C~85°C - Packaging
Semiconductor package is a carrier / shell used to contain and cover one or more semiconductor components or integrated circuits. The material of the shell can be metal, plastic, glass or ceramic.
Strip - JESD-609 Code
The "JESD-609 Code" in electronic components refers to a standardized marking code that indicates the lead-free solder composition and finish of electronic components for compliance with environmental regulations.
e3 - Pbfree Code
The "Pbfree Code" parameter in electronic components refers to the code or marking used to indicate that the component is lead-free. Lead (Pb) is a toxic substance that has been widely used in electronic components for many years, but due to environmental concerns, there has been a shift towards lead-free alternatives. The Pbfree Code helps manufacturers and users easily identify components that do not contain lead, ensuring compliance with regulations and promoting environmentally friendly practices. It is important to pay attention to the Pbfree Code when selecting electronic components to ensure they meet the necessary requirements for lead-free applications.
no - Part Status
Parts can have many statuses as they progress through the configuration, analysis, review, and approval stages.
Active - Moisture Sensitivity Level (MSL)
Moisture Sensitivity Level (MSL) is a standardized rating that indicates the susceptibility of electronic components, particularly semiconductors, to moisture-induced damage during storage and the soldering process, defining the allowable exposure time to ambient conditions before they require special handling or baking to prevent failures
1 (Unlimited) - Number of Terminations24
- ECCN Code
An ECCN (Export Control Classification Number) is an alphanumeric code used by the U.S. Bureau of Industry and Security to identify and categorize electronic components and other dual-use items that may require an export license based on their technical characteristics and potential for military use.
EAR99 - Applications
The parameter "Applications" in electronic components refers to the specific uses or functions for which a component is designed. It encompasses various fields such as consumer electronics, industrial automation, telecommunications, automotive, and medical devices. Understanding the applications helps in selecting the right components for a particular design based on performance, reliability, and compatibility requirements. This parameter also guides manufacturers in targeting their products to relevant markets and customer needs.
Current Biasing - HTS Code
HTS (Harmonized Tariff Schedule) codes are product classification codes between 8-1 digits. The first six digits are an HS code, and the countries of import assign the subsequent digits to provide additional classification. U.S. HTS codes are 1 digits and are administered by the U.S. International Trade Commission.
8542.39.00.01 - Voltage - Supply
Voltage - Supply refers to the range of voltage levels that an electronic component or circuit is designed to operate with. It indicates the minimum and maximum supply voltage that can be applied for the device to function properly. Providing supply voltages outside this range can lead to malfunction, damage, or reduced performance. This parameter is critical for ensuring compatibility between different components in a circuit.
5V~16.5V - Terminal Position
In electronic components, the term "Terminal Position" refers to the physical location of the connection points on the component where external electrical connections can be made. These connection points, known as terminals, are typically used to attach wires, leads, or other components to the main body of the electronic component. The terminal position is important for ensuring proper connectivity and functionality of the component within a circuit. It is often specified in technical datasheets or component specifications to help designers and engineers understand how to properly integrate the component into their circuit designs.
QUAD - Terminal Form
Occurring at or forming the end of a series, succession, or the like; closing; concluding.
NO LEAD - Peak Reflow Temperature (Cel)
Peak Reflow Temperature (Cel) is a parameter that specifies the maximum temperature at which an electronic component can be exposed during the reflow soldering process. Reflow soldering is a common method used to attach electronic components to a circuit board. The Peak Reflow Temperature is crucial because it ensures that the component is not damaged or degraded during the soldering process. Exceeding the specified Peak Reflow Temperature can lead to issues such as component failure, reduced performance, or even permanent damage to the component. It is important for manufacturers and assemblers to adhere to the recommended Peak Reflow Temperature to ensure the reliability and functionality of the electronic components.
260 - Number of Functions1
- Supply Voltage
Supply voltage refers to the electrical potential difference provided to an electronic component or circuit. It is crucial for the proper operation of devices, as it powers their functions and determines performance characteristics. The supply voltage must be within specified limits to ensure reliability and prevent damage to components. Different electronic devices have specific supply voltage requirements, which can vary widely depending on their design and intended application.
12V - Terminal Pitch
The center distance from one pole to the next.
0.5mm - Time@Peak Reflow Temperature-Max (s)
Time@Peak Reflow Temperature-Max (s) refers to the maximum duration that an electronic component can be exposed to the peak reflow temperature during the soldering process, which is crucial for ensuring reliable solder joint formation without damaging the component.
30 - Base Part Number
The "Base Part Number" (BPN) in electronic components serves a similar purpose to the "Base Product Number." It refers to the primary identifier for a component that captures the essential characteristics shared by a group of similar components. The BPN provides a fundamental way to reference a family or series of components without specifying all the variations and specific details.
HMC980 - Pin Count
a count of all of the component leads (or pins)
24 - Qualification Status
An indicator of formal certification of qualifications.
Not Qualified - Operating Supply Current
Operating Supply Current, also known as supply current or quiescent current, is a crucial parameter in electronic components that indicates the amount of current required for the device to operate under normal conditions. It represents the current drawn by the component from the power supply while it is functioning. This parameter is important for determining the power consumption of the component and is typically specified in datasheets to help designers calculate the overall power requirements of their circuits. Understanding the operating supply current is essential for ensuring proper functionality and efficiency of electronic systems.
20mA - Telecom IC Type
Telecom IC Type refers to integrated circuits specifically designed for telecommunications applications. These components facilitate various functions such as signal processing, data modulation and demodulation, and communication protocol handling. They can be used in devices like mobile phones, modems, and network equipment, ensuring reliable data transmission and reception. Telecom ICs support different standards and technologies, making them essential for modern communication systems.
TELECOM CIRCUIT - Height950μm
- Length4.1mm
- Width4.1mm
- REACH SVHC
The parameter "REACH SVHC" in electronic components refers to the compliance with the Registration, Evaluation, Authorization, and Restriction of Chemicals (REACH) regulation regarding Substances of Very High Concern (SVHC). SVHCs are substances that may have serious effects on human health or the environment, and their use is regulated under REACH to ensure their safe handling and minimize their impact.Manufacturers of electronic components need to declare if their products contain any SVHCs above a certain threshold concentration and provide information on the safe use of these substances. This information allows customers to make informed decisions about the potential risks associated with using the components and take appropriate measures to mitigate any hazards.Ensuring compliance with REACH SVHC requirements is essential for electronics manufacturers to meet regulatory standards, protect human health and the environment, and maintain transparency in their supply chain. It also demonstrates a commitment to sustainability and responsible manufacturing practices in the electronics industry.
Unknown - RoHS Status
RoHS means “Restriction of Certain Hazardous Substances” in the “Hazardous Substances Directive” in electrical and electronic equipment.
ROHS3 Compliant - Lead Free
Lead Free is a term used to describe electronic components that do not contain lead as part of their composition. Lead is a toxic material that can have harmful effects on human health and the environment, so the electronics industry has been moving towards lead-free components to reduce these risks. Lead-free components are typically made using alternative materials such as silver, copper, and tin. Manufacturers must comply with regulations such as the Restriction of Hazardous Substances (RoHS) directive to ensure that their products are lead-free and environmentally friendly.
Contains Lead
Parts with Similar Specs
- ImagePart NumberManufacturerPackage / CaseNumber of PinsTerminal PitchMounting TypeRoHS StatusPart StatusNumber of TerminationsView Compare
HMC980LP4E
24-VFQFN Exposed Pad
24
0.5 mm
Surface Mount
ROHS3 Compliant
Active
24
24-VFQFN Exposed Pad
24
0.5 mm
Surface Mount
ROHS3 Compliant
Active
24
24-VFQFN Exposed Pad
24
0.5 mm
Surface Mount
ROHS3 Compliant
Active
24
24-VFQFN Exposed Pad
24
0.5 mm
Surface Mount
ROHS3 Compliant
Active
24
24-VFQFN Exposed Pad
24
0.5 mm
Surface Mount
ROHS3 Compliant
Active
24
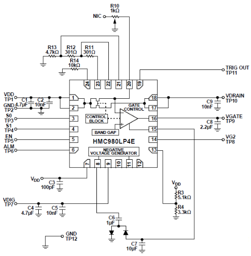
HMC980LP4E Evaluation Board Circuit
HMC980LP4E Application Circuits
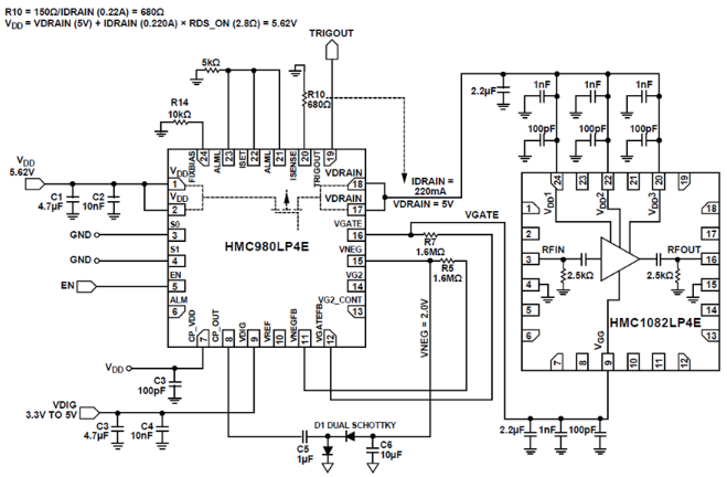
Biasing the HMC1082LP4E with the HMC980LP4E
Do the following to bias the HMC1082LP4E with the HMC980LP4E:
• For the HMC980LP4E, set R10 to 680Ω to set IDD = 220 mA.
• Calculate a 5.62 V VDD value.
• Use R5 and R7 to check that the VGATE voltage is within the HMC980LP4E data sheet's Absolute Maximum Ratings section.
• To increase the rising time, the shunt VGG capacitor values might be lowered (see HMC1082LP4E in the following figure).

Application Circuit for Biasing the HMC1082LP4E with the HMC980LP4E
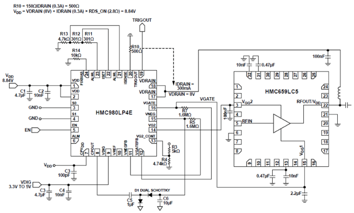
Biasing the HMC659LC5 with the HMC980LP4E
To bias the HMC659LC5 with the HMC980LP4E, do the following:
• Set R10 to 500 Ω to set IDD = 300 mA for the HMC980LP4E
• Use a common resistor value of 510 Ω.
• Calculate a VDD value of 8.84 V.
• Use R3 and R4 to set VGG2 for the HMC980LP4E.
• Use R5 and R7 to ensure that the VGATE voltage is within the Absolute Maximum Rating section of the HMC980LP4E datasheet. Refer to the Adjusting the Default VNEG and VGATE Threshold Values sections for further details.
• The shunt VGGx capacitors value can be reduced to increase the rise time (see HMC659LC5 in the following figure). Refer to the Reducing VGATE Rise Time section for further details.

Application Circuit for Biasing the HMC659LC5 with the HMC980LP4E
Conclusions
To ensure the device's safety, follow the specified biasing procedure for externally biased devices during power-up and power-down. Using an active bias controller to operate amplifiers guarantees that the device is sequenced correctly and at the desired level, which improves overall system performance.
Externally biased RF/ microwave components like FETs, amplifiers, multipliers, optical modulator drivers, and frequency converters can all benefit from Analog Devices ' active bias controller family. The DUTs' gate voltages are changed using a closed feedback loop to get the appropriate drain current. During power-up and power-down. The bias controller's VGATE, VDRAIN, and VGG2 outputs are sequenced, ensuring that the DUT is protected.
HMC980LP4E Applications
• Microwave Radio & VSAT
• Military & Space
• Test Instrumentation
• Fiber Optic Modulator Driver Biasing
• CATV Laser Driver Biasing
• Cellular Base Station
• Wireless Infrastructure Equipment
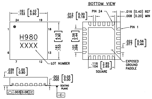
HMC980LP4E Outline Drawing
HMC980LP4E Manufacturer
Analog Devices (NASDAQ: ADI) is a global pioneer in the design, development, and marketing of high-performance analog, mixed-signal, and digital signal processing (DSP) integrated circuits (ICs) that are used in practically every type of electronic equipment. We've been focusing on overcoming the engineering issues involved with signal processing in electronic equipment since 1965. Our signal processing solutions, which are utilized by over 100,000 clients worldwide, are critical in converting, conditioning, and processing real-world phenomena like temperature, pressure, sound, light, speed, and motion into electrical signals that can be used in a variety of electronic devices.
Trend Analysis
Datasheet PDF
- Datasheets :
- ConflictMineralStatement :
What does the HMC980LP4E adjust to maintain a constant bias current?
The gate voltage of an external amplifier.
What is the HMC980LP4Es power on/off?
Integrated controller.
What is the range of drain currents in the HMC980LP4E?
1.6 A.
What does the HMC980LP4E achieve?
High bias stability.
What is the HMC980LP4E packaged in?
RoHS -compliant 4x4 mm QFN leadless package with an exposed backside pad.
XC7K160T-2FFG676I AMD/Xilinx FPGA: Detailed Specifications and Features07 April 2025476
TLC5940NT LED Driver: Features, Speicifications and Applications27 May 20211836
TB6600 Stepper Motor Driver IC: Schematci, Price and Datasheet20 July 202110487
LTC6994IDCB-1#TRPBF Programmable Delay Line: Product Overview and Applications06 March 2024182
Introduction to Microchip dsPIC33EP32MC202TESS29 February 202490
Renesas RL78/I1E Microcontroller Series: Advanced Features and Applications29 February 2024604
MIC2026 1YM Power Switch: Dual USB High-Side 500mA, MIC2026 Current Limiting Power Switch14 January 20221006
LM293 comparators: Schematic, Pinout and Datasheet31 July 20216044
Introduction to 6 Common Power Supply Design Circuits09 April 20225832
Huawei Responded How to Solve the Problem of Chip Supply29 March 20224055
The Difference and Application of SPI, UART, I2C Communication15 October 202511052
Semiconductor R&D Spending: Top 12 Countries20 September 20233647
JSCJ Authorized Distributor | UTMEL Electronics21 November 20233784
PMIC: Basic Types and Applications [Video]27 October 20204834
CCTC Authorized Distributor | UTMEL Electronics22 February 20256955
The Rise of Semiconductor Stocks in the Tech Boom05 December 20233631
Analog Devices Inc.
In Stock: 2386
United States
China
Canada
Japan
Russia
Germany
United Kingdom
Singapore
Italy
Hong Kong(China)
Taiwan(China)
France
Korea
Mexico
Netherlands
Malaysia
Austria
Spain
Switzerland
Poland
Thailand
Vietnam
India
United Arab Emirates
Afghanistan
Åland Islands
Albania
Algeria
American Samoa
Andorra
Angola
Anguilla
Antigua & Barbuda
Argentina
Armenia
Aruba
Australia
Azerbaijan
Bahamas
Bahrain
Bangladesh
Barbados
Belarus
Belgium
Belize
Benin
Bermuda
Bhutan
Bolivia
Bonaire, Sint Eustatius and Saba
Bosnia & Herzegovina
Botswana
Brazil
British Indian Ocean Territory
British Virgin Islands
Brunei
Bulgaria
Burkina Faso
Burundi
Cabo Verde
Cambodia
Cameroon
Cayman Islands
Central African Republic
Chad
Chile
Christmas Island
Cocos (Keeling) Islands
Colombia
Comoros
Congo
Congo (DRC)
Cook Islands
Costa Rica
Côte d’Ivoire
Croatia
Cuba
Curaçao
Cyprus
Czechia
Denmark
Djibouti
Dominica
Dominican Republic
Ecuador
Egypt
El Salvador
Equatorial Guinea
Eritrea
Estonia
Eswatini
Ethiopia
Falkland Islands
Faroe Islands
Fiji
Finland
French Guiana
French Polynesia
Gabon
Gambia
Georgia
Ghana
Gibraltar
Greece
Greenland
Grenada
Guadeloupe
Guam
Guatemala
Guernsey
Guinea
Guinea-Bissau
Guyana
Haiti
Honduras
Hungary
Iceland
Indonesia
Iran
Iraq
Ireland
Isle of Man
Israel
Jamaica
Jersey
Jordan
Kazakhstan
Kenya
Kiribati
Kosovo
Kuwait
Kyrgyzstan
Laos
Latvia
Lebanon
Lesotho
Liberia
Libya
Liechtenstein
Lithuania
Luxembourg
Macao(China)
Madagascar
Malawi
Maldives
Mali
Malta
Marshall Islands
Martinique
Mauritania
Mauritius
Mayotte
Micronesia
Moldova
Monaco
Mongolia
Montenegro
Montserrat
Morocco
Mozambique
Myanmar
Namibia
Nauru
Nepal
New Caledonia
New Zealand
Nicaragua
Niger
Nigeria
Niue
Norfolk Island
North Korea
North Macedonia
Northern Mariana Islands
Norway
Oman
Pakistan
Palau
Palestinian Authority
Panama
Papua New Guinea
Paraguay
Peru
Philippines
Pitcairn Islands
Portugal
Puerto Rico
Qatar
Réunion
Romania
Rwanda
Samoa
San Marino
São Tomé & Príncipe
Saudi Arabia
Senegal
Serbia
Seychelles
Sierra Leone
Sint Maarten
Slovakia
Slovenia
Solomon Islands
Somalia
South Africa
South Sudan
Sri Lanka
St Helena, Ascension, Tristan da Cunha
St. Barthélemy
St. Kitts & Nevis
St. Lucia
St. Martin
St. Pierre & Miquelon
St. Vincent & Grenadines
Sudan
Suriname
Svalbard & Jan Mayen
Sweden
Syria
Tajikistan
Tanzania
Timor-Leste
Togo
Tokelau
Tonga
Trinidad & Tobago
Tunisia
Turkey
Turkmenistan
Turks & Caicos Islands
Tuvalu
U.S. Outlying Islands
U.S. Virgin Islands
Uganda
Ukraine
Uruguay
Uzbekistan
Vanuatu
Vatican City
Venezuela
Wallis & Futuna
Yemen
Zambia
Zimbabwe


Product
Brand
Articles
Tools





























