MPSA05 NPN Transistor: Datasheet, Test Circuit and Equivalent
SMALL SIGNAL BIPOLAR TRANSISTOR
MPSA05 is an NPN BJT transistor built for general purpose switching and amplification purposes. This article will unlock more details of MPSA05. There is a huge range of Semiconductors, Capacitors, Resistors and ICs in stock. Welcome RFQ.
MPSA05 Pinout

MPSA05 CAD Model
Symbol

MPSA05 Symbol
Footprint

MPSA05 Footprint
3D Model

MPSA05 3D Model
What is MPSA05?
MPSA05 is an NPN BJT transistor built for general purpose switching and amplification purposes. The transistor has good specifications, allowing it to be utilized in a wide range of applications. It can also be used to replace the widely used 2N3904, 2N2222, BC337, and other transistors. It can drive a load of up to 60 volts with a load current of 500mA because the maximum collector-emitter voltage is 60V. The lowest collector-emitter saturation voltage is only 0.25V, which is another useful feature if you wish to utilize this transistor in applications where low voltage is required.
MPSA05 Manufacturer
Rochester Electronics ranks as a global leading semiconductor provider. Due to their products' characteristics of high quality and durability, these products are suitable for long-term production and maintenance in the fields of industry, transportation and high-reliability markets. Their large inventory includes more than 100,000 products and 15 billion units, making them exceed other companies in terms of selection, capabilities, or solutions.
Specifications
- TypeParameter
- Surface Mount
having leads that are designed to be soldered on the side of a circuit board that the body of the component is mounted on.
NO - Transistor Element Material
The "Transistor Element Material" parameter in electronic components refers to the material used to construct the transistor within the component. Transistors are semiconductor devices that amplify or switch electronic signals and are a fundamental building block in electronic circuits. The material used for the transistor element can significantly impact the performance and characteristics of the component. Common materials used for transistor elements include silicon, germanium, and gallium arsenide, each with its own unique properties and suitability for different applications. The choice of transistor element material is crucial in designing electronic components to meet specific performance requirements such as speed, power efficiency, and temperature tolerance.
SILICON - Number of Elements1
- JESD-609 Code
The "JESD-609 Code" in electronic components refers to a standardized marking code that indicates the lead-free solder composition and finish of electronic components for compliance with environmental regulations.
e0 - Pbfree Code
The "Pbfree Code" parameter in electronic components refers to the code or marking used to indicate that the component is lead-free. Lead (Pb) is a toxic substance that has been widely used in electronic components for many years, but due to environmental concerns, there has been a shift towards lead-free alternatives. The Pbfree Code helps manufacturers and users easily identify components that do not contain lead, ensuring compliance with regulations and promoting environmentally friendly practices. It is important to pay attention to the Pbfree Code when selecting electronic components to ensure they meet the necessary requirements for lead-free applications.
no - Part Status
Parts can have many statuses as they progress through the configuration, analysis, review, and approval stages.
Obsolete - Moisture Sensitivity Level (MSL)
Moisture Sensitivity Level (MSL) is a standardized rating that indicates the susceptibility of electronic components, particularly semiconductors, to moisture-induced damage during storage and the soldering process, defining the allowable exposure time to ambient conditions before they require special handling or baking to prevent failures
1 (Unlimited) - Number of Terminations3
- Terminal Finish
Terminal Finish refers to the surface treatment applied to the terminals or leads of electronic components to enhance their performance and longevity. It can improve solderability, corrosion resistance, and overall reliability of the connection in electronic assemblies. Common finishes include nickel, gold, and tin, each possessing distinct properties suitable for various applications. The choice of terminal finish can significantly impact the durability and effectiveness of electronic devices.
TIN LEAD - Terminal Position
In electronic components, the term "Terminal Position" refers to the physical location of the connection points on the component where external electrical connections can be made. These connection points, known as terminals, are typically used to attach wires, leads, or other components to the main body of the electronic component. The terminal position is important for ensuring proper connectivity and functionality of the component within a circuit. It is often specified in technical datasheets or component specifications to help designers and engineers understand how to properly integrate the component into their circuit designs.
BOTTOM - Terminal Form
Occurring at or forming the end of a series, succession, or the like; closing; concluding.
THROUGH-HOLE - Peak Reflow Temperature (Cel)
Peak Reflow Temperature (Cel) is a parameter that specifies the maximum temperature at which an electronic component can be exposed during the reflow soldering process. Reflow soldering is a common method used to attach electronic components to a circuit board. The Peak Reflow Temperature is crucial because it ensures that the component is not damaged or degraded during the soldering process. Exceeding the specified Peak Reflow Temperature can lead to issues such as component failure, reduced performance, or even permanent damage to the component. It is important for manufacturers and assemblers to adhere to the recommended Peak Reflow Temperature to ensure the reliability and functionality of the electronic components.
240 - Time@Peak Reflow Temperature-Max (s)
Time@Peak Reflow Temperature-Max (s) refers to the maximum duration that an electronic component can be exposed to the peak reflow temperature during the soldering process, which is crucial for ensuring reliable solder joint formation without damaging the component.
30 - Pin Count
a count of all of the component leads (or pins)
3 - JESD-30 Code
JESD-30 Code refers to a standardized descriptive designation system established by JEDEC for semiconductor-device packages. This system provides a systematic method for generating designators that convey essential information about the package's physical characteristics, such as size and shape, which aids in component identification and selection. By using JESD-30 codes, manufacturers and engineers can ensure consistency and clarity in the specification of semiconductor packages across various applications and industries.
O-PBCY-T3 - Qualification Status
An indicator of formal certification of qualifications.
COMMERCIAL - Configuration
The parameter "Configuration" in electronic components refers to the specific arrangement or setup of the components within a circuit or system. It encompasses how individual elements are interconnected and their physical layout. Configuration can affect the functionality, performance, and efficiency of the electronic system, and may influence factors such as signal flow, impedance, and power distribution. Understanding the configuration is essential for design, troubleshooting, and optimizing electronic devices.
SINGLE - Transistor Application
In the context of electronic components, the parameter "Transistor Application" refers to the specific purpose or function for which a transistor is designed and used. Transistors are semiconductor devices that can amplify or switch electronic signals and are commonly used in various electronic circuits. The application of a transistor can vary widely depending on its design and characteristics, such as whether it is intended for audio amplification, digital logic, power control, or radio frequency applications. Understanding the transistor application is important for selecting the right type of transistor for a particular circuit or system to ensure optimal performance and functionality.
AMPLIFIER - Polarity/Channel Type
In electronic components, the parameter "Polarity/Channel Type" refers to the characteristic that determines the direction of current flow or the type of signal that can be accommodated by the component. For components like diodes and transistors, polarity indicates the direction in which current can flow through the component, such as forward bias or reverse bias for diodes. For components like MOSFETs or JFETs, the channel type refers to whether the component is an N-channel or P-channel device, which determines the type of charge carriers that carry current through the component. Understanding the polarity or channel type of a component is crucial for proper circuit design and ensuring that the component is connected correctly to achieve the desired functionality.
NPN - JEDEC-95 Code
JEDEC-95 Code is a standardized identification system used by the Joint Electron Device Engineering Council to categorize and describe semiconductor devices. This code provides a unique alphanumeric identifier for various memory components, ensuring consistency in documentation and communication across the electronics industry. The format includes information about the type, capacity, and technology of the device, facilitating easier specification and understanding for manufacturers and engineers.
TO-92 - Transition Frequency
Transition Frequency in electronic components refers to the frequency at which a device can transition from one state to another, typically defining the upper limit of its operating frequency. It is a critical parameter in determining the speed and performance of active components like transistors and integrated circuits. This frequency is influenced by factors such as capacitance, resistance, and the inherent characteristics of the materials used in the component's construction. Understanding transition frequency is essential for optimizing circuit designs and ensuring reliable signal processing in various applications.
100MHz - Collector Current-Max (IC)
The parameter "Collector Current-Max (IC)" in electronic components refers to the maximum amount of current that can safely flow through the collector terminal of a transistor without causing damage to the component. It is an important specification that indicates the upper limit of current that the transistor can handle under normal operating conditions. Exceeding this maximum current rating can lead to overheating and potentially result in the failure of the transistor. Designers must ensure that the collector current does not exceed this specified limit to prevent damage to the component and ensure reliable operation of the circuit.
0.5A - DC Current Gain-Min (hFE)
The parameter "DC Current Gain-Min (hFE)" in electronic components refers to the minimum value of the DC current gain of a bipolar junction transistor (BJT). It is a measure of how much the transistor amplifies the input current to produce the output current. The hFE value indicates the ratio of the output current to the input current when the transistor is operating in the active region. A higher hFE value signifies a higher current gain and better amplification capabilities of the transistor. It is an important parameter to consider when designing and analyzing transistor circuits for various electronic applications.
100 - Collector-Emitter Voltage-Max
Collector-Emitter Voltage-Max, often abbreviated as Vce(max), is a key specification in bipolar junction transistors (BJTs). It represents the maximum voltage that can be applied between the collector and emitter terminals without risking damage to the transistor. Exceeding this voltage can lead to breakdown conditions, resulting in device failure or reliability issues. This parameter is crucial for ensuring safe operation within the specified design limits of electronic circuits using transistors.
60V - RoHS Status
RoHS means “Restriction of Certain Hazardous Substances” in the “Hazardous Substances Directive” in electrical and electronic equipment.
Non-RoHS Compliant
MPSA05 Features
Package-Type: TO-92
Transistor Type: NPN
Max Collector Current(IC): 500mA
Max Collector-Emitter Voltage (VCE): 60V
Max Collector-Base Voltage (VCB): 60V
Max Emitter-Base Voltage (VEBO): 5V
Max Collector Dissipation (Pc): 625 mW
Max Transition Frequency (fT): 100 MHz
Minimum & Maximum DC Current Gain (hFE): 100
Max Storage & Operating temperature Should Be: -55 to +150 Centigrade
MPSA05 Application
Switching loads up to 500mA
Audio amplification
Telecommunication circuits
RF Applications
Darlington pairs
Many general-purpose applications
MPSA05 Equivalent
MPSA06
2N7051
2SC4145
MPSA28
MPSA29
BC538
BC538-10
BC538-16
BC538-25
2N5551
BC537
2N5833
2N5550
2N5831
2N5832
2SC2036
2SC4145
BDB01D
2N5830
2N2405
MPSL01
Where & How to Use MPSA05?
MPSA05 is a transistor that can be utilized in practically any application that fits within its specifications. It can drive a load of up to 500mA when used as a switch, which is enough current to drive a variety of components in electronic circuits such as relays, LEDs, high-power transistors, and other circuit components. It can also be used as an amplifier, such as in audio amplifier stages or as a separate audio amplifier at the audio output stage to drive a speaker. Aside from that, the 100MHz transition frequency allows it to be used in RF circuits below 100MHz.
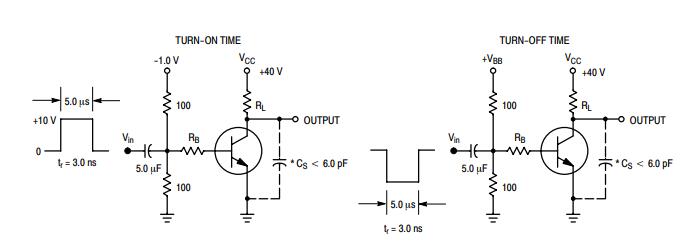
Switching Time Test Circuit
OFF CHARACTERISTICS
Collector-Emitter Breakdown Voltage (Note 2) (IC = 1.0 mAdc, IB = 0) MPSA05, MPSA55 MPSA06, MPSA56 | V(BR)CEO |
60 80 |
− − | Vdc |
Emitter − Base Breakdown Voltage (IE = 100 µAdc, IC = 0) | V(BR)EBO | 4.0 | − | Vdc |
Collector Cutoff Current (VCE = 60 Vdc, IB = 0) | ICES | − | 0.1 | µAdc |
Collector Cutoff Current (VCB = 60 Vdc, IE = 0) MPSA05, MPSA55 (VCB = 80 Vdc, IE = 0) MPSA06, MPSA56 | ICBO |
− − |
0.1 0.1 | µAdc |
ON CHARACTERISTICS
DC Current Gain (IC = 10 mAdc, VCE = 1.0 Vdc) (IC = 100 mAdc, VCE = 1.0 Vdc) | hFE |
100 100 |
− − | − |
Collector − Emitter Saturation Voltage (IC = 100 mAdc, IB = 10 mAdc) | VCE(sat) | − | 0.25 | Vdc |
Base−Emitter On Voltage (IC = 100 mAdc, VCE = 1.0 Vdc) | VBE(on) | − | 1.2 | Vdc |

MPSA Switching Time Test Circuits
MPSA05 Package


MPSA05 Package
Datasheet PDF
- Datasheets :
What is PNP Complementary of MPSA05?
The PNP Complementary of MPSA05 is MPSA55.
What makes MPSA05 suitable to use as an audio amplifier?
Moreover, the maximum collector of 625mW and the DC current gain of 100 also makes this transistor suitable to use as an audio amplifier.
What conditions does MPSA05 operate?
Minimum & Maximum DC Current Gain (hFE): 100 Max Storage & Operating temperature Should Be: -55 to +150 Centigrade
How to Safely Long Run in a Circuit?
We usually recommend using any component at least 20% below its maximum ratings for long-term performance, and the MPSA05 transistor is no exception. Because the maximum collector current is 500mA, do not drive loads that consume more than 400mA. Because the maximum collector to emitter voltage is 60V, do not drive loads greater than 48V and always store and operate the device at temperatures between -55°C and +150°C.
SMAJ15A TVs Diodes: Features, Pinout, and Datasheet15 February 20222905
onsemi BCP54 Guide for Amplifier and Switching Circuits19 August 2025310
STP55NF06L Power MOSFET: Pinout, Features, and Datasheet11 September 20213973
GRM155R71H104KE14D Ceramic Capacitor X7R 0402 50V[FAQ]: Datasheet, Features, and Equivalents14 March 20221430
TXS0108EPWRG4 Translator: Pinout, Specification, and Datasheet03 June 20212536
10M02SCU169C8G: Key advantages, Datasheet, Features and Configuration07 January 2022970
LSM6DSRXTR Motion Sensor: STM LSM6DSRXTR, Datasheet, Application Hint09 April 2022769
1N4148 Signal Diode: Pinout, Datasheet and Equivalent12 July 20219234
Introduction to TRIAC and TRIAC Dimmer10 September 202010107
What is a Biosensor?23 March 20213755
An Introduction to DIACs21 May 20255606
Photonic Integrated Circuits: Overcoming Challenges in Silicon Photonics26 August 20242935
High Voltage Capacitor Safety: The Ultimate Guide21 August 20259999
Google Co-releases SayCan Model for Bots to Give Sensible Answers30 August 20223737
Nexperia Enters the Analog Chip Market23 March 2022976
8051 Microcontroller: History, Architecture, Applications, and Features20 February 202121074
Rochester Electronics, LLC
In Stock
United States
China
Canada
Japan
Russia
Germany
United Kingdom
Singapore
Italy
Hong Kong(China)
Taiwan(China)
France
Korea
Mexico
Netherlands
Malaysia
Austria
Spain
Switzerland
Poland
Thailand
Vietnam
India
United Arab Emirates
Afghanistan
Åland Islands
Albania
Algeria
American Samoa
Andorra
Angola
Anguilla
Antigua & Barbuda
Argentina
Armenia
Aruba
Australia
Azerbaijan
Bahamas
Bahrain
Bangladesh
Barbados
Belarus
Belgium
Belize
Benin
Bermuda
Bhutan
Bolivia
Bonaire, Sint Eustatius and Saba
Bosnia & Herzegovina
Botswana
Brazil
British Indian Ocean Territory
British Virgin Islands
Brunei
Bulgaria
Burkina Faso
Burundi
Cabo Verde
Cambodia
Cameroon
Cayman Islands
Central African Republic
Chad
Chile
Christmas Island
Cocos (Keeling) Islands
Colombia
Comoros
Congo
Congo (DRC)
Cook Islands
Costa Rica
Côte d’Ivoire
Croatia
Cuba
Curaçao
Cyprus
Czechia
Denmark
Djibouti
Dominica
Dominican Republic
Ecuador
Egypt
El Salvador
Equatorial Guinea
Eritrea
Estonia
Eswatini
Ethiopia
Falkland Islands
Faroe Islands
Fiji
Finland
French Guiana
French Polynesia
Gabon
Gambia
Georgia
Ghana
Gibraltar
Greece
Greenland
Grenada
Guadeloupe
Guam
Guatemala
Guernsey
Guinea
Guinea-Bissau
Guyana
Haiti
Honduras
Hungary
Iceland
Indonesia
Iran
Iraq
Ireland
Isle of Man
Israel
Jamaica
Jersey
Jordan
Kazakhstan
Kenya
Kiribati
Kosovo
Kuwait
Kyrgyzstan
Laos
Latvia
Lebanon
Lesotho
Liberia
Libya
Liechtenstein
Lithuania
Luxembourg
Macao(China)
Madagascar
Malawi
Maldives
Mali
Malta
Marshall Islands
Martinique
Mauritania
Mauritius
Mayotte
Micronesia
Moldova
Monaco
Mongolia
Montenegro
Montserrat
Morocco
Mozambique
Myanmar
Namibia
Nauru
Nepal
New Caledonia
New Zealand
Nicaragua
Niger
Nigeria
Niue
Norfolk Island
North Korea
North Macedonia
Northern Mariana Islands
Norway
Oman
Pakistan
Palau
Palestinian Authority
Panama
Papua New Guinea
Paraguay
Peru
Philippines
Pitcairn Islands
Portugal
Puerto Rico
Qatar
Réunion
Romania
Rwanda
Samoa
San Marino
São Tomé & Príncipe
Saudi Arabia
Senegal
Serbia
Seychelles
Sierra Leone
Sint Maarten
Slovakia
Slovenia
Solomon Islands
Somalia
South Africa
South Sudan
Sri Lanka
St Helena, Ascension, Tristan da Cunha
St. Barthélemy
St. Kitts & Nevis
St. Lucia
St. Martin
St. Pierre & Miquelon
St. Vincent & Grenadines
Sudan
Suriname
Svalbard & Jan Mayen
Sweden
Syria
Tajikistan
Tanzania
Timor-Leste
Togo
Tokelau
Tonga
Trinidad & Tobago
Tunisia
Turkey
Turkmenistan
Turks & Caicos Islands
Tuvalu
U.S. Outlying Islands
U.S. Virgin Islands
Uganda
Ukraine
Uruguay
Uzbekistan
Vanuatu
Vatican City
Venezuela
Wallis & Futuna
Yemen
Zambia
Zimbabwe


Product
Brand
Articles
Tools









