A1688 High Accuracy Sensor IC:Datasheet, Pinout, Features and Benefits
Current Source 4V~24V -40°C~150°C TA Special Purpose South Pole 60% Trip, 40% Release 2-SIP Module
Unit Price: $1.316031
Ext Price: $1.32









Current Source 4V~24V -40°C~150°C TA Special Purpose South Pole 60% Trip, 40% Release 2-SIP Module
This article will unlock more details about A1688, a Hall-effect-based integrated circuit (IC).
A1688 Pinout

Pinout
| Name | Number | Function |
| VCC | 1 | Supply Voltage |
| GND | 2 | Ground |
Pin Description
A1688 Description
The A1688 is a Hall-effect-based integrated circuit (IC) that provides a user-friendly solution for true zero-speed digital ring magnet and gear tooth sensing in two-wire applications. The A1688 is offered in the UB package, which integrates the IC and a high-temperature ceramic capacitor in a single over-moulded SIP package. The integrated capacitor provides enhanced EMC performance with reduced external components.
Specifications
- TypeParameter
- Factory Lead Time8 Weeks
- Mounting Type
The "Mounting Type" in electronic components refers to the method used to attach or connect a component to a circuit board or other substrate, such as through-hole, surface-mount, or panel mount.
Through Hole - Package / Case
refers to the protective housing that encases an electronic component, providing mechanical support, electrical connections, and thermal management.
2-SIP Module - Surface Mount
having leads that are designed to be soldered on the side of a circuit board that the body of the component is mounted on.
NO - Number of Pins2
- Test Conditions-40°C ~ 150°C
- Operating Temperature
The operating temperature is the range of ambient temperature within which a power supply, or any other electrical equipment, operate in. This ranges from a minimum operating temperature, to a peak or maximum operating temperature, outside which, the power supply may fail.
-40°C~150°C TA - Packaging
Semiconductor package is a carrier / shell used to contain and cover one or more semiconductor components or integrated circuits. The material of the shell can be metal, plastic, glass or ceramic.
Tape & Reel (TR) - Published2014
- Part Status
Parts can have many statuses as they progress through the configuration, analysis, review, and approval stages.
Active - Moisture Sensitivity Level (MSL)
Moisture Sensitivity Level (MSL) is a standardized rating that indicates the susceptibility of electronic components, particularly semiconductors, to moisture-induced damage during storage and the soldering process, defining the allowable exposure time to ambient conditions before they require special handling or baking to prevent failures
1 (Unlimited) - Voltage - Supply
Voltage - Supply refers to the range of voltage levels that an electronic component or circuit is designed to operate with. It indicates the minimum and maximum supply voltage that can be applied for the device to function properly. Providing supply voltages outside this range can lead to malfunction, damage, or reduced performance. This parameter is critical for ensuring compatibility between different components in a circuit.
4V~24V - Function
The parameter "Function" in electronic components refers to the specific role or purpose that the component serves within an electronic circuit. It defines how the component interacts with other elements, influences the flow of electrical signals, and contributes to the overall behavior of the system. Functions can include amplification, signal processing, switching, filtering, and energy storage, among others. Understanding the function of each component is essential for designing effective and efficient electronic systems.
Special Purpose - Body Length or Diameter
Body length or diameter in electronic components refers to the physical dimensions of a component's housing, typically measured in millimeters or inches. It indicates the size of the component that affects its fit within a circuit board or system. This parameter is crucial for ensuring compatibility with the design and mounting of electronic devices. It can impact heat dissipation, electrical performance, and overall assembly efficiency. Accurate measurement of body length or diameter is essential for proper component selection and placement in electronic applications.
4mm - Body Breadth
Body breadth in electronic components refers to the width of the physical body of a component, such as a resistor, capacitor, or integrated circuit. This measurement is crucial for ensuring proper fit within a circuit board or enclosure. It can affect the component's thermal performance, mechanical stability, and overall compatibility with other components in a design. Body breadth is typically specified in millimeters or inches and is an important factor in the selection and design of electronic assemblies.
1.5 mm - Output Type
The "Output Type" parameter in electronic components refers to the type of signal or data that is produced by the component as an output. This parameter specifies the nature of the output signal, such as analog or digital, and can also include details about the voltage levels, current levels, frequency, and other characteristics of the output signal. Understanding the output type of a component is crucial for ensuring compatibility with other components in a circuit or system, as well as for determining how the output signal can be utilized or processed further. In summary, the output type parameter provides essential information about the nature of the signal that is generated by the electronic component as its output.
Current Source - Polarity
In electronic components, polarity refers to the orientation or direction in which the component must be connected in a circuit to function properly. Components such as diodes, capacitors, and LEDs have polarity markings to indicate which terminal should be connected to the positive or negative side of the circuit. Connecting a component with incorrect polarity can lead to malfunction or damage. It is important to pay attention to polarity markings and follow the manufacturer's instructions to ensure proper operation of electronic components.
South Pole - Termination Type
Termination Type in electronic components refers to the method used to connect the component to a circuit board or other electronic devices. It specifies how the component's leads or terminals are designed for soldering or mounting onto a PCB. Common termination types include through-hole, surface mount, and wire lead terminations. The termination type is an important consideration when selecting components for a circuit design, as it determines how the component will be physically connected within the circuit. Different termination types offer varying levels of durability, ease of assembly, and suitability for specific applications.
SOLDER - Polarization
In electronic components, polarization refers to the orientation or alignment of certain properties within the component. This property can affect the behavior and performance of the component in a circuit. For example, in capacitors, polarization refers to the alignment of the electric field within the dielectric material. Polarized capacitors, such as electrolytic capacitors, have a specific orientation for proper functioning. In other components like diodes, polarization refers to the direction of current flow, which is important for their correct operation. Understanding polarization is crucial for proper usage and integration of electronic components in circuits.
South Pole - Max Supply Current
Max Supply Current refers to the maximum amount of electrical current that a component can draw from its power supply under normal operating conditions. It is a critical parameter that ensures the component operates reliably without exceeding its thermal limits or damaging internal circuitry. Exceeding this current can lead to overheating, performance degradation, or failure of the component. Understanding this parameter is essential for designing circuits that provide adequate power while avoiding overload situations.
16mA - Sensing Method
The sensing method in electronic components refers to the technique or mechanism used to detect and measure physical phenomena such as temperature, pressure, light, or motion. This includes a variety of technologies such as resistive, capacitive, inductive, and optical sensing methods. The choice of sensing method affects the accuracy, response time, and application suitability of the electronic component. It plays a crucial role in determining how effectively a device can interact with and interpret its environment.
Hall Effect - Sensing Range
The sensing range of position sensors is the displacement between the sensing face of the sensor and the approaching measurement object that triggers a signal change in the sensor.
60% Trip, 40% Release - Features
In the context of electronic components, the term "Features" typically refers to the specific characteristics or functionalities that a particular component offers. These features can vary depending on the type of component and its intended use. For example, a microcontroller may have features such as built-in memory, analog-to-digital converters, and communication interfaces like UART or SPI.When evaluating electronic components, understanding their features is crucial in determining whether they meet the requirements of a particular project or application. Engineers and designers often look at features such as operating voltage, speed, power consumption, and communication protocols to ensure compatibility and optimal performance.In summary, the "Features" parameter in electronic components describes the unique attributes and capabilities that differentiate one component from another, helping users make informed decisions when selecting components for their electronic designs.
Temperature Compensated - Body Height
In electronic components, "Body Height" refers to the vertical dimension of the component's physical body or package. It is the measurement from the bottom of the component to the top, excluding any leads or terminals. Body Height is an important parameter to consider when designing circuit boards or enclosures to ensure proper fit and clearance. It is typically specified in datasheets or technical drawings provided by the component manufacturer. Understanding the Body Height of electronic components is crucial for proper placement and integration within a circuit or system.
4.55mm - RoHS Status
RoHS means “Restriction of Certain Hazardous Substances” in the “Hazardous Substances Directive” in electrical and electronic equipment.
ROHS3 Compliant
A1688 Features and Benefits
• Integrated capacitor reduces the need for external EMI protection components
• Wide leads facilitate ease of assembly
• True zero-speed operation
• Automatic Gain Control (AGC) for air gap independent switch points
• Automatic Offset Adjustment (AOA) for signal processing optimization
• Large operating air gap range
• Internal current regulator for two-wire operation
• Under-voltage lockout
• Single-chip sensing IC for high reliability
• On-chip voltage regulator with wide operating voltage range and stability in the presence of a variety of complex load impedances
• Fully synchronous digital logic with Scan and IDDQ testing
A1688 Functional Block Diagram

Functional Block Diagram
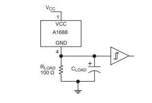
A1688 Typical Application Circuit

Typical Application Circuit
A1688 Package

Package
A1688 Manufacturer
As a leading company in the development, manufacture and market of high-performance semiconductors, Allegro MicroSystems, LLC provides high-growth applications for the automotive market and also stays focus on consumer/communications, automation and industrial solutions. Headquartered in Worcester, Massachusetts (USA) Allegro locates its design, applications and sales support centres worldwide.
Datasheet PDF
- Datasheets :
Popularity by Region
What is the A1688?
The A1688 is a Hall-effect-based integrated circuit (IC) that provides a user-friendly solution for true zero-speed digital ring magnet and gear tooth sensing in two-wire applications. The A1688 is offered in the UB package, which integrates the IC and a high-temperature ceramic capacitor in a single over-moulded SIP package. The integrated capacitor provides enhanced EMC performance with reduced external components.
What package is the A1688 available in?
It is available in 2-pin SIP (suffix UB).
STMicroelectronics STM32L010K4T6 Datasheet Overview and Technical Insights11 June 2025295
74HC04D Hex Inverter: Pinout, Features and Datasheet20 November 20216570
xl4015 DC Buck Converter: Datasheet, Pinout and Alternatives29 March 202222295
Unveiling the ATtiny25/45/85 Microcontroller: A Detailed Exploration29 February 2024213
OPA2134 VS TL072[Video]: What are the differences between them?14 April 20227635
ATECC608A IC: Datasheet, Pinout and Application05 August 20219504
LM1117MP-3.3 Voltage Regulator: Pinout, Datasheet and Schematic06 September 20219229
TDA7266SA Amplifier: Diagram, Pinout, and Datasheet [Video&FAQ]31 December 202132569
Devices based on Semiconductor Laser Chaos for Optical Communications22 February 20232270
What are Smart Sensors?27 October 20252486
What is a Variable Resistor?26 April 202527734
CR2450 vs CR2032 Batteries18 June 20251650
Stanford Engineer Sheds Light on Semiconductors: Their Importance, Challenges, and Future22 September 20231871
Automatic Voltage Regulator: Ultimate Guide to Stable Power and Equipment Protection06 May 20257590
Modeling, Modulation Analysis of Filter-Integrated Three-Switch Boost Inverter12 April 20234352
What is a Resistor Used For?01 August 20251544
Allegro MicroSystems
In Stock: 5564
Minimum: 1 Multiples: 1
Qty
Unit Price
Ext Price
1
$1.316031
$1.32
10
$1.241539
$12.42
100
$1.171263
$117.13
500
$1.104965
$552.48
1000
$1.042420
$1,042.42
Not the price you want? Send RFQ Now and we'll contact you ASAP.
Inquire for More Quantity


Product
Brand
Articles
Tools


