LTM4644IY DC/DC µModule Regulator: Circuit, Pinout, and Datasheet
DC DC CONVERTER 4X0.6-5.5V
The LTM4644IY is a four-output quad DC/DC step-down regulator with 4A per output. The article mainly introduces circuit, pinout, datasheet and other detailed information about

µModule Regulators | Tech Chats - ADI and Mouser Electronics
LTM4644IY Description
The LTM4644IY is a four-output quad DC/DC step-down regulator with 4A per output.
Up to 16A can be achieved by paralleling outputs in an array. Switching controllers, powerFETs, inductors, and support components are all included in the package. The LTM4644/LTM4644-1 supports an output voltage range of 0.6V to 5.5V and operates over an input voltage range of 4V to 14V or 2.375V to 14V with an external bias supply. Its high efficiency design provides a continuous output current of 4A (5A peak) per channel. It's only necessary to use bulk input and output capacitors.
LTM4644IY Pinout
LTM4644IY CAD Model
LTM4644IY Features
• Quad Output Step-Down µModule® Regulator with 4A per Output
• Wide Input Voltage Range: 4V to 14V
—2.375V to 14V with External Bias
• 0.6V to 5.5V Output Voltage
• 4A DC, 5A Peak Output Current Each Channel
• Up to 5.5W Power Dissipation (TA = 60°C, 200 LFM, No Heat Sink)
• ±1.5% Total Output Voltage Regulation
• Current Mode Control, Fast Transient Response
• Parallelable for Higher Output Current
• Output Voltage Tracking
• Internal Temperature Sensing Diode Output
• External Frequency Synchronization
• Overvoltage, Current and Temperature Protection
• 9mm × 15mm × 5.01mm BGA Package
Specifications
- TypeParameter
- Lifecycle Status
Lifecycle Status refers to the current stage of an electronic component in its product life cycle, indicating whether it is active, obsolete, or transitioning between these states. An active status means the component is in production and available for purchase. An obsolete status indicates that the component is no longer being manufactured or supported, and manufacturers typically provide a limited time frame for support. Understanding the lifecycle status is crucial for design engineers to ensure continuity and reliability in their projects.
PRODUCTION (Last Updated: 1 week ago) - Factory Lead Time12 Weeks
- Mounting Type
The "Mounting Type" in electronic components refers to the method used to attach or connect a component to a circuit board or other substrate, such as through-hole, surface-mount, or panel mount.
Surface Mount - Package / Case
refers to the protective housing that encases an electronic component, providing mechanical support, electrical connections, and thermal management.
77-BBGA Module - Surface Mount
having leads that are designed to be soldered on the side of a circuit board that the body of the component is mounted on.
YES - Number of Pins77
- Operating Temperature
The operating temperature is the range of ambient temperature within which a power supply, or any other electrical equipment, operate in. This ranges from a minimum operating temperature, to a peak or maximum operating temperature, outside which, the power supply may fail.
-40°C~125°C - Packaging
Semiconductor package is a carrier / shell used to contain and cover one or more semiconductor components or integrated circuits. The material of the shell can be metal, plastic, glass or ceramic.
Tray - Series
In electronic components, the "Series" refers to a group of products that share similar characteristics, designs, or functionalities, often produced by the same manufacturer. These components within a series typically have common specifications but may vary in terms of voltage, power, or packaging to meet different application needs. The series name helps identify and differentiate between various product lines within a manufacturer's catalog.
µModule® - Published2011
- Size / Dimension
In electronic components, the parameter "Size / Dimension" refers to the physical dimensions of the component, such as its length, width, and height. These dimensions are crucial for determining how the component will fit into a circuit or system, as well as for ensuring compatibility with other components and the overall design requirements. The size of a component can also impact its performance characteristics, thermal properties, and overall functionality within a given application. Engineers and designers must carefully consider the size and dimensions of electronic components to ensure proper integration and functionality within their designs.
0.59Lx0.35W x 0.20 H 15.0mmx9.0mmx5.0mm - JESD-609 Code
The "JESD-609 Code" in electronic components refers to a standardized marking code that indicates the lead-free solder composition and finish of electronic components for compliance with environmental regulations.
e0 - Part Status
Parts can have many statuses as they progress through the configuration, analysis, review, and approval stages.
Active - Moisture Sensitivity Level (MSL)
Moisture Sensitivity Level (MSL) is a standardized rating that indicates the susceptibility of electronic components, particularly semiconductors, to moisture-induced damage during storage and the soldering process, defining the allowable exposure time to ambient conditions before they require special handling or baking to prevent failures
3 (168 Hours) - Number of Terminations77
- ECCN Code
An ECCN (Export Control Classification Number) is an alphanumeric code used by the U.S. Bureau of Industry and Security to identify and categorize electronic components and other dual-use items that may require an export license based on their technical characteristics and potential for military use.
EAR99 - TypeNon-Isolated PoL Module
- Terminal Finish
Terminal Finish refers to the surface treatment applied to the terminals or leads of electronic components to enhance their performance and longevity. It can improve solderability, corrosion resistance, and overall reliability of the connection in electronic assemblies. Common finishes include nickel, gold, and tin, each possessing distinct properties suitable for various applications. The choice of terminal finish can significantly impact the durability and effectiveness of electronic devices.
Tin/Lead (Sn/Pb) - Applications
The parameter "Applications" in electronic components refers to the specific uses or functions for which a component is designed. It encompasses various fields such as consumer electronics, industrial automation, telecommunications, automotive, and medical devices. Understanding the applications helps in selecting the right components for a particular design based on performance, reliability, and compatibility requirements. This parameter also guides manufacturers in targeting their products to relevant markets and customer needs.
ITE (Commercial) - Additional Feature
Any Feature, including a modified Existing Feature, that is not an Existing Feature.
ALSO OPERATES IN ADJUSTABLE MODE FROM 0.6V TO 5.5V - Terminal Position
In electronic components, the term "Terminal Position" refers to the physical location of the connection points on the component where external electrical connections can be made. These connection points, known as terminals, are typically used to attach wires, leads, or other components to the main body of the electronic component. The terminal position is important for ensuring proper connectivity and functionality of the component within a circuit. It is often specified in technical datasheets or component specifications to help designers and engineers understand how to properly integrate the component into their circuit designs.
BOTTOM - Terminal Form
Occurring at or forming the end of a series, succession, or the like; closing; concluding.
BALL - Number of Functions4
- Terminal Pitch
The center distance from one pole to the next.
1.27mm - Base Part Number
The "Base Part Number" (BPN) in electronic components serves a similar purpose to the "Base Product Number." It refers to the primary identifier for a component that captures the essential characteristics shared by a group of similar components. The BPN provides a fundamental way to reference a family or series of components without specifying all the variations and specific details.
LTM4644 - Pin Count
a count of all of the component leads (or pins)
77 - Number of Outputs4
- Voltage - Input (Max)
Voltage - Input (Max) is a parameter in electronic components that specifies the maximum voltage that can be safely applied to the input of the component without causing damage. This parameter is crucial for ensuring the proper functioning and longevity of the component. Exceeding the maximum input voltage can lead to electrical overstress, which may result in permanent damage or failure of the component. It is important to carefully adhere to the specified maximum input voltage to prevent any potential issues and maintain the reliability of the electronic system.
14V - Output Voltage
Output voltage is a crucial parameter in electronic components that refers to the voltage level produced by the component as a result of its operation. It represents the electrical potential difference between the output terminal of the component and a reference point, typically ground. The output voltage is a key factor in determining the performance and functionality of the component, as it dictates the level of voltage that will be delivered to the connected circuit or load. It is often specified in datasheets and technical specifications to ensure compatibility and proper functioning within a given system.
5.5V - Max Output Current
The maximum current that can be supplied to the load.
4A - Voltage - Input (Min)
Voltage - Input (Min) refers to the minimum voltage level that an electronic component requires to operate correctly. It indicates the lowest voltage that can be applied to the component while still allowing it to function as intended. If the input voltage falls below this specified minimum, the component may not perform properly or may fail to operate altogether. This parameter is critical for ensuring reliable operation and longevity of the device in electronic circuits.
4V - Input Voltage-Nom
Input Voltage-Nom refers to the nominal or rated input voltage that an electronic component or device is designed to operate within. This parameter specifies the voltage level at which the component is expected to function optimally and safely. It is important to ensure that the actual input voltage supplied to the component does not exceed this nominal value to prevent damage or malfunction. Manufacturers provide this specification to guide users in selecting the appropriate power supply or input voltage source for the component. It is a critical parameter to consider when designing or using electronic circuits to ensure reliable performance and longevity of the component.
12V - Output Current
The rated output current is the maximum load current that a power supply can provide at a specified ambient temperature. A power supply can never provide more current that it's rated output current unless there is a fault, such as short circuit at the load.
4A - Voltage - Output 2
Voltage - Output 2 is a parameter that refers to the voltage level of the second output of an electronic component, such as a power supply or amplifier. This parameter indicates the voltage that is provided or generated by the second output of the component. It is important to consider this parameter when designing or using electronic circuits, as it determines the voltage level available for powering or driving other components in the system. Understanding the voltage output characteristics of electronic components is crucial for ensuring proper functionality and compatibility within a circuit or system.
0.6V~5.5V - Control Mode
In electronic components, "Control Mode" refers to the method or mode of operation used to regulate or control the behavior of the component. This parameter determines how the component responds to input signals or commands to achieve the desired output. The control mode can vary depending on the specific component and its intended function, such as voltage regulation, current limiting, or frequency modulation. Understanding the control mode of an electronic component is crucial for proper integration and operation within a circuit or system.
CURRENT-MODE - Control Technique
In electronic components, "Control Technique" refers to the method or approach used to regulate and manage the operation of the component. This parameter is crucial in determining how the component functions within a circuit or system. Different control techniques can include analog control, digital control, pulse-width modulation (PWM), and various feedback mechanisms. The choice of control technique can impact the performance, efficiency, and overall functionality of the electronic component. It is important to select the appropriate control technique based on the specific requirements and characteristics of the application in which the component will be used.
PULSE WIDTH MODULATION - Voltage - Output 3
Voltage - Output 3 is a parameter that refers to the output voltage level of a specific output channel in an electronic component, such as a power supply or amplifier. This parameter indicates the voltage that is provided by the third output of the component when it is in operation. It is important to consider this parameter when designing or troubleshooting electronic circuits, as it determines the voltage level that will be delivered to connected devices or components. Monitoring and adjusting the Voltage - Output 3 parameter ensures that the electronic component functions correctly and delivers the required voltage for proper operation of the system.
0.6V~5.5V - Switcher Configuration
Switcher Configuration in electronic components refers to the arrangement or setup of a switcher circuit, which is a type of power supply that converts one form of electrical energy into another. The configuration of a switcher circuit includes the specific components used, such as transistors, diodes, capacitors, and inductors, as well as their interconnections and control mechanisms. The switcher configuration determines the efficiency, voltage regulation, and other performance characteristics of the power supply. Different switcher configurations, such as buck, boost, buck-boost, and flyback, are used for various applications depending on the desired output voltage and current requirements. Understanding and selecting the appropriate switcher configuration is crucial in designing reliable and efficient power supply systems for electronic devices.
BUCK - Voltage - Output 4
Voltage - Output 4 refers to the specific output voltage level provided by an electronic component or device, typically in a multi-output configuration. It signifies the electrical potential difference available at the fourth output terminal. This parameter is crucial for ensuring compatibility and proper operation with connected circuits and devices, as it determines the power supply and signal characteristics for that particular output. The specification is essential for engineers and designers when selecting components for electronic systems.
0.6V~5.5V - Switching Frequency-Max
Switching Frequency-Max is a parameter in electronic components that refers to the maximum frequency at which the device can switch on and off within a given period of time. This parameter is crucial in determining the performance and efficiency of the component, especially in applications such as power supplies, inverters, and motor drives. A higher switching frequency allows for faster operation and can result in smaller component sizes, reduced power losses, and improved overall system performance. However, it is important to consider the trade-offs between switching frequency, efficiency, and heat dissipation to ensure optimal operation of the electronic component.
1300kHz - Features
In the context of electronic components, the term "Features" typically refers to the specific characteristics or functionalities that a particular component offers. These features can vary depending on the type of component and its intended use. For example, a microcontroller may have features such as built-in memory, analog-to-digital converters, and communication interfaces like UART or SPI.When evaluating electronic components, understanding their features is crucial in determining whether they meet the requirements of a particular project or application. Engineers and designers often look at features such as operating voltage, speed, power consumption, and communication protocols to ensure compatibility and optimal performance.In summary, the "Features" parameter in electronic components describes the unique attributes and capabilities that differentiate one component from another, helping users make informed decisions when selecting components for their electronic designs.
OCP, OTP, OVP - Height4.826mm
- Length15mm
- Width9mm
- RoHS Status
RoHS means “Restriction of Certain Hazardous Substances” in the “Hazardous Substances Directive” in electrical and electronic equipment.
Non-RoHS Compliant
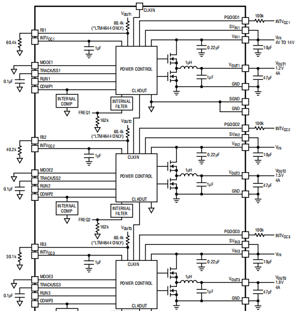
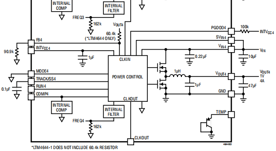
LTM4644IY Functional Block Diagram
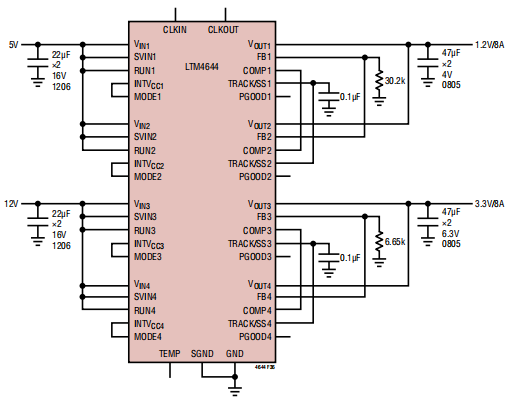
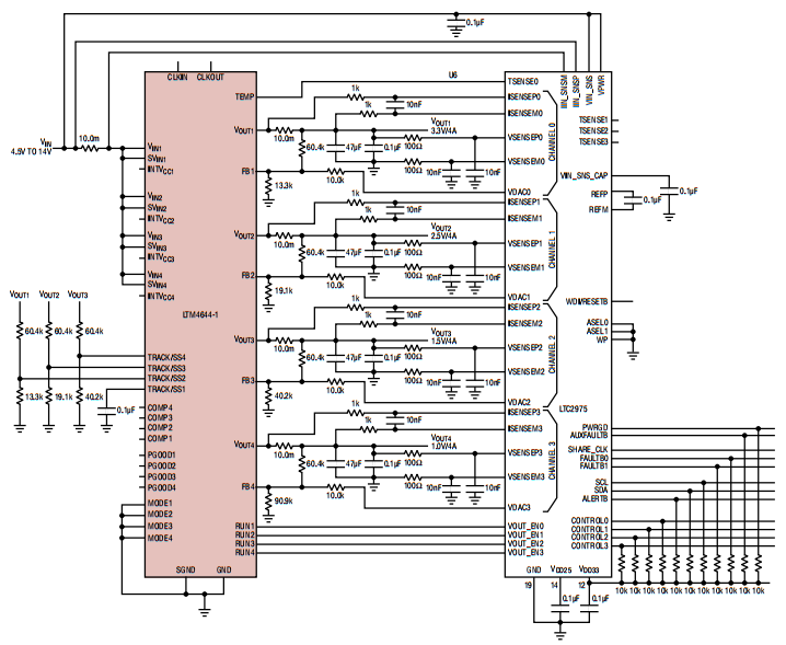
LTM4644IY Typical Applications
The followings are LTM4644IY Typical Applications.

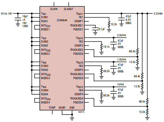
4V to 14V Input, Quad 1.2V, 1.5V, 2.5V and 3.3V Output with Tracking

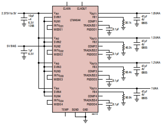
2.375V to 5V Input, Quad 1V, 1.2V, 1.5V, 1.8V Output


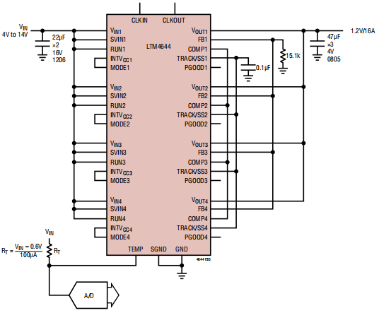
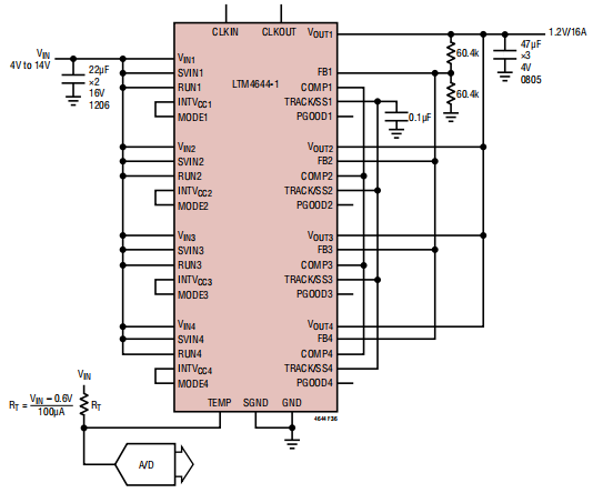
4V to 14V Input, 4-Phase, 1.2V at 16A Design with Temperature Monitoring

12V and 5V Two Separate Input Rails, 1.2V at 8A and 3.3V at 8A Output

LTM4644-1 Together with LTC2975, 4.5V to 14V Input, 3.3V, 2.5V, 1.5V, 1V Output at 4A Each with Input and Output Voltage, Current and Temperature Telemetry
LTM4644IY Alternatives
| Part Number | Description | Manufacturer |
| LTM4644EY#PBFPOWER CIRCUITS | LTM4644EY#PBF | Analog Devices Inc |
| LTM4644IY#PBFPOWER CIRCUITS | LTM4644IY#PBF | Analog Devices Inc |
LTM4644IY Applications
• Multirail Point of Load Regulation
• FPGAs, DSPs and ASICs Applications
LTM4644IY Package
LTM4644IY Manufacturer
For three decades, Linear Technology Corporation, an S&P 500 company, has designed, manufactured, and marketed a broad array of high-performance analog integrated circuits for major firms throughout the world. In communications, networking, industrial, automotive, computer, medical, instrumentation, consumer, military, and aerospace systems, the Company's products provide an important bridge between our analog world and digital electronics. Power management, data conversion, signal conditioning, RF and interface ICs, Module subsystems, and wireless sensor network devices are all made by Linear Technology.
Trend Analysis
Datasheet PDF
- Datasheets :
- PCN Assembly/Origin :
- PCN Design/Specification :
- MaterialsSheet :
TL431CLP IC Adjustable ±2.2% 100 mA TO-92-3: Datasheet, Pinout, and Schematic03 March 2022423
Decoding the Microchip PIC16CR74IPT 8-bit Microcontroller: A Thorough Investigation29 February 2024145
2N3440 NPN transistor: Datasheet, Equivalent and Pinout08 November 20213633
How to Use CP2102 UART Module to Program Arduino Pro Mini?17 January 20225031
EPM570T100C5N Intel: Key Features, Specifications and Applications08 April 2025317
Difference Between BS170 N-Channel MOSFET vs. 2N7000 N-Channel MOSFET [Video&FAQ]11 April 202210759
AT28C256 150ns Parallel EEPROM: Detailed Pinout, SDP Unlocking, and Retrocomputing Design Guide10 February 2026102
TCST2103:Description, Feature, and Package17 March 20222375
What is an Electrical Connector?19 November 20257998
Introduction to Flash Memory31 October 20258189
Classification and Working Principle of Ballast Resistor18 November 20207107
The Future of Semiconductors: Chiplets and Super NoCs30 August 20233418
What is a Semiconductor?22 October 20257489
What is a Synchronous Motor?16 March 20216479
Global Semiconductor Industry Outlook: SEMI Discusses the Future06 September 20231773
How Many Types of Inverters are There?28 March 202217438
Linear Technology/Analog Devices
In Stock: 6585
United States
China
Canada
Japan
Russia
Germany
United Kingdom
Singapore
Italy
Hong Kong(China)
Taiwan(China)
France
Korea
Mexico
Netherlands
Malaysia
Austria
Spain
Switzerland
Poland
Thailand
Vietnam
India
United Arab Emirates
Afghanistan
Åland Islands
Albania
Algeria
American Samoa
Andorra
Angola
Anguilla
Antigua & Barbuda
Argentina
Armenia
Aruba
Australia
Azerbaijan
Bahamas
Bahrain
Bangladesh
Barbados
Belarus
Belgium
Belize
Benin
Bermuda
Bhutan
Bolivia
Bonaire, Sint Eustatius and Saba
Bosnia & Herzegovina
Botswana
Brazil
British Indian Ocean Territory
British Virgin Islands
Brunei
Bulgaria
Burkina Faso
Burundi
Cabo Verde
Cambodia
Cameroon
Cayman Islands
Central African Republic
Chad
Chile
Christmas Island
Cocos (Keeling) Islands
Colombia
Comoros
Congo
Congo (DRC)
Cook Islands
Costa Rica
Côte d’Ivoire
Croatia
Cuba
Curaçao
Cyprus
Czechia
Denmark
Djibouti
Dominica
Dominican Republic
Ecuador
Egypt
El Salvador
Equatorial Guinea
Eritrea
Estonia
Eswatini
Ethiopia
Falkland Islands
Faroe Islands
Fiji
Finland
French Guiana
French Polynesia
Gabon
Gambia
Georgia
Ghana
Gibraltar
Greece
Greenland
Grenada
Guadeloupe
Guam
Guatemala
Guernsey
Guinea
Guinea-Bissau
Guyana
Haiti
Honduras
Hungary
Iceland
Indonesia
Iran
Iraq
Ireland
Isle of Man
Israel
Jamaica
Jersey
Jordan
Kazakhstan
Kenya
Kiribati
Kosovo
Kuwait
Kyrgyzstan
Laos
Latvia
Lebanon
Lesotho
Liberia
Libya
Liechtenstein
Lithuania
Luxembourg
Macao(China)
Madagascar
Malawi
Maldives
Mali
Malta
Marshall Islands
Martinique
Mauritania
Mauritius
Mayotte
Micronesia
Moldova
Monaco
Mongolia
Montenegro
Montserrat
Morocco
Mozambique
Myanmar
Namibia
Nauru
Nepal
New Caledonia
New Zealand
Nicaragua
Niger
Nigeria
Niue
Norfolk Island
North Korea
North Macedonia
Northern Mariana Islands
Norway
Oman
Pakistan
Palau
Palestinian Authority
Panama
Papua New Guinea
Paraguay
Peru
Philippines
Pitcairn Islands
Portugal
Puerto Rico
Qatar
Réunion
Romania
Rwanda
Samoa
San Marino
São Tomé & Príncipe
Saudi Arabia
Senegal
Serbia
Seychelles
Sierra Leone
Sint Maarten
Slovakia
Slovenia
Solomon Islands
Somalia
South Africa
South Sudan
Sri Lanka
St Helena, Ascension, Tristan da Cunha
St. Barthélemy
St. Kitts & Nevis
St. Lucia
St. Martin
St. Pierre & Miquelon
St. Vincent & Grenadines
Sudan
Suriname
Svalbard & Jan Mayen
Sweden
Syria
Tajikistan
Tanzania
Timor-Leste
Togo
Tokelau
Tonga
Trinidad & Tobago
Tunisia
Turkey
Turkmenistan
Turks & Caicos Islands
Tuvalu
U.S. Outlying Islands
U.S. Virgin Islands
Uganda
Ukraine
Uruguay
Uzbekistan
Vanuatu
Vatican City
Venezuela
Wallis & Futuna
Yemen
Zambia
Zimbabwe


Product
Brand
Articles
Tools























