MPU6050 Module: Datasheet, Alternative, Comparison
BOARD EVAL FOR MPU-6050
The MPU6050 is a Micro-Electro-Mechanical Systems (MEMS) which consists of a 3-axis Accelerometer and 3-axis Gyroscope inside it.. This article will introduce more details about MPU6050.

How to use MPU-6050 Accelerometer and Gyroscope with Arduino code
MPU6050 Pinout


MPU6050 Description
The MPU6050 is a Micro-Electro-Mechanical System (MEMS) which consists of a 3-axis Accelerometer and 3-axis Gyroscope inside it. It helps to measure acceleration, velocity, orientation, displacement and many other motion-related parameters of a system or object. This module also has a (DMP) Digital Motion Processor inside it which is powerful enough to perform complex calculations and thus free up the work for Microcontroller.
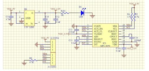
MPU6050 Schematic

Specifications
- TypeParameter
- Packaging
Semiconductor package is a carrier / shell used to contain and cover one or more semiconductor components or integrated circuits. The material of the shell can be metal, plastic, glass or ceramic.
Box - Part Status
Parts can have many statuses as they progress through the configuration, analysis, review, and approval stages.
Not For New Designs - Moisture Sensitivity Level (MSL)
Moisture Sensitivity Level (MSL) is a standardized rating that indicates the susceptibility of electronic components, particularly semiconductors, to moisture-induced damage during storage and the soldering process, defining the allowable exposure time to ambient conditions before they require special handling or baking to prevent failures
1 (Unlimited) - Voltage - Supply
Voltage - Supply refers to the range of voltage levels that an electronic component or circuit is designed to operate with. It indicates the minimum and maximum supply voltage that can be applied for the device to function properly. Providing supply voltages outside this range can lead to malfunction, damage, or reduced performance. This parameter is critical for ensuring compatibility between different components in a circuit.
2.375V~3.46V - Interface
In electronic components, the term "Interface" refers to the point at which two different systems, devices, or components connect and interact with each other. It can involve physical connections such as ports, connectors, or cables, as well as communication protocols and standards that facilitate the exchange of data or signals between the connected entities. The interface serves as a bridge that enables seamless communication and interoperability between different parts of a system or between different systems altogether. Designing a reliable and efficient interface is crucial in ensuring proper functionality and performance of electronic components and systems.
I2C - Utilized IC / Part
Utilized IC / Part is a parameter that refers to the extent to which an integrated circuit (IC) or electronic component is being used or consumed within a system or application. It typically indicates the percentage or ratio of the component's capabilities that are being utilized in a given scenario. This parameter is important for assessing the efficiency and performance of the component, as well as for determining if the component is being underutilized or overburdened in a particular application. Monitoring and optimizing the utilization of ICs and electronic parts can help improve overall system reliability, efficiency, and cost-effectiveness.
MPU-6050 - Supplied Contents
Supplied Contents in electronic components refers to the items or materials that are included with the component when it is purchased. These contents can vary depending on the specific component and manufacturer, but typically include things like user manuals, installation guides, cables, connectors, and any additional accessories needed for the component to function properly. The supplied contents are important for ensuring that the user has everything they need to set up and use the electronic component correctly. It is recommended to carefully check the supplied contents upon receiving a new electronic component to make sure that nothing is missing and to familiarize oneself with the included materials for optimal use.
Board(s) - Evaluation Kit
An Evaluation Kit is a collection of hardware and software components designed to help engineers and developers assess and test the functionality of a particular electronic component or system. It typically includes a development board, sample code, utilities, and documentation to facilitate development and prototype testing. Evaluation Kits enable users to quickly prototype applications, evaluate performance characteristics, and determine compatibility with other systems. They are commonly used in the design and development phases of electronic projects to simplify the integration of complex components.
Yes - Sensor Type
In electronic components, the parameter "Sensor Type" refers to the specific type of sensor technology used in a particular component to detect and measure physical phenomena such as light, temperature, pressure, motion, or proximity. Different sensor types utilize various principles and mechanisms to convert the detected input into an electrical signal that can be processed by the electronic component. Common sensor types include photodiodes, thermistors, accelerometers, and proximity sensors, each designed for specific applications and environments. Understanding the sensor type is crucial for selecting the right component for a given task and ensuring accurate and reliable sensing capabilities in electronic systems.
Accelerometer, Gyroscope, 3 Axis - Sensing Range
The sensing range of position sensors is the displacement between the sensing face of the sensor and the approaching measurement object that triggers a signal change in the sensor.
±2g, 4g, 8g, 16g, ±250°/sec, ±500°/sec, ±1000°/sec, ±2000°/sec - RoHS Status
RoHS means “Restriction of Certain Hazardous Substances” in the “Hazardous Substances Directive” in electrical and electronic equipment.
ROHS3 Compliant
MPU6050 Features
MEMS 3-axis accelerometer and 3-axis gyroscope values combined
Power Supply: 3-5V
Communication: I2C protocol
Built-in 16-bit ADC provides high accuracy
Built-in DMP provides high computational power
Can be used to interface with other IIC devices like a magnetometer
Configurable IIC Address
In-built temperature sensor
MPU6050 Application
Used for IMU measurement
Drones / Quadcopters
Self balancing robots
Robotic arm controls
Humanoid robots
Tilt sensor
Orientation / Rotation Detector
How to use MPU6050
The hardware of the module is very simple, it actually comprises the MPU6050 as the main components as shown below. Since the module works on 3.3V, a voltage regulator is also used. The IIC lines are pulled high using a 4.7k resistor and the interrupt pin is pulled down using another 4.7k resistor.

The MPU6050 module allows us to read data from it through the IIC bus. Any change in motion will be reflected on the mechanical system which will, in turn, vary the voltage. Then the IC has a 16-bit ADC which it uses to accurately read these changes in voltage and stores it in the FIFO buffer and makes the INT (interrupt) pin go high. This means that the data is ready to be read, so we use a MCU to read the data from this FIFO buffer through IIC communication. As easy as it might sound, you may face some problems while actually trying to make sense of the data.
MPU6050 Alternatives
ADXL335 (3-axis accelerometer), ADXL345 (3-axis accelerometer), MPU9250 (9-axis IMU).
MPU6050 VS. MPU6000
The MPU-6000 and MPU-6050 are identical, except that the MPU-6050 supports the I2 C serial interface only, and has a separate VLOGIC reference pin. The MPU-6000 supports both I2 C and SPI interfaces and has a single supply pin, VDD, which is both the device’s logic reference supply and the analogue supply for the part.
The table below outlines these differences:

MPU6050 Package

MPU6050 Manufacturer
InvenSense, Inc, a TDK Group Company: InvenSense is part of the Sensor System Business Company within TDK and is the industry leader in MEMS Motion, Audio, and Pressure Solutions for the consumer, industrial, automotive, and IoT market segments. With a very robust portfolio of MEMS 3/6/7/9 axis motion sensors, accompanied by the highest performing MEMS audio microphones, and pressure sensors - TDK continues to push the boundaries of performance and quality; setting new standards of innovation across multiple industries.
Datasheet PDF
- Datasheets :
What is MPU6050?
MPU6050 is a Micro Electro-mechanical system (MEMS), it consists of a three-axis accelerometer and a three-axis gyroscope. It helps us to measure velocity, orientation, acceleration, displacement and other motion like features.
How accurate is MPU6050?
The MPU6050 includes an embedded temperature sensor that can measure temperature over the range of -40 to 85°C with an accuracy of ±1°C.
Which is the accelerometer is implemented for the MPU6050?
The MPU-6050 devices combine a 3-axis gyroscope and a 3-axis accelerometer on the same silicon die, together with an onboard Digital Motion Processor™ (DMP™), which processes complex 6-axis MotionFusion algorithms.
How do I know if MPU6050 is working?
Start with an iic scanner. If the I2C scanner halts, then there is a hardware problem with the I2C bus. It might be a shortcut of SDA or SCL to GND, or the MPU-6050 module is not powered. If the I2C scanner is working, then you know the address (0x68 or 0x69).
IL511 Digital Isolators: Datasheet, Pinout and Applications28 August 2021401
MV104 Diode: Datasheet, Alternatives and Application Circuit23 September 20211213
IRLML2502 Rectifier: Package, Pinout, and Datasheet12 October 20213568
LPC1768 32-Bit Microcontroller: Datasheet, Pinout and Tutorial25 September 20217278
ESD1014 Protection Diode: Datasheet, Pinout, Application16 September 2021715
CS43131 High-Performance DAC, 32-Bit Audio D/A Converters and Pinout10 January 20227488
STLINKV2 In-Circuit Debugger: Pinout, Datasheet and Programming21 July 202156366
M95M01-R EEPROM: Pinout, Equivalent and Datasheet20 December 20212366
C1815 vs C945 Key Features and Application Guide01 September 2025958
Unveiling the Magic Behind TWS Earbuds: An Analysis of Their Market, Working, and Core Components24 July 20233754
What is a Digital Potentiometer?08 January 20265904
Revolutionizing Semiconductor Manufacturing with New Plasma Power Technologies23 September 2023757
What is Regulated Power Supply?08 January 202114400
Protect USB Ports From Nefarious USB Killers15 November 20191569
Degson Authorized Distributor | UTMEL Electronics21 November 20232337
Understanding SiC MOSFET Power Modules and Ensuring its Short-Circuit Safety15 March 20242362
TDK InvenSense
In Stock
United States
China
Canada
Japan
Russia
Germany
United Kingdom
Singapore
Italy
Hong Kong(China)
Taiwan(China)
France
Korea
Mexico
Netherlands
Malaysia
Austria
Spain
Switzerland
Poland
Thailand
Vietnam
India
United Arab Emirates
Afghanistan
Åland Islands
Albania
Algeria
American Samoa
Andorra
Angola
Anguilla
Antigua & Barbuda
Argentina
Armenia
Aruba
Australia
Azerbaijan
Bahamas
Bahrain
Bangladesh
Barbados
Belarus
Belgium
Belize
Benin
Bermuda
Bhutan
Bolivia
Bonaire, Sint Eustatius and Saba
Bosnia & Herzegovina
Botswana
Brazil
British Indian Ocean Territory
British Virgin Islands
Brunei
Bulgaria
Burkina Faso
Burundi
Cabo Verde
Cambodia
Cameroon
Cayman Islands
Central African Republic
Chad
Chile
Christmas Island
Cocos (Keeling) Islands
Colombia
Comoros
Congo
Congo (DRC)
Cook Islands
Costa Rica
Côte d’Ivoire
Croatia
Cuba
Curaçao
Cyprus
Czechia
Denmark
Djibouti
Dominica
Dominican Republic
Ecuador
Egypt
El Salvador
Equatorial Guinea
Eritrea
Estonia
Eswatini
Ethiopia
Falkland Islands
Faroe Islands
Fiji
Finland
French Guiana
French Polynesia
Gabon
Gambia
Georgia
Ghana
Gibraltar
Greece
Greenland
Grenada
Guadeloupe
Guam
Guatemala
Guernsey
Guinea
Guinea-Bissau
Guyana
Haiti
Honduras
Hungary
Iceland
Indonesia
Iran
Iraq
Ireland
Isle of Man
Israel
Jamaica
Jersey
Jordan
Kazakhstan
Kenya
Kiribati
Kosovo
Kuwait
Kyrgyzstan
Laos
Latvia
Lebanon
Lesotho
Liberia
Libya
Liechtenstein
Lithuania
Luxembourg
Macao(China)
Madagascar
Malawi
Maldives
Mali
Malta
Marshall Islands
Martinique
Mauritania
Mauritius
Mayotte
Micronesia
Moldova
Monaco
Mongolia
Montenegro
Montserrat
Morocco
Mozambique
Myanmar
Namibia
Nauru
Nepal
New Caledonia
New Zealand
Nicaragua
Niger
Nigeria
Niue
Norfolk Island
North Korea
North Macedonia
Northern Mariana Islands
Norway
Oman
Pakistan
Palau
Palestinian Authority
Panama
Papua New Guinea
Paraguay
Peru
Philippines
Pitcairn Islands
Portugal
Puerto Rico
Qatar
Réunion
Romania
Rwanda
Samoa
San Marino
São Tomé & Príncipe
Saudi Arabia
Senegal
Serbia
Seychelles
Sierra Leone
Sint Maarten
Slovakia
Slovenia
Solomon Islands
Somalia
South Africa
South Sudan
Sri Lanka
St Helena, Ascension, Tristan da Cunha
St. Barthélemy
St. Kitts & Nevis
St. Lucia
St. Martin
St. Pierre & Miquelon
St. Vincent & Grenadines
Sudan
Suriname
Svalbard & Jan Mayen
Sweden
Syria
Tajikistan
Tanzania
Timor-Leste
Togo
Tokelau
Tonga
Trinidad & Tobago
Tunisia
Turkey
Turkmenistan
Turks & Caicos Islands
Tuvalu
U.S. Outlying Islands
U.S. Virgin Islands
Uganda
Ukraine
Uruguay
Uzbekistan
Vanuatu
Vatican City
Venezuela
Wallis & Futuna
Yemen
Zambia
Zimbabwe













