NRF51822 Multiprotocol Bluetooth: Schematic, Pinout, and Datasheet
TxRx + MCU 2.4GHz 1.8V~3.6V I2C, SPI, UART 2Mbps 9.7mA~13.4mA - Receiving 4.7mA~16mA - Transmitting GFSK 256kB Flash 16kB RAM 32 48-VFQFN Exposed Pad









TxRx + MCU 2.4GHz 1.8V~3.6V I2C, SPI, UART 2Mbps 9.7mA~13.4mA - Receiving 4.7mA~16mA - Transmitting GFSK 256kB Flash 16kB RAM 32 48-VFQFN Exposed Pad
For ULP wireless applications, the nRF51822 is a capable multiprotocol single-chip solution. It has Nordic's latest best-in-class performance radio transceiver, as well as an ARM® Cortex™ M0 CPU, 256kB/128kB flash memory, and 32kB/16kB RAM memory. This article mainly introduces schematic, pinout, datasheet and other detailed information about Nordic Semiconductor ASA NRF51822.

Programming Bluetooth LE with nRF51822 (Arduino IDE + BLE400)
NRF51822 Description
ULP wireless System-on-Chip
For ULP wireless applications, the nRF51822 is a capable multiprotocol single chip solution. It has Nordic's latest best-in-class performance radio transceiver, as well as an ARM® Cortex™ M0 CPU, 256kB/128kB flash memory, and 32kB/16kB RAM memory. Bluetooth® low energy (previously known as Bluetooth Smart ) and 2.4 GHz protocol stacks are supported by the nRF51822.
Lower power and higher performance
The nRF51822 is equipped with a 32-bit ARM Cortex M0 MCU with a large amount of flash memory (256kB/128kB overall, with 40kB-180kB available for program development). When compared to 8/16-bit platforms, code density and execution speed are significantly higher. The PPI system provides a 16-channel bus for direct and autonomous system peripheral communication without the need for CPU intervention. This results in predictable latency periods for peripheral-to-peripheral interaction, as well as power savings by leaving the CPU inactive. The device has two global power modes: ON/OFF, however, all system blocks and peripherals have unique power management controls, allowing for automatic RUN/IDLE switching for system blocks based only on those required/not required to complete certain tasks.
The performance of the nRF51822 is based on the new radio. The radio supports Bluetooth low energy and is backwards compatible with Nordic Semiconductor's nRF24L Series products. The output power can now be scaled in 4dB increments from a maximum of +4dBm to -20dBm. Sensitivity is improved at every level, with sensitivity levels ranging from -96 to -85dBm (depending on data rate), with -93dBm for Bluetooth low energy.
NRF51822 Pinout

Pinout
NRF51822 CAD Model

Symbol

Footprint

3D Model
NRF51822 Features
• Multiprotocol 2.4GHz radio
• 32-bit ARM Cortex M0 processor
• 256kB/128kB flash and 32kB/16kB RAM
• Software stacks available as downloads
• Pin compatible with other nRF51 Series devices
• Application development independent from protocol stack
• Fully on-air compatible with nRF24L Series
• Programmable output power from +4dBm to -20dBm
• RSSI
• RAM mapped FIFOs using EasyDMA
• Dynamic on air payload length up to 256 Bytes
• Flexible and configurable 31 pin GPIO
• Programmable Peripheral Interface – PPI
• Simple ON/OFF global power modes
• Full set of digital interfaces including: SPI/2-wire/UART
• 10-bit ADC
• 128-bit AES ECB/CCM/AAR co-processor
• Quadrature demodulator
• Low cost external crystal 16MHz ± 40ppm
• Low power 16MHz crystal and RC oscillators
• Ultra low power 32kHz crystal and RC oscillators
• Wide supply voltage range (1.8 V to 3.6 V)
• On-chip DC/DC buck converter
• Individual power management for all peripherals
• Package options: 48-pin 6x6 QFN/WLCSP, Thin-CSP
Specifications
- TypeParameter
- Factory Lead Time20 Weeks
- Mounting Type
The "Mounting Type" in electronic components refers to the method used to attach or connect a component to a circuit board or other substrate, such as through-hole, surface-mount, or panel mount.
Surface Mount - Package / Case
refers to the protective housing that encases an electronic component, providing mechanical support, electrical connections, and thermal management.
48-VFQFN Exposed Pad - Surface Mount
having leads that are designed to be soldered on the side of a circuit board that the body of the component is mounted on.
YES - Number of Pins48
- Operating Temperature
The operating temperature is the range of ambient temperature within which a power supply, or any other electrical equipment, operate in. This ranges from a minimum operating temperature, to a peak or maximum operating temperature, outside which, the power supply may fail.
-25°C~75°C - Packaging
Semiconductor package is a carrier / shell used to contain and cover one or more semiconductor components or integrated circuits. The material of the shell can be metal, plastic, glass or ceramic.
Tape & Reel (TR) - Published2007
- Part Status
Parts can have many statuses as they progress through the configuration, analysis, review, and approval stages.
Active - Moisture Sensitivity Level (MSL)
Moisture Sensitivity Level (MSL) is a standardized rating that indicates the susceptibility of electronic components, particularly semiconductors, to moisture-induced damage during storage and the soldering process, defining the allowable exposure time to ambient conditions before they require special handling or baking to prevent failures
3 (168 Hours) - Number of Terminations48
- TypeTxRx + MCU
- HTS Code
HTS (Harmonized Tariff Schedule) codes are product classification codes between 8-1 digits. The first six digits are an HS code, and the countries of import assign the subsequent digits to provide additional classification. U.S. HTS codes are 1 digits and are administered by the U.S. International Trade Commission.
8542.39.00.01 - Voltage - Supply
Voltage - Supply refers to the range of voltage levels that an electronic component or circuit is designed to operate with. It indicates the minimum and maximum supply voltage that can be applied for the device to function properly. Providing supply voltages outside this range can lead to malfunction, damage, or reduced performance. This parameter is critical for ensuring compatibility between different components in a circuit.
1.8V~3.6V - Terminal Position
In electronic components, the term "Terminal Position" refers to the physical location of the connection points on the component where external electrical connections can be made. These connection points, known as terminals, are typically used to attach wires, leads, or other components to the main body of the electronic component. The terminal position is important for ensuring proper connectivity and functionality of the component within a circuit. It is often specified in technical datasheets or component specifications to help designers and engineers understand how to properly integrate the component into their circuit designs.
QUAD - Number of Functions1
- Supply Voltage
Supply voltage refers to the electrical potential difference provided to an electronic component or circuit. It is crucial for the proper operation of devices, as it powers their functions and determines performance characteristics. The supply voltage must be within specified limits to ensure reliability and prevent damage to components. Different electronic devices have specific supply voltage requirements, which can vary widely depending on their design and intended application.
1.8V - Terminal Pitch
The center distance from one pole to the next.
0.4mm - Frequency
In electronic components, the parameter "Frequency" refers to the rate at which a signal oscillates or cycles within a given period of time. It is typically measured in Hertz (Hz) and represents how many times a signal completes a full cycle in one second. Frequency is a crucial aspect in electronic components as it determines the behavior and performance of various devices such as oscillators, filters, and communication systems. Understanding the frequency characteristics of components is essential for designing and analyzing electronic circuits to ensure proper functionality and compatibility with other components in a system.
2.4GHz - Operating Supply Voltage
The voltage level by which an electrical system is designated and to which certain operating characteristics of the system are related.
3.6V - Interface
In electronic components, the term "Interface" refers to the point at which two different systems, devices, or components connect and interact with each other. It can involve physical connections such as ports, connectors, or cables, as well as communication protocols and standards that facilitate the exchange of data or signals between the connected entities. The interface serves as a bridge that enables seamless communication and interoperability between different parts of a system or between different systems altogether. Designing a reliable and efficient interface is crucial in ensuring proper functionality and performance of electronic components and systems.
I2C, SPI, UART - Memory Size
The memory capacity is the amount of data a device can store at any given time in its memory.
256kB Flash 16kB RAM - RAM Size
RAM size refers to the amount of random access memory (RAM) available in an electronic component, such as a computer or smartphone. RAM is a type of volatile memory that stores data and instructions that are actively being used by the device's processor. The RAM size is typically measured in gigabytes (GB) and determines how much data the device can store and access quickly for processing. A larger RAM size allows for smoother multitasking, faster loading times, and better overall performance of the electronic component. It is an important factor to consider when choosing a device, especially for tasks that require a lot of memory, such as gaming, video editing, or running multiple applications simultaneously.
16kB - Data Bus Width
The data bus width in electronic components refers to the number of bits that can be transferred simultaneously between the processor and memory. It determines the amount of data that can be processed and transferred in a single operation. A wider data bus allows for faster data transfer speeds and improved overall performance of the electronic device. Common data bus widths include 8-bit, 16-bit, 32-bit, and 64-bit, with higher numbers indicating a larger capacity for data transfer. The data bus width is an important specification to consider when evaluating the speed and efficiency of a computer system or other electronic device.
32b - Protocol
In electronic components, the parameter "Protocol" refers to a set of rules and standards that govern the communication between devices. It defines the format, timing, sequencing, and error checking methods for data exchange between different components or systems. Protocols ensure that devices can understand and interpret data correctly, enabling them to communicate effectively with each other. Common examples of protocols in electronics include USB, Ethernet, SPI, I2C, and Bluetooth, each with its own specifications for data transmission. Understanding and adhering to protocols is essential for ensuring compatibility and reliable communication between electronic devices.
Bluetooth v4.0 - Core Architecture
In electronic components, the term "Core Architecture" refers to the fundamental design and structure of the component's internal circuitry. It encompasses the arrangement of key components, such as processors, memory units, and input/output interfaces, within the device. The core architecture plays a crucial role in determining the component's performance, power efficiency, and overall capabilities. Different core architectures are optimized for specific applications and requirements, such as high-speed processing, low power consumption, or specialized functions. Understanding the core architecture of electronic components is essential for engineers and designers to select the most suitable components for their projects.
ARM - Power - Output
Power Output in electronic components refers to the amount of electrical power that a device can deliver to a load. It is typically measured in watts and indicates the effectiveness of the component in converting electrical energy into usable work or signal. Power Output can vary based on the component's design, operating conditions, and intended application, making it a critical factor in the performance of amplifiers, power supplies, and other electronic devices. Understanding the Power Output helps in selecting appropriate components for specific applications to ensure efficiency and reliability.
4dBm - RF Family/Standard
The parameter "RF Family/Standard" in electronic components refers to the specific radio frequency (RF) technology or standard that the component complies with or is designed for. RF technology encompasses a wide range of frequencies used for wireless communication, such as Wi-Fi, Bluetooth, cellular networks, and more. Different RF standards dictate the frequency bands, modulation techniques, data rates, and other specifications for communication systems. Understanding the RF family/standard of a component is crucial for ensuring compatibility and optimal performance in RF applications.
Bluetooth, General ISM > 1GHz - Data Rate (Max)
Data Rate (Max) refers to the maximum rate at which data can be transferred or processed within an electronic component or device. It is typically measured in bits per second (bps) or megabits per second (Mbps). This parameter is important for determining the speed and efficiency of data transmission or processing in various electronic applications such as computer systems, networking devices, and memory modules. A higher data rate indicates that the component is capable of handling larger volumes of data at a faster pace, leading to improved performance and responsiveness in electronic systems. It is crucial to consider the Data Rate (Max) specification when selecting electronic components to ensure compatibility and optimal functionality for specific applications.
2Mbps - Serial Interfaces
A serial interface is a communication interface between two digital systems that transmits data as a series of voltage pulses down a wire. Essentially, the serial interface encodes the bits of a binary number by their "temporal" location on a wire rather than their "spatial" location within a set of wires.
I2C, SPI, UART - Current - Receiving
Current - Receiving refers to the amount of electrical current that an electronic component or device is capable of accepting from a power source or another component in a circuit. It indicates the maximum current that can be safely received without causing damage or malfunction. This parameter is crucial for ensuring compatibility and reliability in electronic designs, as exceeding the rated receiving current can lead to overheating or failure of the component.
9.7mA~13.4mA - Current - Transmitting
Current - Transmitting is a parameter used to describe the maximum amount of electrical current that an electronic component can handle while in the transmitting mode. This parameter is crucial for components such as transistors, diodes, and integrated circuits that are involved in transmitting signals or power within a circuit. Exceeding the specified current transmitting rating can lead to overheating, component failure, or even damage to the entire circuit. Designers and engineers must carefully consider this parameter when selecting components to ensure the reliability and performance of the electronic system.
4.7mA~16mA - Modulation
In electronic components, modulation refers to the process of varying one or more properties of a periodic waveform, known as the carrier signal, in order to encode information. This modulation technique is commonly used in communication systems to transmit data efficiently over long distances. By modulating the carrier signal, information such as audio, video, or data can be embedded onto the signal for transmission and then demodulated at the receiving end to retrieve the original information. There are various types of modulation techniques, including amplitude modulation (AM), frequency modulation (FM), and phase modulation (PM), each with its own advantages and applications in different communication systems.
GFSK - Sensitivity (dBm)
Sensitivity (dBm) is a parameter used to measure the minimum input power level required for an electronic component or device to operate effectively. It is typically expressed in decibels relative to one milliwatt (dBm), which is a common unit of power measurement in the field of electronics. A higher sensitivity value indicates that the component can detect weaker input signals, making it more responsive and capable of functioning in low-power conditions. Sensitivity is an important specification for devices like receivers, sensors, and transducers, as it directly impacts their ability to detect and process signals accurately. Manufacturers often provide sensitivity ratings to help users understand the performance capabilities of the component in different operating conditions.
-96 dBm - GPIO
GPIO stands for General Purpose Input/Output. It is a type of electronic pin found on microcontrollers, microprocessors, and other integrated circuits that can be configured to either input or output digital signals. GPIO pins can be used to connect and communicate with external devices such as sensors, LEDs, motors, and more. They provide a flexible way to interact with the physical world by allowing the device to both receive and send digital signals. GPIO pins can be programmed and controlled by software to perform various functions based on the specific requirements of the electronic system.
32 - Length6mm
- Height Seated (Max)
Height Seated (Max) is a parameter in electronic components that refers to the maximum allowable height of the component when it is properly seated or installed on a circuit board or within an enclosure. This specification is crucial for ensuring proper fit and alignment within the overall system design. Exceeding the maximum seated height can lead to mechanical interference, electrical shorts, or other issues that may impact the performance and reliability of the electronic device. Manufacturers provide this information to help designers and engineers select components that will fit within the designated space and function correctly in the intended application.
0.95mm - Radiation Hardening
Radiation hardening is the process of making electronic components and circuits resistant to damage or malfunction caused by high levels of ionizing radiation, especially for environments in outer space (especially beyond the low Earth orbit), around nuclear reactors and particle accelerators, or during nuclear accidents or nuclear warfare.
No - RoHS Status
RoHS means “Restriction of Certain Hazardous Substances” in the “Hazardous Substances Directive” in electrical and electronic equipment.
ROHS3 Compliant
Parts with Similar Specs
- ImagePart NumberManufacturerPackage / CaseNumber of PinsFrequencyInterfaceCurrent - ReceivingCurrent - TransmittingSensitivity (dBm)Memory SizeView Compare
NRF51822-QFAA-R
48-VFQFN Exposed Pad
48
2.4GHz
I2C, SPI, UART
9.7mA ~ 13.4mA
4.7mA ~ 16mA
-96 dBm
256kB Flash, 16kB RAM
48-VFQFN Exposed Pad
48
2.4GHz
2-Wire, I2C, SPI, USART
5mA ~ 12.5mA
8mA ~ 14.5mA
-100 dBm
256kB Flash, 8kB EEPROM, 32kB SRAM
56-UFQFN Exposed Pad
56
2.4GHz
I2C, SPI, UART
16.4mA ~ 21.5mA
12.5mA ~ 20mA
-91 dBm
128kB Flash, 8kB ROM, 16kB SRAM
56-UFQFN Exposed Pad
56
2.4GHz
I2C, SPI, UART
16.4mA
15.6mA
-89 dBm
128kB Flash, 16kB SRAM
56-UFQFN Exposed Pad
56
2.4GHz
I2C, I2S, SPI, UART
16.4mA
15.6mA
-89 dBm
128kB Flash, 16kB SRAM
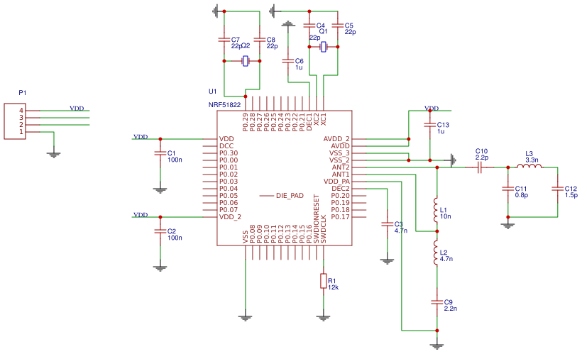
NRF51822 Schematic

Schematic
NRF51822 Layout

Layout
NRF51822 Applications
• Bluetooth low energy applications
• Wearables
• Beacons
• Appcessories
• Computer peripherals
• CE remote controls for TV, STB and media systems
• Proximity and security alert tags
• Sports- and fitness sensors
• Healthcare and lifestyle sensors
• Game controllers for computers
• Toys and Electronic games
• Domestic/Industrial control and data-acquisition
• Intelligent domestic appliances
NRF51822 Dimension

Dimension
NRF51822 Manufacturer
Nordic Semiconductor is a fabless semiconductor business that focuses on short-range wireless and low-power cellular IoT applications. Nordic developed Bluetooth Low Energy, a widely used wireless technology, and pioneered ultra-low-power wireless. The company's award-winning Bluetooth LE solutions have propelled it to the top of the industry, and ANT+ , Thread, and Zigbee products round out the offering. Nordic's reputation is built on providing cutting-edge wireless technology and development tools that protect designers from the complexities of RF. This philosophy is carried over to Nordic's newest technology, cellular IoT. This NB-IoT and LTE-M solution, which was launched in 2018 after four years of research, uses cellular infrastructure to extend the IoT.
Datasheet PDF
- Datasheets :
- PCN Packaging :
1.What is the reason that NRF51822 Bluetooth is easy to disconnect?
(1)Weak signal, resulting in disconnection: poor antenna matching, low transmit power, and poor sensitivity lead to weak signal; weak signal caused by the too-long distance between transceiver modules; weak signal caused by the shielding of the antenna receiving equipment. (2)The amount of transmitted data is large and the data flow is high, and the program may run away and cause disconnection. (3)There are a large number of other wireless signals in the Bluetooth frequency band (2.4 frequency band), which may cause crosstalk and cause disconnection. The chip used in SKYLAB's Bluetooth module is nRF51822.
2.Is NRF51822 Bluetooth 4.0 or low power consumption?
NRF51822 (128kB) will bring the same industry's first multi-protocol wireless capability and a 32-bit ARM Cortex-M0 processor optimized for ultra-low power wireless applications, bringing -92.5dB RX sensitivity to Bluetooth low energy mode It can bring up to +4dBm output power for all modes, increase the link budget by up to 9.5dBm compared with the original industry-leading Nordic chip and bring a peak current of less than 10mA for the 3V battery, which can extend the battery life. Months or years (depending on the application). Like the existing nRF51822, the new nRF51822 128kB is also 100% compatible with Nordic's existing nRF24L series IC (integrated circuit or chip) in the air.
3.How to do NRF51822 I/O mapping?
For example, if your IO port is to be a UART serial port, you only need to set the PSEL (pin selection) register of the UART to this IO port. Each peripheral module such as SPI, ADC, etc. will have a register for IO port selection, and the setting can achieve the mapping effect you want.
ATMEGA328P-AU MT Microcontroller 8-Bit 32TQFP: Datasheet, Pinout, Schematic21 January 20225518
2SC1971 NPN Transistor: 2SC1971 Power Transistor, 17V, 2A, Datasheet pdf and Substitute23 December 20218273
Silicon Labs EFM32LG Microcontroller: Technical Overview29 February 2024104
LT8390 Controller: LT8390, DC/DC Controller, Datasheet05 January 20222863
2SC2229 BJT NPN Transistor: Datasheet pdf, Pinout and 2SC2229 Equivalents24 December 20214944
STA540 Power Amplifier: Datasheet, Pinout and Equivalents23 August 202123804
dsPIC33FJ256GP710T-I/PF Microcontroller Technical Datasheet29 February 2024152
CR2032 VS DL2032, CR2032 VS CR2016, CR2032 VS CR2025[video+FAQ]08 April 20228676
What is a SAW Sensor? Types, Working and Applications29 March 202119178
Designing Application-Specific Integrated Circuits07 March 20251947
Challenges and Control Approaches for Current Sharing in DC Microgrids07 June 20234737
Introduction to FinFET18 March 202128691
Introduction to Types of Diodes20 October 202516093
What is PWM "Dead Band"?21 April 20226665
Introduction to USB Type-C20 February 20232414
A Decade-Long Investment in ON Semiconductor Corp. Yields Over 1200% Returns18 September 20234075
Nordic Semiconductor ASA
In Stock: 3
United States
China
Canada
Japan
Russia
Germany
United Kingdom
Singapore
Italy
Hong Kong(China)
Taiwan(China)
France
Korea
Mexico
Netherlands
Malaysia
Austria
Spain
Switzerland
Poland
Thailand
Vietnam
India
United Arab Emirates
Afghanistan
Åland Islands
Albania
Algeria
American Samoa
Andorra
Angola
Anguilla
Antigua & Barbuda
Argentina
Armenia
Aruba
Australia
Azerbaijan
Bahamas
Bahrain
Bangladesh
Barbados
Belarus
Belgium
Belize
Benin
Bermuda
Bhutan
Bolivia
Bonaire, Sint Eustatius and Saba
Bosnia & Herzegovina
Botswana
Brazil
British Indian Ocean Territory
British Virgin Islands
Brunei
Bulgaria
Burkina Faso
Burundi
Cabo Verde
Cambodia
Cameroon
Cayman Islands
Central African Republic
Chad
Chile
Christmas Island
Cocos (Keeling) Islands
Colombia
Comoros
Congo
Congo (DRC)
Cook Islands
Costa Rica
Côte d’Ivoire
Croatia
Cuba
Curaçao
Cyprus
Czechia
Denmark
Djibouti
Dominica
Dominican Republic
Ecuador
Egypt
El Salvador
Equatorial Guinea
Eritrea
Estonia
Eswatini
Ethiopia
Falkland Islands
Faroe Islands
Fiji
Finland
French Guiana
French Polynesia
Gabon
Gambia
Georgia
Ghana
Gibraltar
Greece
Greenland
Grenada
Guadeloupe
Guam
Guatemala
Guernsey
Guinea
Guinea-Bissau
Guyana
Haiti
Honduras
Hungary
Iceland
Indonesia
Iran
Iraq
Ireland
Isle of Man
Israel
Jamaica
Jersey
Jordan
Kazakhstan
Kenya
Kiribati
Kosovo
Kuwait
Kyrgyzstan
Laos
Latvia
Lebanon
Lesotho
Liberia
Libya
Liechtenstein
Lithuania
Luxembourg
Macao(China)
Madagascar
Malawi
Maldives
Mali
Malta
Marshall Islands
Martinique
Mauritania
Mauritius
Mayotte
Micronesia
Moldova
Monaco
Mongolia
Montenegro
Montserrat
Morocco
Mozambique
Myanmar
Namibia
Nauru
Nepal
New Caledonia
New Zealand
Nicaragua
Niger
Nigeria
Niue
Norfolk Island
North Korea
North Macedonia
Northern Mariana Islands
Norway
Oman
Pakistan
Palau
Palestinian Authority
Panama
Papua New Guinea
Paraguay
Peru
Philippines
Pitcairn Islands
Portugal
Puerto Rico
Qatar
Réunion
Romania
Rwanda
Samoa
San Marino
São Tomé & Príncipe
Saudi Arabia
Senegal
Serbia
Seychelles
Sierra Leone
Sint Maarten
Slovakia
Slovenia
Solomon Islands
Somalia
South Africa
South Sudan
Sri Lanka
St Helena, Ascension, Tristan da Cunha
St. Barthélemy
St. Kitts & Nevis
St. Lucia
St. Martin
St. Pierre & Miquelon
St. Vincent & Grenadines
Sudan
Suriname
Svalbard & Jan Mayen
Sweden
Syria
Tajikistan
Tanzania
Timor-Leste
Togo
Tokelau
Tonga
Trinidad & Tobago
Tunisia
Turkey
Turkmenistan
Turks & Caicos Islands
Tuvalu
U.S. Outlying Islands
U.S. Virgin Islands
Uganda
Ukraine
Uruguay
Uzbekistan
Vanuatu
Vatican City
Venezuela
Wallis & Futuna
Yemen
Zambia
Zimbabwe


Product
Brand
Articles
Tools

