OP177 25 μV Ultraprecision Op Amp: High-Gain Performance and Datasheet Review
1.27 mm Amplifier
Explore the OP177 ultraprecision op amp from Analog Devices. Features 25 μV offset voltage for high-accuracy signal conditioning. View specs and design your BOM.
- Executive Summary: What is the OP177?
- 1. Technical Specifications & Performance Analysis
- 2. Pinout, Package, and Configuration
- 3. Design & Integration Guide (For Engineers & Makers)
- 4. Typical Applications & Use Cases
- 5. Alternatives and Cross-Reference Guide
- 6. Frequently Asked Questions (FAQ)
- 7. Resources
- Specifications
- Datasheet PDF
Executive Summary: What is the OP177?
The OP177 is an ultraprecision operational amplifier designed for high-accuracy signal conditioning and precision instrumentation applications where DC offset and drift must be minimized. It is widely recognized for providing the performance of chopper-stabilized amplifiers without the associated noise and complexity.
Market Position: High-performance precision component; an industry-standard upgrade to the classic OP07.
Top Features: 25 μV maximum input offset voltage, 0.3 μV/°C offset drift, and a massive 130 dB Common-Mode Rejection Ratio (CMRR).
Primary Audience: Ideal for medical instrumentation designers, industrial sensor engineers, and procurement managers seeking reliable precision components.
Supply Status: Active and widely available from major distributors.
1. Technical Specifications & Performance Analysis
The OP177 is engineered for stability. By utilizing a bipolar architecture with advanced trimming techniques, it achieves levels of precision that are critical for high-gain circuits.
1.1 Core Architecture (Precision Bipolar)
Unlike CMOS or chopper-stabilized amplifiers, the OP177 uses a refined bipolar process. This allows it to maintain an extremely high open-loop gain (typically 12 V/μV) and exceptional gain linearity. This architecture is chosen specifically to eliminate the "switching noise" often found in zero-drift amplifiers, making it suitable for noise-sensitive measurement front-ends.
1.2 Key Electrical Characteristics
The OP177 is optimized for dual-rail operation, typically at ±15V.
- Input Offset Voltage: 25 μV Max (at 25°C), ensuring minimal error in high-gain stages.
- Power Supply Rejection (PSRR): 115 dB Min, which protects signal integrity from fluctuations in the power rail.
- Supply Current: Efficiently operates at a maximum of 2.0 mA, balancing precision with power consumption.
1.3 Interfaces and Connectivity
While the OP177 is an analog component, its "interface" is its pin-compatibility with industry-standard 8-pin precision op-amp sockets. This allows for seamless "drop-in" upgrades for older designs using the OP07 or LM307.

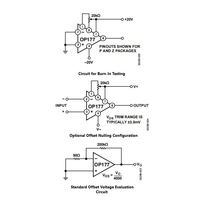
2. Pinout, Package, and Configuration
Understanding the physical layout is essential for both PCB layout and procurement of the correct mounting style.
2.1 Pin Configuration Guide

The OP177 typically follows the standard single op-amp pinout:
Offset Null: Used with a potentiometer to further reduce offset (rarely needed given the 25 μV base spec).
Inverting Input (-IN): Signal input.
Non-Inverting Input (+IN): Signal input.
V-: Negative power supply (typically -15V).
NC: No connection.
Output: Signal output.
V+: Positive power supply (typically +15V).
Offset Null: Second terminal for the nulling pot.
2.2 Naming Convention & Ordering Codes
Analog Devices uses suffixes to denote grade and temperature ranges. For example:
- OP177G: Standard industrial grade.
- OP177F: Higher precision grade with tighter offset tolerances.
- Suffix Z/S: Refers to RoHS compliance and package type (e.g., SOIC or PDIP).
2.3 Available Packages
| Package Type | Dimensions | Common Use Case |
|---|---|---|
| 8-Lead PDIP | 0.300 inch wide | Prototyping, through-hole industrial boards. |
| 8-Lead SOIC | Narrow body | High-density SMT (Surface Mount) production. |
3. Design & Integration Guide (For Engineers & Makers)
Pro Tip: Always verify pin compatibility before migrating from older series. While the pinout is "standard," internal compensation differences can affect stability in high-speed circuits.
3.1 Hardware Implementation
Bypass Capacitors: Use 0.1 μF ceramic capacitors placed as close as possible to the V+ and V- pins to minimize high-frequency noise.
PCB Layout: For ultra-high precision, use guard rings around the input traces to prevent leakage currents from affecting the high-impedance nodes.
Thermal Management: While the 2 mA current draw is low, keep the device away from heat-generating components (like power regulators) to maintain the 0.3 μV/°C drift specification.
3.2 Common Design Challenges
Issue: Not Rail-to-Rail -> Fix: The OP177 requires "headroom." If you have a ±15V supply, do not expect the output to swing beyond ±13V. For 5V-only systems, consider the OP777.
Issue: Low-Voltage Performance -> Fix: Performance is optimized for ±15V. If operating at ±5V, check the datasheet carefully for reduced CMRR and gain.
4. Typical Applications & Use Cases
Watch Tutorial: OP177
4.1 Real-World Example: Precision Thermocouple Amplifier
In medical and industrial temperature sensing, the voltage generated by a thermocouple is in the millivolt range. The OP177’s 25 μV offset ensures that the amplifier does not introduce more error than the sensor itself. Its high CMRR allows it to reject the 50/60Hz noise common in industrial environments.

5. Alternatives and Cross-Reference Guide
If the OP177 is out of stock or does not meet specific AC requirements, consider these options:
Direct Replacements: Texas Instruments OPA177 (Direct equivalent) or the legacy OP07 (Lower cost, lower precision).
Better Performance (Rail-to-Rail): Analog Devices OP777 if you need low-voltage/single-supply operation.
High-Speed Alternative: LT1001 for applications requiring slightly better AC response while maintaining precision.
6. Frequently Asked Questions (FAQ)
Q: What is the difference between OP177 and OP07?
A: The OP177 is a significantly improved version of the OP07, offering much lower offset voltage and higher open-loop gain.
Q: Can OP177 be used in Automotive applications?
A: Only if the temperature range and supply voltage match the datasheet; however, it is primarily designed for precision industrial and medical use.
Q: Where can I find the datasheet and library files for OP177?
A: These are available on the Analog Devices website or through major distributor portals like Mouser or DigiKey.
Q: Is OP177 suitable for battery-operated devices?
A: It is manageable at 2.0 mA, but because it requires dual supplies (±15V) for best performance, it is less common in small battery-powered portables.
7. Resources
Development Tools: Evaluation boards for standard 8-pin op-amps.
Simulation: SPICE models are available for LTspice and PSpice to verify DC accuracy.
Specifications
Datasheet PDF
- Datasheets :
The Rj9 VS Rj11 Connectors-Who is the winner?26 March 202218228
PS1201 AC Power Switch:Pinout, Application and Datasheet04 August 20211219
MP1584EN Step-Down Converter: Datasheet, Pinout and Circuit16 April 202520813
BMI088 IMU: BMI088 Datasheet, Pinout, BMI088 vs. MPU605026 March 20227242
PCF8574A Expander: Datasheet, Pinout, Comparison20 August 20212015
LM2936M-5.0 Voltage Regulator: Pinout, Specification, and Datasheet25 June 20212074
CD4543BE: Datasheet, Circuit, and Pinout06 August 20214652
W25Q256JVEIQ IC: Features, Applications and Datasheet01 December 20232374
When Designing a Power Supply, How to Consider the Selection of Topology?07 March 20223890
What is a Force Sensor?19 April 202111480
Good News: UTMEL Electronic is now the Authorized Distributor for Isocom Components 2004 Ltd.10 November 20237923
What is UART(Universal Asynchronous Receiver And Transmitter) ?25 September 20216223
What Makes Time Delay Relays Essential in Automation10 July 2025978
Types, Structure, and Packages of Integrated Circuits23 October 202512358
What Sensors does a Car Engine Have?28 March 202525107
Using SiC-GaN to Create Two-Phase Interleaved DC-DC Converters for Plug-in Electric Vehicles03 February 20232484
Analog Devices Inc
In Stock
United States
China
Canada
Japan
Russia
Germany
United Kingdom
Singapore
Italy
Hong Kong(China)
Taiwan(China)
France
Korea
Mexico
Netherlands
Malaysia
Austria
Spain
Switzerland
Poland
Thailand
Vietnam
India
United Arab Emirates
Afghanistan
Åland Islands
Albania
Algeria
American Samoa
Andorra
Angola
Anguilla
Antigua & Barbuda
Argentina
Armenia
Aruba
Australia
Azerbaijan
Bahamas
Bahrain
Bangladesh
Barbados
Belarus
Belgium
Belize
Benin
Bermuda
Bhutan
Bolivia
Bonaire, Sint Eustatius and Saba
Bosnia & Herzegovina
Botswana
Brazil
British Indian Ocean Territory
British Virgin Islands
Brunei
Bulgaria
Burkina Faso
Burundi
Cabo Verde
Cambodia
Cameroon
Cayman Islands
Central African Republic
Chad
Chile
Christmas Island
Cocos (Keeling) Islands
Colombia
Comoros
Congo
Congo (DRC)
Cook Islands
Costa Rica
Côte d’Ivoire
Croatia
Cuba
Curaçao
Cyprus
Czechia
Denmark
Djibouti
Dominica
Dominican Republic
Ecuador
Egypt
El Salvador
Equatorial Guinea
Eritrea
Estonia
Eswatini
Ethiopia
Falkland Islands
Faroe Islands
Fiji
Finland
French Guiana
French Polynesia
Gabon
Gambia
Georgia
Ghana
Gibraltar
Greece
Greenland
Grenada
Guadeloupe
Guam
Guatemala
Guernsey
Guinea
Guinea-Bissau
Guyana
Haiti
Honduras
Hungary
Iceland
Indonesia
Iran
Iraq
Ireland
Isle of Man
Israel
Jamaica
Jersey
Jordan
Kazakhstan
Kenya
Kiribati
Kosovo
Kuwait
Kyrgyzstan
Laos
Latvia
Lebanon
Lesotho
Liberia
Libya
Liechtenstein
Lithuania
Luxembourg
Macao(China)
Madagascar
Malawi
Maldives
Mali
Malta
Marshall Islands
Martinique
Mauritania
Mauritius
Mayotte
Micronesia
Moldova
Monaco
Mongolia
Montenegro
Montserrat
Morocco
Mozambique
Myanmar
Namibia
Nauru
Nepal
New Caledonia
New Zealand
Nicaragua
Niger
Nigeria
Niue
Norfolk Island
North Korea
North Macedonia
Northern Mariana Islands
Norway
Oman
Pakistan
Palau
Palestinian Authority
Panama
Papua New Guinea
Paraguay
Peru
Philippines
Pitcairn Islands
Portugal
Puerto Rico
Qatar
Réunion
Romania
Rwanda
Samoa
San Marino
São Tomé & Príncipe
Saudi Arabia
Senegal
Serbia
Seychelles
Sierra Leone
Sint Maarten
Slovakia
Slovenia
Solomon Islands
Somalia
South Africa
South Sudan
Sri Lanka
St Helena, Ascension, Tristan da Cunha
St. Barthélemy
St. Kitts & Nevis
St. Lucia
St. Martin
St. Pierre & Miquelon
St. Vincent & Grenadines
Sudan
Suriname
Svalbard & Jan Mayen
Sweden
Syria
Tajikistan
Tanzania
Timor-Leste
Togo
Tokelau
Tonga
Trinidad & Tobago
Tunisia
Turkey
Turkmenistan
Turks & Caicos Islands
Tuvalu
U.S. Outlying Islands
U.S. Virgin Islands
Uganda
Ukraine
Uruguay
Uzbekistan
Vanuatu
Vatican City
Venezuela
Wallis & Futuna
Yemen
Zambia
Zimbabwe


Product
Brand
Articles
Tools













