TDA7293 DMOS Audio Amplifier: Datasheet, TDA7293 vs. TDA7294
10A mA 20 kHz kHz 100W W Audio Amplifiers 10.7mm mm 5mm mm 50W W 15 pins Multiwatt-15 (Vertical, Bent and Staggered Leads)









10A mA 20 kHz kHz 100W W Audio Amplifiers 10.7mm mm 5mm mm 50W W 15 pins Multiwatt-15 (Vertical, Bent and Staggered Leads)
The TDA7293 is a monolithic integrated circuit in the Multiwatt15 package. This article will unlock more details about TDA7293. Furthermore, there is a huge range of Semiconductors, Capacitors, Resistors and ICs in stock. Welcome RFQ.
TDA7293 Pinout

TDA7293 Pinout
TDA7393 CAD Model
Symbol

TDA7293 Symbol
Footprint

TDA7293 Footprint

TDA7293 3D Model
TDA7293 Overview
The TDA7293 is a monolithic integrated circuit in a Multiwatt15 package designed for use as an audio class AB amplifier in Hi-Fi applications such as home stereo, self-powered loudspeakers, and Topclass TV. It can offer the most power into both 4- and 8-loads because of its wide voltage range and strong output current capacity.
The remote operation is simplified by the built-in muting function with turn-on delay, which eliminates on-off switching noises.
By connecting numerous devices and using pin11, the parallel mode can be achieved. High output power can be given to loads with very low impedance, allowing the system's thermal dissipation to be optimized.
Where & How to use TDA7293?
TDA7293 can be utilized in amplification circuits that require a lot of power and efficiency.
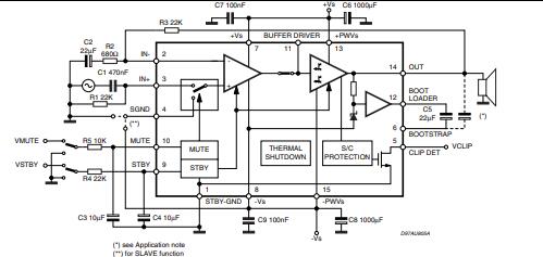
R1 is the input resistance, and a value of 22k is ideal. The loop gain of the amplifier is determined by R2=680 and R3=22k. The standby ON/OFF time duration is determined by R4=22k and C4=10F. The silence time constant is determined by the R5=10k and C3=10F values. C1=0.47F is the input DC Decoupling utilized. The feedback DC is C2=22mF. Bootstrapping with C5=22mF. For supply voltage bypass, C6, C8=1000mF and C7, C9 0.1mF are employed.
The circuit diagram for the TDA7293 Amplifier is shown below.

TDA7293 Amplifier Circuit Diagram

TDA7293 Typical application PCB and component layout
TDA7293 Feature
Multipower BCD technology
Very high operating voltage range (±50 V)
DMOS power stage
High output power (100 W into 8 Ω @ THD =10%, with VS = ±40 V)
Muting and stand-by functions
No switch on/off the noise
Very low distortion
Very low noise
Short-circuit protected (with no input signal applied)
Thermal shutdown
Clip detector
Modularity (several devices can easily be connected in parallel to drive very low impedances)
TDA7293 Application
HI-FI
CAR-RADIO
Bridge Application Circuit
An audio class AB amplifier
Stereos system
Subwoofer
TDA7293 Equivalent
The equivalent for TDA7293:
NTE7165
Parts with Similar Specs
- ImagePart NumberManufacturerPackage / CaseNumber of PinsNumber of ChannelsMax Output PowerOutput PowerPower Supply Rejection Ratio (PSRR)Min Dual Supply VoltageMax Dual Supply VoltageView Compare
TDA7293V
Multiwatt-15 (Vertical, Bent and Staggered Leads)
15
1
100 W
100 W
75 dB
12 V
50 V
Multiwatt-15 (Vertical, Bent and Staggered Leads)
15
1
100 W
100 W
75 dB
10 V
40 V
TO-220-15 Formed Leads
15
2
40 W
40 W
125 dB
10 V
30 V
Multiwatt-15 (Horizontal, Bent and Staggered Leads)
15
1
100 W
100 W
75 dB
12 V
50 V
Multiwatt-15 (Vertical, Bent and Staggered Leads)
15
1
80 W
80 W
75 dB
10 V
40 V
Specifications
- TypeParameter
- Lifecycle Status
Lifecycle Status refers to the current stage of an electronic component in its product life cycle, indicating whether it is active, obsolete, or transitioning between these states. An active status means the component is in production and available for purchase. An obsolete status indicates that the component is no longer being manufactured or supported, and manufacturers typically provide a limited time frame for support. Understanding the lifecycle status is crucial for design engineers to ensure continuity and reliability in their projects.
ACTIVE (Last Updated: 6 months ago) - Factory Lead Time6 Weeks
- Contact Plating
Contact plating (finish) provides corrosion protection for base metals and optimizes the mechanical and electrical properties of the contact interfaces.
Tin - Mount
In electronic components, the term "Mount" typically refers to the method or process of physically attaching or fixing a component onto a circuit board or other electronic device. This can involve soldering, adhesive bonding, or other techniques to secure the component in place. The mounting process is crucial for ensuring proper electrical connections and mechanical stability within the electronic system. Different components may have specific mounting requirements based on their size, shape, and function, and manufacturers provide guidelines for proper mounting procedures to ensure optimal performance and reliability of the electronic device.
Through Hole - Mounting Type
The "Mounting Type" in electronic components refers to the method used to attach or connect a component to a circuit board or other substrate, such as through-hole, surface-mount, or panel mount.
Through Hole - Package / Case
refers to the protective housing that encases an electronic component, providing mechanical support, electrical connections, and thermal management.
Multiwatt-15 (Vertical, Bent and Staggered Leads) - Number of Pins15
- Weight8.164663g
- Operating Temperature
The operating temperature is the range of ambient temperature within which a power supply, or any other electrical equipment, operate in. This ranges from a minimum operating temperature, to a peak or maximum operating temperature, outside which, the power supply may fail.
0°C~70°C TA - Packaging
Semiconductor package is a carrier / shell used to contain and cover one or more semiconductor components or integrated circuits. The material of the shell can be metal, plastic, glass or ceramic.
Tube - JESD-609 Code
The "JESD-609 Code" in electronic components refers to a standardized marking code that indicates the lead-free solder composition and finish of electronic components for compliance with environmental regulations.
e3 - Part Status
Parts can have many statuses as they progress through the configuration, analysis, review, and approval stages.
Active - Moisture Sensitivity Level (MSL)
Moisture Sensitivity Level (MSL) is a standardized rating that indicates the susceptibility of electronic components, particularly semiconductors, to moisture-induced damage during storage and the soldering process, defining the allowable exposure time to ambient conditions before they require special handling or baking to prevent failures
1 (Unlimited) - Number of Terminations15
- ECCN Code
An ECCN (Export Control Classification Number) is an alphanumeric code used by the U.S. Bureau of Industry and Security to identify and categorize electronic components and other dual-use items that may require an export license based on their technical characteristics and potential for military use.
EAR99 - TypeClass AB
- Max Power Dissipation
The maximum power that the MOSFET can dissipate continuously under the specified thermal conditions.
50W - Voltage - Supply
Voltage - Supply refers to the range of voltage levels that an electronic component or circuit is designed to operate with. It indicates the minimum and maximum supply voltage that can be applied for the device to function properly. Providing supply voltages outside this range can lead to malfunction, damage, or reduced performance. This parameter is critical for ensuring compatibility between different components in a circuit.
±12V~50V - Terminal Position
In electronic components, the term "Terminal Position" refers to the physical location of the connection points on the component where external electrical connections can be made. These connection points, known as terminals, are typically used to attach wires, leads, or other components to the main body of the electronic component. The terminal position is important for ensuring proper connectivity and functionality of the component within a circuit. It is often specified in technical datasheets or component specifications to help designers and engineers understand how to properly integrate the component into their circuit designs.
ZIG-ZAG - Number of Functions1
- Base Part Number
The "Base Part Number" (BPN) in electronic components serves a similar purpose to the "Base Product Number." It refers to the primary identifier for a component that captures the essential characteristics shared by a group of similar components. The BPN provides a fundamental way to reference a family or series of components without specifying all the variations and specific details.
TDA7293 - Pin Count
a count of all of the component leads (or pins)
15 - Output Type
The "Output Type" parameter in electronic components refers to the type of signal or data that is produced by the component as an output. This parameter specifies the nature of the output signal, such as analog or digital, and can also include details about the voltage levels, current levels, frequency, and other characteristics of the output signal. Understanding the output type of a component is crucial for ensuring compatibility with other components in a circuit or system, as well as for determining how the output signal can be utilized or processed further. In summary, the output type parameter provides essential information about the nature of the signal that is generated by the electronic component as its output.
1-Channel (Mono) - Max Output Current
The maximum current that can be supplied to the load.
10A - Power Supplies
an electronic circuit that converts the voltage of an alternating current (AC) into a direct current (DC) voltage.?
+-40V - Number of Channels1
- Nominal Supply Current
Nominal current is the same as the rated current. It is the current drawn by the motor while delivering rated mechanical output at its shaft.
10A - Power Dissipation
the process by which an electronic or electrical device produces heat (energy loss or waste) as an undesirable derivative of its primary action.
50W - Quiescent Current
The quiescent current is defined as the current level in the amplifier when it is producing an output of zero.
50mA - Output Power
That power available at a specified output of a device under specified conditions of operation.
100W - Supply Type
Supply Type in electronic components refers to the classification of power sources used to operate the component. It indicates whether the component requires DC or AC power, and if DC, specifies the voltage levels such as low, medium, or high. Different supply types can affect the performance, compatibility, and application of the component in electronic circuits. Understanding the supply type is crucial for proper component selection and integration into electronic designs.
Dual - Input Offset Voltage (Vos)
Input Offset Voltage (Vos) is a key parameter in electronic components, particularly in operational amplifiers. It refers to the voltage difference that must be applied between the two input terminals of the amplifier to nullify the output voltage when the input terminals are shorted together. In simpler terms, it represents the voltage required to bring the output of the amplifier to zero when there is no input signal present. Vos is an important parameter as it can introduce errors in the output signal of the amplifier, especially in precision applications where accuracy is crucial. Minimizing Vos is essential to ensure the amplifier operates with high precision and accuracy.
10mV - Bandwidth
In electronic components, "Bandwidth" refers to the range of frequencies over which the component can effectively operate or pass signals without significant loss or distortion. It is a crucial parameter for devices like amplifiers, filters, and communication systems. The bandwidth is typically defined as the difference between the upper and lower frequencies at which the component's performance meets specified criteria, such as a certain level of signal attenuation or distortion. A wider bandwidth indicates that the component can handle a broader range of frequencies, making it more versatile for various applications. Understanding the bandwidth of electronic components is essential for designing and optimizing circuits to ensure proper signal transmission and reception within the desired frequency range.
20 kHz - Nominal Input Voltage
The actual voltage at which a circuit operates can vary from the nominal voltage within a range that permits satisfactory operation of equipment. The word “nominal” means “named”.
90V - Voltage Gain
Voltage gain is a measure of how much an electronic component or circuit amplifies an input voltage signal to produce an output voltage signal. It is typically expressed as a ratio or in decibels (dB). A higher voltage gain indicates a greater amplification of the input signal. Voltage gain is an important parameter in amplifiers, where it determines the level of amplification provided by the circuit. It is calculated by dividing the output voltage by the input voltage and is a key factor in determining the overall performance and functionality of electronic devices.
80dB - Power Supply Rejection Ratio (PSRR)
Power Supply Rejection Ratio (PSRR) is a measure of how well an electronic component, such as an operational amplifier or voltage regulator, can reject changes in its supply voltage. It indicates the ability of the component to maintain a stable output voltage despite fluctuations in the input supply voltage. A higher PSRR value signifies better performance in rejecting noise and variations from the power supply, leading to improved signal integrity and more reliable operation in electronic circuits. PSRR is typically expressed in decibels (dB).
75dB - Gain
In electronic components, "Gain" refers to the ratio of the output signal amplitude to the input signal amplitude. It is a measure of the amplification provided by the component, such as a transistor or operational amplifier. Gain is typically expressed in decibels (dB) or as a numerical value, indicating how much the signal is amplified by the component.A higher gain value indicates a greater amplification of the input signal, while a lower gain value indicates less amplification. Gain is an important parameter in designing and analyzing electronic circuits, as it determines the overall performance and functionality of the system. Different components have different gain characteristics, and understanding the gain of a component is crucial for achieving the desired signal processing or amplification in electronic systems.
80 dB - Max Dual Supply Voltage
A Dual power supply is a regular direct current power supply. It can provide a positive as well as negative voltage. It ensures stable power supply to the device as well as it helps to prevent system damage.
50V - Max Output Power
The maximum output power = the maximum output current × the rated output voltage
100W - Min Dual Supply Voltage
The parameter "Min Dual Supply Voltage" in electronic components refers to the minimum voltage required for the proper operation of a device that uses dual power supplies. Dual power supplies typically consist of a positive and a negative voltage source. The "Min Dual Supply Voltage" specification ensures that both the positive and negative supply voltages are within a certain range to guarantee the device functions correctly. It is important to adhere to this parameter to prevent damage to the component and ensure reliable performance.
12V - Dual Supply Voltage
Dual Supply Voltage refers to an electronic component's requirement for two separate power supply voltages, typically one positive and one negative. This configuration is commonly used in operational amplifiers, analog circuits, and certain digital devices to allow for greater signal handling capabilities and improved performance. The use of dual supply voltages enables the device to process bipolar signals, thereby enhancing its functionality in various applications.
28V - Input Bias Current
Input Bias Current refers to the small amount of current that flows into the input terminals of an electronic component, such as an operational amplifier. It is primarily caused by the input impedance of the device and the characteristics of the transistors within it. This current is crucial in determining the accuracy of the analog signal processing, as it can affect the level of voltage offset and signal integrity in the application. In many precise applications, minimizing input bias current is essential to achieve optimal performance.
1μA - Max Output Power x Channels @ Load
Max Output Power x Channels @ Load is a specification that describes the maximum power output that an electronic component, such as an amplifier or audio device, can deliver across a certain number of channels at a specific load impedance. This parameter is important for understanding the capability of the component to drive speakers or other devices effectively. The value is typically expressed in watts and can vary depending on the number of channels being used and the impedance of the load. It helps users determine the compatibility of the component with their audio setup and ensures that the component can provide sufficient power for optimal performance.
100W x 1 @ 4 Ω - Harmonic Distortion
Harmonic distortion is a common parameter used to describe the quality of audio or electronic signals. It refers to the presence of unwanted harmonics or additional frequencies in the output signal that were not present in the input signal. These harmonics are typically multiples of the original signal frequency and can distort the waveform, affecting the overall sound quality or performance of the electronic component. Lower harmonic distortion values indicate a cleaner and more accurate output signal, while higher distortion levels can result in a more distorted or altered sound. Manufacturers often specify harmonic distortion levels in percentage or decibels to help users understand the quality of the component's output.
10% - Load Impedance
Load impedance is a crucial parameter in electronic components that refers to the impedance presented by the load to the output of a circuit or device. It is a measure of how much the load resists the flow of current from the source. Load impedance is typically expressed in ohms and can greatly affect the performance and efficiency of a circuit. Matching the load impedance to the source impedance is important for maximum power transfer and signal integrity in electronic systems. Failure to properly match load impedance can result in signal distortion, power loss, and reduced overall performance of the circuit.
4Ohm - Features
In the context of electronic components, the term "Features" typically refers to the specific characteristics or functionalities that a particular component offers. These features can vary depending on the type of component and its intended use. For example, a microcontroller may have features such as built-in memory, analog-to-digital converters, and communication interfaces like UART or SPI.When evaluating electronic components, understanding their features is crucial in determining whether they meet the requirements of a particular project or application. Engineers and designers often look at features such as operating voltage, speed, power consumption, and communication protocols to ensure compatibility and optimal performance.In summary, the "Features" parameter in electronic components describes the unique attributes and capabilities that differentiate one component from another, helping users make informed decisions when selecting components for their electronic designs.
Depop, Differential Inputs, Mute, Short-Circuit and Thermal Protection, Standby - Height10.7mm
- Length19.6mm
- Width5mm
- REACH SVHC
The parameter "REACH SVHC" in electronic components refers to the compliance with the Registration, Evaluation, Authorization, and Restriction of Chemicals (REACH) regulation regarding Substances of Very High Concern (SVHC). SVHCs are substances that may have serious effects on human health or the environment, and their use is regulated under REACH to ensure their safe handling and minimize their impact.Manufacturers of electronic components need to declare if their products contain any SVHCs above a certain threshold concentration and provide information on the safe use of these substances. This information allows customers to make informed decisions about the potential risks associated with using the components and take appropriate measures to mitigate any hazards.Ensuring compliance with REACH SVHC requirements is essential for electronics manufacturers to meet regulatory standards, protect human health and the environment, and maintain transparency in their supply chain. It also demonstrates a commitment to sustainability and responsible manufacturing practices in the electronics industry.
No SVHC - Radiation Hardening
Radiation hardening is the process of making electronic components and circuits resistant to damage or malfunction caused by high levels of ionizing radiation, especially for environments in outer space (especially beyond the low Earth orbit), around nuclear reactors and particle accelerators, or during nuclear accidents or nuclear warfare.
No - RoHS Status
RoHS means “Restriction of Certain Hazardous Substances” in the “Hazardous Substances Directive” in electrical and electronic equipment.
ROHS3 Compliant - Lead Free
Lead Free is a term used to describe electronic components that do not contain lead as part of their composition. Lead is a toxic material that can have harmful effects on human health and the environment, so the electronics industry has been moving towards lead-free components to reduce these risks. Lead-free components are typically made using alternative materials such as silver, copper, and tin. Manufacturers must comply with regulations such as the Restriction of Hazardous Substances (RoHS) directive to ensure that their products are lead-free and environmentally friendly.
Lead Free
Datasheet PDF
- Datasheets :
TDA7293V-STMicroelectronics-datasheet-10031651.pdf
TDA7293V-STMicroelectronics-datasheet-20734579.pdf
TDA7293V-STMicroelectronics-datasheet-14135709.pdf
TDA7293V-STMicroelectronics-datasheet-530316.pdf
TDA7293V-STMicroelectronics-datasheet-42179.pdf
TDA7293V-STMicroelectronics-datasheet-8311915.pdf
pid_4767628_tda7293v-stmicroelectronics-datasheet-10031651.pdf
Popularity by Region
TDA7293 vs LM3886?
The TDA7293 is a monolithic integrated circuit in a Multiwatt15 package designed for use as an audio class AB amplifier in Hi-Fi applications such as home stereo, self-powered loudspeakers, and Topclass TV. It can offer the most power into both 4- and 8-loads because of its wide voltage range and strong output current capacity. However, The LM3886 is one of the most highly regarded audio chip amplifiers in the DIY community. The reason for its popularity is due to its very low distortion, minimal external components, and low cost. With the right layout and component selection, you can build an excellent sounding Hi-Fi audio amplifier that will rival high-end amps retailing for several thousand dollars or more.
What is a TDA7293?
The TDA7293 is a monolithic integrated circuit in a Multiwatt15 package designed for use as an audio class AB amplifier in Hi-Fi applications such as home stereo, self-powered loudspeakers, and Topclass TV. It can offer the most power into both 4- and 8-loads because of its wide voltage range and strong output current capacity. The remote operation is simplified by the built-in muting function with turn-on delay, which eliminates on-off switching noises. By connecting numerous devices and using pin11, the parallel mode can be achieved. High output power can be given to loads with very low impedance, allowing the system's thermal dissipation to be optimized.
Yageo RC0603FR-0710KL Price Trends Across Suppliers 202520 August 20251042
BC546 NPN Transistor: Equivalents, Datasheet, and Pinout05 August 202115663
STM32F103RCT6 Microcontroller: 72MHz, 64-LQFP, Pinout and Datasheet07 February 20226201
Designing with AD623: Datasheet, Pinout, and Medical/Transducer Interface Guide05 February 202664
N76E003AT20 Microcontroller: Pinout, Datasheet and Programming27 October 202111544
DS1693 RTC: Datasheet, Pinout, Features31 August 2021502
AT89C51 Microcontroller: Pin Description, Datasheet, Programming18 November 202121835
EPCS16SI8N 3.3V 16 M-bit 8- Pin SOIC Tube, FPGA Configuration Memory17 April 20251216
Revolutionizing the Electric Vehicle Industry with Silicon Carbide10 August 20231865
What is AMOLED?25 April 202110066
What is a USB Data Cable?27 August 202114283
Semiconductor Equipment Industry Research25 March 20244398
Latest Pushbutton Switch Designs Transforming Modern Devices11 July 20252601
Detailed Introduction of the Chip Design Process21 December 202117250
Image Sensor: How do CCD and CMOS Sensors work?24 October 202512864
Utmel, China's Leading Overseas Component Distributor, at PCIM Europe 202310 November 20237270
STMicroelectronics
In Stock: 990
United States
China
Canada
Japan
Russia
Germany
United Kingdom
Singapore
Italy
Hong Kong(China)
Taiwan(China)
France
Korea
Mexico
Netherlands
Malaysia
Austria
Spain
Switzerland
Poland
Thailand
Vietnam
India
United Arab Emirates
Afghanistan
Åland Islands
Albania
Algeria
American Samoa
Andorra
Angola
Anguilla
Antigua & Barbuda
Argentina
Armenia
Aruba
Australia
Azerbaijan
Bahamas
Bahrain
Bangladesh
Barbados
Belarus
Belgium
Belize
Benin
Bermuda
Bhutan
Bolivia
Bonaire, Sint Eustatius and Saba
Bosnia & Herzegovina
Botswana
Brazil
British Indian Ocean Territory
British Virgin Islands
Brunei
Bulgaria
Burkina Faso
Burundi
Cabo Verde
Cambodia
Cameroon
Cayman Islands
Central African Republic
Chad
Chile
Christmas Island
Cocos (Keeling) Islands
Colombia
Comoros
Congo
Congo (DRC)
Cook Islands
Costa Rica
Côte d’Ivoire
Croatia
Cuba
Curaçao
Cyprus
Czechia
Denmark
Djibouti
Dominica
Dominican Republic
Ecuador
Egypt
El Salvador
Equatorial Guinea
Eritrea
Estonia
Eswatini
Ethiopia
Falkland Islands
Faroe Islands
Fiji
Finland
French Guiana
French Polynesia
Gabon
Gambia
Georgia
Ghana
Gibraltar
Greece
Greenland
Grenada
Guadeloupe
Guam
Guatemala
Guernsey
Guinea
Guinea-Bissau
Guyana
Haiti
Honduras
Hungary
Iceland
Indonesia
Iran
Iraq
Ireland
Isle of Man
Israel
Jamaica
Jersey
Jordan
Kazakhstan
Kenya
Kiribati
Kosovo
Kuwait
Kyrgyzstan
Laos
Latvia
Lebanon
Lesotho
Liberia
Libya
Liechtenstein
Lithuania
Luxembourg
Macao(China)
Madagascar
Malawi
Maldives
Mali
Malta
Marshall Islands
Martinique
Mauritania
Mauritius
Mayotte
Micronesia
Moldova
Monaco
Mongolia
Montenegro
Montserrat
Morocco
Mozambique
Myanmar
Namibia
Nauru
Nepal
New Caledonia
New Zealand
Nicaragua
Niger
Nigeria
Niue
Norfolk Island
North Korea
North Macedonia
Northern Mariana Islands
Norway
Oman
Pakistan
Palau
Palestinian Authority
Panama
Papua New Guinea
Paraguay
Peru
Philippines
Pitcairn Islands
Portugal
Puerto Rico
Qatar
Réunion
Romania
Rwanda
Samoa
San Marino
São Tomé & Príncipe
Saudi Arabia
Senegal
Serbia
Seychelles
Sierra Leone
Sint Maarten
Slovakia
Slovenia
Solomon Islands
Somalia
South Africa
South Sudan
Sri Lanka
St Helena, Ascension, Tristan da Cunha
St. Barthélemy
St. Kitts & Nevis
St. Lucia
St. Martin
St. Pierre & Miquelon
St. Vincent & Grenadines
Sudan
Suriname
Svalbard & Jan Mayen
Sweden
Syria
Tajikistan
Tanzania
Timor-Leste
Togo
Tokelau
Tonga
Trinidad & Tobago
Tunisia
Turkey
Turkmenistan
Turks & Caicos Islands
Tuvalu
U.S. Outlying Islands
U.S. Virgin Islands
Uganda
Ukraine
Uruguay
Uzbekistan
Vanuatu
Vatican City
Venezuela
Wallis & Futuna
Yemen
Zambia
Zimbabwe


Product
Brand
Articles
Tools










