TPS51200DRCT DDR Voltage Regulator 10-VSON: Datasheet, Pinout, TPS51200DRCT VS NCP51200MNTXG
Converter, DDR 260 Cel DUAL Specialized Voltage Regulator -40°C~85°C TPS51200 10 Pins 10 Terminations 10-VFDFN Exposed Pad









Converter, DDR 260 Cel DUAL Specialized Voltage Regulator -40°C~85°C TPS51200 10 Pins 10 Terminations 10-VFDFN Exposed Pad
TPS51200DRCT is an integrated circuit with a low input voltage. It has many features such as Input Voltage Supporting 2.5-V Rail and 3.3-V Rail. This article is going to introduce pinout, layout, applications, features, and more details about TPS51200DRCT.

Reliable TPS51200DRCT Supplier and TPS51200DRCR Distributor in China - Rantle East Electronic
The Overview of TPS51200DRCT
The TPS51200DRCT is a sink and source double data rate (DDR) termination regulator specifically designed for low input voltage, low-cost, low-noise systems where space is a key consideration.
The TPS51200DRCT maintains a fast transient response and requires a minimum output capacitance of only 20 μF. The TPS51200DRCT supports a remote sensing function and all power requirements for DDR, DDR2, DDR3, DDR3L, Low-Power DDR3, and DDR4 VTT bus termination.
In addition, the TPS51200DRCT provides an open-drain PGOOD signal to monitor the output regulation and an EN signal that can be used to discharge VTT during S3 (suspend to RAM) for DDR applications.
The TPS51200DRCT is available in the thermally efficient 10-pin VSON thermal pad package and is rated both Green and Pb-free. It is specified from –40°C to +85°C.
TPS51200DRCT Features
• Input Voltage: Supports 2.5-V Rail and 3.3-V Rail
• VLDOIN Voltage Range: 1.1 V to 3.5 V
• Sink and Source Termination Regulator Includes Droop Compensation
• Requires Minimum Output Capacitance of 20-μF (Typically 3 × 10-μF MLCCs) for Memory Termination Applications (DDR)
• PGOOD to Monitor Output Regulation
• EN Input
• REFIN Input Allows for Flexible Input Tracking Either Directly or Through Resistor Divider
• Remote Sensing (VOSNS)
• ±10-mA Buffered Reference (REF OUT)
• Built-in Soft Start, UVLO, and OCL
• Thermal Shutdown
• Supports DDR, DDR2, DDR3, DDR3L, LowPower DDR3, and DDR4 VTT Applications
• 10-Pin VSON Package With Thermal Pad
TPS51200DRCT Pinout

TPS51200DRCT Pinout
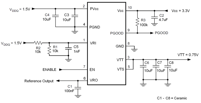
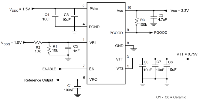
TPS51200DRCT Schematic

TPS51200DRCT Schematic
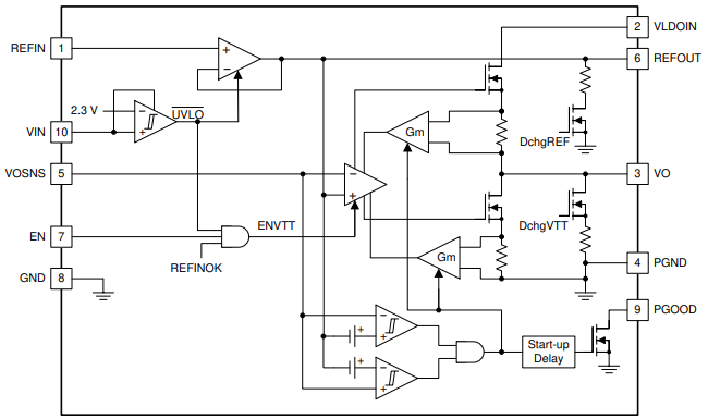
TPS51200DRCT Block Diagram

TPS51200DRCT Block Diagram
TPS51200DRCT 3D Model

TPS51200DRCT Symbol

TPS51200DRCT Footprint

TPS51200DRCT 3D Model
TPS51200DRCT Applications
• Memory Termination Regulator for DDR, DDR2, DDR3, DDR3L, Low-Power DDR3, and DDR4
• Notebooks, Desktops, and Servers
• Telecom and Datacom
• Base Stations
• LCD-TVs and PDP-TVs
• Copiers and Printers
• Set-Top Boxes
TPS51200DRCT VS NCP51200MNTXG
| TPS51200DRCT | NCP51200MNTXG | |
| Factory Lead Time | 6 Weeks | 11 Weeks |
| Contact Plating | Gold | Tin |
| Operating Temperature | -40°C~85°C | -40°C~125°C |
| Applications | Converter, DDR | LDO (Linear), DDR |
| Output Type | Fixed | Adjustable |
| Voltage - Input | 2.38V~3.5V | 2.375V~3.5V |
| Conclusion | With an adjustable output that has a voltage of -0.3 to 6 V, this is power management at its best. This component will be shipped in tape and reel packaging to allow for effective mounting and safe delivery. Its polarity is negative and positive|positive. This voltage regulation device has an operating temperature range of -40 °C to 85 °C. | The device maintains a fast transient response and only requires a minimum output capacitance of 20µF. The device supports a remote sensing function and all power requirements for DDR VTT bus termination. The device is designed for low input voltage and low-noise systems where space is a key consideration. |
| Schematic | ![]() | ![]() |
TPS51200DRCT Package information

TPS51200DRCT Package information
TPS51200DRCT Manufacturer
We are visionaries. We are differentiators. We are TIers. As a global semiconductor company operating in 35 countries, Texas Instruments (TI) is first and foremost a reflection of its people. From the TIer who unveiled the first working integrated circuit in 1958 to the more than 30,000 TIers around the world today who design, manufacture and sell analog and embedded processing chips, we are problem-solvers collaborating to change the world through technology.
Popularity by Region
Parts with Similar Specs
- ImagePart NumberManufacturerPackage / CaseNumber of PinsNumber of OutputsMax Output CurrentOutput CurrentMin Input VoltageMax Input VoltageRoHS StatusView Compare
TPS51200DRCT
10-VFDFN Exposed Pad
10
1
3 A
3 A
2.3 V
3.5 V
ROHS3 Compliant
10-VFDFN Exposed Pad
10
1
3 A
3 A
2.375 V
5.5 V
ROHS3 Compliant
10-VFDFN Exposed Pad
10
1
3 A
3 A
2.3 V
3.5 V
ROHS3 Compliant
10-VFDFN Exposed Pad
10
1
3 A
3 A
2.375 V
5.5 V
ROHS3 Compliant
10-VFDFN Exposed Pad
10
1
3 A
3 A
2.375 V
5.5 V
ROHS3 Compliant
How many pins of TPS51200DRCT ?
10 pins.
What’s the operating temperature of TPS51200DRCT?
-40°C~85°C.
74LS08 AND Two Input Gate IC: Datasheet, Pinout and Voltage21 October 202114829
How to Fix Issues with the STM32F091RCT6 Step by Step24 July 2025114
Unveiling the Infineon XMC1402Q040X0128AAXUMA1 32-bit Microcontroller: A Deep Dive29 February 202481
MT3608 2A Step up Converter: Datasheet, Schematics and Circuit18 October 202113938
24LC256 256K Serial EEPROM: Pinout, Equivalent and Datasheet17 December 20212923
ULN2803ADW Replacement Guide: Best Alternatives & Quick Swap Solutions 202529 August 2025279
A Comprehensive Guide to DIABLO16 Microcontroller by 4D Systems Pty Ltd07 March 2024426
AD590KF vs Thermocouples Comparison23 July 202548
What is a Servo Motor?09 March 20214609
Exploring SPI Communication for Faster Data Transfer20 June 2025456
What is Digital Counter?01 September 202010510
What are the Types and Dielectric of Ceramic Capacitors?16 October 202510837
How are Integrated Circuits produced?20 October 202524683
GlobalFoundries Unveils $4 Billion Expansion in Singapore to Meet Rising Chip Demand13 September 20232399
Foxconn Announces Investment of $9 Billion to Build a Chip Factory in Saudi Arabia15 March 20225188
Circuit Breaker: Working Principle, Types and Structure21 November 202510633
Texas Instruments
In Stock: 26
United States
China
Canada
Japan
Russia
Germany
United Kingdom
Singapore
Italy
Hong Kong(China)
Taiwan(China)
France
Korea
Mexico
Netherlands
Malaysia
Austria
Spain
Switzerland
Poland
Thailand
Vietnam
India
United Arab Emirates
Afghanistan
Åland Islands
Albania
Algeria
American Samoa
Andorra
Angola
Anguilla
Antigua & Barbuda
Argentina
Armenia
Aruba
Australia
Azerbaijan
Bahamas
Bahrain
Bangladesh
Barbados
Belarus
Belgium
Belize
Benin
Bermuda
Bhutan
Bolivia
Bonaire, Sint Eustatius and Saba
Bosnia & Herzegovina
Botswana
Brazil
British Indian Ocean Territory
British Virgin Islands
Brunei
Bulgaria
Burkina Faso
Burundi
Cabo Verde
Cambodia
Cameroon
Cayman Islands
Central African Republic
Chad
Chile
Christmas Island
Cocos (Keeling) Islands
Colombia
Comoros
Congo
Congo (DRC)
Cook Islands
Costa Rica
Côte d’Ivoire
Croatia
Cuba
Curaçao
Cyprus
Czechia
Denmark
Djibouti
Dominica
Dominican Republic
Ecuador
Egypt
El Salvador
Equatorial Guinea
Eritrea
Estonia
Eswatini
Ethiopia
Falkland Islands
Faroe Islands
Fiji
Finland
French Guiana
French Polynesia
Gabon
Gambia
Georgia
Ghana
Gibraltar
Greece
Greenland
Grenada
Guadeloupe
Guam
Guatemala
Guernsey
Guinea
Guinea-Bissau
Guyana
Haiti
Honduras
Hungary
Iceland
Indonesia
Iran
Iraq
Ireland
Isle of Man
Israel
Jamaica
Jersey
Jordan
Kazakhstan
Kenya
Kiribati
Kosovo
Kuwait
Kyrgyzstan
Laos
Latvia
Lebanon
Lesotho
Liberia
Libya
Liechtenstein
Lithuania
Luxembourg
Macao(China)
Madagascar
Malawi
Maldives
Mali
Malta
Marshall Islands
Martinique
Mauritania
Mauritius
Mayotte
Micronesia
Moldova
Monaco
Mongolia
Montenegro
Montserrat
Morocco
Mozambique
Myanmar
Namibia
Nauru
Nepal
New Caledonia
New Zealand
Nicaragua
Niger
Nigeria
Niue
Norfolk Island
North Korea
North Macedonia
Northern Mariana Islands
Norway
Oman
Pakistan
Palau
Palestinian Authority
Panama
Papua New Guinea
Paraguay
Peru
Philippines
Pitcairn Islands
Portugal
Puerto Rico
Qatar
Réunion
Romania
Rwanda
Samoa
San Marino
São Tomé & Príncipe
Saudi Arabia
Senegal
Serbia
Seychelles
Sierra Leone
Sint Maarten
Slovakia
Slovenia
Solomon Islands
Somalia
South Africa
South Sudan
Sri Lanka
St Helena, Ascension, Tristan da Cunha
St. Barthélemy
St. Kitts & Nevis
St. Lucia
St. Martin
St. Pierre & Miquelon
St. Vincent & Grenadines
Sudan
Suriname
Svalbard & Jan Mayen
Sweden
Syria
Tajikistan
Tanzania
Timor-Leste
Togo
Tokelau
Tonga
Trinidad & Tobago
Tunisia
Turkey
Turkmenistan
Turks & Caicos Islands
Tuvalu
U.S. Outlying Islands
U.S. Virgin Islands
Uganda
Ukraine
Uruguay
Uzbekistan
Vanuatu
Vatican City
Venezuela
Wallis & Futuna
Yemen
Zambia
Zimbabwe











