UC3843 Current Mode PWM Controller Design Guide
8 Terminals 7.6V~30V 8-Pin UC3843 DC to DC converter IC SWITCHING CONTROLLER 1 Outputs Up to 500kHz Transistor Driver









8 Terminals 7.6V~30V 8-Pin UC3843 DC to DC converter IC SWITCHING CONTROLLER 1 Outputs Up to 500kHz Transistor Driver
The UC3843 is a fixed-frequency current-mode controller featuring 100% duty cycle capability and an 8.4V UVLO threshold, optimized for low-voltage DC-DC converters.
Product Introduction
Engineer’s Takeaway
Positioning: The UC3843 is the industry-standard "low voltage" sibling of the UC3842, specifically designed for applications where the supply voltage is lower than the 16V requirement of the UC3842. It is ubiquitous in off-line and DC-DC converter designs.
Key Spec Highlight: Capable of 100% Duty Cycle operation with a start-up threshold of just 8.4V, distinct from the 50% limited UC3844/45 series.
Supply Chain Status: Active. This is a high-volume commodity component available from multiple Tier-1 manufacturers (onsemi, TI, STMicro) and is widely cloned.
1. Technical Architecture and Core Advantages
The UC3843 is a Current Mode PWM Controller designed to drive power MOSFETs in flyback, boost, and forward converter topologies. Unlike voltage-mode controllers (like the TL494), current-mode control utilizes dual loops: an outer voltage loop for regulation and an inner current loop for cycle-by-cycle peak inductor current control. This architecture provides automatic feed-forward compensation and rapid response to load variations.
1.1 Processing & Control (The "Brain")
Since the UC3843 is an analog controller, its "processing" relies on a fixed-frequency oscillator and high-speed analog comparators rather than digital logic.
- Control Logic: Features a trimmed oscillator discharge current for precise frequency control.
- Current Sensing: Implements pulse-by-pulse current limiting using a high-speed current sense comparator. If the voltage on the current sense pin exceeds 1.0V (typical internal threshold), the PWM pulse is terminated immediately for that cycle.
- Error Amplifier: The internal wide-bandwidth error amplifier (E/A) compares the feedback voltage to the internal 2.5V reference (derived from VREF) to set the peak switch current.
1.2 Peripherals & Interfaces (The "Limbs")
High-Current Totem Pole Output: Designed to source/sink significant current to drive the gate of a power MOSFET directly without external buffering.
Precision Reference: Includes an internal 5.0V bandgap reference (VREF) capable of supplying charging current to the oscillator timing capacitor and external low-power circuitry.
UVLO (Undervoltage Lockout): Specifically tuned with hysteresis. The device turns on at 8.4V and turns off at 7.6V, making it ideal for systems running on 12V rails or battery packs where the higher 16V start-up of the UC3842 is prohibitive.

Figure 1: Functional block diagram: UC3843 functional block diagram internal architecture
2. Naming / Variant Map and Selection Guide
2.1 Part Number Decoding
The suffix determines the package type and environmental grading.
- N / BN: Plastic Dual In-Line Package (PDIP-8), suitable for through-hole prototyping and better thermal dissipation than SOIC without heatsinking.
- D / D8 / BD1: Small Outline Integrated Circuit (SOIC-8), surface mount for compact designs. Requires careful PCB layout for heat management.
- A: Indicates an improved version with tighter electrical specifications and tolerances compared to the base model.
2.2 Core Variant Comparison
| Variant | Key Differences | Flash/RAM | Package | Target Use |
|---|---|---|---|---|
| UC3843N | Standard through-hole variant | N/A (Analog) | PDIP-8 | Prototyping, Repair, Industrial |
| UC3843D/D8 | Standard surface-mount variant | N/A (Analog) | SOIC-8 | Compact DC-DC Modules |
| UC3843A | Enhanced precision version | N/A (Analog) | SOIC-8/PDIP-8 | Precision Instrumentation Power |
3. Key Specifications Explained
Engineer's Note: Values below are typical. Always consult the specific datasheet for max/min limits.
3.1 Power & Operating Conditions
Start-Up Threshold: The UC3843 activates when VCC reaches 8.4V. This is significantly lower than the UC3842 (16V), enabling operation from lower voltage sources.
Minimum Operating Voltage: Once started, the device continues to operate down to 7.6V due to built-in hysteresis.
Start-up Current: Extremely low at <1mA (0.5mA typical). This allows the start-up bootstrap resistor to have a high resistance value, minimizing power loss in efficient off-line designs.
3.2 Performance & Efficiency
Duty Cycle: Supports 0% to 100% duty cycle. This is critical for Boost, Flyback, and Buck topologies where the switch may need to stay on for extended periods during transients. (Contrast with UC3844/UC3845 which are clamped at 50%).
Oscillator Frequency: Capable of operating up to 500 kHz. Higher frequencies allow for smaller magnetic components (inductors/transformers) but increase switching losses in the MOSFET.

Figure 2: Typical performance characteristics: UC3843 efficiency chart or performance graph
4. Design Notes and Common Integration Issues
The UC3843 is robust, but specific analog behaviors often trip up designers.
4.1 PCB Layout Guidelines
Power Rails: Place a high-frequency ceramic capacitor (0.1µF) directly across VCC and Ground pins to absorb switching spikes from the totem pole driver.
Grounding: Separate the high-current power ground (MOSFET source) from the low-level signal ground (timing capacitor, feedback). Connect them at a single "star" point at the UC3843 ground pin.
Thermal: For the SOIC-8 package, the limited surface area can lead to overheating. Connect the Ground pin to a large copper pour to act as a heatsink.

Figure 3: Pinout and package footprint:UC3843 pinout diagram and footprint
4.2 Debugging Common Faults (Pain Points)
Reliability issues often stem from layout or compensation oversight.
1. Problem: Thermal Issues in SOIC-8- Symptom: The UC3843D8 drives the MOSFET but reaches dangerous temperatures, potential thermal shutdown. - Ref: e2e.ti.com/heating-issue-with-uc3843d8- Fix: Decrease gate drive load or increase PCB copper area. The SOIC-8 has high thermal resistance; consider the PDIP-8 for convection-cooled designs or ensure substantial ground planes are attached to the GND pin.
2. Problem: PWM Wave Loss at Light Load- Symptom: At high input voltage and very light loads, the controller behaves erratically or skips pulses entirely. - Ref: e2e.ti.com/pwm-wave-loss-at-high-voltage- Fix: This is often stability-related. Implement a minimum dummy load (bleeder resistor) at the output to keep the loop active or adjust the feedback compensation network.
3. Problem: Cycle Skipping / Audible Noise- Symptom: Transformer "hissing" or output ripple increasing due to missing cycles. - Fix: Check the current sense signal. If it is noisy, the comparator may trip prematurely. Add an RC low-pass filter (e.g., 1kΩ + 470pF) between the sense resistor and the ISENSE pin. Verify slope compensation is adequate for duty cycles >50%.
5. Typical Applications
The UC3843 is the engine behind countless DC-DC converters where isolation or step-up voltage is required from a ~12V source.
📺 Video Recommendation: UC3843 Guide
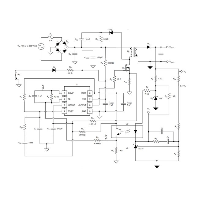
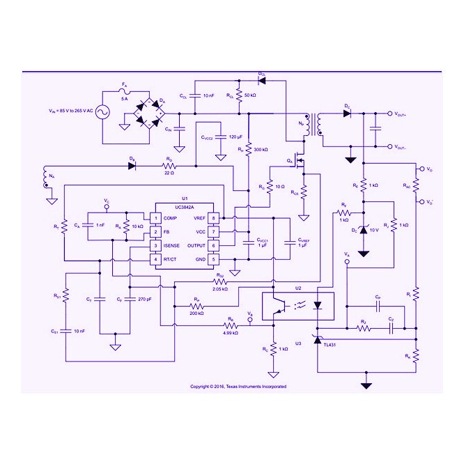
5.1 System Integration Analysis: DC-DC Boost Converter
In a typical Boost application, the UC3843 excels because of its 100% duty cycle capability. - Powering the Chip: Since the input is usually lower than the output in a boost converter, the UC3843 can often run directly from the input rail (provided it is >8.4V) or from the boosted output via a bootstrap diode. - Control Loop: The "Inner Loop" monitors the inductor current via a sense resistor on the MOSFET source, preventing saturation. The "Outer Loop" monitors the output voltage via a resistive divider into the Feedback (VFB) pin. - Benefit: The direct drive output simplifies the BoM by eliminating the need for an external gate driver for low-to-medium power MOSFETs.

Figure 4: Typical application circuit: UC3843 typical application circuit schematic
6. Competitors and Alternatives
The UC38xx family is the most common PWM controller series in history, but selection depends on UVLO and Duty Cycle needs. - Vs. UC3842: - Difference: UC3842 has a high UVLO (16V On / 10V Off).
Selection: Use UC3842 for offline AC/DC (where VCC is bootstrapped). Use UC3843 for DC/DC (e.g., automotive 12V or telecom).
Vs. UC3844 / UC3845:
Difference: These variants internally toggle a flip-flop to limit Duty Cycle to <50%.
Selection: Use UC3844/45 for Forward or Flyback converters where >50% duty cycle could cause transformer saturation. Use UC3843 for Boost/Buck where high duty cycle is safe and required.
Modern Alternatives: Chips like the NCP1200 offer lower standby power and integrated high-voltage startup but may lack the maker-friendly DIP package or the sheer ubiquity of the UC3843.
7. FAQ
Q: What is the main difference between UC3843 and UC3842? The primary difference is the Undervoltage Lockout (UVLO) threshold. The UC3843 starts at 8.4V, whereas the UC3842 requires 16V to start.
Q: Can the UC3843 operate at 100% duty cycle? Yes, the UC3843 allows the output to remain high for nearly the entire oscillator period, offering up to 100% duty cycle, unlike the UC3844/45 which are clamped at 50%.
Q: Does the UC3843 include a MOSFET driver? Yes, it features a high-current totem pole output stage capable of driving the gate of N-Channel power MOSFETs directly.
Q: Why is my UC3843 overheating in the SOIC-8 package? This is a common issue caused by driving large capacitive loads (MOSFET gates) at high frequencies with insufficient PCB heat sinking.
8. Resources and Downloads
Datasheet: UC3843 Technical Documentation
Dev Tools: Check for generic "UC3843 Boost Module" or "Flyback teaching kits" on distributor sites.
Specifications
- TypeParameter
- Mounting Type
The "Mounting Type" in electronic components refers to the method used to attach or connect a component to a circuit board or other substrate, such as through-hole, surface-mount, or panel mount.
Surface Mount - Package / Case
refers to the protective housing that encases an electronic component, providing mechanical support, electrical connections, and thermal management.
8-SOIC (0.154, 3.90mm Width) - Surface Mount
having leads that are designed to be soldered on the side of a circuit board that the body of the component is mounted on.
YES - Number of Pins8
- Operating Temperature
The operating temperature is the range of ambient temperature within which a power supply, or any other electrical equipment, operate in. This ranges from a minimum operating temperature, to a peak or maximum operating temperature, outside which, the power supply may fail.
-40°C~150°C TJ - Packaging
Semiconductor package is a carrier / shell used to contain and cover one or more semiconductor components or integrated circuits. The material of the shell can be metal, plastic, glass or ceramic.
Cut Tape (CT) - Part Status
Parts can have many statuses as they progress through the configuration, analysis, review, and approval stages.
Obsolete - Moisture Sensitivity Level (MSL)
Moisture Sensitivity Level (MSL) is a standardized rating that indicates the susceptibility of electronic components, particularly semiconductors, to moisture-induced damage during storage and the soldering process, defining the allowable exposure time to ambient conditions before they require special handling or baking to prevent failures
1 (Unlimited) - Number of Terminations8
- ECCN Code
An ECCN (Export Control Classification Number) is an alphanumeric code used by the U.S. Bureau of Industry and Security to identify and categorize electronic components and other dual-use items that may require an export license based on their technical characteristics and potential for military use.
EAR99 - Terminal Position
In electronic components, the term "Terminal Position" refers to the physical location of the connection points on the component where external electrical connections can be made. These connection points, known as terminals, are typically used to attach wires, leads, or other components to the main body of the electronic component. The terminal position is important for ensuring proper connectivity and functionality of the component within a circuit. It is often specified in technical datasheets or component specifications to help designers and engineers understand how to properly integrate the component into their circuit designs.
DUAL - Terminal Form
Occurring at or forming the end of a series, succession, or the like; closing; concluding.
GULL WING - Base Part Number
The "Base Part Number" (BPN) in electronic components serves a similar purpose to the "Base Product Number." It refers to the primary identifier for a component that captures the essential characteristics shared by a group of similar components. The BPN provides a fundamental way to reference a family or series of components without specifying all the variations and specific details.
UC3843 - Function
The parameter "Function" in electronic components refers to the specific role or purpose that the component serves within an electronic circuit. It defines how the component interacts with other elements, influences the flow of electrical signals, and contributes to the overall behavior of the system. Functions can include amplification, signal processing, switching, filtering, and energy storage, among others. Understanding the function of each component is essential for designing effective and efficient electronic systems.
Step-Up, Step-Up/Step-Down - Number of Outputs1
- Output Type
The "Output Type" parameter in electronic components refers to the type of signal or data that is produced by the component as an output. This parameter specifies the nature of the output signal, such as analog or digital, and can also include details about the voltage levels, current levels, frequency, and other characteristics of the output signal. Understanding the output type of a component is crucial for ensuring compatibility with other components in a circuit or system, as well as for determining how the output signal can be utilized or processed further. In summary, the output type parameter provides essential information about the nature of the signal that is generated by the electronic component as its output.
Transistor Driver - Input Voltage-Nom
Input Voltage-Nom refers to the nominal or rated input voltage that an electronic component or device is designed to operate within. This parameter specifies the voltage level at which the component is expected to function optimally and safely. It is important to ensure that the actual input voltage supplied to the component does not exceed this nominal value to prevent damage or malfunction. Manufacturers provide this specification to guide users in selecting the appropriate power supply or input voltage source for the component. It is a critical parameter to consider when designing or using electronic circuits to ensure reliable performance and longevity of the component.
15V - Analog IC - Other Type
Analog IC - Other Type is a parameter used to categorize electronic components that are integrated circuits (ICs) designed for analog signal processing but do not fall into more specific subcategories such as amplifiers, comparators, or voltage regulators. These ICs may include specialized analog functions such as analog-to-digital converters (ADCs), digital-to-analog converters (DACs), voltage references, or signal conditioning circuits. They are typically used in various applications where precise analog signal processing is required, such as in audio equipment, instrumentation, communication systems, and industrial control systems. Manufacturers provide detailed specifications for these components to help engineers select the most suitable IC for their specific design requirements.
SWITCHING CONTROLLER - Output Configuration
Output Configuration in electronic components refers to the arrangement or setup of the output pins or terminals of a device. It defines how the output signals are structured and how they interact with external circuits or devices. The output configuration can determine the functionality and compatibility of the component in a circuit design. Common types of output configurations include single-ended, differential, open-drain, and push-pull configurations, each serving different purposes and applications in electronic systems. Understanding the output configuration of a component is crucial for proper integration and operation within a circuit.
Positive - Voltage - Supply (Vcc/Vdd)
Voltage - Supply (Vcc/Vdd) is a key parameter in electronic components that specifies the voltage level required for the proper operation of the device. It represents the power supply voltage that needs to be provided to the component for it to function correctly. This parameter is crucial as supplying the component with the correct voltage ensures that it operates within its specified limits and performance characteristics. It is typically expressed in volts (V) and is an essential consideration when designing and using electronic circuits to prevent damage and ensure reliable operation.
7.6V~30V - Control Features
Control features in electronic components refer to specific functionalities or characteristics that allow users to manage and regulate the operation of the component. These features are designed to provide users with control over various aspects of the component's performance, such as adjusting settings, monitoring parameters, or enabling specific modes of operation. Control features can include options for input/output configurations, power management, communication protocols, and other settings that help users customize and optimize the component's behavior according to their requirements. Overall, control features play a crucial role in enhancing the flexibility, usability, and performance of electronic components in various applications.
Frequency Control - Topology
In the context of electronic components, "topology" refers to the arrangement or configuration of the components within a circuit or system. It defines how the components are connected to each other and how signals flow between them. The choice of topology can significantly impact the performance, efficiency, and functionality of the electronic system. Common topologies include series, parallel, star, mesh, and hybrid configurations, each with its own advantages and limitations. Designers carefully select the appropriate topology based on the specific requirements of the circuit to achieve the desired performance and functionality.
Boost, Flyback - Control Mode
In electronic components, "Control Mode" refers to the method or mode of operation used to regulate or control the behavior of the component. This parameter determines how the component responds to input signals or commands to achieve the desired output. The control mode can vary depending on the specific component and its intended function, such as voltage regulation, current limiting, or frequency modulation. Understanding the control mode of an electronic component is crucial for proper integration and operation within a circuit or system.
CURRENT-MODE - Output Current-Max
Output Current-Max is a parameter in electronic components that specifies the maximum amount of current that can be safely drawn from the output of the component without causing damage. It is an important specification to consider when designing circuits to ensure that the component can handle the required current without overheating or failing. Exceeding the maximum output current can lead to performance issues, component damage, or even complete failure of the circuit. It is crucial to adhere to the specified maximum output current to ensure the reliable operation of the electronic component and the overall circuit.
1A - Frequency - Switching
"Frequency - Switching" in electronic components refers to the rate at which a device, such as a transistor or switching regulator, turns on and off during operation. This parameter is crucial in determining the efficiency and performance of power converters, oscillators, and other circuits that rely on rapid switching. Higher switching frequencies typically allow for smaller component sizes but may require more advanced design considerations to manage heat and electromagnetic interference.
Up to 500kHz - Input Voltage (Max)
Input Voltage (Max) refers to the maximum voltage that an electronic component can safely handle without getting damaged. This parameter is crucial for ensuring the proper functioning and longevity of the component. Exceeding the maximum input voltage can lead to overheating, electrical breakdown, or even permanent damage to the component. It is important to carefully consider and adhere to the specified maximum input voltage when designing or using electronic circuits to prevent any potential issues or failures.
30V - Control Technique
In electronic components, "Control Technique" refers to the method or approach used to regulate and manage the operation of the component. This parameter is crucial in determining how the component functions within a circuit or system. Different control techniques can include analog control, digital control, pulse-width modulation (PWM), and various feedback mechanisms. The choice of control technique can impact the performance, efficiency, and overall functionality of the electronic component. It is important to select the appropriate control technique based on the specific requirements and characteristics of the application in which the component will be used.
PULSE WIDTH MODULATION - Synchronous Rectifier
Synchronous rectification is a technique for improving the efficiency of rectification by replacing diodes with actively controlled switches, usually power MOSFETs or power bipolar junction transistors (BJT).
No - Switcher Configuration
Switcher Configuration in electronic components refers to the arrangement or setup of a switcher circuit, which is a type of power supply that converts one form of electrical energy into another. The configuration of a switcher circuit includes the specific components used, such as transistors, diodes, capacitors, and inductors, as well as their interconnections and control mechanisms. The switcher configuration determines the efficiency, voltage regulation, and other performance characteristics of the power supply. Different switcher configurations, such as buck, boost, buck-boost, and flyback, are used for various applications depending on the desired output voltage and current requirements. Understanding and selecting the appropriate switcher configuration is crucial in designing reliable and efficient power supply systems for electronic devices.
SINGLE - Max Frequency
Max Frequency refers to the highest frequency at which an electronic component can operate effectively without degradation of performance. It is a critical parameter for devices such as transistors, capacitors, and oscillators, indicating their limitations in speed and response time. Exceeding the max frequency can lead to issues like signal distortion, heat generation, and potential failure of the component. Understanding this parameter is essential for designing circuits to ensure reliable and efficient operation.
500kHz - Duty Cycle (Max)
The "Duty Cycle (Max)" parameter in electronic components refers to the maximum percentage of time that a signal is active or on within a specific period. It is commonly used in components such as pulse-width modulation (PWM) controllers, oscillators, and timers. A duty cycle of 100% means the signal is always on, while a duty cycle of 0% means the signal is always off. Understanding the maximum duty cycle is important for ensuring proper operation and performance of the electronic component within its specified limits. It is typically expressed as a percentage and helps determine the amount of power or energy being delivered by the signal.
96% - Length4.9mm
- Width3.9mm
- RoHS Status
RoHS means “Restriction of Certain Hazardous Substances” in the “Hazardous Substances Directive” in electrical and electronic equipment.
ROHS3 Compliant - Lead Free
Lead Free is a term used to describe electronic components that do not contain lead as part of their composition. Lead is a toxic material that can have harmful effects on human health and the environment, so the electronics industry has been moving towards lead-free components to reduce these risks. Lead-free components are typically made using alternative materials such as silver, copper, and tin. Manufacturers must comply with regulations such as the Restriction of Hazardous Substances (RoHS) directive to ensure that their products are lead-free and environmentally friendly.
Lead Free
Parts with Similar Specs
Datasheet PDF
- Datasheets :
AO3401 Transistor: Circuit, Pinout, and Datasheet [FAQ]20 October 20219436
BT137 Triacs: Circuit, Pinout, and Datasheet [Video&FAQ]02 December 202133264
TL072CP Operational Amplifier: Datasheet, Functional Block Diagram, and Pinout16 July 20219758
24C08 EEPROM: Features, Pinout, and Datasheet [Video&FAQ]07 January 202211193
STM6601 Push Button Controller: Push Button On/Off Circuit, Datasheet21 January 20222085
TPS54331DR Converter: Pinout, Alternatives, Datasheet30 November 20234135
BC549 Bipolar Transistor[FAQ+Video]:Pinout, datasheet, and Circuit06 April 20224068
What is a CL10B104KB8NNNC Multilayer Ceramic Capacitor?25 April 2022966
Hot Swap Controllers:Semiconductors That Provide In-circuit Protection and Control Functions22 February 20234213
An Introduction to DIACs21 May 20254377
Blackstone acquires U.S. property investment group PS Business Parks for $7.6 billion19 May 20221111
10 Details to Improve the Anti-Interference Ability of MCU29 December 20215063
What is an Accelerometer: Definition, Types and Applications02 April 20229550
The Art of Microchips: A Journey from Sand to Silicon12 September 20233843
GaN-Based Transistors for High-Frequency DC-DC Converter Applications06 July 20234720
What is a Fiber Optic Connector?27 October 20257235
STMicroelectronics
In Stock: 50000
United States
China
Canada
Japan
Russia
Germany
United Kingdom
Singapore
Italy
Hong Kong(China)
Taiwan(China)
France
Korea
Mexico
Netherlands
Malaysia
Austria
Spain
Switzerland
Poland
Thailand
Vietnam
India
United Arab Emirates
Afghanistan
Åland Islands
Albania
Algeria
American Samoa
Andorra
Angola
Anguilla
Antigua & Barbuda
Argentina
Armenia
Aruba
Australia
Azerbaijan
Bahamas
Bahrain
Bangladesh
Barbados
Belarus
Belgium
Belize
Benin
Bermuda
Bhutan
Bolivia
Bonaire, Sint Eustatius and Saba
Bosnia & Herzegovina
Botswana
Brazil
British Indian Ocean Territory
British Virgin Islands
Brunei
Bulgaria
Burkina Faso
Burundi
Cabo Verde
Cambodia
Cameroon
Cayman Islands
Central African Republic
Chad
Chile
Christmas Island
Cocos (Keeling) Islands
Colombia
Comoros
Congo
Congo (DRC)
Cook Islands
Costa Rica
Côte d’Ivoire
Croatia
Cuba
Curaçao
Cyprus
Czechia
Denmark
Djibouti
Dominica
Dominican Republic
Ecuador
Egypt
El Salvador
Equatorial Guinea
Eritrea
Estonia
Eswatini
Ethiopia
Falkland Islands
Faroe Islands
Fiji
Finland
French Guiana
French Polynesia
Gabon
Gambia
Georgia
Ghana
Gibraltar
Greece
Greenland
Grenada
Guadeloupe
Guam
Guatemala
Guernsey
Guinea
Guinea-Bissau
Guyana
Haiti
Honduras
Hungary
Iceland
Indonesia
Iran
Iraq
Ireland
Isle of Man
Israel
Jamaica
Jersey
Jordan
Kazakhstan
Kenya
Kiribati
Kosovo
Kuwait
Kyrgyzstan
Laos
Latvia
Lebanon
Lesotho
Liberia
Libya
Liechtenstein
Lithuania
Luxembourg
Macao(China)
Madagascar
Malawi
Maldives
Mali
Malta
Marshall Islands
Martinique
Mauritania
Mauritius
Mayotte
Micronesia
Moldova
Monaco
Mongolia
Montenegro
Montserrat
Morocco
Mozambique
Myanmar
Namibia
Nauru
Nepal
New Caledonia
New Zealand
Nicaragua
Niger
Nigeria
Niue
Norfolk Island
North Korea
North Macedonia
Northern Mariana Islands
Norway
Oman
Pakistan
Palau
Palestinian Authority
Panama
Papua New Guinea
Paraguay
Peru
Philippines
Pitcairn Islands
Portugal
Puerto Rico
Qatar
Réunion
Romania
Rwanda
Samoa
San Marino
São Tomé & Príncipe
Saudi Arabia
Senegal
Serbia
Seychelles
Sierra Leone
Sint Maarten
Slovakia
Slovenia
Solomon Islands
Somalia
South Africa
South Sudan
Sri Lanka
St Helena, Ascension, Tristan da Cunha
St. Barthélemy
St. Kitts & Nevis
St. Lucia
St. Martin
St. Pierre & Miquelon
St. Vincent & Grenadines
Sudan
Suriname
Svalbard & Jan Mayen
Sweden
Syria
Tajikistan
Tanzania
Timor-Leste
Togo
Tokelau
Tonga
Trinidad & Tobago
Tunisia
Turkey
Turkmenistan
Turks & Caicos Islands
Tuvalu
U.S. Outlying Islands
U.S. Virgin Islands
Uganda
Ukraine
Uruguay
Uzbekistan
Vanuatu
Vatican City
Venezuela
Wallis & Futuna
Yemen
Zambia
Zimbabwe


Product
Brand
Articles
Tools




