AP1509 PWM DC-DC Converter: Pinout, Equivalent and Datasheet
8 Terminals 4.5V 8-Pin AP1509 DC DC Voltage Regulator SWITCHING REGULATOR 1 Outputs 150kHz Tape & Reel (TR) 8-SOIC (0.154, 3.90mm Width)









8 Terminals 4.5V 8-Pin AP1509 DC DC Voltage Regulator SWITCHING REGULATOR 1 Outputs 150kHz Tape & Reel (TR) 8-SOIC (0.154, 3.90mm Width)
The AP1509 series are monolithic ICs designed for a step-down DC-DC converter and have the ability of driving a 2A load without an additional transistor, which saves board space. Furthermore, Huge range of Semiconductors, Capacitors, Resistors and IcS in stock. Welcome RFQ.

DC-DC Converter Control: Modeling
AP1509 Pinout
The following figure is the diagram of AP1509 Pinout.

Pinout
| Pin Name | Description |
| VIN | Operating Voltage Input |
| Output | Switching Output |
| GND | Ground |
| FB | Output Voltage Feedback Control |
| SD | ON/OFF Shutdown |
Pin Descriptions
AP1509 CAD Model
The followings are AP1509 Symbol, Footprint, and 3D Model.

PCB Symbol

PCB Footprint

3D Model
AP1509 Description
The AP1509 series are monolithic ICs designed for a step-down DC-DC converter and have the ability of driving a 2A load without an additional transistor, which saves board space. The external shutdown function can be controlled by logic level and then go into standby mode. The internal compensation makes feedback control have good line and load regulation without external design. Regarding protected function, thermal shutdown prevents overtemperature operating from damage, and current limit works against overcurrent operating of the output switch. If current limit function occurs, and VFB is below 0.5V, the switching frequency is reduced. The AP1509 series operates at a switching frequency of 150kHz thus allowing smaller-sized filter components than what is required with lower frequency switching regulators. Other features include a guaranteed ±4% tolerance on output voltage under specified input voltage and output load conditions, and ±15% on the oscillator frequency. The output version included fixed 3.3V, 5V, 12V, and an adjustable type. The chips are available in a standard 8-lead SO-8 package.
This article will introduce AP1509 systematically from its features, pinout to its specifications, applications, also including AP1509 datasheet and so much more.
AP1509 Features
● Output Voltage: 3.3V, 5V, 12V, and Adjustable Output Version
● Adjustable Version Output Voltage Range of 1.23V to 18V+4%
● 150kHz +15% Fixed Switching Frequency
● Voltage Mode Non-Synchronous PWM Control
● Thermal-Shutdown and Current-Limit Protection
● ON/OFF Shutdown Control Input
● Operating Voltage up to 22V
● Output Load Current: 2A
● Low Power Standby Mode
● Built-in Switching Transistor On Chip
● Totally Lead-Free & Fully RoHS Compliant
● Halogen and Antimony Free. “Green” Device
● For automotive applications requiring specific change control (i.e. parts qualified to AEC-Q100/101/200, PPAP capable, and manufactured in IATF 16949 certified facilities)
Specifications
- TypeParameter
- Factory Lead Time17 Weeks
- Mount
In electronic components, the term "Mount" typically refers to the method or process of physically attaching or fixing a component onto a circuit board or other electronic device. This can involve soldering, adhesive bonding, or other techniques to secure the component in place. The mounting process is crucial for ensuring proper electrical connections and mechanical stability within the electronic system. Different components may have specific mounting requirements based on their size, shape, and function, and manufacturers provide guidelines for proper mounting procedures to ensure optimal performance and reliability of the electronic device.
Surface Mount - Mounting Type
The "Mounting Type" in electronic components refers to the method used to attach or connect a component to a circuit board or other substrate, such as through-hole, surface-mount, or panel mount.
Surface Mount - Package / Case
refers to the protective housing that encases an electronic component, providing mechanical support, electrical connections, and thermal management.
8-SOIC (0.154, 3.90mm Width) - Number of Pins8
- Weight850.995985mg
- Operating Temperature
The operating temperature is the range of ambient temperature within which a power supply, or any other electrical equipment, operate in. This ranges from a minimum operating temperature, to a peak or maximum operating temperature, outside which, the power supply may fail.
-20°C~85°C TA - Packaging
Semiconductor package is a carrier / shell used to contain and cover one or more semiconductor components or integrated circuits. The material of the shell can be metal, plastic, glass or ceramic.
Tape & Reel (TR) - Published2006
- JESD-609 Code
The "JESD-609 Code" in electronic components refers to a standardized marking code that indicates the lead-free solder composition and finish of electronic components for compliance with environmental regulations.
e3 - Pbfree Code
The "Pbfree Code" parameter in electronic components refers to the code or marking used to indicate that the component is lead-free. Lead (Pb) is a toxic substance that has been widely used in electronic components for many years, but due to environmental concerns, there has been a shift towards lead-free alternatives. The Pbfree Code helps manufacturers and users easily identify components that do not contain lead, ensuring compliance with regulations and promoting environmentally friendly practices. It is important to pay attention to the Pbfree Code when selecting electronic components to ensure they meet the necessary requirements for lead-free applications.
yes - Part Status
Parts can have many statuses as they progress through the configuration, analysis, review, and approval stages.
Active - Moisture Sensitivity Level (MSL)
Moisture Sensitivity Level (MSL) is a standardized rating that indicates the susceptibility of electronic components, particularly semiconductors, to moisture-induced damage during storage and the soldering process, defining the allowable exposure time to ambient conditions before they require special handling or baking to prevent failures
1 (Unlimited) - Number of Terminations8
- ECCN Code
An ECCN (Export Control Classification Number) is an alphanumeric code used by the U.S. Bureau of Industry and Security to identify and categorize electronic components and other dual-use items that may require an export license based on their technical characteristics and potential for military use.
EAR99 - Terminal Finish
Terminal Finish refers to the surface treatment applied to the terminals or leads of electronic components to enhance their performance and longevity. It can improve solderability, corrosion resistance, and overall reliability of the connection in electronic assemblies. Common finishes include nickel, gold, and tin, each possessing distinct properties suitable for various applications. The choice of terminal finish can significantly impact the durability and effectiveness of electronic devices.
Matte Tin (Sn) - Terminal Position
In electronic components, the term "Terminal Position" refers to the physical location of the connection points on the component where external electrical connections can be made. These connection points, known as terminals, are typically used to attach wires, leads, or other components to the main body of the electronic component. The terminal position is important for ensuring proper connectivity and functionality of the component within a circuit. It is often specified in technical datasheets or component specifications to help designers and engineers understand how to properly integrate the component into their circuit designs.
DUAL - Terminal Form
Occurring at or forming the end of a series, succession, or the like; closing; concluding.
GULL WING - Peak Reflow Temperature (Cel)
Peak Reflow Temperature (Cel) is a parameter that specifies the maximum temperature at which an electronic component can be exposed during the reflow soldering process. Reflow soldering is a common method used to attach electronic components to a circuit board. The Peak Reflow Temperature is crucial because it ensures that the component is not damaged or degraded during the soldering process. Exceeding the specified Peak Reflow Temperature can lead to issues such as component failure, reduced performance, or even permanent damage to the component. It is important for manufacturers and assemblers to adhere to the recommended Peak Reflow Temperature to ensure the reliability and functionality of the electronic components.
260 - Time@Peak Reflow Temperature-Max (s)
Time@Peak Reflow Temperature-Max (s) refers to the maximum duration that an electronic component can be exposed to the peak reflow temperature during the soldering process, which is crucial for ensuring reliable solder joint formation without damaging the component.
40 - Base Part Number
The "Base Part Number" (BPN) in electronic components serves a similar purpose to the "Base Product Number." It refers to the primary identifier for a component that captures the essential characteristics shared by a group of similar components. The BPN provides a fundamental way to reference a family or series of components without specifying all the variations and specific details.
AP1509 - Function
The parameter "Function" in electronic components refers to the specific role or purpose that the component serves within an electronic circuit. It defines how the component interacts with other elements, influences the flow of electrical signals, and contributes to the overall behavior of the system. Functions can include amplification, signal processing, switching, filtering, and energy storage, among others. Understanding the function of each component is essential for designing effective and efficient electronic systems.
Step-Down - Number of Outputs1
- Efficiency
Efficiency in electronic components refers to the ratio of useful output energy or power to the input energy or power. It is a measure of how effectively a component converts input energy into output energy without wasting any energy in the process. Higher efficiency indicates that the component is more effective in performing its intended function while minimizing energy losses. Efficiency is an important parameter in electronic components such as power supplies, amplifiers, and motors, as it directly impacts the overall performance and energy consumption of the system. Manufacturers often specify the efficiency rating of their components to help users understand how efficiently the component operates under different conditions.
78 % - Output Voltage
Output voltage is a crucial parameter in electronic components that refers to the voltage level produced by the component as a result of its operation. It represents the electrical potential difference between the output terminal of the component and a reference point, typically ground. The output voltage is a key factor in determining the performance and functionality of the component, as it dictates the level of voltage that will be delivered to the connected circuit or load. It is often specified in datasheets and technical specifications to ensure compatibility and proper functioning within a given system.
3.3V - Output Type
The "Output Type" parameter in electronic components refers to the type of signal or data that is produced by the component as an output. This parameter specifies the nature of the output signal, such as analog or digital, and can also include details about the voltage levels, current levels, frequency, and other characteristics of the output signal. Understanding the output type of a component is crucial for ensuring compatibility with other components in a circuit or system, as well as for determining how the output signal can be utilized or processed further. In summary, the output type parameter provides essential information about the nature of the signal that is generated by the electronic component as its output.
Fixed - Max Output Current
The maximum current that can be supplied to the load.
2A - Operating Supply Voltage
The voltage level by which an electrical system is designated and to which certain operating characteristics of the system are related.
22V - Voltage - Input (Min)
Voltage - Input (Min) refers to the minimum voltage level that an electronic component requires to operate correctly. It indicates the lowest voltage that can be applied to the component while still allowing it to function as intended. If the input voltage falls below this specified minimum, the component may not perform properly or may fail to operate altogether. This parameter is critical for ensuring reliable operation and longevity of the device in electronic circuits.
4.5V - Input Voltage-Nom
Input Voltage-Nom refers to the nominal or rated input voltage that an electronic component or device is designed to operate within. This parameter specifies the voltage level at which the component is expected to function optimally and safely. It is important to ensure that the actual input voltage supplied to the component does not exceed this nominal value to prevent damage or malfunction. Manufacturers provide this specification to guide users in selecting the appropriate power supply or input voltage source for the component. It is a critical parameter to consider when designing or using electronic circuits to ensure reliable performance and longevity of the component.
12V - Min Supply Voltage
The minimum supply voltage (V min ) is explored for sequential logic circuits by statistically simulating the impact of within-die process variations and gate-dielectric soft breakdown on data retention and hold time.
4.5V - Analog IC - Other Type
Analog IC - Other Type is a parameter used to categorize electronic components that are integrated circuits (ICs) designed for analog signal processing but do not fall into more specific subcategories such as amplifiers, comparators, or voltage regulators. These ICs may include specialized analog functions such as analog-to-digital converters (ADCs), digital-to-analog converters (DACs), voltage references, or signal conditioning circuits. They are typically used in various applications where precise analog signal processing is required, such as in audio equipment, instrumentation, communication systems, and industrial control systems. Manufacturers provide detailed specifications for these components to help engineers select the most suitable IC for their specific design requirements.
SWITCHING REGULATOR - Operating Supply Current
Operating Supply Current, also known as supply current or quiescent current, is a crucial parameter in electronic components that indicates the amount of current required for the device to operate under normal conditions. It represents the current drawn by the component from the power supply while it is functioning. This parameter is important for determining the power consumption of the component and is typically specified in datasheets to help designers calculate the overall power requirements of their circuits. Understanding the operating supply current is essential for ensuring proper functionality and efficiency of electronic systems.
5mA - Output Configuration
Output Configuration in electronic components refers to the arrangement or setup of the output pins or terminals of a device. It defines how the output signals are structured and how they interact with external circuits or devices. The output configuration can determine the functionality and compatibility of the component in a circuit design. Common types of output configurations include single-ended, differential, open-drain, and push-pull configurations, each serving different purposes and applications in electronic systems. Understanding the output configuration of a component is crucial for proper integration and operation within a circuit.
Positive - Max Output Voltage
The maximum output voltage refers to the dynamic area beyond which the output is saturated in the positive or negative direction, and is limited according to the load resistance value.
3.3V - Topology
In the context of electronic components, "topology" refers to the arrangement or configuration of the components within a circuit or system. It defines how the components are connected to each other and how signals flow between them. The choice of topology can significantly impact the performance, efficiency, and functionality of the electronic system. Common topologies include series, parallel, star, mesh, and hybrid configurations, each with its own advantages and limitations. Designers carefully select the appropriate topology based on the specific requirements of the circuit to achieve the desired performance and functionality.
Buck - Control Mode
In electronic components, "Control Mode" refers to the method or mode of operation used to regulate or control the behavior of the component. This parameter determines how the component responds to input signals or commands to achieve the desired output. The control mode can vary depending on the specific component and its intended function, such as voltage regulation, current limiting, or frequency modulation. Understanding the control mode of an electronic component is crucial for proper integration and operation within a circuit or system.
VOLTAGE-MODE - Frequency - Switching
"Frequency - Switching" in electronic components refers to the rate at which a device, such as a transistor or switching regulator, turns on and off during operation. This parameter is crucial in determining the efficiency and performance of power converters, oscillators, and other circuits that rely on rapid switching. Higher switching frequencies typically allow for smaller component sizes but may require more advanced design considerations to manage heat and electromagnetic interference.
150kHz - Control Technique
In electronic components, "Control Technique" refers to the method or approach used to regulate and manage the operation of the component. This parameter is crucial in determining how the component functions within a circuit or system. Different control techniques can include analog control, digital control, pulse-width modulation (PWM), and various feedback mechanisms. The choice of control technique can impact the performance, efficiency, and overall functionality of the electronic component. It is important to select the appropriate control technique based on the specific requirements and characteristics of the application in which the component will be used.
PULSE WIDTH MODULATION - Synchronous Rectifier
Synchronous rectification is a technique for improving the efficiency of rectification by replacing diodes with actively controlled switches, usually power MOSFETs or power bipolar junction transistors (BJT).
No - Min Output Voltage
Min Output Voltage refers to the lowest voltage level that an electronic component, such as a voltage regulator or power supply, can provide reliably under specified conditions. It indicates the minimum threshold required for proper operation of connected devices. Operating below this voltage may lead to device malfunction or failure to operate as intended.
3.3V - Nominal Output Voltage
Nominal Output Voltage refers to the specified or intended voltage level that an electronic component or device is designed to provide as output under normal operating conditions. It is a crucial parameter that indicates the expected voltage level that the component will deliver to the connected circuit or load. This value is typically specified by the manufacturer and is important for ensuring proper functionality and compatibility within a system. It is important to note that the actual output voltage may vary slightly due to factors such as load variations, temperature changes, and other environmental conditions.
3.3V - Height1.5mm
- Length4.95mm
- Width3.95mm
- REACH SVHC
The parameter "REACH SVHC" in electronic components refers to the compliance with the Registration, Evaluation, Authorization, and Restriction of Chemicals (REACH) regulation regarding Substances of Very High Concern (SVHC). SVHCs are substances that may have serious effects on human health or the environment, and their use is regulated under REACH to ensure their safe handling and minimize their impact.Manufacturers of electronic components need to declare if their products contain any SVHCs above a certain threshold concentration and provide information on the safe use of these substances. This information allows customers to make informed decisions about the potential risks associated with using the components and take appropriate measures to mitigate any hazards.Ensuring compliance with REACH SVHC requirements is essential for electronics manufacturers to meet regulatory standards, protect human health and the environment, and maintain transparency in their supply chain. It also demonstrates a commitment to sustainability and responsible manufacturing practices in the electronics industry.
No SVHC - RoHS Status
RoHS means “Restriction of Certain Hazardous Substances” in the “Hazardous Substances Directive” in electrical and electronic equipment.
ROHS3 Compliant - Lead Free
Lead Free is a term used to describe electronic components that do not contain lead as part of their composition. Lead is a toxic material that can have harmful effects on human health and the environment, so the electronics industry has been moving towards lead-free components to reduce these risks. Lead-free components are typically made using alternative materials such as silver, copper, and tin. Manufacturers must comply with regulations such as the Restriction of Hazardous Substances (RoHS) directive to ensure that their products are lead-free and environmentally friendly.
Lead Free
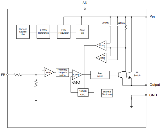
AP1509 Functional Block Diagram
The following is the Functional Block Diagram of AP1509.

Functional Block Diagram
AP1509 Equivalent
| Model number | Manufacturer | Description |
| AP1509-33SLA | Integrated Circuit Technology Corp | Switching Regulator, Voltage-mode, 3A, 173kHz Switching Freq-Max, PDSO8, LEAD FREE, SOP-8 |
| AP1509-33SG-U | Diodes Incorporated | Switching Regulator, Voltage-mode, 3A, 173kHz Switching Freq-Max, PDSO8, GREEN, SOP-8 |
| AP150933SL-U | Diodes Incorporated | 2A SWITCHING REGULATOR, 173kHz SWITCHING FREQ-MAX, PDSO8, ROHS COMPLIANT, SOP-8 |
| AP1509-33S | Integrated Circuit Technology Corp | Switching Regulator, Voltage-mode, 3A, 173kHz Switching Freq-Max, PDSO8, SOP-8 |
| AP150933SL-13 | Diodes Incorporated | 2A SWITCHING REGULATOR, 173kHz SWITCHING FREQ-MAX, PDSO8, ROHS COMPLIANT, SOP-8 |
| AP1509-33SL-U | Diodes Incorporated | Switching Regulator, Voltage-mode, 3A, 173kHz Switching Freq-Max, PDSO8, ROHS COMPLIANT, SOP-8 |
| AP1509-33SA | Diodes Incorporated | Switching Regulator/Controller, Voltage-mode, 173kHz Switching Freq-Max, PDSO8 |
Parts with Similar Specs
- ImagePart NumberManufacturerPackage / CaseNumber of PinsNumber of OutputsMax Output CurrentFrequency - SwitchingInput Voltage-NomVoltage - Input (Min)Min Output VoltageNominal Output VoltageOutput VoltageMax Output VoltageEfficiencyView Compare
AP1509-33SG-13
8-SOIC (0.154, 3.90mm Width)
8
1
2 A
150kHz
12 V
4.5V
3.3 V
3.3 V
3.3 V
3.3 V
78 %
8-SOIC (0.209, 5.30mm Width)
8
1
3 A
20kHz ~ 500kHz
6 V
-
1 V
-
50 V
50 V
-
8-SOIC (0.154, 3.90mm Width) Exposed Pad
8
1
1 A
370kHz
12 V
8V
800 mV
-
5 V
22.4 V
90 %
8-SOIC (0.209, 5.30mm Width)
8
1
3 A
20kHz ~ 500kHz
6 V
-
1 V
-
50 V
50 V
-
8-SOIC (0.154, 3.90mm Width)
8
1
-
100Hz ~ 100kHz
-
3V
-
-
-
-
-
AP1509 Applications
● Simple High-Efficiency Step-Down Regulator
● On-Card Switching Regulators
● Positive to Negative Converter
AP1509 Package
The following diagrams show the AP1509 Package.

View A

View B

View C
AP1509 Package Marking Information
The following is the Package Marking Information of AP1509.

Marking Information
AP1509 Package Suggested Pad Layout
The following diagram shows the AP1509 Package Suggested Pad Layout.

Suggested Pad Layout
AP1509 Manufacturer
Diodes Incorporated delivers high-quality semiconductor products to the world's leading companies in the consumer electronics, computing, communications, industrial, and automotive markets. They leverage their expanded product portfolio of discrete, analog, and mixed-signal products and leading-edge packaging technology to meet customers' needs. Their broad range of application-specific solutions and solutions-focused sales, coupled with worldwide operations of 25 sites, including engineering, testing, manufacturing, and customer service, enables us to be a premier provider for high-volume, high-growth markets.
Datasheet PDF
- Environmental Information :
- Datasheets :
How many pins of AP1509-33SG-13?
8 Pins.
What’s the operating temperature of AP1509-33SG-13?
-20°C~85°C TA.
What is the essential property of the AP1509?
The AP1509 series are monolithic ICs designed for a step-down DC-DC converter and have the ability of driving a 2A load without an additional transistor, which saves board space.
ISO1050DUB Isolated CAN Transceiver: Pinout, Specification, and Datasheet07 July 20213516
MPC8540 PowerQUICC III Integrated Host Processor: A Comprehensive Overview16 September 2025506
DS9490R USB to 1-Wire Adapter: Datasheet, Pin Configuration, DS9490R vs. DS9490B03 November 20213014
2N3904 VS 2N2222 NPN Transistor: What’s the Differences?07 April 20228652
Difference Between BS170 N-Channel MOSFET vs. 2N7000 N-Channel MOSFET [Video&FAQ]11 April 202211072
Features and Applications of the STM32F429I-DISC1 Board23 July 2025732
LT1054 Voltage Converter and Regulator: Pinout, Applications and Datasheet03 November 20214115
LM339 Quad Voltage Comparator: Datasheet, Features, and LM339 vs LM339N09 September 20228834
What is a High-pass Filter?10 March 202114385
Comparison of Advantages and Disadvantages of Common Switch Mode Power Supply(SMPS)21 January 20228034
What is ARM Processor?17 March 20224581
HF PCB Circuit Design 10 Questions16 March 20225279
What are Resonators?07 January 202617301
What is Brushless DC Motors (BLDC) ?03 April 20258340
SEMI: Semiconductor Materials Market to Exceed US$70 Billion By 202327 September 20222616
What is an LTPO Display?08 October 20218096
Diodes Incorporated
In Stock: 7413
United States
China
Canada
Japan
Russia
Germany
United Kingdom
Singapore
Italy
Hong Kong(China)
Taiwan(China)
France
Korea
Mexico
Netherlands
Malaysia
Austria
Spain
Switzerland
Poland
Thailand
Vietnam
India
United Arab Emirates
Afghanistan
Åland Islands
Albania
Algeria
American Samoa
Andorra
Angola
Anguilla
Antigua & Barbuda
Argentina
Armenia
Aruba
Australia
Azerbaijan
Bahamas
Bahrain
Bangladesh
Barbados
Belarus
Belgium
Belize
Benin
Bermuda
Bhutan
Bolivia
Bonaire, Sint Eustatius and Saba
Bosnia & Herzegovina
Botswana
Brazil
British Indian Ocean Territory
British Virgin Islands
Brunei
Bulgaria
Burkina Faso
Burundi
Cabo Verde
Cambodia
Cameroon
Cayman Islands
Central African Republic
Chad
Chile
Christmas Island
Cocos (Keeling) Islands
Colombia
Comoros
Congo
Congo (DRC)
Cook Islands
Costa Rica
Côte d’Ivoire
Croatia
Cuba
Curaçao
Cyprus
Czechia
Denmark
Djibouti
Dominica
Dominican Republic
Ecuador
Egypt
El Salvador
Equatorial Guinea
Eritrea
Estonia
Eswatini
Ethiopia
Falkland Islands
Faroe Islands
Fiji
Finland
French Guiana
French Polynesia
Gabon
Gambia
Georgia
Ghana
Gibraltar
Greece
Greenland
Grenada
Guadeloupe
Guam
Guatemala
Guernsey
Guinea
Guinea-Bissau
Guyana
Haiti
Honduras
Hungary
Iceland
Indonesia
Iran
Iraq
Ireland
Isle of Man
Israel
Jamaica
Jersey
Jordan
Kazakhstan
Kenya
Kiribati
Kosovo
Kuwait
Kyrgyzstan
Laos
Latvia
Lebanon
Lesotho
Liberia
Libya
Liechtenstein
Lithuania
Luxembourg
Macao(China)
Madagascar
Malawi
Maldives
Mali
Malta
Marshall Islands
Martinique
Mauritania
Mauritius
Mayotte
Micronesia
Moldova
Monaco
Mongolia
Montenegro
Montserrat
Morocco
Mozambique
Myanmar
Namibia
Nauru
Nepal
New Caledonia
New Zealand
Nicaragua
Niger
Nigeria
Niue
Norfolk Island
North Korea
North Macedonia
Northern Mariana Islands
Norway
Oman
Pakistan
Palau
Palestinian Authority
Panama
Papua New Guinea
Paraguay
Peru
Philippines
Pitcairn Islands
Portugal
Puerto Rico
Qatar
Réunion
Romania
Rwanda
Samoa
San Marino
São Tomé & Príncipe
Saudi Arabia
Senegal
Serbia
Seychelles
Sierra Leone
Sint Maarten
Slovakia
Slovenia
Solomon Islands
Somalia
South Africa
South Sudan
Sri Lanka
St Helena, Ascension, Tristan da Cunha
St. Barthélemy
St. Kitts & Nevis
St. Lucia
St. Martin
St. Pierre & Miquelon
St. Vincent & Grenadines
Sudan
Suriname
Svalbard & Jan Mayen
Sweden
Syria
Tajikistan
Tanzania
Timor-Leste
Togo
Tokelau
Tonga
Trinidad & Tobago
Tunisia
Turkey
Turkmenistan
Turks & Caicos Islands
Tuvalu
U.S. Outlying Islands
U.S. Virgin Islands
Uganda
Ukraine
Uruguay
Uzbekistan
Vanuatu
Vatican City
Venezuela
Wallis & Futuna
Yemen
Zambia
Zimbabwe


Product
Brand
Articles
Tools







