STM32F091CC Microcontroller: Features, Pinout, and Datasheet
256KB 256K x 8 FLASH ARM® Cortex®-M0 32-Bit Microcontroller STM32F0 Series STM32F09 48 Pin 48MHz 3.3V 48-LQFP









256KB 256K x 8 FLASH ARM® Cortex®-M0 32-Bit Microcontroller STM32F0 Series STM32F09 48 Pin 48MHz 3.3V 48-LQFP
The STM32F091CC microcontrollers incorporate the high-performance ARM® Cortex®-M0 32-bit RISC core operating at up to 48 MHz frequency, high-speed embedded memories (up to 256 Kbytes of Flash memory and 32 Kbytes of SRAM), and an extensive range of enhanced peripherals and I/Os. Furthermore, Huge range of Semiconductors, Capacitors, Resistors and IcS in stock. Welcome RFQ.

What is a microcontroller and how microcontroller works
- STM32F091CC Pinout
- STM32F091CC CAD Model
- STM32F091CC Overview
- STM32F091CC Features
- Specifications
- STM32F091CC Functional Block Diagram
- Parts with Similar Specs
- STM32F091CC Applications
- STM32F091CC Package
- STM32F091CC Package Marking Example
- STM32F091CC Package Recommended Footprint
- STM32F091CC Manufacturer
- Trend Analysis
- Datasheet PDF
STM32F091CC Pinout
The following figure is the diagram of STM32F091CC pinout.

Pinout
STM32F091CC CAD Model
The followings are STM32F091CC Symbol, Footprint, and 3D Model.

PCB Symbol

PCB Footprint

3D Model
STM32F091CC Overview
The STM32F091CC microcontrollers incorporate the high-performance ARM® Cortex®-M0 32-bit RISC core operating at up to 48 MHz frequency, high-speed embedded memories (up to 256 Kbytes of Flash memory and 32 Kbytes of SRAM), and an extensive range of enhanced peripherals and I/Os. The device offers standard communication interfaces (two I2Cs, two SPIs/one I2S, one HDMI CEC and up to eight USARTs), one CAN, one 12-bit ADC, one 12-bit DAC with two channels, seven 16-bit timers, one 32-bit timer and an advanced-control PWM timer.
TheSTM32F091CC microcontrollers operate in the -40 to +85 °C and -40 to +105 °C temperature ranges, from a 2.0 to 3.6 V power supply. A comprehensive set of power-saving modes allows the design of low-power applications. The STM32F091CC microcontrollers include devices in seven different packages ranging from 48 pins to 100 pins with a die form also available upon request. Depending on the device chosen, different sets of peripherals are included. These features make the STM32F091CC microcontrollers suitable for a wide range of applications.
This article provides you with a basic overview of the STM32F091CC Microcontroller, including its pin descriptions, features and specifications, etc., to help you quickly understand what STM32F091CC is.
STM32F091CC Features
● Core: ARM® 32-bit Cortex®-M0 CPU, frequency up to 48 MHz
● Memories
◆ 128 to 256 Kbytes of Flash memory
◆ 32 Kbytes of SRAM with HW parity
● CRC calculation unit
● Reset and power management
◆ Digital & I/Os supply: VDD = 2.0 V to 3.6 V
◆ Analog supply: VDDA = VDD to 3.6 V
◆ Power-on/Power down reset (POR/PDR)
◆ Programmable voltage detector (PVD)
◆ Low power modes: Sleep, Stop, Standby
◆ VBAT supply for RTC and backup registers
● Clock management
◆ 4 to 32 MHz crystal oscillator
◆ 32 kHz oscillator for RTC with calibration
◆ Internal 8 MHz RC with x6 PLL option
◆ Internal 40 kHz RC oscillator
◆ Internal 48 MHz oscillator with automatic trimming based on ext. synchronization
● Up to 88 fast I/Os
◆ All mappable on external interrupt vectors
◆ Up to 69 I/Os with 5V-tolerant capability and 19 with independent supply VDDIO2
● 12-channel DMA controller
● One 12-bit, 1.0 µs ADC (up to 16 chan nels)
◆ Conversion range: 0 to 3.6 V
◆ Separate analog supply: 2.4 V to 3.6 V
● One 12-bit D/A converter (with 2 channels)
● Two fast low-power analog comparators with programmable input and output
● Up to 24 capacitive sensing channels for touchkey, linear and rotary touch sensors
● Calendar RTC with alarm and periodic wakeup from Stop/Standby
● 12 timers
◆ One 16-bit advanced-control timer for 6 channel PWM output
◆ One 32-bit and seven 16-bit timers, with up to 4 IC/OC, OCN, usable for IR control decoding or DAC control
◆ Independent and system watchdog timers
◆ SysTick timer
● Communication interfaces
◆ Two I2C interfaces supporting Fast Mode Plus (1 Mbit/s) with 20 mA current sink, one supporting SMBus/PMBus and wakeup
◆ Up to eight USARTs supporting master synchronous SPI and modem control, three with ISO7816 interface, LIN, IrDA, auto baud rate detection and wakeup feature
◆ Two SPIs (18 Mbit/s) with 4 to 16 programmable bit frames, and with I2S interface multiplexed
◆ CAN interface
● HDMI CEC wakeup on header reception
● Serial wire debug (SWD)
● 96-bit unique ID
● All packages ECOPACK®2
Specifications
- TypeParameter
- Lifecycle Status
Lifecycle Status refers to the current stage of an electronic component in its product life cycle, indicating whether it is active, obsolete, or transitioning between these states. An active status means the component is in production and available for purchase. An obsolete status indicates that the component is no longer being manufactured or supported, and manufacturers typically provide a limited time frame for support. Understanding the lifecycle status is crucial for design engineers to ensure continuity and reliability in their projects.
ACTIVE (Last Updated: 7 months ago) - Factory Lead Time10 Weeks
- Mounting Type
The "Mounting Type" in electronic components refers to the method used to attach or connect a component to a circuit board or other substrate, such as through-hole, surface-mount, or panel mount.
Surface Mount - Package / Case
refers to the protective housing that encases an electronic component, providing mechanical support, electrical connections, and thermal management.
48-LQFP - Surface Mount
having leads that are designed to be soldered on the side of a circuit board that the body of the component is mounted on.
YES - Number of Pins48
- Weight181.692094mg
- Data ConvertersA/D 13x12b; D/A 2x12b
- Number of I/Os38
- ROM(word)262144
- Watchdog TimersYes
- Operating Temperature
The operating temperature is the range of ambient temperature within which a power supply, or any other electrical equipment, operate in. This ranges from a minimum operating temperature, to a peak or maximum operating temperature, outside which, the power supply may fail.
-40°C~85°C TA - Packaging
Semiconductor package is a carrier / shell used to contain and cover one or more semiconductor components or integrated circuits. The material of the shell can be metal, plastic, glass or ceramic.
Tray - Series
In electronic components, the "Series" refers to a group of products that share similar characteristics, designs, or functionalities, often produced by the same manufacturer. These components within a series typically have common specifications but may vary in terms of voltage, power, or packaging to meet different application needs. The series name helps identify and differentiate between various product lines within a manufacturer's catalog.
STM32F0 - Part Status
Parts can have many statuses as they progress through the configuration, analysis, review, and approval stages.
Active - Moisture Sensitivity Level (MSL)
Moisture Sensitivity Level (MSL) is a standardized rating that indicates the susceptibility of electronic components, particularly semiconductors, to moisture-induced damage during storage and the soldering process, defining the allowable exposure time to ambient conditions before they require special handling or baking to prevent failures
3 (168 Hours) - Number of Terminations48
- ECCN Code
An ECCN (Export Control Classification Number) is an alphanumeric code used by the U.S. Bureau of Industry and Security to identify and categorize electronic components and other dual-use items that may require an export license based on their technical characteristics and potential for military use.
3A991.A.2 - HTS Code
HTS (Harmonized Tariff Schedule) codes are product classification codes between 8-1 digits. The first six digits are an HS code, and the countries of import assign the subsequent digits to provide additional classification. U.S. HTS codes are 1 digits and are administered by the U.S. International Trade Commission.
8542.31.00.01 - Max Power Dissipation
The maximum power that the MOSFET can dissipate continuously under the specified thermal conditions.
370mW - Terminal Position
In electronic components, the term "Terminal Position" refers to the physical location of the connection points on the component where external electrical connections can be made. These connection points, known as terminals, are typically used to attach wires, leads, or other components to the main body of the electronic component. The terminal position is important for ensuring proper connectivity and functionality of the component within a circuit. It is often specified in technical datasheets or component specifications to help designers and engineers understand how to properly integrate the component into their circuit designs.
QUAD - Terminal Form
Occurring at or forming the end of a series, succession, or the like; closing; concluding.
GULL WING - Peak Reflow Temperature (Cel)
Peak Reflow Temperature (Cel) is a parameter that specifies the maximum temperature at which an electronic component can be exposed during the reflow soldering process. Reflow soldering is a common method used to attach electronic components to a circuit board. The Peak Reflow Temperature is crucial because it ensures that the component is not damaged or degraded during the soldering process. Exceeding the specified Peak Reflow Temperature can lead to issues such as component failure, reduced performance, or even permanent damage to the component. It is important for manufacturers and assemblers to adhere to the recommended Peak Reflow Temperature to ensure the reliability and functionality of the electronic components.
NOT SPECIFIED - Supply Voltage
Supply voltage refers to the electrical potential difference provided to an electronic component or circuit. It is crucial for the proper operation of devices, as it powers their functions and determines performance characteristics. The supply voltage must be within specified limits to ensure reliability and prevent damage to components. Different electronic devices have specific supply voltage requirements, which can vary widely depending on their design and intended application.
3.3V - Terminal Pitch
The center distance from one pole to the next.
0.5mm - Frequency
In electronic components, the parameter "Frequency" refers to the rate at which a signal oscillates or cycles within a given period of time. It is typically measured in Hertz (Hz) and represents how many times a signal completes a full cycle in one second. Frequency is a crucial aspect in electronic components as it determines the behavior and performance of various devices such as oscillators, filters, and communication systems. Understanding the frequency characteristics of components is essential for designing and analyzing electronic circuits to ensure proper functionality and compatibility with other components in a system.
48MHz - Time@Peak Reflow Temperature-Max (s)
Time@Peak Reflow Temperature-Max (s) refers to the maximum duration that an electronic component can be exposed to the peak reflow temperature during the soldering process, which is crucial for ensuring reliable solder joint formation without damaging the component.
NOT SPECIFIED - Base Part Number
The "Base Part Number" (BPN) in electronic components serves a similar purpose to the "Base Product Number." It refers to the primary identifier for a component that captures the essential characteristics shared by a group of similar components. The BPN provides a fundamental way to reference a family or series of components without specifying all the variations and specific details.
STM32F09 - Qualification Status
An indicator of formal certification of qualifications.
Not Qualified - Operating Supply Voltage
The voltage level by which an electrical system is designated and to which certain operating characteristics of the system are related.
3.6V - Power Supplies
an electronic circuit that converts the voltage of an alternating current (AC) into a direct current (DC) voltage.?
2.5/3.3V - Interface
In electronic components, the term "Interface" refers to the point at which two different systems, devices, or components connect and interact with each other. It can involve physical connections such as ports, connectors, or cables, as well as communication protocols and standards that facilitate the exchange of data or signals between the connected entities. The interface serves as a bridge that enables seamless communication and interoperability between different parts of a system or between different systems altogether. Designing a reliable and efficient interface is crucial in ensuring proper functionality and performance of electronic components and systems.
CAN, I2C, I2S, IrDA, LIN, SPI, UART, USART - Memory Size
The memory capacity is the amount of data a device can store at any given time in its memory.
256kB - Oscillator Type
Wien Bridge Oscillator; RC Phase Shift Oscillator; Hartley Oscillator; Voltage Controlled Oscillator; Colpitts Oscillator; Clapp Oscillators; Crystal Oscillators; Armstrong Oscillator.
Internal - RAM Size
RAM size refers to the amount of random access memory (RAM) available in an electronic component, such as a computer or smartphone. RAM is a type of volatile memory that stores data and instructions that are actively being used by the device's processor. The RAM size is typically measured in gigabytes (GB) and determines how much data the device can store and access quickly for processing. A larger RAM size allows for smoother multitasking, faster loading times, and better overall performance of the electronic component. It is an important factor to consider when choosing a device, especially for tasks that require a lot of memory, such as gaming, video editing, or running multiple applications simultaneously.
32K x 8 - Voltage - Supply (Vcc/Vdd)
Voltage - Supply (Vcc/Vdd) is a key parameter in electronic components that specifies the voltage level required for the proper operation of the device. It represents the power supply voltage that needs to be provided to the component for it to function correctly. This parameter is crucial as supplying the component with the correct voltage ensures that it operates within its specified limits and performance characteristics. It is typically expressed in volts (V) and is an essential consideration when designing and using electronic circuits to prevent damage and ensure reliable operation.
2V~3.6V - uPs/uCs/Peripheral ICs Type
The parameter "uPs/uCs/Peripheral ICs Type" refers to the classification of various integrated circuits used in electronic devices. It encompasses microprocessors (uPs), microcontrollers (uCs), and peripheral integrated circuits that provide additional functionalities. This classification helps in identifying the specific type of chip used for processing tasks, controlling hardware, or interfacing with other components in a system. Understanding this parameter is essential for selecting the appropriate electronic components for a given application.
MICROCONTROLLER, RISC - Core Processor
The term "Core Processor" typically refers to the central processing unit (CPU) of a computer or electronic device. It is the primary component responsible for executing instructions, performing calculations, and managing data within the system. The core processor is often considered the brain of the device, as it controls the overall operation and functionality. It is crucial for determining the speed and performance capabilities of the device, as well as its ability to handle various tasks and applications efficiently. In modern devices, core processors can have multiple cores, allowing for parallel processing and improved multitasking capabilities.
ARM® Cortex®-M0 - Peripherals
In the context of electronic components, "Peripherals" refer to devices or components that are connected to a main system or device to enhance its functionality or provide additional features. These peripherals can include input devices such as keyboards, mice, and touchscreens, as well as output devices like monitors, printers, and speakers. Other examples of peripherals include external storage devices, network adapters, and cameras. Essentially, peripherals are external devices that expand the capabilities of a main electronic system or device.
DMA, I2S, POR, PWM, WDT - Program Memory Type
Program memory typically refers to flash memory when it is used to hold the program (instructions). Program memory may also refer to a hard drive or solid state drive (SSD). Contrast with data memory.
FLASH - Core Size
Core size in electronic components refers to the physical dimensions of the core material used in devices such as inductors and transformers. The core size directly impacts the performance characteristics of the component, including its inductance, saturation current, and frequency response. A larger core size typically allows for higher power handling capabilities and lower core losses, while a smaller core size may result in a more compact design but with limitations on power handling and efficiency. Designers must carefully select the core size based on the specific requirements of the application to achieve optimal performance and efficiency.
32-Bit - Program Memory Size
Program Memory Size refers to the amount of memory available in an electronic component, such as a microcontroller or microprocessor, that is used to store program instructions. This memory is non-volatile, meaning that the data stored in it is retained even when the power is turned off. The program memory size determines the maximum amount of code that can be stored and executed by the electronic component. It is an important parameter to consider when selecting a component for a specific application, as insufficient program memory size may limit the functionality or performance of the device.
256KB 256K x 8 - Connectivity
In electronic components, "Connectivity" refers to the ability of a component to establish and maintain connections with other components or devices within a circuit. It is a crucial parameter that determines how easily signals can be transmitted between different parts of a circuit. Connectivity can be influenced by factors such as the number of input and output ports, the type of connectors used, and the overall design of the component. Components with good connectivity are essential for ensuring reliable and efficient operation of electronic systems.
CANbus, I2C, IrDA, LINbus, SPI, UART/USART - Supply Current-Max
Supply Current-Max refers to the maximum amount of current that an electronic component or circuit can draw from its power supply under specified operating conditions. It is a critical parameter that determines the power consumption and thermal performance of the device. Exceeding this limit can lead to overheating, potential damage, or failure of the component. Knowing the Supply Current-Max helps in designing circuits that ensure proper operation and reliability.
30.3mA - Bit Size
In electronic components, "Bit Size" refers to the number of bits that can be processed or stored by a particular component. A bit is the smallest unit of data in computing and can have a value of either 0 or 1. The Bit Size parameter is commonly used to describe the capacity or performance of components such as microprocessors, memory modules, and data buses. A larger Bit Size generally indicates a higher processing capability or storage capacity, allowing for more complex operations and larger amounts of data to be handled efficiently. It is an important specification to consider when selecting electronic components for specific applications that require certain levels of performance and data processing capabilities.
32 - Has ADC
Has ADC refers to the presence of an Analog-to-Digital Converter (ADC) in an electronic component. An ADC is a crucial component in many electronic devices as it converts analog signals, such as voltage or current, into digital data that can be processed by a digital system. Having an ADC allows the electronic component to interface with analog signals and convert them into a format that can be manipulated and analyzed digitally. This parameter is important for applications where analog signals need to be converted into digital form for further processing or control.
YES - DMA Channels
DMA (Direct Memory Access) Channels are a feature found in electronic components such as microcontrollers, microprocessors, and peripheral devices. DMA Channels allow data to be transferred directly between peripherals and memory without involving the CPU, thereby reducing the burden on the CPU and improving overall system performance. Each DMA Channel is typically assigned to a specific peripheral device or memory region, enabling efficient data transfer operations. The number of DMA Channels available in a system determines the concurrent data transfer capabilities and can vary depending on the specific hardware design. Overall, DMA Channels play a crucial role in optimizing data transfer efficiency and system performance in electronic devices.
YES - Data Bus Width
The data bus width in electronic components refers to the number of bits that can be transferred simultaneously between the processor and memory. It determines the amount of data that can be processed and transferred in a single operation. A wider data bus allows for faster data transfer speeds and improved overall performance of the electronic device. Common data bus widths include 8-bit, 16-bit, 32-bit, and 64-bit, with higher numbers indicating a larger capacity for data transfer. The data bus width is an important specification to consider when evaluating the speed and efficiency of a computer system or other electronic device.
32b - PWM Channels
PWM Channels, or Pulse Width Modulation Channels, refer to the number of independent PWM outputs available in an electronic component, such as a microcontroller or a motor driver. PWM is a technique used to generate analog-like signals by varying the duty cycle of a square wave signal. Each PWM channel can control the output of a specific device or component by adjusting the pulse width of the signal. Having multiple PWM channels allows for precise control of multiple devices simultaneously, making it a valuable feature in applications such as motor control, LED dimming, and audio signal generation. The number of PWM channels available in a component determines the flexibility and complexity of the system it can control.
YES - Number of Timers/Counters12
- Core Architecture
In electronic components, the term "Core Architecture" refers to the fundamental design and structure of the component's internal circuitry. It encompasses the arrangement of key components, such as processors, memory units, and input/output interfaces, within the device. The core architecture plays a crucial role in determining the component's performance, power efficiency, and overall capabilities. Different core architectures are optimized for specific applications and requirements, such as high-speed processing, low power consumption, or specialized functions. Understanding the core architecture of electronic components is essential for engineers and designers to select the most suitable components for their projects.
ARM - On Chip Program ROM Width
The parameter "On Chip Program ROM Width" refers to the data width of the read-only memory (ROM) implemented on a semiconductor chip. It indicates the number of bits that can be accessed simultaneously in each ROM read operation. A wider ROM width allows for faster data retrieval and processing, as more information can be transferred at once. This parameter is crucial in determining the overall performance and efficiency of electronic devices that utilize programmable ROM for storing firmware or application logic.
8 - CPU Family
CPU Family refers to a classification of microprocessors that share a common architecture and design traits. It signifies a group of processors that are typically produced by the same manufacturer and have similar functionality and features. The CPU Family can encompass various models that may differ in performance, power consumption, and specific capabilities but retain a unified core design, allowing for compatibility with software and hardware. This classification helps users and developers to understand the performance characteristics and upgrade pathways of different CPU models within the same family.
CORTEX-M0 - Number of ADC Channels13
- Number of GPIO37
- Length7mm
- Height Seated (Max)
Height Seated (Max) is a parameter in electronic components that refers to the maximum allowable height of the component when it is properly seated or installed on a circuit board or within an enclosure. This specification is crucial for ensuring proper fit and alignment within the overall system design. Exceeding the maximum seated height can lead to mechanical interference, electrical shorts, or other issues that may impact the performance and reliability of the electronic device. Manufacturers provide this information to help designers and engineers select components that will fit within the designated space and function correctly in the intended application.
1.6mm - RoHS Status
RoHS means “Restriction of Certain Hazardous Substances” in the “Hazardous Substances Directive” in electrical and electronic equipment.
ROHS3 Compliant - Lead Free
Lead Free is a term used to describe electronic components that do not contain lead as part of their composition. Lead is a toxic material that can have harmful effects on human health and the environment, so the electronics industry has been moving towards lead-free components to reduce these risks. Lead-free components are typically made using alternative materials such as silver, copper, and tin. Manufacturers must comply with regulations such as the Restriction of Hazardous Substances (RoHS) directive to ensure that their products are lead-free and environmentally friendly.
Lead Free
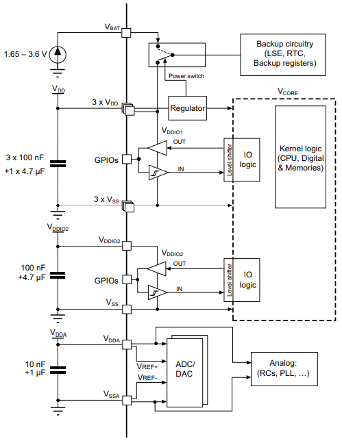
STM32F091CC Functional Block Diagram
The following is the Block Diagram of STM32F091CC.

Block diagram

Power Supply Scheme
Parts with Similar Specs
- ImagePart NumberManufacturerPackage / CaseNumber of PinsCore ArchitectureData Bus WidthNumber of I/OInterfaceMemory SizeSupply VoltageView Compare
STM32F091CCT6
48-LQFP
48
ARM
32 b
38
CAN, I2C, I2S, IrDA, LIN, SPI, UART, USART
256 kB
3.3 V
48-LQFP
-
-
-
41
-
-
3.3 V
48-LQFP
48
ARM
32 b
38
CAN, HDMI, I2C, I2S, IrDA, LIN, SPI, UART, USART, USB
16 kB
3.3 V
48-LQFP
48
ARM
32 b
38
CAN, HDMI, I2C, I2S, IrDA, LIN, SPI, UART, USART, USB
32 kB
3.3 V
48-LQFP
48
ARM
32 b
37
CAN, HDMI, I2C, I2S, IrDA, LIN, SPI, UART, USART, USB
128 kB
3.3 V
STM32F091CC Applications
● Application control and user interfaces
● Hand-held equipment
● A/V receivers and digital TV
● PC peripherals
● Gaming and GPS platforms
● Industrial applications
● PLCs, inverters, printers, scanners, alarm systems
● Video intercoms and HVACs
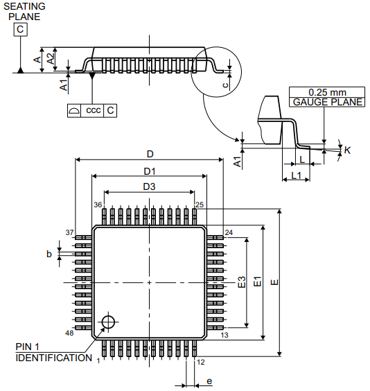
STM32F091CC Package
The following diagram shows the STM32F091CC package.

LQFP48 Package Outline
STM32F091CC Package Marking Example
The following is the Package Marking Example of STM32F091CC.

LQFP48 Package Marking Example
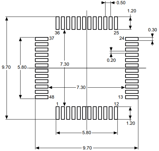
STM32F091CC Package Recommended Footprint
The following is the Package Recommended Footprint of STM32F091CC.

Recommended footprint for LQFP48 package
STM32F091CC Manufacturer
STMicroelectronics is a global independent semiconductor company and is a leader in developing and delivering semiconductor solutions across the spectrum of microelectronics applications. An unrivaled combination of silicon and system expertise, manufacturing strength, Intellectual Property (IP) portfolio and strategic partners positions the Company at the forefront of System-on-Chip (SoC) technology and its products play a key role in enabling today's convergence trends.
Trend Analysis
Datasheet PDF
- Datasheets :
What is the essential property of the STM32F091CC?
The STM32F091CC microcontrollers incorporate the high-performance ARM® Cortex®-M0 32-bit RISC core operating at up to 48 MHz frequency, high-speed embedded memories (up to 256 Kbytes of Flash memory and 32 Kbytes of SRAM), and an extensive range of enhanced peripherals and I/Os.
What low-power modes does the STM32F091CC microcontroller support in order to achieve the best compromise between low power consumption, short startup time, and available wake-up sources?
The STM32F091CC microcontrollers support three low-power modes to achieve the best compromise between low power consumption, short startup time and available wakeup sources: Sleep mode, Stop mode and Standby mode.
Does the STM32F091CC device offer a solution for adding capacitive sensing capabilities to applications?
The STM32F091CC devices provide a simple solution for adding capacitive sensing functionality to any application. These devices offer up to 24 capacitive sensing channels distributed over 8 analog I/O groups.
How many synchronizable 4-channel general-purpose timers are available in the STM32F091CC device?
STM32F091CC devices feature two synchronizable 4-channel general-purpose timers.
PIC16F688 Microcontroller by Microchip Technology: Detailed Technical Analysis29 February 2024145
MJ15003 NPN Transistor: Datasheet, Pinout, and Equivalent05 November 20219228
AD9826 Signal Processor: Pinout, Features and Datasheet25 November 20211483
dsPIC33FJ128GP206: High-Performance Digital Signal Controller Overview28 February 2024114
A Comprehensive Overview of the Analog Devices Inc. 5962-88513012A Operational Amplifier06 March 2024159
Microchip PIC16LF1516ISP: A Comprehensive Overview of Features and Applications29 February 2024271
SI5346 Clock Generator: Features, Pinout and Datasheet19 April 2022400
Uncovering the RL78/G13 Microcontroller: Features, Specifications, and Applications29 February 2024220
What are the Differences in the Copying Methods of Double-Sided and Multi-Layer PCBs?18 July 20224509
General PCB Layout Design Guidelines for RF and Digital-to-Analog Circuits20 January 202213544
Reed Relays: 10 Key Applications in Modern Electronics04 July 20252932
State-of-Charge Estimation Techniques for Lithium-Ion Batteries26 January 20242525
Reverse Voltage Protection for Battery Chargers29 March 20224820
Does the Terminal Resistance of the CAN Bus Have to be 120Ω?19 April 202235597
Top-Rated AG13 Battery Equivalent Substitutes22 August 20252385
Hybrid Sources Powered Electric Vehicles - Part 220 March 20233154
STMicroelectronics
In Stock: 2721
United States
China
Canada
Japan
Russia
Germany
United Kingdom
Singapore
Italy
Hong Kong(China)
Taiwan(China)
France
Korea
Mexico
Netherlands
Malaysia
Austria
Spain
Switzerland
Poland
Thailand
Vietnam
India
United Arab Emirates
Afghanistan
Åland Islands
Albania
Algeria
American Samoa
Andorra
Angola
Anguilla
Antigua & Barbuda
Argentina
Armenia
Aruba
Australia
Azerbaijan
Bahamas
Bahrain
Bangladesh
Barbados
Belarus
Belgium
Belize
Benin
Bermuda
Bhutan
Bolivia
Bonaire, Sint Eustatius and Saba
Bosnia & Herzegovina
Botswana
Brazil
British Indian Ocean Territory
British Virgin Islands
Brunei
Bulgaria
Burkina Faso
Burundi
Cabo Verde
Cambodia
Cameroon
Cayman Islands
Central African Republic
Chad
Chile
Christmas Island
Cocos (Keeling) Islands
Colombia
Comoros
Congo
Congo (DRC)
Cook Islands
Costa Rica
Côte d’Ivoire
Croatia
Cuba
Curaçao
Cyprus
Czechia
Denmark
Djibouti
Dominica
Dominican Republic
Ecuador
Egypt
El Salvador
Equatorial Guinea
Eritrea
Estonia
Eswatini
Ethiopia
Falkland Islands
Faroe Islands
Fiji
Finland
French Guiana
French Polynesia
Gabon
Gambia
Georgia
Ghana
Gibraltar
Greece
Greenland
Grenada
Guadeloupe
Guam
Guatemala
Guernsey
Guinea
Guinea-Bissau
Guyana
Haiti
Honduras
Hungary
Iceland
Indonesia
Iran
Iraq
Ireland
Isle of Man
Israel
Jamaica
Jersey
Jordan
Kazakhstan
Kenya
Kiribati
Kosovo
Kuwait
Kyrgyzstan
Laos
Latvia
Lebanon
Lesotho
Liberia
Libya
Liechtenstein
Lithuania
Luxembourg
Macao(China)
Madagascar
Malawi
Maldives
Mali
Malta
Marshall Islands
Martinique
Mauritania
Mauritius
Mayotte
Micronesia
Moldova
Monaco
Mongolia
Montenegro
Montserrat
Morocco
Mozambique
Myanmar
Namibia
Nauru
Nepal
New Caledonia
New Zealand
Nicaragua
Niger
Nigeria
Niue
Norfolk Island
North Korea
North Macedonia
Northern Mariana Islands
Norway
Oman
Pakistan
Palau
Palestinian Authority
Panama
Papua New Guinea
Paraguay
Peru
Philippines
Pitcairn Islands
Portugal
Puerto Rico
Qatar
Réunion
Romania
Rwanda
Samoa
San Marino
São Tomé & Príncipe
Saudi Arabia
Senegal
Serbia
Seychelles
Sierra Leone
Sint Maarten
Slovakia
Slovenia
Solomon Islands
Somalia
South Africa
South Sudan
Sri Lanka
St Helena, Ascension, Tristan da Cunha
St. Barthélemy
St. Kitts & Nevis
St. Lucia
St. Martin
St. Pierre & Miquelon
St. Vincent & Grenadines
Sudan
Suriname
Svalbard & Jan Mayen
Sweden
Syria
Tajikistan
Tanzania
Timor-Leste
Togo
Tokelau
Tonga
Trinidad & Tobago
Tunisia
Turkey
Turkmenistan
Turks & Caicos Islands
Tuvalu
U.S. Outlying Islands
U.S. Virgin Islands
Uganda
Ukraine
Uruguay
Uzbekistan
Vanuatu
Vatican City
Venezuela
Wallis & Futuna
Yemen
Zambia
Zimbabwe


Product
Brand
Articles
Tools






