TPS61161ADRVR LED Driver: Circuit, Pinout, and Datasheet
Gold PMIC TPS61161 6 Pin 600kHz 3.6V 6-WDFN Exposed Pad
The TPS61161ADRVR is a boost converter that drives LEDs in series and has a 40-V rated integrated switch FET.
- TPS61161ADRVR Description
- TPS61161ADRVR Pinout
- TPS61161ADRVR CAD Model
- TPS61161ADRVR Features
- Specifications
- Parts with Similar Specs
- TPS61161ADRVR Functional Block Diagram
- TPS61161ADRVR Typical Application
- TPS61161ADRVR Layout
- TPS61161ADRVR Additional Typical Applications
- TPS61161ADRVR Applications
- TPS61161ADRVR Package
- TPS61161ADRVR Manufacturer
- Trend Analysis
- Datasheet PDF
TPS61161ADRVR Description
The TPS61161ADRVR is a boost converter that drives LEDs in series and has a 40-V rated integrated switch FET. To eliminate output ripple, enhance conversion efficiency, and allow for the use of small external components, the boost converter operates at a set switching frequency of 600kHz.
As demonstrated in the typical application, the default white LED current is set using the external sensor resistor Rset, and the feedback voltage is regulated to 200mV. During operation, a pulse width modulation (PWM) signal applied to the CTRL pin can regulate the LED current, with the duty cycle determining the feedback reference voltage. The TPS61161ADRVR does not burst the LED current in PWM dimming mode, hence there are no loud noises on the output capacitor. The device has an incorporated open LED protection function that disables the TPS61161ADRVR to prevent the output from exceeding the absolute maximum ratings under open LED conditions for maximum protection.
The TPS61161ADRVR is available in a space-saving, 2mm × 2mm QFN package with a thermal pad.
TPS61161ADRVR Pinout
The Pinout of TPS61161ADRVR is shown as follows.

Pinout
| Pin Number | Pin Name | Description |
| 1 | FB | Feedback pin for current. Connect the sense resistor from FB to GND. |
| 2 | COMP | Output of the transconductance error amplifier. Connect an external capacitor to this pin to compensate the regulator. |
| 3 | GND | Ground |
| 4 | SW | This is the switching node of the IC. Connect the inductor between the VIN and SW pin. This pin is also used to sense the output voltage for open LED protection |
| 5 | CTRL | Control pin of the boost regulator. Enable and disable IC. PWM signal can be applied to the pin for LED brightness dimming as well. |
| 6 | VIN | The input supply pin for the IC. Connect VIN to a supply voltage between 2.7V and 18V. |
| Thermal Pad | The thermal pad should be soldered to the analog ground plane. If possible, use thermal via to connect to ground plane for ideal power dissipation. |
TPS61161ADRVR CAD Model
The following figures are TPS61161ADRVR Symbol, Footprint and 3D Model.

Symbol

Footprint

3D Model
TPS61161ADRVR Features
• 2.7V to 18V Input Voltage Range
• 38V Open LED Protection for TPS61161A
• 200mV Reference Voltage With ±2% Accuracy
• PWM Interface for Brightness Control
• Built-in Soft Start
• Up to 90% Efficiency
• 2mm × 2mm × 0.8mm 6-pin QFN Package With Thermal Pad
Specifications
- TypeParameter
- Lifecycle Status
Lifecycle Status refers to the current stage of an electronic component in its product life cycle, indicating whether it is active, obsolete, or transitioning between these states. An active status means the component is in production and available for purchase. An obsolete status indicates that the component is no longer being manufactured or supported, and manufacturers typically provide a limited time frame for support. Understanding the lifecycle status is crucial for design engineers to ensure continuity and reliability in their projects.
ACTIVE (Last Updated: 3 days ago) - Factory Lead Time6 Weeks
- Contact Plating
Contact plating (finish) provides corrosion protection for base metals and optimizes the mechanical and electrical properties of the contact interfaces.
Gold - Mounting Type
The "Mounting Type" in electronic components refers to the method used to attach or connect a component to a circuit board or other substrate, such as through-hole, surface-mount, or panel mount.
Surface Mount - Package / Case
refers to the protective housing that encases an electronic component, providing mechanical support, electrical connections, and thermal management.
6-WDFN Exposed Pad - Surface Mount
having leads that are designed to be soldered on the side of a circuit board that the body of the component is mounted on.
YES - Number of Pins6
- Operating Temperature
The operating temperature is the range of ambient temperature within which a power supply, or any other electrical equipment, operate in. This ranges from a minimum operating temperature, to a peak or maximum operating temperature, outside which, the power supply may fail.
-40°C~85°C TA - Packaging
Semiconductor package is a carrier / shell used to contain and cover one or more semiconductor components or integrated circuits. The material of the shell can be metal, plastic, glass or ceramic.
Tape & Reel (TR) - JESD-609 Code
The "JESD-609 Code" in electronic components refers to a standardized marking code that indicates the lead-free solder composition and finish of electronic components for compliance with environmental regulations.
e4 - Pbfree Code
The "Pbfree Code" parameter in electronic components refers to the code or marking used to indicate that the component is lead-free. Lead (Pb) is a toxic substance that has been widely used in electronic components for many years, but due to environmental concerns, there has been a shift towards lead-free alternatives. The Pbfree Code helps manufacturers and users easily identify components that do not contain lead, ensuring compliance with regulations and promoting environmentally friendly practices. It is important to pay attention to the Pbfree Code when selecting electronic components to ensure they meet the necessary requirements for lead-free applications.
yes - Part Status
Parts can have many statuses as they progress through the configuration, analysis, review, and approval stages.
Active - Moisture Sensitivity Level (MSL)
Moisture Sensitivity Level (MSL) is a standardized rating that indicates the susceptibility of electronic components, particularly semiconductors, to moisture-induced damage during storage and the soldering process, defining the allowable exposure time to ambient conditions before they require special handling or baking to prevent failures
2 (1 Year) - Number of Terminations6
- ECCN Code
An ECCN (Export Control Classification Number) is an alphanumeric code used by the U.S. Bureau of Industry and Security to identify and categorize electronic components and other dual-use items that may require an export license based on their technical characteristics and potential for military use.
EAR99 - TypeDC DC Regulator
- Applications
The parameter "Applications" in electronic components refers to the specific uses or functions for which a component is designed. It encompasses various fields such as consumer electronics, industrial automation, telecommunications, automotive, and medical devices. Understanding the applications helps in selecting the right components for a particular design based on performance, reliability, and compatibility requirements. This parameter also guides manufacturers in targeting their products to relevant markets and customer needs.
Backlight - Max Power Dissipation
The maximum power that the MOSFET can dissipate continuously under the specified thermal conditions.
1.54W - Terminal Position
In electronic components, the term "Terminal Position" refers to the physical location of the connection points on the component where external electrical connections can be made. These connection points, known as terminals, are typically used to attach wires, leads, or other components to the main body of the electronic component. The terminal position is important for ensuring proper connectivity and functionality of the component within a circuit. It is often specified in technical datasheets or component specifications to help designers and engineers understand how to properly integrate the component into their circuit designs.
DUAL - Peak Reflow Temperature (Cel)
Peak Reflow Temperature (Cel) is a parameter that specifies the maximum temperature at which an electronic component can be exposed during the reflow soldering process. Reflow soldering is a common method used to attach electronic components to a circuit board. The Peak Reflow Temperature is crucial because it ensures that the component is not damaged or degraded during the soldering process. Exceeding the specified Peak Reflow Temperature can lead to issues such as component failure, reduced performance, or even permanent damage to the component. It is important for manufacturers and assemblers to adhere to the recommended Peak Reflow Temperature to ensure the reliability and functionality of the electronic components.
260 - Number of Functions1
- Supply Voltage
Supply voltage refers to the electrical potential difference provided to an electronic component or circuit. It is crucial for the proper operation of devices, as it powers their functions and determines performance characteristics. The supply voltage must be within specified limits to ensure reliability and prevent damage to components. Different electronic devices have specific supply voltage requirements, which can vary widely depending on their design and intended application.
3.6V - Frequency
In electronic components, the parameter "Frequency" refers to the rate at which a signal oscillates or cycles within a given period of time. It is typically measured in Hertz (Hz) and represents how many times a signal completes a full cycle in one second. Frequency is a crucial aspect in electronic components as it determines the behavior and performance of various devices such as oscillators, filters, and communication systems. Understanding the frequency characteristics of components is essential for designing and analyzing electronic circuits to ensure proper functionality and compatibility with other components in a system.
600kHz - Base Part Number
The "Base Part Number" (BPN) in electronic components serves a similar purpose to the "Base Product Number." It refers to the primary identifier for a component that captures the essential characteristics shared by a group of similar components. The BPN provides a fundamental way to reference a family or series of components without specifying all the variations and specific details.
TPS61161 - Pin Count
a count of all of the component leads (or pins)
6 - Number of Outputs1
- Max Supply Voltage
In general, the absolute maximum common-mode voltage is VEE-0.3V and VCC+0.3V, but for products without a protection element at the VCC side, voltages up to the absolute maximum rated supply voltage (i.e. VEE+36V) can be supplied, regardless of supply voltage.
18V - Min Supply Voltage
The minimum supply voltage (V min ) is explored for sequential logic circuits by statistically simulating the impact of within-die process variations and gate-dielectric soft breakdown on data retention and hold time.
2.7V - Power Dissipation
the process by which an electronic or electrical device produces heat (energy loss or waste) as an undesirable derivative of its primary action.
1.54W - Output Current
The rated output current is the maximum load current that a power supply can provide at a specified ambient temperature. A power supply can never provide more current that it's rated output current unless there is a fault, such as short circuit at the load.
85mA - Max Supply Current
Max Supply Current refers to the maximum amount of electrical current that a component can draw from its power supply under normal operating conditions. It is a critical parameter that ensures the component operates reliably without exceeding its thermal limits or damaging internal circuitry. Exceeding this current can lead to overheating, performance degradation, or failure of the component. Understanding this parameter is essential for designing circuits that provide adequate power while avoiding overload situations.
1.8mA - Quiescent Current
The quiescent current is defined as the current level in the amplifier when it is producing an output of zero.
1.5mA - Voltage - Output
Voltage - Output is a parameter that refers to the electrical potential difference between the output terminal or pin of an electronic component and a reference point, typically ground. It indicates the level of voltage that the component is capable of providing at its output under specified operating conditions. This parameter is crucial in determining the performance and functionality of the component in a circuit, as it directly affects the signal or power being delivered to other components or devices connected to the output. Engineers and designers use the voltage output specification to ensure compatibility and proper functioning of the component within the overall system.
38V - Topology
In the context of electronic components, "topology" refers to the arrangement or configuration of the components within a circuit or system. It defines how the components are connected to each other and how signals flow between them. The choice of topology can significantly impact the performance, efficiency, and functionality of the electronic system. Common topologies include series, parallel, star, mesh, and hybrid configurations, each with its own advantages and limitations. Designers carefully select the appropriate topology based on the specific requirements of the circuit to achieve the desired performance and functionality.
Step-Up (Boost) - Min Input Voltage
The parameter "Min Input Voltage" in electronic components refers to the minimum voltage level that must be applied to the component for it to operate within its specified parameters. This value is crucial as providing a voltage below this minimum threshold may result in the component malfunctioning or not functioning at all. It is important to adhere to the specified minimum input voltage to ensure the proper operation and longevity of the electronic component. Failure to meet this requirement may lead to potential damage to the component or the overall system in which it is used.
2.7V - Max Input Voltage
Max Input Voltage refers to the maximum voltage level that an electronic component can safely handle without getting damaged. This parameter is crucial for ensuring the proper functioning and longevity of the component. Exceeding the specified maximum input voltage can lead to overheating, electrical breakdown, or permanent damage to the component. It is important to carefully adhere to the manufacturer's guidelines regarding the maximum input voltage to prevent any potential issues and maintain the reliability of the electronic device.
18V - Input Characteristics
In electronic components, "Input Characteristics" refer to the set of specifications that describe how the component behaves in response to signals or inputs applied to it. These characteristics typically include parameters such as input voltage, input current, input impedance, input capacitance, and input frequency range. Understanding the input characteristics of a component is crucial for designing circuits and systems, as it helps ensure compatibility and proper functioning. By analyzing these parameters, engineers can determine how the component will interact with the signals it receives and make informed decisions about its use in a particular application.
STANDARD - Internal Switch(s)
The term "Internal Switch(s)" in electronic components typically refers to a built-in mechanism within a device that allows for the control of electrical current flow. These internal switches can be used to turn circuits on or off, change the direction of current, or regulate the flow of electricity within the component. They are often designed to be controlled externally, either manually or automatically, to enable various functions or operations within the electronic device. Internal switches play a crucial role in the overall functionality and performance of electronic components by providing a means to manage and manipulate electrical signals effectively.
Yes - High Level Output Current
High-level Output Current IOH The current flowing into the output at a specified high- level voltage. Low-level Output Current IOL The current flowing into the output at a specified low- level output voltage.
100μA - Low Level Output Current
The current into the output terminal with input conditions applied that, according to the product specification, will establish a low level at the output.
100μA - Dimming
Dimming is a feature in electronic components, such as LED lights or display screens, that allows the user to adjust the brightness level of the device. It is a method of controlling the amount of light output by the component, typically by varying the voltage or current supplied to it. Dimming can be achieved through various techniques, such as pulse-width modulation (PWM) or analog dimming. This feature is commonly used to save energy, create ambiance, or enhance visual comfort in different applications.
PWM - Number of Segments10
- Multiplexed Display Capability
Multiplexed Display Capability refers to the ability of an electronic component or system to control multiple display elements using fewer input/output lines. This is achieved by rapidly switching between different displays or segments, allowing for efficient communication and reduced wiring complexity. In multiplexed systems, each display is activated sequentially, creating the illusion of simultaneous display to the user. This capability is commonly utilized in devices like LED matrices and LCD screens to enhance functionality while conserving space and resources.
NO - Height800μm
- Length2mm
- Width2mm
- Thickness
Thickness in electronic components refers to the measurement of how thick a particular material or layer is within the component structure. It can pertain to various aspects, such as the thickness of a substrate, a dielectric layer, or conductive traces. This parameter is crucial as it impacts the electrical, mechanical, and thermal properties of the component, influencing its performance and reliability in electronic circuits.
750μm - Radiation Hardening
Radiation hardening is the process of making electronic components and circuits resistant to damage or malfunction caused by high levels of ionizing radiation, especially for environments in outer space (especially beyond the low Earth orbit), around nuclear reactors and particle accelerators, or during nuclear accidents or nuclear warfare.
No - RoHS Status
RoHS means “Restriction of Certain Hazardous Substances” in the “Hazardous Substances Directive” in electrical and electronic equipment.
ROHS3 Compliant - Lead Free
Lead Free is a term used to describe electronic components that do not contain lead as part of their composition. Lead is a toxic material that can have harmful effects on human health and the environment, so the electronics industry has been moving towards lead-free components to reduce these risks. Lead-free components are typically made using alternative materials such as silver, copper, and tin. Manufacturers must comply with regulations such as the Restriction of Hazardous Substances (RoHS) directive to ensure that their products are lead-free and environmentally friendly.
Lead Free
Parts with Similar Specs
- ImagePart NumberManufacturerPackage / CaseNumber of PinsNumber of OutputsMin Input VoltageMax Input VoltageOutput CurrentVoltage - OutputRoHS StatusView Compare
TPS61161ADRVR
6-WDFN Exposed Pad
6
1
2.7 V
18 V
85 mA
38V
ROHS3 Compliant
6-WDFN Exposed Pad
6
1
2.7 V
18 V
700 mA
38V
ROHS3 Compliant
6-WDFN Exposed Pad
6
1
2.7 V
18 V
85 mA
38V
ROHS3 Compliant
6-WDFN Exposed Pad
6
1
2.7 V
18 V
700 mA
38V
ROHS3 Compliant
SOT-23-6
6
1
2.7 V
16 V
1.4 A
-
ROHS3 Compliant
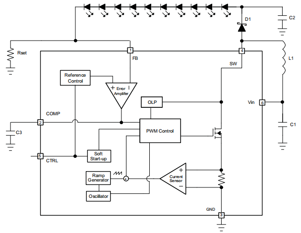
TPS61161ADRVR Functional Block Diagram
The following figure shows you the Block Diagram of TPS61161ADRVR.

Functional Block Diagram
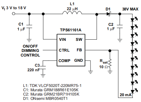
TPS61161ADRVR Typical Application
The following figure is the Typical Application of TPS61161ADRVR.

Typical Application
TPS61161ADRVR Layout
Layout is a key design phase for all switching power supplies, especially those with high frequency and high current. If the layout isn't done correctly, the regulator may have instability as well as noise issues.
The SW pin rise and fall timings are kept as short as feasible to prevent switching losses. The right layout of the high-frequency switching path is critical for preventing the radiation of high-frequency resonance problems.
To reduce inter-plane coupling, keep any traces linked to the SW pin as short and as little as possible. Always utilize a ground plane beneath the switching regulator. The PWM switch, Schottky diode, and output capacitor are all part of a loop that contains a lot of currents that rise and fall in nanoseconds and should be kept as brief as possible. In order to limit the IC supply ripple, the input capacitor must be close not only to the VIN pin but also to the GND pin. A sample arrangement is depicted in the accompanying figure.

Layout
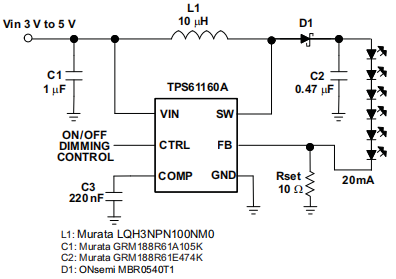
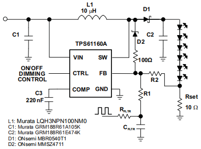
TPS61161ADRVR Additional Typical Applications
The following figures will show you TPS61161ADRVR Additional Typical Applications.

Li-Ion Driver for 6 White LEDs

Li-Ion Driver for 6 White LEDs With External PWM Dimming Network

Li-Ion Driver for 8 White LEDs
TPS61161ADRVR Applications
• Cellular Phones
• Portable Media Players
• Ultra Mobile Devices
• GPS Receivers
• White LED Backlighting for Media Form Factor Display
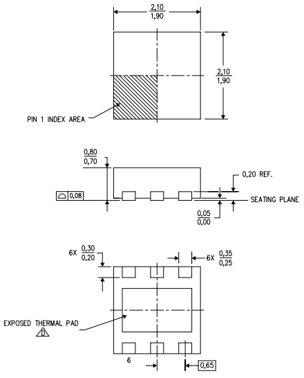
TPS61161ADRVR Package
The following figure is the Package of TPS61161ADRVR.

Package
TPS61161ADRVR Manufacturer
Texas Instruments Incorporated (TI) is a Texas-based technology company that designs and manufactures semiconductors and integrated circuits for electronic designers and manufacturers all over the world. It is one of the top ten semiconductor companies in the world based on sales volume. The company's major focus is analog chips and embedded processors, which account for more than 80% of the company's sales. Calculators, microcontrollers, and multi-core processors, as well as TI digital light processing technologies and education technology, are all manufactured by TI. The company had 45,000 patents worldwide as of 2016.
Trend Analysis
Datasheet PDF
- PCN Design/Specification :
- Datasheets :
- PCN Assembly/Origin :
What does the TPS61161ADRVR have?
40-V rated integrated switch FET.
What is the set switching frequency of the TPS61161ADRVR?
600kHz.
What is the feedback voltage regulated to?
200mV.
Does the TPS61161ADRVR do not burst the LED current in PWM dimming mode?
No loud noises.
What function does the TPS61161ADRVR have?
It has open LED protection.
M24C16-R EEPROM: Pinout, Equivalent and Datasheet18 December 20211672
Cypress CY8C6247BZI-D34 Microcontroller Datasheet Overview28 February 2024151
2N3055 NPN Power Transistor: Datasheet, Pinout and Specifications17 May 20219777
LM4040 Bandgap Reference: Pinout, Equivalent and Datasheet28 October 20212251
LM5117 Wide Input Sync Buck with Current Monitor: Pinout and Datasheet28 September 20222153
MAX232 Driver IC: Datasheet, Pinout and Circuit10 September 20217247
DS1307N Real-Time Clock: Circuit, Pinout, and Datasheet17 April 2025991
OP237EJ Operational Amplifier06 March 2024460
Arm's IPO: A New Chapter in Chip Technology30 August 20232180
Power Management Integrated Circuit (PMIC) Guide10 February 202213679
Introduction to Servo System08 September 202114556
Global Semiconductor Market Share Continues to Grow27 October 20231938
Optimizing Energy Exchange with Vehicle-to-Grid Technology25 April 20232892
RF Switches Guide: Types, Specifications & Applications03 July 20253596
Role of Solar Energy in Wide-Band Gap Devices for Photovoltaic Applications15 March 20244224
Understanding Adapter Cards in Modern Computers05 July 20252666
Texas Instruments
In Stock: 3553
United States
China
Canada
Japan
Russia
Germany
United Kingdom
Singapore
Italy
Hong Kong(China)
Taiwan(China)
France
Korea
Mexico
Netherlands
Malaysia
Austria
Spain
Switzerland
Poland
Thailand
Vietnam
India
United Arab Emirates
Afghanistan
Åland Islands
Albania
Algeria
American Samoa
Andorra
Angola
Anguilla
Antigua & Barbuda
Argentina
Armenia
Aruba
Australia
Azerbaijan
Bahamas
Bahrain
Bangladesh
Barbados
Belarus
Belgium
Belize
Benin
Bermuda
Bhutan
Bolivia
Bonaire, Sint Eustatius and Saba
Bosnia & Herzegovina
Botswana
Brazil
British Indian Ocean Territory
British Virgin Islands
Brunei
Bulgaria
Burkina Faso
Burundi
Cabo Verde
Cambodia
Cameroon
Cayman Islands
Central African Republic
Chad
Chile
Christmas Island
Cocos (Keeling) Islands
Colombia
Comoros
Congo
Congo (DRC)
Cook Islands
Costa Rica
Côte d’Ivoire
Croatia
Cuba
Curaçao
Cyprus
Czechia
Denmark
Djibouti
Dominica
Dominican Republic
Ecuador
Egypt
El Salvador
Equatorial Guinea
Eritrea
Estonia
Eswatini
Ethiopia
Falkland Islands
Faroe Islands
Fiji
Finland
French Guiana
French Polynesia
Gabon
Gambia
Georgia
Ghana
Gibraltar
Greece
Greenland
Grenada
Guadeloupe
Guam
Guatemala
Guernsey
Guinea
Guinea-Bissau
Guyana
Haiti
Honduras
Hungary
Iceland
Indonesia
Iran
Iraq
Ireland
Isle of Man
Israel
Jamaica
Jersey
Jordan
Kazakhstan
Kenya
Kiribati
Kosovo
Kuwait
Kyrgyzstan
Laos
Latvia
Lebanon
Lesotho
Liberia
Libya
Liechtenstein
Lithuania
Luxembourg
Macao(China)
Madagascar
Malawi
Maldives
Mali
Malta
Marshall Islands
Martinique
Mauritania
Mauritius
Mayotte
Micronesia
Moldova
Monaco
Mongolia
Montenegro
Montserrat
Morocco
Mozambique
Myanmar
Namibia
Nauru
Nepal
New Caledonia
New Zealand
Nicaragua
Niger
Nigeria
Niue
Norfolk Island
North Korea
North Macedonia
Northern Mariana Islands
Norway
Oman
Pakistan
Palau
Palestinian Authority
Panama
Papua New Guinea
Paraguay
Peru
Philippines
Pitcairn Islands
Portugal
Puerto Rico
Qatar
Réunion
Romania
Rwanda
Samoa
San Marino
São Tomé & Príncipe
Saudi Arabia
Senegal
Serbia
Seychelles
Sierra Leone
Sint Maarten
Slovakia
Slovenia
Solomon Islands
Somalia
South Africa
South Sudan
Sri Lanka
St Helena, Ascension, Tristan da Cunha
St. Barthélemy
St. Kitts & Nevis
St. Lucia
St. Martin
St. Pierre & Miquelon
St. Vincent & Grenadines
Sudan
Suriname
Svalbard & Jan Mayen
Sweden
Syria
Tajikistan
Tanzania
Timor-Leste
Togo
Tokelau
Tonga
Trinidad & Tobago
Tunisia
Turkey
Turkmenistan
Turks & Caicos Islands
Tuvalu
U.S. Outlying Islands
U.S. Virgin Islands
Uganda
Ukraine
Uruguay
Uzbekistan
Vanuatu
Vatican City
Venezuela
Wallis & Futuna
Yemen
Zambia
Zimbabwe


Product
Brand
Articles
Tools



















