Understanding of TP5100 2A Lithium Battery Charger Module [FAQ]
TOPPOWER(Nanjing Extension Microelectronics)
TP5100 datasheet pdf and Unclassified product details from TOPPOWER(Nanjing Extension Microelectronics) stock available at Utmel









TP5100 is a double switch buck 8.4V, single cell 4. 2V lithium battery charge management chip. This article is going to introduce detailed information about TP5100 for you to understand how to use it.

How to use TP5100 2A 8.4/4.2V 1S and 2S Lithium Battery Charger DIY
What is TP5100?
The TP5100 is a single cell 4. 2V lithium battery charge management chip with a double switch buck of 8.4V. The TP5100 is suited for portable equipment and large current charging management applications because of its ultra-compact QFN16 packaging and easy external circuit. Meanwhile, the TP5100 has input overcurrent, under-voltage, over-temperature, and short circuit battery temperature monitoring, and reverse battery protection built-in.
The TP5100 offers a wide input voltage range of 5V to 18V, dual battery trickling charge into pre-charge, constant current, constant voltage three-phase, pre-charge current trickle charge current via an external resistor adjustment, and a maximum charge current of 2A. The TP5100 's switching mode operates at a frequency of 400kHz, allowing for the use of a smaller outer Suo device while still maintaining a low level of heat.
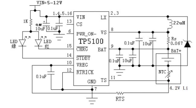
TP5100 Schematics

TP5100 Schematics
TP5100 Features
Double 8.4v / 4.2v lithium rechargeable single
Programmable charge current 0.1A-2A
Programmable steady precharge current 10% -100%
Wide operating voltage, maximum reach 18V
Red and green LED charge status indicator
Chip temperature protection. overcurrent protection, under-voltage protection
Battery temperature protection. reverse battery shutdown, short circuit protection
Switching frequency 400Khz, usable inductance 20uH, and more.
TP5100 Specifications
dual-cell 8.4V/single-cell 4.2V
input voltage of 5V -15V
switching mode frequency:400kHz
No need for external anti-backflow Schottky diode
Red LED: Charging battery
Blue LED: standby
Flashing Red/Blue: Battery capacitor, no battery
Both Red/Blue LED off. VIN very low/High, or high-temperature shutdown
Battery temperature protection
battery reverse connection shutdown
short circuit protection
Maximum junction temperature: 120°
Working environment temperature range: -40°C~85°C
Maximum Ratings of TP5100
Static input supply voltage (VIN): 20V
BAI: -8.4V-20V
BAT Short-Circuit Duration: Continuous
Operating environment Temperature range: -40 °-85 °
Storage temperature range: -65 °– 125 °
Where to use TP5100?
HM
Power Tools
Walkie-talkie
Portable equipment, various chargers
Smartphone, FDA, mobile cellular telephone
MP4, MP5 players, tablets
How to use TP5100?
The TP5100 offers a wide input voltage range of 5V to 18V, dual battery trickling charge into pre-charge, constant current, constant voltage three-phase, pre-charge current trickle charge current via an external resistor adjustment, and a maximum charge current of 2A.


TP5100 Circuit
Main Differences Between TP5100 and TP4056
Both the TP5100 and the TP4056 are charging and protection modules that can do their jobs rather well. However, the TP5100 module outperforms the TP4056 module in terms of power and functionality, while the TP4056 module outperforms the TP5100 module in terms of cost and availability.
TP5100 Dimensions Outline

TP5100 Dimensions Outline
How many batteries can TP5100 ?
You can connect two lithium battery cells in parallel to form an equivalent single cell battery with a total capacity of twice that of the individual single cells, but we do not recommend connecting more than two cells at a time to this module.
What is the use of TP5100?
The TP5100 is a dual 8.4V / 4.2V single lithium battery charge management chip with step-down switching. The large current charging management application TP5100 is appropriate for portable devices because of the QFN16 ultra-compact package and its simple external circuit.
What is the operating temperature of TP5100?
The TP5100 working environment temperature range: -40°C~85°C
What is the voltage of TP5100?
TP5100 has 5V-15V wide input voltage, dual battery trickle charge into pre-charge, constant current, constant voltage three-phases, pre-charge current trickle charge current through an external resistor adjustment, and the maximum charge current up to 2A.
MTB30P06VT4G MOSFET: Pinout, Features and Datasheet [FAQ]23 April 20222160
IRF640 vs IRF640N: Datasheet, Specifications, and FAQ05 November 20248900
TPS61161ADRVR LED Driver: Circuit, Pinout, and Datasheet20 January 20222297
ULN2001A Transistor Array: Pinout, Equivalent and Datasheet30 November 20212574
IRF740 Power MOSFET: Replacement, Price and Circuit27 August 20216194
Exploring the Features of the Microchip PIC16F1828EP Microcontroller28 February 2024152
LM741CM Operational Amplifier: Datasheet, Schematic Diagram, and Applications31 August 20216669
LM5164QDDARQ1: LM5164, Converter, 48V, 100V Input16 August 20245632
Introduction to Inductive Reactance16 April 202113054
Arm's IPO: A New Chapter in Chip Technology30 August 20232193
CCTC Authorized Distributor | UTMEL Electronics22 February 20257061
An Overview of Supercapacitors20 October 20259379
What is a Power Capacitor?20 November 20215894
Discovering Optimal Materials for Wide Bandgap Semiconductors20 January 20242118
What is G.654E Fiber?24 May 20225429
Challenges and Issues in Smart Grid Infrastructure11 May 20234112
TOPPOWER(Nanjing Extension Microelectronics)
In Stock: 6270
United States
China
Canada
Japan
Russia
Germany
United Kingdom
Singapore
Italy
Hong Kong(China)
Taiwan(China)
France
Korea
Mexico
Netherlands
Malaysia
Austria
Spain
Switzerland
Poland
Thailand
Vietnam
India
United Arab Emirates
Afghanistan
Åland Islands
Albania
Algeria
American Samoa
Andorra
Angola
Anguilla
Antigua & Barbuda
Argentina
Armenia
Aruba
Australia
Azerbaijan
Bahamas
Bahrain
Bangladesh
Barbados
Belarus
Belgium
Belize
Benin
Bermuda
Bhutan
Bolivia
Bonaire, Sint Eustatius and Saba
Bosnia & Herzegovina
Botswana
Brazil
British Indian Ocean Territory
British Virgin Islands
Brunei
Bulgaria
Burkina Faso
Burundi
Cabo Verde
Cambodia
Cameroon
Cayman Islands
Central African Republic
Chad
Chile
Christmas Island
Cocos (Keeling) Islands
Colombia
Comoros
Congo
Congo (DRC)
Cook Islands
Costa Rica
Côte d’Ivoire
Croatia
Cuba
Curaçao
Cyprus
Czechia
Denmark
Djibouti
Dominica
Dominican Republic
Ecuador
Egypt
El Salvador
Equatorial Guinea
Eritrea
Estonia
Eswatini
Ethiopia
Falkland Islands
Faroe Islands
Fiji
Finland
French Guiana
French Polynesia
Gabon
Gambia
Georgia
Ghana
Gibraltar
Greece
Greenland
Grenada
Guadeloupe
Guam
Guatemala
Guernsey
Guinea
Guinea-Bissau
Guyana
Haiti
Honduras
Hungary
Iceland
Indonesia
Iran
Iraq
Ireland
Isle of Man
Israel
Jamaica
Jersey
Jordan
Kazakhstan
Kenya
Kiribati
Kosovo
Kuwait
Kyrgyzstan
Laos
Latvia
Lebanon
Lesotho
Liberia
Libya
Liechtenstein
Lithuania
Luxembourg
Macao(China)
Madagascar
Malawi
Maldives
Mali
Malta
Marshall Islands
Martinique
Mauritania
Mauritius
Mayotte
Micronesia
Moldova
Monaco
Mongolia
Montenegro
Montserrat
Morocco
Mozambique
Myanmar
Namibia
Nauru
Nepal
New Caledonia
New Zealand
Nicaragua
Niger
Nigeria
Niue
Norfolk Island
North Korea
North Macedonia
Northern Mariana Islands
Norway
Oman
Pakistan
Palau
Palestinian Authority
Panama
Papua New Guinea
Paraguay
Peru
Philippines
Pitcairn Islands
Portugal
Puerto Rico
Qatar
Réunion
Romania
Rwanda
Samoa
San Marino
São Tomé & Príncipe
Saudi Arabia
Senegal
Serbia
Seychelles
Sierra Leone
Sint Maarten
Slovakia
Slovenia
Solomon Islands
Somalia
South Africa
South Sudan
Sri Lanka
St Helena, Ascension, Tristan da Cunha
St. Barthélemy
St. Kitts & Nevis
St. Lucia
St. Martin
St. Pierre & Miquelon
St. Vincent & Grenadines
Sudan
Suriname
Svalbard & Jan Mayen
Sweden
Syria
Tajikistan
Tanzania
Timor-Leste
Togo
Tokelau
Tonga
Trinidad & Tobago
Tunisia
Turkey
Turkmenistan
Turks & Caicos Islands
Tuvalu
U.S. Outlying Islands
U.S. Virgin Islands
Uganda
Ukraine
Uruguay
Uzbekistan
Vanuatu
Vatican City
Venezuela
Wallis & Futuna
Yemen
Zambia
Zimbabwe


Product
Brand
Articles
Tools
