LM2575 Replacement & Datasheet: A Cost-Effective Selection Guide
Adjustable 2.54 mm PMIC 16 Pin PDIP
The LM2575 is a 1A step-down switching regulator ideal for efficient power conversion. Download the datasheet, compare alternatives like LM2596, and start your design.
- Executive Summary: What is the LM2575?
- 1. Technical Specifications & Performance Analysis
- 2. Pinout, Package, and Configuration
- 3. Design & Integration Guide (For Engineers & Makers)
- 4. Typical Applications & Use Cases
- 5. Alternatives and Cross-Reference Guide
- 6. Frequently Asked Questions (FAQ)
- 7. Datasheets & Resources
- Specifications
- Datasheet PDF
Executive Summary: What is the LM2575?
The LM2575 is a monolithic step-down (buck) switching regulator integrated circuit designed to provide a constant output voltage while driving a 1A load with excellent line and load regulation. Unlike inefficient linear regulators, this device requires only four external components, making it a staple for cost-effective power supply designs.
Market Position: A legacy, high-volume standard for "Simple Switcher" power designs, offering a balance between cost and efficiency.
Top Features: Wide input voltage range (up to 40V standard / 60V HV), 52 kHz fixed frequency, and TTL shutdown capability.
Primary Audience: Ideal for industrial maintenance, hobbyist makers (Arduino/STM32 power), and cost-sensitive consumer electronics designers.
Supply Status: Active usage with multi-source availability (TI, ON Semi, Microchip), though designers often navigate clone/counterfeit risks.

LM2575 product photo
1. Technical Specifications & Performance Analysis
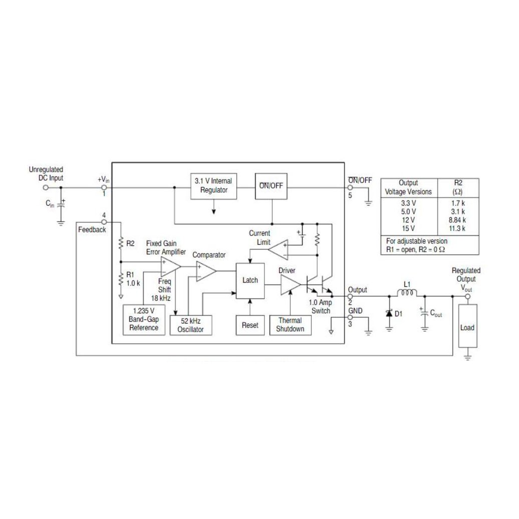
1.1 Core Architecture (Buck Topology)
The LM2575 series simplifies switching power supply design by integrating the active functions of a step-down (buck) regulator into a single chip. It operates using a 52 kHz internal oscillator, which drastically reduces the physical size of the external filter components (inductors and capacitors) compared to lower-frequency switching regulators. Its internal compensation minimizes design complexity, allowing engineers to implement a robust power stage without deep control loop analysis.
1.2 Key Electrical Characteristics
For procurement managers and engineers validating BOM costs, the LM2575 offers robust specs that justify its price vs performance ratio:
Input Voltage Range: 4V to 40V (Standard versions) and up to 60V for the LM2575HV variant.
Output Drive: Guaranteed 1A output current.
Efficiency: Significantly higher than linear equivalents like the L7805, reducing thermal management requirements.
Standby Current: Low power shutdown mode typically draws 80 µA.
Thermal Protection: Includes thermal shutdown to prevent overheating under fault conditions.
1.3 Interfaces and Connectivity
While the LM2575 is a power component, it interfaces with digital logic via its ON/OFF pin:
TTL Shutdown Capability: The device can be shut down via a standard TTL logic level signal.
Logic Compatibility: Compatible with 5V logic families, allowing microcontrollers to govern the power capability of downstream peripherals.

LM2575 functional block diagram
2. Pinout, Package, and Configuration
2.1 Pin Configuration Guide
The standard 5-pin configuration is straightforward, designed for easy PCB routing:
VIN: Positive input supply voltage (must be bypassed with a capacitor).
OUTPUT: Emitter of the internal switch; connects to the inductor and catch diode.
GND: Circuit ground.
FEEDBACK: Senses the regulated output voltage to close the control loop.
ON/OFF: TTL input to enable/disable the regulator (Ground for normal operation).
2.2 Naming Convention & Ordering Codes
Understanding the Part Numbers:Correctly ordering the specific variant is crucial to avoid voltage mismatches. The suffix indicates the output voltage:
LM2575-3.3: Fixed 3.3V Output
LM2575-5.0: Fixed 5.0V Output
LM2575-12: Fixed 12V Output
LM2575-ADJ: Adjustable Output (1.23V to 37V)
Suffix HV: Indicates High Voltage input capability (up to 60V).
2.3 Available Packages
| Package Type | Dimensions | Common Use Case |
|---|---|---|
| TO-220 (T) | Through-hole, Vertical | Prototyping, heavy-duty industrial boards, easy heatsink attachment. |
| TO-263 (S/DDPAK) | Surface Mount | Automated assembly, compact consumer electronics. |
3. Design & Integration Guide (For Engineers & Makers)
Pro Tip: When migrating from linear regulators to the LM2575, remember that PCB layout is critical for switching stability.
3.1 Hardware Implementation
To achieve the datasheet specs, select external components carefully:
Catch Diode: Use a Schottky diode (e.g., 1N5819) rather than a standard rectifier to minimize fast switching losses.
Inductor: Requires an inductor rated for the switching frequency (52 kHz) and saturation current (> 1.2A).
Bypass Capacitors:
Input: Low ESR aluminum or tantalum capacitor close to VIN pin to prevent oscillation.
Output: Controls loop stability and output ripple.
3.2 Common Design Challenges
Based on frequent engineering support threads, here are the top pain points and fixes:
Output Capacitor Failure: - Issue: Capacitors burn out or fail prematurely. - Fix: Ensure capacitors have Low ESR and sufficient ripple current ratings. Do not use standard general-purpose electrolytics for the output filter.
Large Ripple Voltage Variation: - Issue: Inconsistent output ripple across units. - Fix: Optimize PCB layout. Keep the ground loop area between the input capacitor, diode, and IC as small as possible.
Inductor Obsolescence: - Issue: Original datasheet inductors are hard to find. - Fix: Use modern shielded power inductors with equivalent inductance values and Isat > 1.5A.
Frequency Instability: - Issue: "Weird" frequency shifts often indicate counterfeit parts. - Fix: Source only from authorized distributors. Clones often fail to maintain the strict 52 kHz oscillation.
4. Typical Applications & Use Cases
4.1 Real-World Example: Distributed Power Pre-Regulator
In a typical industrial control panel (24V bus), the LM2575-5.0 is used as a high-efficiency pre-regulator. Instead of stepping 24V down to 5V using a linear regulator (which would waste ~19W of heat at 1A), the LM2575 handles this conversion with ~80% efficiency. This reduces the need for large heatsinks and lowers the total enclosure temperature.
Key Roles:- Simple high-efficiency step-down (buck) regulator. - Efficient pre-regulator for linear regulators. - Positive to negative converter (Buck-Boost topology).
5. Alternatives and Cross-Reference Guide
If the LM2575 faces stock issues or doesn't meet efficiency requirements, consider these alternatives:
LM2596 (Direct Upgrade): A "drop-in" functioning replacement in many designs, but operates at 150 kHz. This higher frequency allows for smaller inductors and capacitors.
MC34063: A cheaper, older switching regulator standard, but requires more external components and calculation.
L7805: A linear alternative. Only suitable if the current demand is very low (<200mA) or the voltage drop is small, due to thermal inefficiency.
XL2575 / AP2575: Clone/Second-source variants. Check datasheets carefully for quality differences in the internal oscillator.
6. Frequently Asked Questions (FAQ)
Q: What is the difference between LM2575 and LM2596? The main difference is the switching frequency. The LM2575 runs at 52 kHz, while the LM2596 runs at 150 kHz, allowing for smaller external components (inductors/capacitors in the LM2596 design).
Q: Can the LM2575 be used in Automotive applications? Yes, specifically the LM2575HV series, which handles up to 60V inputs, accommodating the load dump transients common in automotive 12V/24V systems.
Q: Is the LM2575 suitable for battery-operated devices? It is better than linear regulators, but modern synchronous buck converters offer higher efficiency. However, the 80 µA standby current makes it acceptable for larger battery packs.
Q: How do I select the right inductor for LM2575? Refer to the selection graphs in the datasheet. Generally, a value between 100µH and 330µH is used, rated for at least 1.2A saturation current.
Q: Where can I find the datasheet and library files for LM2575? Official datasheets are available from Texas Instruments, ON Semiconductor, and Microchip.
7. Datasheets & Resources
Official Datasheet: LM2575 Series PDF
Development Tools: Look for "Simple Switcher" evaluation boards.
Specifications
Datasheet PDF
- Datasheets :
- Reach Statement :
- Technical Drawing :
- Conflict Mineral Statement :
TYN616 Thyristors SCRs 600V 16A TO-220AB[FAQ]: Pinout, Features, and Datasheet04 May 20226713
STMicroelectronics LIS3MDLTR Troubleshooting Guide20 August 2025577
2N3773 Transistor: 2N3773, Circuit Diagram, Equivalent21 December 202111426
BLM18PG121SN1D Chip: Murata BLM18PG121SN1D, Datasheet, Application07 February 2022623
Renesas M16C/65 Group Microcontroller Datasheet Overview29 February 2024219
CR2032 VS DL2032, CR2032 VS CR2016, CR2032 VS CR2025[video+FAQ]08 April 20228734
LM2775DSGR:Pinout, Switched-Capacitor, Low-Noise17 February 2022931
IR2110 Driver IC: Equivalent, Pinout and Test Circuit10 September 202120636
What are the Different Types of Fingerprint Sensors?16 December 20209355
What is an Electromagnetic Relay?13 October 202011335
Introduction to Tantalum Capacitors16 October 202511827
Amkor Technology to Invest $2 Billion in Semiconductor Testing Plant in Peoria, Creating 2,000 Jobs11 December 20234094
What are Weight Sensors?31 October 202516913
Exploring the Advancements in Storage Technologies and Grid Architecture of Electric Vehicle Charging Systems18 October 20232150
Chinese Chip Equipment Makers Thrive Amid US Restrictions24 October 20232106
Introduction To Different Types Of Relays10 November 202019875
Texas Instruments
In Stock
United States
China
Canada
Japan
Russia
Germany
United Kingdom
Singapore
Italy
Hong Kong(China)
Taiwan(China)
France
Korea
Mexico
Netherlands
Malaysia
Austria
Spain
Switzerland
Poland
Thailand
Vietnam
India
United Arab Emirates
Afghanistan
Åland Islands
Albania
Algeria
American Samoa
Andorra
Angola
Anguilla
Antigua & Barbuda
Argentina
Armenia
Aruba
Australia
Azerbaijan
Bahamas
Bahrain
Bangladesh
Barbados
Belarus
Belgium
Belize
Benin
Bermuda
Bhutan
Bolivia
Bonaire, Sint Eustatius and Saba
Bosnia & Herzegovina
Botswana
Brazil
British Indian Ocean Territory
British Virgin Islands
Brunei
Bulgaria
Burkina Faso
Burundi
Cabo Verde
Cambodia
Cameroon
Cayman Islands
Central African Republic
Chad
Chile
Christmas Island
Cocos (Keeling) Islands
Colombia
Comoros
Congo
Congo (DRC)
Cook Islands
Costa Rica
Côte d’Ivoire
Croatia
Cuba
Curaçao
Cyprus
Czechia
Denmark
Djibouti
Dominica
Dominican Republic
Ecuador
Egypt
El Salvador
Equatorial Guinea
Eritrea
Estonia
Eswatini
Ethiopia
Falkland Islands
Faroe Islands
Fiji
Finland
French Guiana
French Polynesia
Gabon
Gambia
Georgia
Ghana
Gibraltar
Greece
Greenland
Grenada
Guadeloupe
Guam
Guatemala
Guernsey
Guinea
Guinea-Bissau
Guyana
Haiti
Honduras
Hungary
Iceland
Indonesia
Iran
Iraq
Ireland
Isle of Man
Israel
Jamaica
Jersey
Jordan
Kazakhstan
Kenya
Kiribati
Kosovo
Kuwait
Kyrgyzstan
Laos
Latvia
Lebanon
Lesotho
Liberia
Libya
Liechtenstein
Lithuania
Luxembourg
Macao(China)
Madagascar
Malawi
Maldives
Mali
Malta
Marshall Islands
Martinique
Mauritania
Mauritius
Mayotte
Micronesia
Moldova
Monaco
Mongolia
Montenegro
Montserrat
Morocco
Mozambique
Myanmar
Namibia
Nauru
Nepal
New Caledonia
New Zealand
Nicaragua
Niger
Nigeria
Niue
Norfolk Island
North Korea
North Macedonia
Northern Mariana Islands
Norway
Oman
Pakistan
Palau
Palestinian Authority
Panama
Papua New Guinea
Paraguay
Peru
Philippines
Pitcairn Islands
Portugal
Puerto Rico
Qatar
Réunion
Romania
Rwanda
Samoa
San Marino
São Tomé & Príncipe
Saudi Arabia
Senegal
Serbia
Seychelles
Sierra Leone
Sint Maarten
Slovakia
Slovenia
Solomon Islands
Somalia
South Africa
South Sudan
Sri Lanka
St Helena, Ascension, Tristan da Cunha
St. Barthélemy
St. Kitts & Nevis
St. Lucia
St. Martin
St. Pierre & Miquelon
St. Vincent & Grenadines
Sudan
Suriname
Svalbard & Jan Mayen
Sweden
Syria
Tajikistan
Tanzania
Timor-Leste
Togo
Tokelau
Tonga
Trinidad & Tobago
Tunisia
Turkey
Turkmenistan
Turks & Caicos Islands
Tuvalu
U.S. Outlying Islands
U.S. Virgin Islands
Uganda
Ukraine
Uruguay
Uzbekistan
Vanuatu
Vatican City
Venezuela
Wallis & Futuna
Yemen
Zambia
Zimbabwe


Product
Brand
Articles
Tools

















