How to Utilize the TLP250 Isolated MOSFET Driver?
OPTOISO 2.5KV 1CH GATE DRVR 8SMD
TLP250 is an isolated IGBT/Mosfet driver IC. This article mainly covers its pinout, datasheet, how to use TLP250 and more details about TLP250.

TLP250 Optocoupler Test Circuit, Pinout, How to Test TLP250 Optocoupler
TLP250 Pinout

TLP250 Pinout
PINS | Details |
1. NC | No Connection – Not used |
2. Anode | Anode terminal of LED diode |
3. Cathode | The cathode terminal of LED |
4. NC | .No Connection – Not used |
5. GND | Connect with Ground of power supply |
6. Vo | Output terminal |
7. Vo | Output terminal |
8. Vcc | Connect with Positive terminal of power supply |
What is TLP250?
TLP250 is suitable for the gate driving circuit of IGBT or power MOS FET. A GaAlAs light-emitting diode is used on the input side. An integrated photodetector provides a driving signal to the output side. As a result, electrical isolation between low and high power circuits is the most important aspect. It uses light to transmit electrical impulses.
It may be used to drive the gate terminal of high voltage switches in both high and low side drive configurations. It's packaged as an 8-pin DIP chip.
TLP250 Feature
• Input threshold current: 5mA(max)
• Supply current : 11mA(max)
• Supply voltage : 10-35V
• Output current : ±1.5A (max)
• Switching time tpLH/tpHL): 0.5μs(max)
• Isolation voltage: 2500Vrms(min)
• UL -recognized: UL 1577, File No.E67349
• cUL-recognized: CSA Component Acceptance Service No.5A File No.E67349
• VDE-Approved: EN 60747-5- 5 (Note 1)
TLP250 Application
Induction heating
Solar heating system
Solar inverters/ Power Inverter
Pure sine wave and modified sine wave inverters
Isolated MOSFET Driver Working
There are two stages in the TLP250: an input stage and an output stage. A power supply setup is also included. It is better for MOSFETs and IGBTs. This MOSFET driver is optically isolated, which sets it apart from other MOSFET drivers. Its electrical input and output sides are electrically insulated from one another. However, an optical signal is used to transport electrical signals between the two sides. It functions similarly to an optocoupler. A light-emitting diode is used in the input stage, while a photodiode is used in the output stage, The output gets high whenever the input stage LED light falls on the output stage photodetector diode.
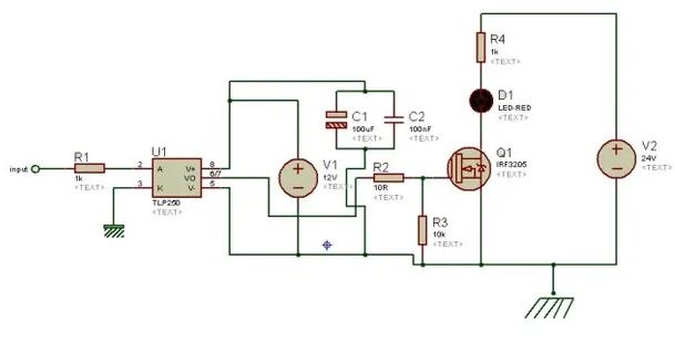
TLP250 IGBT Driver as A Low Side Gate Driver
The low-side Mosfet driver circuit employing the TLP250 is illustrated below. The TLP250 is utilized as a non-inverting low-side Mosfet driver in this circuit layout. Between the power source and the electrolytic capacitor, a 0.47 uf electrolytic capacitor should be connected. It protects the TLP250 by giving a constant voltage to the IC.

Isolated MOSFET driver TLP250 as a Low Side Driver
Input is a driving signal that drives the output, as indicated in the diagram above. Signal ground is used to calculate Vin. It should be kept away from the supply and output grounds. The load ground is referenced to the power ground and is separated from the input signal reference ground, as indicated in the above figure TLP250. MOSFET Q1 receives a high signal from TLP250 when input is high, and it is powered by a power source, allowing current to flow through the load.
MOSFET Q1 receives a low signal from a TLP250 output pin when input is low, and Mosfet Q1 remains off and no current flows to the load. The supply voltage is typically between 10 -15 volts. Depending on the magnitude of the input signal, the input resistor at the gate of the MOSFET is employed. Typically, the input signal is given by a microcontroller, with a level of 5 volts for the microcontroller input signal. As a decoupling capacitor, capacitor C1 is employed.
TLP250 IGBT Driver as A a High Side MOSFET/IGBT Driver
The following is a circuit schematic for the TLP250 MOSFET /IGBT driver, which is utilized as a high side driver, It's a high-side gate drive circuit that isn't inverting. Because the input signal ground is linked to the input stage light-emitting diode's cathode. As a result, it's referred to as a non-inverting high-side gate driver.

TLP250 as a High Side MOSFET IGBT Driver
As illustrated in the diagram above, there are three grounds in a high side layout. The input signal's ground, the supply voltage's ground, and the power supply voltage's ground. When utilizing the TLP250 as a high-side MOSFET driver. keep in mind that all grounds should be separated from one another.
TLP250 Manufacturer
Toshiba Semiconductor & Storage provides a wide range of supporting technology solutions that enable OEMs, ODMs, CMs, and fabless semiconductor businesses to create innovative integrated products for industries such as computers, networking, communications, digital consumer, automotive, and others.
Specifications
- TypeParameter
- Factory Lead Time16 Weeks
- Mount
In electronic components, the term "Mount" typically refers to the method or process of physically attaching or fixing a component onto a circuit board or other electronic device. This can involve soldering, adhesive bonding, or other techniques to secure the component in place. The mounting process is crucial for ensuring proper electrical connections and mechanical stability within the electronic system. Different components may have specific mounting requirements based on their size, shape, and function, and manufacturers provide guidelines for proper mounting procedures to ensure optimal performance and reliability of the electronic device.
Surface Mount - Mounting Type
The "Mounting Type" in electronic components refers to the method used to attach or connect a component to a circuit board or other substrate, such as through-hole, surface-mount, or panel mount.
Surface Mount - Package / Case
refers to the protective housing that encases an electronic component, providing mechanical support, electrical connections, and thermal management.
8-SMD, Gull Wing - Number of Pins8
- Operating Temperature
The operating temperature is the range of ambient temperature within which a power supply, or any other electrical equipment, operate in. This ranges from a minimum operating temperature, to a peak or maximum operating temperature, outside which, the power supply may fail.
-20°C~85°C - Packaging
Semiconductor package is a carrier / shell used to contain and cover one or more semiconductor components or integrated circuits. The material of the shell can be metal, plastic, glass or ceramic.
Tape & Reel (TR) - Published2009
- Part Status
Parts can have many statuses as they progress through the configuration, analysis, review, and approval stages.
Last Time Buy - Moisture Sensitivity Level (MSL)
Moisture Sensitivity Level (MSL) is a standardized rating that indicates the susceptibility of electronic components, particularly semiconductors, to moisture-induced damage during storage and the soldering process, defining the allowable exposure time to ambient conditions before they require special handling or baking to prevent failures
1 (Unlimited) - Approval Agency
The parameter "Approval Agency" in electronic components refers to the organization responsible for testing and certifying that a component meets specific safety, quality, and performance standards. These agencies evaluate products to ensure compliance with industry regulations and standards, providing assurance to manufacturers and consumers. Approval from recognized agencies can enhance a component's marketability and acceptance in various applications, particularly in sectors like automotive, aerospace, and healthcare. Common approval agencies include Underwriters Laboratories (UL), International Electrotechnical Commission (IEC), and the American National Standards Institute (ANSI).
UR - Voltage - Isolation
Voltage - Isolation is a parameter in electronic components that refers to the maximum voltage that can be safely applied between two isolated points without causing electrical breakdown or leakage. It is a crucial specification for components such as transformers, optocouplers, and capacitors that require isolation to prevent electrical interference or safety hazards. The voltage isolation rating ensures that the component can withstand the specified voltage without compromising its performance or safety. It is typically measured in volts and is an important consideration when designing circuits that require isolation between different parts of the system.
2500Vrms - Max Output Current
The maximum current that can be supplied to the load.
1.5A - Number of Channels1
- Voltage - Forward (Vf) (Typ)
The parameter "Voltage - Forward (Vf) (Typ)" in electronic components refers to the typical forward voltage drop across the component when it is conducting current in the forward direction. It is a crucial characteristic of components like diodes and LEDs, indicating the minimum voltage required for the component to start conducting current. The forward voltage drop is typically specified as a typical value because it can vary slightly based on factors such as temperature and manufacturing tolerances. Designers use this parameter to ensure that the component operates within its specified voltage range and to calculate power dissipation in the component.
1.6V - Propagation Delay
the flight time of packets over the transmission link and is limited by the speed of light.
500 ns - Turn On Delay Time
Turn-on delay, td(on), is the time taken to charge the input capacitance of the device before drain current conduction can start.
500 ns - Forward Current
Current which flows upon application of forward voltage.
10mA - Direction
In electronic components, the parameter "Direction" refers to the orientation or alignment in which the component is designed to operate effectively. This parameter is particularly important for components such as diodes, transistors, and capacitors, which have specific polarity or orientation requirements for proper functionality. For example, diodes allow current flow in one direction only, so their direction parameter indicates the correct orientation for current flow. Similarly, polarized capacitors have a positive and negative terminal, requiring proper alignment for correct operation. Understanding and adhering to the direction parameter is crucial for ensuring the reliable and efficient performance of electronic components in a circuit.
Unidirectional - Output Current per Channel
Output Current per Channel is a specification commonly found in electronic components such as amplifiers, audio interfaces, and power supplies. It refers to the maximum amount of electrical current that can be delivered by each individual output channel of the component. This parameter is important because it determines the capacity of the component to drive connected devices or loads. A higher output current per channel means the component can deliver more power to connected devices, while a lower output current may limit the performance or functionality of the component in certain applications. It is crucial to consider the output current per channel when selecting electronic components to ensure they can meet the power requirements of the intended system or setup.
1.5A - Current - DC Forward (If) (Max)
The parameter "Current - DC Forward (If) (Max)" in electronic components refers to the maximum forward current that can safely pass through the component without causing damage. This parameter is typically specified in datasheets for diodes and LEDs, indicating the maximum current that can flow through the component in the forward direction. Exceeding this maximum current rating can lead to overheating and potentially permanent damage to the component. It is important to ensure that the current flowing through the component does not exceed this specified maximum to maintain proper functionality and reliability.
20mA - Propagation Delay tpLH / tpHL (Max)
Propagation delay tpLH and tpHL refer to the time it takes for a digital signal to travel through a logic gate or other electronic component. tpLH is the maximum time delay for the output to transition from a low state to a high state, while tpHL is the maximum time delay for the output to transition from a high state to a low state. These parameters are critical for determining the speed and timing performance of digital circuits, as they impact how quickly signals can propagate through the system and affect overall operation.
500ns, 500ns - Common Mode Transient Immunity (Min)
Common Mode Transient Immunity (Min) is a parameter that measures the ability of an electronic component to withstand and reject common mode noise or interference signals. Common mode noise refers to unwanted signals that are present on both input and output lines of a component. The minimum value of Common Mode Transient Immunity indicates the minimum level of noise or interference that the component can tolerate without affecting its performance. A higher Common Mode Transient Immunity value signifies better protection against common mode noise, ensuring reliable operation of the component in noisy environments. It is an important specification to consider when designing circuits that are exposed to external disturbances or electromagnetic interference.
5kV/μs - Reverse Voltage (DC)
Reverse Voltage (DC) refers to the maximum voltage that an electronic component, typically a semiconductor device like a diode, can withstand in the reverse direction without undergoing breakdown or failure. It indicates the threshold at which the device will start to conduct in reverse, potentially damaging the component. This parameter is crucial for ensuring the reliability and safety of circuits that may experience reverse polarity or unexpected voltage conditions. Exceeding the specified reverse voltage can lead to permanent damage or catastrophic failure of the component.
5V - Voltage - Output Supply
Voltage - Output Supply is a parameter in electronic components that refers to the voltage level required to power the device and provide the necessary output. It specifies the voltage range within which the component can operate effectively and safely. This parameter is crucial for ensuring proper functionality and performance of the electronic component. It is important to match the output supply voltage with the specified requirements to prevent damage to the component and ensure reliable operation.
15V~30V - RoHS Status
RoHS means “Restriction of Certain Hazardous Substances” in the “Hazardous Substances Directive” in electrical and electronic equipment.
RoHS Compliant - Lead Free
Lead Free is a term used to describe electronic components that do not contain lead as part of their composition. Lead is a toxic material that can have harmful effects on human health and the environment, so the electronics industry has been moving towards lead-free components to reduce these risks. Lead-free components are typically made using alternative materials such as silver, copper, and tin. Manufacturers must comply with regulations such as the Restriction of Hazardous Substances (RoHS) directive to ensure that their products are lead-free and environmentally friendly.
Lead Free
Datasheet PDF
- Datasheets :
Trend Analysi
What is suitable for the gate driving circuit of IGBT or power MOS FET?
TLP250.
What is the most important aspect of TLP250?
Electrical isolation between low and high power circuits.
What can TLP250 be used to do?
To drive the gate terminal of high voltage switches in both high and low side drive configurations
What type of chip is TLP250 packaged as?
8-pin DIP chip.
What are the two stages in the TLP250?
Input stage and an output stage.
What is included in the TLP250?
Power supply setup.
What type of optical signal does the TLP250 function similar to?
Optocoupler.
LPC1768FBD100: Overview, Features, and Applications12 December 2023831
KSZ9893R Gigabit Ethernet Switch: Pinout, Equivalent and Datasheet17 February 20223109
CP0402W2700FNTR Coupler: Features, Applications and Datasheet14 August 2024281
A Comprehensive Guide to the Analog Devices Inc. 5962-87701022A Digital to Analog Converter (DAC)06 March 2024264
TOP224YN: Features, Applications, and Datasheet26 October 20231453
AD202 2000V Isolation Amplifier: Datasheet, Pinout, and Performance Deep Dive03 March 202688
FOD3180 Optocoupler: Application, Circuit, Datasheet20 October 20212524
Microchip ATmega64L8AQ Datasheet: Features, Applications, and Reference Designs29 February 2024116
FPGAs in the Electric Cars: The Complete Guide to Powertrain, ADAS, and BMS25 August 20252143
What is an Accelerometer: Definition, Types and Applications02 April 20229600
Software Tools for NXP Microcontroller Development06 June 20251220
Understanding of Carbon Film Resistors17 October 202523052
Logic - Translators, Level Shifters: A Semiconductor Device on A Circuit22 February 20233064
Emerging Trends in Complex Programmable Logic Devices Market 202516 June 2025762
Difference between Various Motors and How to Select a Motor?10 January 20224429
TinyML Takes a Major Step Forward as Israeli Company Releases New Chip19 April 20221039
Toshiba Semiconductor and Storage
In Stock: 68
United States
China
Canada
Japan
Russia
Germany
United Kingdom
Singapore
Italy
Hong Kong(China)
Taiwan(China)
France
Korea
Mexico
Netherlands
Malaysia
Austria
Spain
Switzerland
Poland
Thailand
Vietnam
India
United Arab Emirates
Afghanistan
Åland Islands
Albania
Algeria
American Samoa
Andorra
Angola
Anguilla
Antigua & Barbuda
Argentina
Armenia
Aruba
Australia
Azerbaijan
Bahamas
Bahrain
Bangladesh
Barbados
Belarus
Belgium
Belize
Benin
Bermuda
Bhutan
Bolivia
Bonaire, Sint Eustatius and Saba
Bosnia & Herzegovina
Botswana
Brazil
British Indian Ocean Territory
British Virgin Islands
Brunei
Bulgaria
Burkina Faso
Burundi
Cabo Verde
Cambodia
Cameroon
Cayman Islands
Central African Republic
Chad
Chile
Christmas Island
Cocos (Keeling) Islands
Colombia
Comoros
Congo
Congo (DRC)
Cook Islands
Costa Rica
Côte d’Ivoire
Croatia
Cuba
Curaçao
Cyprus
Czechia
Denmark
Djibouti
Dominica
Dominican Republic
Ecuador
Egypt
El Salvador
Equatorial Guinea
Eritrea
Estonia
Eswatini
Ethiopia
Falkland Islands
Faroe Islands
Fiji
Finland
French Guiana
French Polynesia
Gabon
Gambia
Georgia
Ghana
Gibraltar
Greece
Greenland
Grenada
Guadeloupe
Guam
Guatemala
Guernsey
Guinea
Guinea-Bissau
Guyana
Haiti
Honduras
Hungary
Iceland
Indonesia
Iran
Iraq
Ireland
Isle of Man
Israel
Jamaica
Jersey
Jordan
Kazakhstan
Kenya
Kiribati
Kosovo
Kuwait
Kyrgyzstan
Laos
Latvia
Lebanon
Lesotho
Liberia
Libya
Liechtenstein
Lithuania
Luxembourg
Macao(China)
Madagascar
Malawi
Maldives
Mali
Malta
Marshall Islands
Martinique
Mauritania
Mauritius
Mayotte
Micronesia
Moldova
Monaco
Mongolia
Montenegro
Montserrat
Morocco
Mozambique
Myanmar
Namibia
Nauru
Nepal
New Caledonia
New Zealand
Nicaragua
Niger
Nigeria
Niue
Norfolk Island
North Korea
North Macedonia
Northern Mariana Islands
Norway
Oman
Pakistan
Palau
Palestinian Authority
Panama
Papua New Guinea
Paraguay
Peru
Philippines
Pitcairn Islands
Portugal
Puerto Rico
Qatar
Réunion
Romania
Rwanda
Samoa
San Marino
São Tomé & Príncipe
Saudi Arabia
Senegal
Serbia
Seychelles
Sierra Leone
Sint Maarten
Slovakia
Slovenia
Solomon Islands
Somalia
South Africa
South Sudan
Sri Lanka
St Helena, Ascension, Tristan da Cunha
St. Barthélemy
St. Kitts & Nevis
St. Lucia
St. Martin
St. Pierre & Miquelon
St. Vincent & Grenadines
Sudan
Suriname
Svalbard & Jan Mayen
Sweden
Syria
Tajikistan
Tanzania
Timor-Leste
Togo
Tokelau
Tonga
Trinidad & Tobago
Tunisia
Turkey
Turkmenistan
Turks & Caicos Islands
Tuvalu
U.S. Outlying Islands
U.S. Virgin Islands
Uganda
Ukraine
Uruguay
Uzbekistan
Vanuatu
Vatican City
Venezuela
Wallis & Futuna
Yemen
Zambia
Zimbabwe


Product
Brand
Articles
Tools










