Difference Between BC547 Transistor vs. 2N2222 Transistor [Video&FAQ]
TRANS NPN 45V 0.1A TO-92
Both the BC547 and 2N2222 are bipolar NPN transistors. The 2N2222 and BC547 transistors are general-purpose transistors that are commonly used in electrical circuits; the BC547 transistor is one of the best transistor counterparts which can interchange with 2N2222 transistor. But what is the difference between the two of them? This article will answer your questions and show you their similarities and differences, as well as their interchangeability.

Top 4 viral electronic projects with 2n2222 Transistor or BC547 Transistor, Working explained
- What is a BC547 Transistor?
- What is a 2N2222 Transistor?
- BC547 vs 2N2222 Features Comparison
- BC547 vs 2N2222 Applications Comparison
- BC547 vs 2N2222 Amplifier Circuit
- BC547 vs 2N2222 As a Switch
- BC547 vs 2N2222 Spec Comparison
- BC547 vs 2N2222 Equivalents
- BC547 vs 2N2222 Package
- BC547 vs 2N2222 Interchangeability
- Product Datasheet
What is a BC547 Transistor?
The BC547 Pinout is shown as follows.

BC547 Pinout
The BC547 transistor is a general-purpose bipolar NPN transistor with a gain range of 110 to 800Hfe, which determines the amplification capability of the transistor device.
The transistor BC547's maximum collector current, or maximum allowed current, is 800Ma.
Furthermore, the maximum bias current to the BC547 transistor is 5mA.
The BC547 transistor's transition frequency is 30 MHZ, which is crucial when the transistor is performing switching activities.
What is a 2N2222 Transistor?
The following figure is the Pinout of 2N2222.

2N2222 Pinout
The 2N2222 transistor is a bipolar NPN transistor. The maximum current gain for the 2N2222 transistor is 300hFE and the current gain value will define the amplification factor for the transistor.
The maximum collector current at the 2N2222 transistor is 800mA, this particular current number is the maximum current at this device.
The maximum permitted bias voltage on the trigger terminal is 200mV, and the maximum bias current on the 2N2222 transistor is 200mA.
The maximum frequency on this frequency is 250MHZ, which is the transition frequency of the 2N2222 transistor.
BC547 vs 2N2222 Features Comparison
BC547 Features
• NPN BJT Transistor
• DC Current Gain range is 110 to 800 hFE
• Collector current (IC) is 100mA
• Emitter to Base Voltage (VBE) is 6V
• Collector to Emitter Voltage (VCE) is 45V
• Collector to Base voltage ( VCB ) is 50V
• Base Current ( IB ) is 5mA maximum
• Available in TO-92 Package
2N2222 Features
• NPN BJT Transistor
• DC Current Gain range is 30 to 300 hFE
• Collector current (IC) is 800mA
• Emitter to Base Voltage (VBE) is 5V
• Collector to Emitter Voltage (VCE) is 30V
• Collector to Base voltage (VCB) is 60V
• Base Current (IB) is 200mA maximum
• Transition frequency (FT) is 250MHz
BC547 vs 2N2222 Applications Comparison
BC547 Applications
• Amplifier Circuits
• Preamp Circuits
• Driver Circuits
• Switching Circuits
• PMW Circuits
• Alarm Circuits
• Water Level Indicator Circuits
• Sensor Circuits
• Touch Switch Circuits
• Volume Level Changing Circuits
2N2222 Applications
• Low Power Applications
• Preamp
• Motor Driver Circuits
• Inverter Circuits
• Amplifier Circuits
• Switching Circuits
• Sensor Circuits
BC547 vs 2N2222 Amplifier Circuit
| BC547 Amplifier Circuit | 2N2222 Amplifier Circuit |
|
|
| The simple amplifier circuit employing BC547 is shown in the diagram, which includes only four components. The input resistor and capacitor will be employed as bypass components, with the resistor serving as the BC547 transistor's biasing agent. As a result, when an audio signal is received at the input, the transistor amplifies it and sends it to the output speaker. | The amplifier circuit employing a 2N2222 transistor is shown in the diagram. The transistor's common emitter configuration is the finest voltage amplifier circuit employing the NPN 2N2222 transistor. Because of the transistor design, this one had a larger gain. |
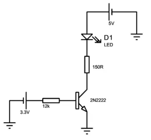
BC547 vs 2N2222 As a Switch
| BC547 As a Switch | 2N2222 As a Switch |
|
|
| The basic circuit of the BC547 as a switch is shown in the diagram, which includes two resistors for driving LEDs and a transistor bias terminal. When the switch is closed, current flows across the circuit, and the transistor performs the function of a switch. Also, set a timer for the LED to turn on and off. | The 2N2222 transistor is shown as a switch in the circuit, with an input resistor driving the transistor and a second resistor driving the LED. The transistor begins to work when the switch is closed, and the resistor value controls the LED ON and OFF interval. |
BC547 vs 2N2222 Spec Comparison
| BC547 | 2N2222 | |
| Collector to base voltage (VCB) | 50v | 60v |
| Collector to emitter voltage (VCE) | 35 | 30 |
| Emitter to base voltage (VEB) | 6v | 5v |
| Collector current (IC) | 100mA | 800mA |
| Power dissipation | 500mw | 500mw |
| Junction temperature (TJ) | 150°C | 200°C |
| Transition frequency (FT) | 300MHZ | 250MHZ |
| Noise (N) | 5db | 4db |
| Gain (hFE) | 110 – 800 hFE | 30 – 300 hFE |
| Package | TO-92 | TO-18 |
BC547 vs 2N2222 Equivalents
BC547 Equivalents
The BC series, such as BC549 and BC639, are the finest recommendations for the BC547 transistor equivalent, followed by the 2N2222 transistor.
BC636 replaces BC547, 2N2369, 2N3055, 2N3904, 2N3906, and 2SC5200 in the PNP.
2N2222 Equivalents
2N3904, BC547, BC548, and 2N3906 are 2N2222 comparable transistors.
Each of the 2N2222 equivalent transistors described here is an NPN bipolar transistor, with the majority of them being identical.
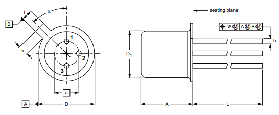
BC547 vs 2N2222 Package
The two transistors' packages are shown as follows.

BC547 Package


2N2222 Package
For this 2N2222 transistor, TO-18 metal can package.
The TO-18 transistor package had a higher temperature withstanding capacity.
BC547 vs 2N2222 Interchangeability
The 2N2222 is a more powerful transistor than the BC547. The 2N transistors came in a to-18 package, which implies they were packaged in a metal container.
The BC547 transistor had a to-92 package, but 2N2222 had to-92 packages as well, such as PN2222 and KN2222.
On the 2N2222, the pinout is emitter, base, and collector, whereas, on the BC547, it is collector, base, and emitter.
The collector to the base voltage at 2N2222 is 60v, while it is 50v at bc547, while the collector to emitter voltage at 2N2222 is 30v, while it is 45v at BC547. The emitter to base voltage at 2N2222 is 5v, while it is 6v at BC547.
The 2N2222's maximum collector current is 800mA, while the bc547's is 100mA.
The power dissipation of both the 2N2222 and the BC547 is the same (500mw), the DC gain of the 2N2222 is 75 to 300HFe and the DC gain of the BC547 is 110 to 800HFe, and the thermal resistance of the 2N2222 is 146k/w and the thermal resistance of the BC547 is 83.3 C/w.
The noise figure on 2N2222 is 4db and on BC547 is 10db because the transition frequency of 2N2222 is 250MHz and that of BC547 is 300MHz.
Product Datasheet
Can we use BC547 instead of 2N2222?
Yes, you can use, for switching just look for Ic(collector current) and Vceo(collector-emitter voltage) in the datasheet.
Which transistor is equivalent of 2N2222?
The 2N2907 is an equally popular PNP transistor complementary to the 2N2222. The 2N3904 is an NPN transistor that can only switch one-third the current of the 2N2222 but has otherwise similar characteristics.
Why BC547 transistor is used?
BC547 is usually used for a current amplifier, quick switching and pulse-width modulation (PWM). Therefore, if you need to control the speed of a motor or actuator in some of your projects, you can simply use this transistor to achieve it.
Can I use 2N2222A instead of 2N2222?
They are the same and are used interchangeably most of the time. 2N2222 is a metallic package TO-18 and PN2222 is a plastic package TO-92, you can refer to the datasheet of them.
Can I use BC548 instead of BC547?
Except for the collector to emitter voltage rating, which differs between the two transistors, there are some circumstances in which BC548 cannot be used in place of BC547. For instance, when it is being used as a switch and the voltage of the load (what the transistor is driving) is greater than 30V. Therefore, if the load requires greater voltage than 30 volts, BC548 cannot be used in place of BC547. However, under all other circumstances, BC548 can be used in place of BC547 in virtually any type of circuit, whether it be a switching or amplification circuit.
What is the difference between 2N2222 and 2N2222A?
The 2N2222A is a slight bit better in terms of Vceo, Vcbo, Vebo. But if you are not planning on stressing the part (higher voltages, etc) both will work well, especially for simple switching and logic circuits. The 2N2222 part is the older style part which might be the reason they are being offered at a low price.
What is the difference between BC547 and BC557?
BC557 is PNP, BC547 is NPN to see what is this transistor reconstructs a circuit from existing PCB on paper, then you will know.
What is the gain of 2N2222?
2N2222 has a gain value of 110 to 800, this value determines the amplification capacity of the transistor. The maximum amount of current that could flow through the Collector pin is 800mA, hence we cannot connect loads that consume more than 800mA using this transistor.
What is the gain range of the BC547 transistor?
110 to 800Hfe.
What is the maximum bias current to the BC547 transistor?
5mA.
What is the transition frequency of the BC547 transistor?
30 MHZ.
What is the 2N2222 transistor?
Bipolar NPN transistor.
What is the maximum current gain for the 2N2222 transistor?
300hFE.
What is the maximum collector current at the 2N2222 transistor?
800mA.
What is the maximum frequency on the 2N2222 transistor?
250MHZ.
2N5458 JFET: Alternatives, Datasheet, Pinout07 October 20217819
2N5484 Transistor: 2N5484 Datasheet, Pinout, Equivalent21 February 20222468
STM32F091CC Microcontroller: Features, Pinout, and Datasheet13 January 20221668
ntd24n06lt4g:an N-channel Power MOSFET12 March 2022555
DS1338 I²C RTC: Pinout, Equivalent and Datasheet17 April 20251412
LT1014 Quad Precision Op-Amp: Pinout, Datasheet, Circuit19 November 20211658
MMBD4148 Switching Diode: Datasheet, Alternatives, Pinout10 February 20221176
WS2813 LED Light Source: Datasheet, Power and Wiring30 September 20214119
Understanding UARTs: The Basics and Benefits of Serial Communication06 March 20231593
Getting Started with Raspberry Pi: A Beginner's Guide23 August 20233031
The History of Microscope21 October 20217201
Advantages of Single-Phase Liquid Immersion Cooling Technology13 November 20232326
Introduction to USB Type-C20 February 20232350
PWM vs MPPT Solar Charge Controllers: A Complete Comparison Guide06 June 20252572
Semiconductor Veteran Kevin Conley Takes Helm as CEO of Applied Brain Research13 September 20232207
What is Network Topology?23 December 20213651
ON Semiconductor
In Stock
United States
China
Canada
Japan
Russia
Germany
United Kingdom
Singapore
Italy
Hong Kong(China)
Taiwan(China)
France
Korea
Mexico
Netherlands
Malaysia
Austria
Spain
Switzerland
Poland
Thailand
Vietnam
India
United Arab Emirates
Afghanistan
Åland Islands
Albania
Algeria
American Samoa
Andorra
Angola
Anguilla
Antigua & Barbuda
Argentina
Armenia
Aruba
Australia
Azerbaijan
Bahamas
Bahrain
Bangladesh
Barbados
Belarus
Belgium
Belize
Benin
Bermuda
Bhutan
Bolivia
Bonaire, Sint Eustatius and Saba
Bosnia & Herzegovina
Botswana
Brazil
British Indian Ocean Territory
British Virgin Islands
Brunei
Bulgaria
Burkina Faso
Burundi
Cabo Verde
Cambodia
Cameroon
Cayman Islands
Central African Republic
Chad
Chile
Christmas Island
Cocos (Keeling) Islands
Colombia
Comoros
Congo
Congo (DRC)
Cook Islands
Costa Rica
Côte d’Ivoire
Croatia
Cuba
Curaçao
Cyprus
Czechia
Denmark
Djibouti
Dominica
Dominican Republic
Ecuador
Egypt
El Salvador
Equatorial Guinea
Eritrea
Estonia
Eswatini
Ethiopia
Falkland Islands
Faroe Islands
Fiji
Finland
French Guiana
French Polynesia
Gabon
Gambia
Georgia
Ghana
Gibraltar
Greece
Greenland
Grenada
Guadeloupe
Guam
Guatemala
Guernsey
Guinea
Guinea-Bissau
Guyana
Haiti
Honduras
Hungary
Iceland
Indonesia
Iran
Iraq
Ireland
Isle of Man
Israel
Jamaica
Jersey
Jordan
Kazakhstan
Kenya
Kiribati
Kosovo
Kuwait
Kyrgyzstan
Laos
Latvia
Lebanon
Lesotho
Liberia
Libya
Liechtenstein
Lithuania
Luxembourg
Macao(China)
Madagascar
Malawi
Maldives
Mali
Malta
Marshall Islands
Martinique
Mauritania
Mauritius
Mayotte
Micronesia
Moldova
Monaco
Mongolia
Montenegro
Montserrat
Morocco
Mozambique
Myanmar
Namibia
Nauru
Nepal
New Caledonia
New Zealand
Nicaragua
Niger
Nigeria
Niue
Norfolk Island
North Korea
North Macedonia
Northern Mariana Islands
Norway
Oman
Pakistan
Palau
Palestinian Authority
Panama
Papua New Guinea
Paraguay
Peru
Philippines
Pitcairn Islands
Portugal
Puerto Rico
Qatar
Réunion
Romania
Rwanda
Samoa
San Marino
São Tomé & Príncipe
Saudi Arabia
Senegal
Serbia
Seychelles
Sierra Leone
Sint Maarten
Slovakia
Slovenia
Solomon Islands
Somalia
South Africa
South Sudan
Sri Lanka
St Helena, Ascension, Tristan da Cunha
St. Barthélemy
St. Kitts & Nevis
St. Lucia
St. Martin
St. Pierre & Miquelon
St. Vincent & Grenadines
Sudan
Suriname
Svalbard & Jan Mayen
Sweden
Syria
Tajikistan
Tanzania
Timor-Leste
Togo
Tokelau
Tonga
Trinidad & Tobago
Tunisia
Turkey
Turkmenistan
Turks & Caicos Islands
Tuvalu
U.S. Outlying Islands
U.S. Virgin Islands
Uganda
Ukraine
Uruguay
Uzbekistan
Vanuatu
Vatican City
Venezuela
Wallis & Futuna
Yemen
Zambia
Zimbabwe

















